Fórum témák
» Több friss téma |
- Ez a felület kizárólag, az elektronikában kezdők kérdéseinek van fenntartva és nem elfelejtve, hogy hobbielektronika a fórumunk!
- Ami tehát azt jelenti, hogy a nagymama bevásárlását nem itt beszéljük meg, ill. ez nem üzenőfal! - Kerülendő az olyan kérdés, amit egy másik meglévő (több mint 17000 van), témában kellene kitárgyalni! - És végül büntetés terhe mellett kerülendő az MSN és egyéb szleng, a magyar helyesírás mellőzése, beleértve a mondateleji nagybetűket is!
Ez a kijelző közös anódú, de természetesen vannak közös katódúak is. Hogy honnan lehet tudni? Hát goooogle a te jóbarátod
Bővebben: Link Egyébként a HE STORE legnagyobb hibája épp ez, hogy alig van leírás a termékekről !
A +5V-ra kötött bázisú tranzisztor bekötése jó.
Szia!
Azok a +5V-ra kötött bázisú tranzisztorok szintillesztési feladatot látnak el. Az IC kimenete 0V -ot vagy 5V-ot ad ki. Ha a kimeneten a feszültség +5V, akkor a tranzisztor lezár, mert az Ube feszültsége 0V. Ha a kimeneten a feszültség 0V, akkor kinyit, az áramot ez emitter ellenállás fogja meghatározni. Ekkor a kollektora +5V-ra (vagy néhány tized volttal az alá) kerül, a következő tranzisztor ki tud nyitni. Ez a tranzisztor is szintillesztő, ha kinyit a negyedik tranzisztort is kinyitja, ami kimenetet -8V-ra kapcsolja. A harmadik tranzisztor bázisát a földre húzó ellenállás a határozott lezárásához kell (Ha a +8V-ra és a -8V -ra kapcsoló két tranzisztor egyszerre nyitva lenne, nagy áram folyna a két táppont között...). Szia
Sziaszotk!
Mostanáb látok sok ilyen police lámpát, és rávan írva, hogy 25-30W , de ezt nem értem hogy hogy lehetséges hogy 4db AAA elemből 30W lesz, amikor, még 1W is nehezen. Szóval szerintem ez mind ilyen kamu. Csak kíváncsi lennék hogy mi a igazság
Megtalálják ám ezek a kiskapukat...
Ugyanis az többnyire a típusszám csak nem írják rá....
Konkrét felhasználás még nincs. Ez még teljesítményfüggő szóval nem tudom beteszem e olyan helyre ahol visszaküld a tápra. Azért ezt még lehet megoldom valahogy, hogy lehetőleg ne küldje vissza, mert nem feltétlen jó.
Már bocs, hogy beleszólok, de hibás, amit írsz.
A bázisával a +5V-ra menő tranzisztor emitterére csatlakozó IC La- kimenete csak 0V-ot tud adni, a másik állapota lebegő, mivel nyitott kollektoros kimenet. (Az IC La+ kimenete meg csak +5V-ot, vagy lebegő szintet tud, mivel az meg "nyitott emitteres kimenet", kollektorával a +5V-ra kötve.) Amikor 0V-ra lehúzza a nyitott kollektor az IC La- lábát, a tranzisztor emittere a +5V-os bázisánál a nyitófeszültséggel lesz negatívabb. Ugyanezen tranzisztor kollektora viszont nem lehet +5V-on, vagy az alatt néhány tizeddel, mert akkor a következő (PNP) tranzisztor bázisára a +B és a +5V különbsége jutna, amitől az tönkremenne. Az a kollektorfeszültség a +B-nél a nyitófeszültséggel lesz kisebb.
A hall szenzoroknál mindkét tápbemenetnél ellenállás van ha kiveszem az egyiket és a másikat akkorára növelem mint a kettő összege akkor is jó lesz?
Szerintem az elkövetkezendő pár napban megtervezem a nyákot aztán majd kitalálom milyen lesz a tekercseket kapcsolgató tranyók azután jelentkezek vagy ha valami gondom adódna.
Nagyon köszönöm a segítségeket mindenkitől, igyekszek felfogni mindent és haladni a munkával.
Kamu!
4-5A áram még góliát elemektől is szép teljesítmény lenne, AAA elemektől pedig lehetetlen. A "xenon" meg külön tetszik...
Sziasztok
Szeretnék csinálni egy darab RGB ledből egy hőmérőt ami a szinek változtatásávál mutatná a hőmérsékletet az alábbiak szerint. 10-14 fehér 15-19 kék 20-24 zöld 25-29 sárga 30-35 piros Van is egy kapcsolásom hozzá csak nem tudom hogy működik-e. Ha valaki át tudná nézni, az nagy segitség lenne. Ha van egyszerübb megoldás az is érdekel (PIC és AVR nélkül). Köszönöm!
A LED meghajtásánál nem lehet így összekötni mindent, mert mindig csak fehér lesz. Diódákkal kell kódolni. Emellett kell neki korlátozó ellenállás is, hogy ne menjen tönkre. Az áramkör többi részét nem mértem. Amúgy kár párosítani az IC kimenetét, mert még több árnyalat hozható ki akkor.
Szia! Ezek a Police lámpák néhány wattos ledekkel működnek. Úgy hívják,hogy : LUXEON és ezt tévedésből xenon-nak olvasta az illető. Hogy hány wattos led van bennük nem tudom mert voltam a kici kinai nagykerben és minden lámpa ledje ugyan olyan csak 5 watt 10 watt stb van ráírva. Ha megnézel egy led forgalmazó oldalt látni, hogy ahogy emelkedik a watt szám úgy igényel nagyobb hűtést és formára is eltérőek. Hasonló a helyzet a lézerekkel is.
Üdv
Esetleg PWM-mel is lehet az RGB led színeit kódolni. 3 db 555-ös kapcsolás az RGB led 3 lábára és némi okossággal el lehet érni hogy az érzékelőből kijövő feszültségtől függjön az 555 kitöltése, és így a RGB színkombináció R G és B színének erőssége. Üdv ps.: esetleg PIC vagy AVR
Sziasztok!
A kérdésem az lenne, hogy a toroid trafó miért nem választ le, (vagy általában miért nem választ le a hálózatról)? ![]() Ha kérhetem, akkor érthetően és részletesen leírva. Köszönöm mindenkinek! Üdv
Üdv!
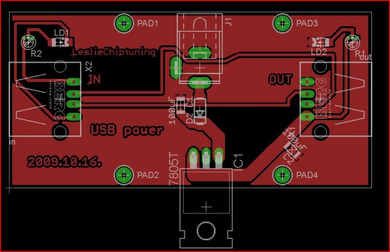
Problémám: A Leptop USB je 5V helyett 2.3-3V ot ad és nem indul el 1-2 USB-s eszköz. Megoldásom:Csatoltam egy képet amivel tudnám táplálni az USB-t. Kérlek nézzétek meg, hogy jó-e. ui.:Biztonság kedvéért 3A-re terveztem.
Nem tettem a kimenetekre ellenállást,de a kijelző még rá sincs kötve. Csak a 7447 tápja és földje van bekötve és úgy veszi le a feszt(próbáltam már másik IC-vel is). Ha ezeket nem kötöm be, hanem a 7447-re csak a 4 számláló bemenetet kötöm,akkor is lecsökken a fesz.
Lehetséges, hogy a tápegységem nem tudja meghajtani?(5V, 500mA) Üdv:Logic83
Szia!
Az első tranzisztor kollektor feszültségének kérdésében igazad van. A kollektor áramot is az emitter ellenálása határozza meg iC=(1-1/B)Ie ~ Ie, így ez az áram fog a második tr. bázisán és a felhúzó ellenálláson átfolyni. A kialakuló feszültséget a T2 bázis emitter feszültsége fogja meghatározni. Szia.
A toroid magra tekercselt autotranszformátor nem választ le. Régen csak ezt értettük toroid trafó alatt, mert másmilyet nem csináltak. Ezen egyetlen tekercs van, amelyre egy csúszka csatlakozik, és a potenciométerhez hasonlóan forgatható, különböző tekercsleágazásokra kapcsolódhat. A potenciométertől eltérően kialakítható úgy is, hogy nagyobb feszültség jön le róla, mit amit betápláltunk (végülis transzformátor, nem csak egy egyszerű ellenállásos osztó, mint a potenciométer).
Azért nem választ le, mert az egy tekercse miatt a bemenetének és a kimenetének kell egy közös pontjának lennie, a kisfeszültségű oldala galvanikus kapcsolatban van a nagyobb feszültségű oldalával. Ha egy toroid magra két tekercset tekercselünk, akkor meg tudjuk oldani a leválasztást, hiszen nem muszáj összekötnünk egymással a két tekercset, nem lesz galvanikus kapcsolat a kis és a nagyobb feszültségű rész között. Az egyik képen az egy tekercses szabályozható toroid, amelyik nem választ le, a másik képen a két (ez éppen három) tekercses toroid, amelyik leválaszt a hálózatról.
(Jobban megnéztem a toroid2.jpg képet, és látom, hogy nem három tekercs van rajta, hanem csak kettő, csak a szekunder tekercs üresjárási és terhelt feszültségét is ráírták az adatlapra.)
Nemgondotlam volna, hogy egy ilyen egyszerű IC kifog rajtamULN2803A
Hogy kell bekötni? ![]() GND GND COMMON +táp Egy led katódját rákötöttem az egyik outputra, anód sorba ellenállásal megy a tápra, és akarhova rakom az IN-t nem történik semmi....
Kérdés tárgytalan
, ahogy elküldtem észrevettem, hogy felcseréltem a GND es COMMON lábakat...
Van ez így, én is benéztem már egy ilyen IC-t. Ott a common és a csatornák közti összefüggést értelmeztem fordítva.
Hello!
Én is a tápra gondoltam először, de úgy véltem, csak mértél áramot. Vagy nem? Mert akkor ideje lenne üdv! proli007
Üdv
Elég kezdő vagyok és nem tudom hogy milyen diodával kéne kódolni és hogyan.
Helló azt szeretném kérdezni,hogy mennyibe kerül a teljesítmény tranzisztor és lehet e kapni nagykereskedésben.Meg szükségem lenne egy 12kV-os kondenzátorra és hogy annak mennyi az ára?
Egy 50A-es elég lesz? Bővebben: Link
A kondenzátor hány mikrós legyen?
Sziasztok!
Van egy nokia headsetem(pop portos) és megakarom csinálni hogy a sonyericsson füles jólegyen hozzá.Úgy akartam hogy a fülesek helyére simán teszek egy 3,5-ös jack aljzatot de így nemjó mivel a két oldal nemlehet földközös egymással...... Szétszedni nemakarom a sony fülest hogy rátegyem mert tuti összevan ragasztva szóval másképp kéne megoldani de a sony fülesen a 3,5-ös jakc csati az gyárilag földközösített.Mit lehet ezzel kezdeni? |
Bejelentkezés
Hirdetés |






legalábbis ahogy a
...










