Fórum témák
» Több friss téma |
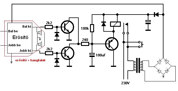
Szeretnék egy áramkört ami bizonyos idő után automatán kikapcsolja az erősítőt ha nem szól rajta semmi. Nem találtam hasonló topikot, hát nyitottam egyet. Készítettem egy rajzot (mellékelve), de mielőtt megépíteném, várom róla a véleményeket, hogy szerintetek működne-e, milyen problémák merülhetnek fel.
A kondi értékével lehetne állítani a készenléti idő hosszát. Szerk: a nyomógomb rugós, nem marad bekapcsolva, csak pillanatig zárja az áramköreit (bekapcsolás pillanata) A képen látható egy kétáramkörös nyomógomb ami "bekapcsolná" a trafót, feltöltené a kondit ami nyitva tartja a relét ami a trafót "bekapcsolva" hagyja, amig meg nem szólal a zene vagy amég le nem merül a kondi és meg nem szakít a relé--->"kikapcsol a trafó". Lehet hogy érdekes gondolat és sokatok szerin felesleges is, de nekem szükségem lenne egy ilyen szerkezetre.
Értékeket nem írtam mert még nem tudom milyen alkatrészekből akarom összeépíteni, csak gyorsan csináltam egy rajzot. A trafó egyébként 230/20V
Mi lenne ha a tápágban figyelnéd az áramfelvételt?
Pl. egy söntön eső feszültség formájában, ez mehetne egy komparátorra, a komparátor kimenet pedig indítana egy időzítőt?
Ez nem egyszerűbb? Szerinted működne? Nem zavarna bele a zenébe?
Én ha csinálnám, nem ezt választanám. persze ettől még működhet...
Szerintem nehéz lesz úgy méretezni, hogy a magas jelszintek ne tegyenek kárt a kapcsolófokozatban, illetve ne jelentsen számottevő terhelést az erősítőnek a hangszórókhoz képest. A magas tartományban biztos lesz valami csökkenés, vagy torzítás. Persze ez is csak egy vélemény... nem tapasztalat. Túl lehet méretezni, de akkor meg alacsony hangerőnél is kikapcsolhat. Egy tápágban lévő sönt kisebb nagyságrendet jelent, és pontosan beállítható hogy mekkora áramfelvételnél akarod elindítani a kikapcsoláskésleltetést. Az egyszerűséget tekintve a komparátoros sem bonyolultabb, és pontosan beállítható. azért hallgass meg másokat is. Sok sikert!
Tudsz nekem rajzot mutatni a komparátoros megoldásról? Mert amiket írtál, egyre kezd megtetszeni a Te megoldásod.
Egy pöttyet be vagyok havazva (persze most is itt lógok
). Holnapra megpróbálok vmit alkotni, de ha van vállalkozó szellemű kolléga, nyugodtan beelőzhet
sztem ez is megteszi!
Ha van bemenő jel akkor bekapcsol a cucc .. [link]http://sound.westhost.com/project38.htm[/link] üdv
Ha nincs bemenő jel, kikapcsol, ha van akkor meg be? Ha két szám között szünet van, kikapcsol majd be? Meg lehet oldani hogy ne azonnal kapcsoljon ki hanem kb 20-25mp múlva? (ha igen akkor ott a pont
) UI: olyanra lenne szükségem aminek nem kell külön, állandóan hálózatra kötött táp.
meg lehet... 555-el csinász egy késleltetőt és lefutó élre vezérled. A relé helyére tedd az időzítőt... amikor a relé kikapcsolna elindul a késleltetés.
Ez kb. olyan amire neked szükséged van, mert ha van HF jel akkor gyorsan bekapcsol, ha megszűnik akkor a C4 a D1 dióda miatt nem tud a műveleti erősítő kimenetén gyorsan kisülni, hanem a 10 Megán szép lassan.
Ha nem akarsz külön tápot, akkor kétáramkörös relével szakítsd meg az erősítő +-tápját, a kikapcsoló cuccot pedig kösd rá egy olyan stabilizátorra, ami közvetlen csatlakozik a +tápra.
Én inkább így oldanám meg...
őőő... Nem akarok kötekedni, de PNP tranyó bázisárama viszonylag gyorsan feltölti a 100u -ós kondit, mivel a bázisáramot csak a relé tekercse korlátozza...
Gondolom úgy képzelted, hogy a 100k-án keresztül töltődik majd fel...
Nem lehet megosztani a pontokat? Szivem szerint megfelezném Szabi és Sebi között.
Szabi amit linkeltél, van itt 4 rajz. Gondolom mindet meg kell építeni és összekapcsolni. Jól gondolom?
Szimmetrikus táphoz is jó, nem? Sebi, tudsz rajzot adni az 555-ös késleltetőhöz? Köszi!
Ez így igaz! A 24V-os 5A-t kapcsolni képes relé tekercse 1200ohm, így a kapcsolás 6-7 másodperc körül időzít, a 100k a korrekt lezáráshoz kell a PNP tranyónak. Amúgy egy dolgot mégis lefelejtettem (fejből rajzoltam és már régen csináltam egy redőnymozgatáshoz vmit, de most belenéztem a dobozba) kell még egy soros 5..10k a bázissal sorosan a védelme érdekében. Ez az időt is növeli kb3-4 másodperccel.
Na kipróbáltam az általam készített kapcsrajz alapján az automata kikapcsot. Csak az első tranyót forrasztottam be és csak az egyik sávban(csak próbaképp), másik tranyó és relé helyett egy ledet kötöttem be, hogy lássam működik-e a dolog.
Szólt a zene, világít a led, idáig semmi gond, de ha leveszem a zenét akkor is világít a piszok! Na most mi van? Elvileg ilyenkor nincs áram a dróton. Kipróbáltam mindkét ágban, de ugyan az a helyzet. Milyen tranyóval lehetne megvalósítani a kapcsolást hogy működjön is? Nem hiszem hogy túl érzékeny tranzisztort használtam(egy bitang teljesítménytranyó), mert sorban a bázissal egy ellenállat se segített. Valakinek van valami ötlete? Az se rossz megoldás ha elmagyarázzátok Szabi álltal linkelt kapcsolásokat hogyan kell összekötni(esetleg egy teljes, komplett rajzzá alakítan), mert az is érdekel!
szerintam ezért világít, mert a led csak 10-15mA-t cvesz fel. Mig egy relé sztem többet. Ezért meghosszabbodott a kikapcsolás ideje. Tegyél be egy relét, és nézd meg jó-e
Nem véletlenül rajzoltam át az áramkörödet! A tranzisztorok a feltüntetett módon állandóan nyitva vannak, a kapcsolás nem működhet, és csak azért nem ment tönkre a tranyód, mert sokat kibíró fajta.
Ha megnézed, én szinte ugyanazt rajzoltam le, amit Te, tehát az ötleted alapjában véve nem rossz, de a kapcsolás úgy nem működőképes. A jelfogadó pozícióba tégy NPN tranzisztorokat, bármely BCxxx jó. A bázist - mivel váltóval támadod - védeni kell a negatív félperiódusoktól, erre van a fordított irányú dióda (pl 1N4148 v. bármi) A kimenetről 5-600mV hatására a tranyó (a csúcsoknál) nyit, az ő kollektoráramát korlátozó 240ohmos ellenállással sütögeti ki a 100µF-os elkót, amit - a relémeghajtó PNP tranyónak köszönhetően - elegendő a tápfesz mínusz 0,7V szintre húznia, hogy a relé húzva maradjon. Ha a zene mindkét csatornából szól, a kondi üzem közben csaknem teljesen kisütött állapotban van, így 7...10 másodperc csend után képes csak feltöltődni, amire a PNP lezár (mert ugye neki a bázisának tápfeszközeli értékre kell kerülnie ehhez) a relé elejt. Az időt nagyobb kapacitású kondival meg lehet növelni. A kapcsolás nagymértékben zavarérzéketlen: nem érzékeny tüskékre, tápfeszváltozásra stb.
Hmm...
Érdekes dolog de sztem nem működne rendesen vagy nehéz lenne beállítani.. (de nekem se ártana szeretek elalvás közben zenét hallgatni ![]() ![]() )
Na, hát ez az! Én is ha hulla fáradt vagyok és kikapcsolódnék egy kis zenére. Néha elalszom és egész éjjel fűt az IC, búg a hangfal és a trafó. És ha az ember már félálomban van:wilting:, semmi kedve kikászálódni és kikapcsolni az erölködőt:szomoru2:.
Szabi rajzát nem tudná nekem valaki elmagyarázni, hogy is kéne összekötni? Ami azt illeti nagyon megtetszett az automata bekapcs is , és hát még sok extrát sejtek abban a kapcsolásban.
Szabi linkjén látható kapcsolás (az első) komplett, a harmadik azt mutatja, hogyan védd az IC bemenetét, ha hangszórókimenetre kell csatlakozni (mert az első rajzon lévő az hangfrekis kimenetre csatlakoztatható, max 2Vpp jelre).
A kapcsolás működőképes, egyetlen szépséghibája, hogy kell hozzá egy független tápegység (ez is le van rajzolva). A Te elgondolásod - ill. amit átrajzoltam - sztem a legegyszerűbben megvelósítható és tudja a leckét, bár egészen kis hangerőnél - ami nem éri el a hangszórón a 0,6V-ot - persze ki fog kapcsolni. Ha ez gond, akkor össze kell gyúrni a két kapcsolást. A külön táp elkerülésének egyetlen módja az - általad (is) alkalmazott - relé munkaérinkezjét áthidaló BE gomb.
Hú kössz, már képben vagyok,(hosszú bogarászás után lefordíttattam tesómmal). Pont azért kerestem valami kapcsolást hogy ne kelljen a trafónak rádugva maradnia a hálózatira, de már látom hogy kell neki(Szabi által linkeltnek) egy külön kis trafó.
Nekem szimpibb a BEKAPCS gomb, maradok az álltalad javított rajznál. Egyébként mi alapján javítottad? Mit használtál teszteléshez? Mégegyszer kössz a fáradozást hogy utána néztél a dolognak.
Mivel én csak beírtam a kulcsszót a googliba és nem vettem részt az érdemi munkába, ezért a pontot levettem magamról!
Sebi kapott 50-et(30 helyet)! Én 0-t, sztem ez így a korrekt. üdv ui: sok sikert a megépítéshez.
Saját kútfőből javítottam
. Ezt konkrétan nem teszteltem, de sok dolgot építettem, ami hasonló, így garantálhatom, hogy azt fogja tenni, amit leírtam.Kösz a pontot Szabi!
Új ötletem támadt, ami nagyban leegyszerűsítené a dolgot. Kivezérlésjelző első vagy második ledjére ellenállással egy tranyó bázisát kötni. A tranzisztor egy kondit töltene ami egy új tranzisztort tartana bekapcsolva. Második tranzisztor pedig egy relét tartana bekapcsolva és ugye maradna a kapcsoló is amit a legelső rajzomon ábrázoltam. Logikailag lenne a dolog vezérelve. Vélemény?
Mi baj az előzőekben kitárgyalt kapcsolással?
Vezérelheted a LED felől, ha kideríted hogy ott milyen polaritású fesz pulzál, de - alapelvem - az időzítéshez a kondit kisütögetni kell az impulzusokkal (ez mindig beválik) mert így az impulzusok elmaradása esetén garantált a teljes időzítés.
az én megoldásom:relé a számítógép tápjára, ez ad áramot az erősítő transzformátorainak.a számítógépet meg be lehet állítani(winampot), hogy a szám(ok) végén álljon le,esetleg kapcsolja ki a gépet, hibernáljon.ekkor nincs tápfesz, tehát erősítő sem kap áramot.
ha pedig akkor is akarod használni az erősítőt, mikor nincs bekapcsolva a számítógép, akkor egy 2állású relével és egy 2állású kapcsolóval helyesen összekötve(asszem lépcsővilágítás-lerajzolni le tudom) bármikor ki és be tudod kapcsolni akár megy a számítógép, akár nem.nekem ez amegoldás régóta működik. |
Bejelentkezés
Hirdetés |





). Holnapra megpróbálok vmit alkotni, de ha van vállalkozó szellemű kolléga, nyugodtan beelőzhet
) 





