Fórum témák
» Több friss téma |
Mielőtt kérdezel, a következő két dolgot ellenőrizd!
I. A helyes tápfeszültségek megléte.
II. A kimeneten van-e egyenfeszültség.
Élesztés.
Szia! Autóba való erősítők(12V-ról mennek):
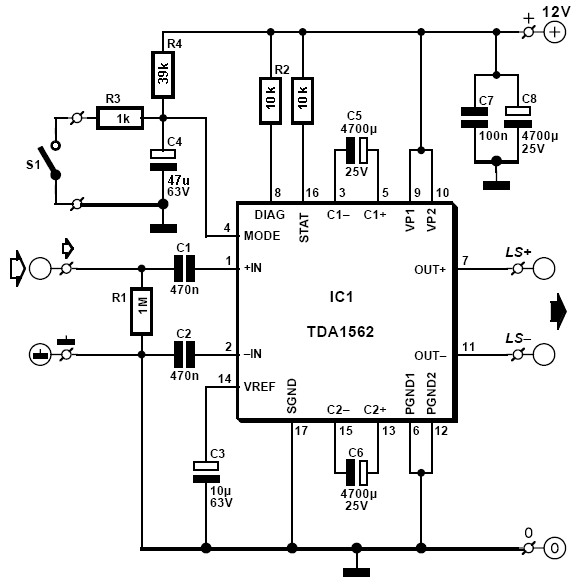
TDA1554, tda1557, TDA1558, TDA8561Q, TDA8560Q, tda7375, TDA7377H 4 ohm-ra kb. 20W a maximum 12V-ról hídba. Esetleg a TDA1562 tud többet, mert különleges a belső kapcsolása. Egyébként csak úgy tudsz nagyobb teljesítmény elérni, ha kapcsolóüzemű tápot is építesz hozzá.
Veszel még egy akkut.Úgy már meglesz a +-tápfesz.
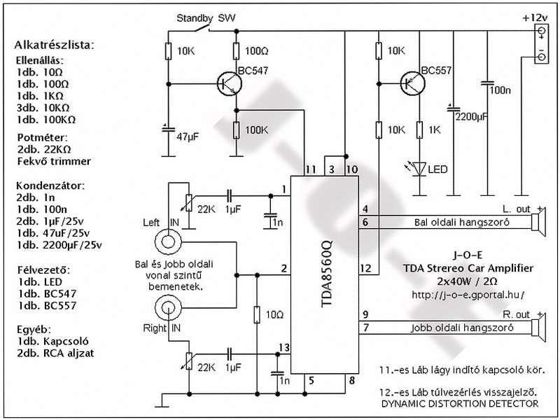
12V-ról TDA 8560Q 2X40W de erről volt már szó pár oldalal viszább.
Hát én nem veszek semmit mert nekem nem kell semmi ? Rossz helyre címezted !
Szia!
Ja, 2 ohm-ra 10% torzítással.. :no:
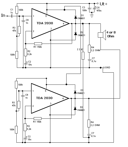
Aha, tetszik a kapcsolás, és az IC se túl drága, bár a 2×40W-ot 2ohmon adja le:S. Szóval nem tudom mennyivel jobb mint hídba a TDA2030, de kösz a kapcsolást!
Tessék ebből még "álítólag"70W-ost is lehet építeni 12V.-ról. Itt a 2db 4700µF-al oldották meg a +táp miatti töblettet, hogy ne csak 20W legyen a 12V.-ból. De van még egy pár lehetőség ahol a 12V korlátai miatt az IC már alapból tartalmazza a megoldást.
Hello!
Ismerem a kapcsolást, kb 2 oldallal ezelőtt vetettem fel ezt a rajzot, ez valahogy úgy működik hogy B erősítőtől H-sat lehet csinálni ha az IC 16-os lábáta 10K-s ellenálláson keresztül + tápfeszt vezetünk bele, elvileg van az IC-be egy DC-DC konverter, ez biztosítja a magasabb feszt amit a kondikból vesz, viszont ilyenkor kikapcsol minden hibatűrést, iszonyúan melegszik és torzír, szóval ajánlott nem kötni a STAT lábára semmit, mert tisztán csak 20W-ot képes leadni:S, Ja és az IC ára itt már nem elhanyagolható, de köszi a rajzot
Interneten még régebben találtam egy szinte már már viccesen nagy teljesítményű tranzisztoros erősítőt. Arra kérlek titeket ha valaki szeretné megépíteni vagy esetleg megépítette már akkor írjatok róla tapasztalatokat, mert nem hiszem el hogy ez egy jó hangú erősítő lenne
Szia!
Már átnéztem, és ha jól emlékszem elvi hibás a rajz, ráadásul csak a vége, a feszültségerősítő is hiányzik róla..
Hi levaitamas!
Kösz a tippet, gugli 1. sor, már le is töltöttem.
még annyit szeretnék kérdezni hogy a csatolt kapcsolások közül melyik lehet jobb teljesítményű? Az egyiket én csináltam, nem biztos hogy jó
Szerintem a másodikat érdemesebb megépíteni.
Értem, bár szerintem abba elkelne egy pufferkondi,de az megoldható
De inkább azt a hidalt kapcsolást építsd meg aminek +- tápfesz kell.
de nincs + - tápfeszem, ha lenne akkor a tranzisztorosat építeném meg(tda2030+valamilyen BD tranzisztor). Kocsiaksiról menne, ez lenne a fő cél
Tisztába vagyok vele, hogy a tagság döntő többsége építi az erősítőket, nem pedig magyarázza. De azért remélem, hogy rajtam kívül olyanok is, vannak akik magyarázzák. Az Ő számukra küldöm a mellékelt kapcsolást. Kétségtelen, hogy nem teljesítmény erősítőről van szó, és valószínű, hogy léteznek még más, hasonló jó paraméterekkel rendelkező kapcsolások is, de ebbe én azt a poént látom, hogy a tervező el is magyarázza, analizálja a produkcióját. Az a meglátásom, hogy a közbeeső fokozatokat is érdemes linearizálni, és ne bízzunk mindent az NVCS-re, itt úgy tűnik, hogy igazolódik.
Főbb paraméterek: Erősítés: 30 dB / sávszélesség : 1 MHz. / egységnyi erősítés : 26 MHz. / teljes harmonikus torzítás: 0.0001% (20 Hz – 20 kHz / 20 Vp.p, / terhelés 1.2 kOhm) / slew rate : +- 9V/mikrosec / tápáram : +- 25 mA (Wördbe mentettem, és 200%-os nagyítással, már kiválóan olvasható a szöveg. )
Ez a két kapcsolás megegyezik, de 12V-ról még 15W sem lesz..
Mint írtam a TDA2030-at nem 12V-ra találták ki.
Helló! Vettem egy 300 W-os piezó sugárzó KHS 106 a tipusa. Ez valóban tud ekkora teljesítményt vagy ez a szokásos üzleti fogás. Abban szeretnék segítséget kérni, hogy egy meghajtó erősítőre lenne szükségem a piezóhoz.
Köszönöm: nagy hoho
Szia!
Idézet: „Jelenleg a 14W-os TDA2030-as erősítővel hajtom, de hamar megadja magát és torzít.” Többszáz wattos hangszórótól ne várj semmit ha ilyen kis teljseítményű végfokkal akarod hajtani. Vagy beteszel még egy akksit és esz +-13 voltod vagy építesz egy kapcsolóüzemű tápot és egy megfelelő teljesítményű tranyós erősítőt. Vagy veszel egy használt autós végfokot...
12V-ról 36Watt minőségi végfok ebből 2db. remek hangerőt biztosít és CLASS H "Hi-Fi" minőségben és természetesen jobb lesz ha REMIX vagy ERO esetleg NICHICON kondikat használunk.
Sziasztok!
Szerintetek EZ elbírhat 2 ohm-ot? Eredetileg 4 ohmra tud 200 watt-ot. A fetek azt hiszem 50 amperesek. Kösz! Üdv!
hello,mindenkinek segitcseget szeretnek kerni egy denon dra 345r-tip. erosito trafo sekunder reszrol a feszultcseg ki jovetel koszi elore is.
Ez tápegységtől is függ, nem csak a fetektől. A tápfeszt arányosan csökkentve biztosan bírja, de a fetek száma is növelhető.
Hali! Számomra sajnos nem egyértelmű, hogy mihez kérsz segítséget
Mi a hiba? Mit szeretnél tudni?
Nekem most a +- 50V környéke adott!
Azért kellene a 2 ohm-os terhelést bírnia, mert akkor ha 2 panelt hídba kötök 4 ohm-os hangszóróra 400 wattot tudna.
Ha kapcsolótápot csinálsz neki, akkor nem nagy kunszt a tápfeszt a megfelelő szintre méretezni. Jóval olcsóbb és kevesebb macerával jár, mint hidalni két csatornát.
Trafó kondi minden megvan!
Ezért akarok most egy végfokot összerakni belőle. |
Bejelentkezés
Hirdetés |











Mi a hiba? Mit szeretnél tudni? 




