Fórum témák

» Több friss téma
Fórum » Elektronikában kezdők kérdései
- Ez a felület kizárólag, az elektronikában kezdők kérdéseinek van fenntartva és nem elfelejtve, hogy hobbielektronika a fórumunk!
- Ami tehát azt jelenti, hogy a nagymama bevásárlását nem itt beszéljük meg, ill. ez nem üzenőfal!
- Kerülendő az olyan kérdés, amit egy másik meglévő (több mint 17000 van), témában kellene kitárgyalni!
- És végül büntetés terhe mellett kerülendő az MSN és egyéb szleng, a magyar helyesírás mellőzése, beleértve a mondateleji nagybetűket is!
Lapozás: OK   675 / 4065
(#) Dani494 válasza hackerfish hozzászólására (») Okt 31, 2009 /
 
7432-es Ic-ben van 4 db 2 bemenetű vagy kapu.De ha ezzel csinálod,akkor gondoskodnod kell az ic tápellátásáról is.Az IC-k adatlapján minden fontos info rajta van.
(#) hackerfish válasza Dani494 hozzászólására (») Okt 31, 2009 /
 
Hogy oldható meg a legeslegegyszerűbben h ha a kondi/aksi feltöltött akk kapcsolódjon le a napelemről, és rá a ledre, ha nem akk ledről le, elemre föl?
ilyesmiket szeretnék csinálni
(#) Dani494 válasza hackerfish hozzászólására (») Okt 31, 2009 /
 
A vagy kaput fogd fel úgy mint ahogy a mellékelt képen látod.Az izzó akkor világít,ha VAGY az egyik VAGY a másik kapcsoló,esetleg mindkettő zárva van.Ha mindegyik nyitva akkor nem világít az izzó.(ezt írtam fel az igazságtáblázatban is).
Egy kis irodalom.

OR.JPG
    
(#) Dani494 válasza hackerfish hozzászólására (») Okt 31, 2009 /
 
Lekapcsolást nem említettél,csak azt,hogy ha az egyik nem funkcionál,vegye át a szerepét a másik.
(#) Dani494 válasza hackerfish hozzászólására (») Okt 31, 2009 /
 
Szerintem ne bonyolítsd,hogy egyik fel másik le ,és fordítva.Mert ha az akku fel van töltve,miért ne mehetne a napelem?Ha az akku le van merülve,akkor meg úgyis a napelemről kapja a fesz.t.
(#) hackerfish válasza Dani494 hozzászólására (») Okt 31, 2009 /
 
Oks, mindjárt kipróbálom. Am az alap probléma az volt, hogy a napelem túl gyenge a led működtetéséhez, ezért előbb össze kéne gyűjteni az energiát.
És az egyik le, másik föl csak a kondi miatt volt fontos, de ezek szerint akuval érdemesebb megoldani.
(#) vizor válasza hackerfish hozzászólására (») Okt 31, 2009 /
 
Ezt a kapcsolást próbáltad már ? Lásd képmelléklet.
(#) Dani494 válasza hackerfish hozzászólására (») Okt 31, 2009 /
 
A lenti kapcsolást már megépítettem,működik,alacsony fesz.ről működteti a ledet.Napelemről is ki van próbálva(de egy másik verziója).Szóval ezt még nem teszteltem napelemen,de a másik kapcsolás napelemről is viszi ezzel együtt a ledet.
(#) hackerfish válasza vizor hozzászólására (») Okt 31, 2009 /
 
Most bekötöttem így.
Elvileg jónak kéne lennie?
Am ha a led villogna úgy jópofább lenne XD
(#) hackerfish válasza hackerfish hozzászólására (») Okt 31, 2009 /
 
E-e. Nem csinál semmit.
(#) Dani494 válasza hackerfish hozzászólására (») Okt 31, 2009 /
 
Próbáld ki azt amit vizor linkelt.Abban villogó led is van.Lehet venni villogó ledet.
Az akku le van merülve gondolom.
(#) hackerfish válasza Dani494 hozzászólására (») Okt 31, 2009 /
 
Ennek kéne működnie?
Most így van megcsinálva. Ha az aksi feltölt világítani fog a led? nem kell szétszedni az aksit és a napelemet, hogy világítson a led?
Azt a kapcsolást már láttam, vmért nem működött, többször is próbáltam.
(#) Dani494 válasza hackerfish hozzászólására (») Okt 31, 2009 /
 
Szerintem így soha se fog működni.
Úgy gondoltam hogy,feltöltöd az akkut,utána rá a ledet és a napelemet,és amit a led elvesz az akkuból,azt a napelem a kapacitásának megfelelően próbál pótolni.
Szerintem.
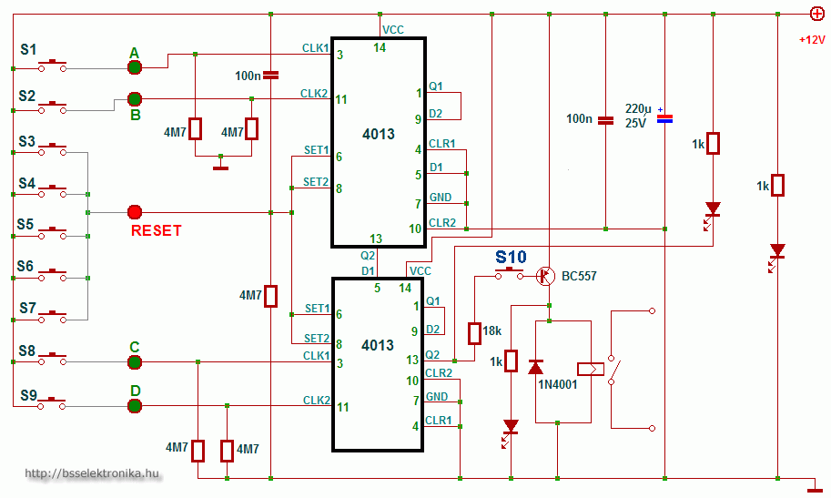
(#) kiskacsa2009 hozzászólása Okt 31, 2009 /
 
Sziasztok!
Átalakítottam egy kapcsolást, és az a kérdésem, hogy még működhet-e?
A válaszokat előre is köszi!

szamkomb.gif
    
(#) Dani494 válasza kiskacsa2009 hozzászólására (») Okt 31, 2009 /
 
A puding próbája az evés.A 10-es kapcsolót miért tetted bele,5 számos védelmet szeretnél?
(#) hackerfish válasza Dani494 hozzászólására (») Okt 31, 2009 /
 
Eddig jo, de azt hogy csinálom meg, hogyha az aksi le van merülve addig ne kapcsolódjon a ledhez, amíg újra föl nem tölt?
(#) hackerfish hozzászólása Okt 31, 2009 /
 
Am ha egyszerűbb, akk maradjunk a kondis elképzelésnél: napelem, kondi, led. Or kapcsoló... Az or kapcsolót hogy lehet megépíteni?
(#) Dani494 válasza hackerfish hozzászólására (») Okt 31, 2009 /
 
Egyszerűen nem kapcsolod rá a ledre.A legegyszerűbb megoldás néha a legjobb,és a hiba lehetőségének száma is csökken.
Amúgy ha olyan ,,örökmozgó'' robotot akarsz csinálni,szerintem nem akarod te azt non stop járatni.Ha meg szükség van rá,akkor feltöltött aksi rá és kész.Legalábbis én így képzelem.
(#) Dani494 válasza hackerfish hozzászólására (») Okt 31, 2009 /
 
Hűha,ha ennyire az alapoknál tartassz még,szerintem ne egyből ,robottal' próbáld.
Hát úgy hogy
-a, megveszed az ic-t,adatlapján megnézed a bekötéseket,biztosítod neki a tápot és a földet és voálá.
-b, megépíted a diódás verziót
-c, megkérdezel másokat is az ötletedről
(#) hackerfish válasza Dani494 hozzászólására (») Okt 31, 2009 /
 
Én olyat szeretnék, ami először feltölti a kondit, utána rákapcsolja a kondit a ledre, de ahoz le is kell kapcsolni a kondit az elemről. Így a kondi folyton kisül-töltődik-kisül. -> a led villog. Ez az elmélet. Gyakorlatban addig jutottam, h hiányzik az OR KAPU. Azt hogy tudom megépíteni?
IC nélkül nem lehet OR kapcsolót csinálni???
És ahoz a 3 érintkezéshez csak OR kapu a jó???
(#) Dani494 válasza hackerfish hozzászólására (») Okt 31, 2009 /
 
Kérdezz meg más,hozzá értőt is.
(#) kiskacsa2009 válasza Dani494 hozzászólására (») Okt 31, 2009 /
 
Én úgy terveztem, hogy lesz egy power led (kék), egy un. "*2 led, ami akkor világít, amikor beütöttük a 4 megfelelő kombinációt, ez azért van, mert nem tudom, hogy mennyi ideig lesz behúzva a relé, és hogy ne tegye tönkre a gépemet, ilyenkor a "*" gomb megnyomásakor felvillan az un. aktív led, amikor is "bekapcsolódik" a gép...
(#) borvendeg hozzászólása Okt 31, 2009 /
 
Hello!
Egy ideje szenvedek egy pwm szabályzóval. Az 555 működik de az optocsatolón valamiért nem megy át a jel. Az opto típusa:4n25 A FEZ típusa: IRF4905
Valaki legyen szíves megnézni mi lehet a baj.
(#) mex válasza borvendeg hozzászólására (») Okt 31, 2009 /
 
Állandóan megy a motor?
(#) borvendeg válasza mex hozzászólására (») Okt 31, 2009 /
 
A FET még nincs beültetve de szkkóppal nézve folyamatosan magasan van az opto 5-ös lába.
(#) vicsys válasza borvendeg hozzászólására (») Okt 31, 2009 /
 
Fordíts meg az opto ledet és ne GND-re hanem tápra tedd.
(#) Sir-Nyeteg válasza borvendeg hozzászólására (») Okt 31, 2009 /
 
Szerintem R5 értéke túl nagy! Led méretezése táphoz!
(#) borvendeg válasza vicsys hozzászólására (») Okt 31, 2009 /
 
Hello!
Akkor mi változik? Jól értem hogy azt mondod hogy az 1-es lábat tegyem tápra és a 2-est kapcsolgassam az 555-tel?
(#) Electricboy hozzászólása Okt 31, 2009 /
 
ÜDV!
Szimulálni akarok egy kapcsolást, a rajzon így van megadva a relé (melléklet 2.) én ilyet találtam (melléklet 1.) ha ez jó akkor hogy kössem be én nem tudtam rá jönni! Kicsit érthetetlenül fogalmaztam aki nem érti szóljon

HOGY.JPG
    
(#) borvendeg válasza vicsys hozzászólására (») Okt 31, 2009 /
 
Ha jól értettem amit mondtál akkro kipróbáltam de sajna nem lett jó.
Következő: »»   675 / 4065
Bejelentkezés

Belépés

Hirdetés
XDT.hu
Az oldalon sütiket használunk a helyes működéshez. Bővebb információt az adatvédelmi szabályzatban olvashatsz. Megértettem