Fórum témák
» Több friss téma |
- Ez a felület kizárólag, az elektronikában kezdők kérdéseinek van fenntartva és nem elfelejtve, hogy hobbielektronika a fórumunk!
- Ami tehát azt jelenti, hogy a nagymama bevásárlását nem itt beszéljük meg, ill. ez nem üzenőfal! - Kerülendő az olyan kérdés, amit egy másik meglévő (több mint 17000 van), témában kellene kitárgyalni! - És végül büntetés terhe mellett kerülendő az MSN és egyéb szleng, a magyar helyesírás mellőzése, beleértve a mondateleji nagybetűket is!
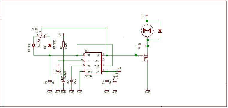
Jó lenne tudni a tápfeszültségeket. Ráadásul, ha igy kötöd be a fetet, akkor a motor állandóan a legmagasabb fordulaton fog működni, mert a beépitett zenerdiódája nyit. Az opto tranzisztorának kollektora mehet ellenállás nélkül a fet gate-re, a source a pozitiv tápfeszre, a drain a motorra kötendő! A motorral párhuzamosan kell kötni egy gyorsdiódát, anód a testen, katód a motor a drain-ra menő kapcsán. Az 1k-t a gate-source közé kösd. A többi maradhat úgy ahogy van, de még ellenőrizd mekkora áram folyik át az opto ledjén. Lehet, hogy csökkenteni kell az ellenállást (az 555 tápfeszétől függ).
Bizony. A táphoz kéne az előtét ellenállást választani.
Egyébként az optó jó? Direktbe tudod nyitni?
Sehogy sem tudom nyitni az optot már megépítettem külön próbapanelra, de nem működik. Már kicseréltem de az sem segített. A tápfesze az 555-nek 12V a motor 24V-ról fog menni. Az opto a szintillesztés miatt kell...
Sziasztok!
Nem értek az elektronikához, viszont van egy játékötletem, amit meg szeretnék valósítani és árulni. (Vállalkozás területén van tapasztalatom.) Az ötlet elektronikai részéhez szeretnék segítségét kérni tőletek. Egy olyasmi dologra gondoltam, hogy 10 előre felvett hanganyag (2-3 másodpercesek) közül véletlenszerűen választana ki egyet és lejátszaná valahogy akkor ha mozgást érzékel, mint a reklámban a Briese illatosító A hangminőségnek nem kell kristálytisztának lennie, ha olyan mint az I-Love-You macik, akkor az jó. Plussz még kellenne két led, ami világítana/villogna amikor a hanganyag szól.(Nem ez a teljes ötlet, de elektronikai szempontból ez a lényege!) A kérdéseim: Meg lehet-e ezt oldani "hüvelykujj" méretben? (vagy olyan 2x2x3 cm-es nagyságban) Mennyibe kerülne egy darab ilyen legyártása? (első körben olyan 150-200 db-ra gondoltam) (kompletten elemmel, pici hangszóróval, ki-be kapcsoló gombbal, ledekkel, stb.) Drágítja-e az előállítást, ha mindegyikre egyedi hangokat szeretnék? Előre is köszi mindeninek, Balázs
Szia!
Léteznek hangtárolásra kifejlesztett chipek, pl. a Nuvoton Technology cég foglalkozik ilyen áramkörök fejlesztésével. Bővebben: Link Itthon pl. itt lehet beszerezni. Felületszerelhető változatban is kaphatóak, így a kis méret nem akadály. Üdv.
Kipróbáltam amit mondtál a FET-et úgy kötöttem ahogyan MEX írta. Addig működik is míg 12V a motortáp és az 555-tápja is. Majd fokozatosan emelem a motor tápját és olyan 15-16V-ig szabályozható is a motor de ha e fölé megyek akkor már nem lehet a motort szabályozni. Ha nézem a szkóppal a fet drain-jét akkor 15-16V alatt is elég csúnya jelalakot látok mert a 4szögjel lefutó éle kb 45 fok nagyobb feszültség esetén már csak azt látom hogy tápfeszen van. nyoma nincs a PWM jelnek
Sziasztok!
Olvasgatom az UV témakört, régebben valahol mintha találtam volna ilyen hozzászólásokat is, de már nem emlékszem hol. Arra gondoltam hogy ha lehetne kapni UV-B ledeket valahol, lehetne egy kis panelt a wc tetőre csinálni, s miután az ember kiment egy darabig világítaná a csészét belülről. Ráadásul az szép fényes, meg fehér, prímán eljutna mindenhová a fény. Mit gondoltok? Tetszene nekem ha nem kellene annyi vegyszert használni. Elég lenne a vízkövet lerobbantani időnként.
Az a gond, hogy P-fetet használ.
Miert baj az, hogy P csatornas FET-et hasznal? Amit irtal, azzal mennie kell: FET source a motor + tapon, drain a motoron, motor masik vege a foldon. Motoron a forditott dioda. Gate-source kozott egy ellenallas, opto kollektora a gate-en, emittere a foldon. A kerdes csak az, hogy mekkora az ellenallas es milyen az opto. Mekkora a CTR-je? Mert ha pl. a LED-en folyik 10mA es az opto CTR-je 30-40%, akkor az opto kollektoran folyik 3-4 mA. Ez az 1k-s ellenallason (a source-gate kozott) 3-4 V, ez eppen kinyit egy atlagos FET-et, de nem egeszseges. Bar ez az egesz fuggetlen a motor tapfeszeteol. Kiveve, ha az optonak sok a 24V, de azt nem hiszem. Opto es FET tipusat meg lehetne tudni?
Ja, es meg a PWM frekire is kivancsi volnek, ha nem titok.
Nem baj az, hogy P fetet használ, de másképp kellene beilleszteni az áramkörbe, mert igy az eltérő tápfesz miatt lezár a fet. Ha a draint leköti a testre, és a source megy a motorra, valamint a motor másik kivezetése a pozitiv tápra, akkor helyesen fog működni az eltérő tápfesz ellenére is.Az 1k ellenállás a gate-source közé kell. Az optonak lehet, hogy kevés az a ~10mA.
Ha jól értem akkor így kell csinálni ahogyan a mellékelt képen van. De ha nem akkor légyszi rajzoljátok be a módosításokat mert már nem nagyon tudom követni. Már azt sem érterm hogy kell e az opto vagy nem.
Igen, próbáld igy. Az 555 4-es lábán miért van a késleltetés?
Fogalmam sincs ezt egy netes kapcsolásból vettem át. PWm szabályzó volt az is csak az tranzisztorral.
Ha a drain-t koti a foldre es a source megy a motorra, akkor egy source-follower-t epit (olyan mint az emitterkoveto) , aminek baromi nagy hatranya, hogy a FET nem nyit ki elegge, hiszen a gate-source kozott meg kell legyen a nyitashoz szukseges par volt. Marpedig, ha a gatet foldre huzza az opto, akkor a source +3-4 volton lesz, mikozben a drain szinten fodon van. Igy a FET-en (drain-source) esik 3-4V. Ettol meg disszipal es a motor sem kapja meg a teljes tapfeszt.
Viszont ha a source-ot a tapra koti, a motort a drain korbe teszi, akkor az optoval meg lehet oldani a dolgot. Csak nem mindegy, hogy milyenek az opto parameterei! A 10mA nem az optonak keves, hanem ennek a kapcsolasnak, ha kicsi az opto CTR-je. Az opto jelen esetben aramgeneratorkent mukodik, es igy a gate-source kozotti ellenallason letrehoz I*R feszultseget, ami tok fuggetlen a motortaptol mindaddig, amig a motortap nagyobb ennel az erteknel. Azaz, ha az opto tranyojan folyik 10mA, akkor az 1k ellenallason lesz 10V, akar 12, akar 24 volt a motor tap. Persze 8V motortap eseten nem lesz az 1k-n 10V, csak kozel 8. Szoval a FET es OPTO tipusa titiok???
Na mégegy variáns, szerintem az a legegyszerűbb megoldás, hogy amint irtam az előbb, a fet drain legyen testen, a source a motorra, és a gate pedig az 555-re pártiz ohm-on keresztül. Az 555 elvégzi a töltést és a kisütést is. Igy már nem kell az 1K sem. Meg az opto is kilőve.
Persze igy bizony van veszteség a feten.....
Ezt légyszi firkáld be a rajzon. Aztán holnap kipróbálok mindent és megírom a tapasztalatokat. Sőt gondolkodom egy cikkben is ugyanis már 2hete szenvedek egy ilyen látszólag egyszerű dologgal és hátha másnak is szükséége lesz egyszer ilyenre.
Mondd, véletlenül nincs ilyen áramú feted n tipusúban?
Ha hazakeveredek, leszimulálom, és irom az eredményt.
Figyu csak!
Igazad van, tenyleg lesz veszteseg. Egy 1A-s motornal mar jelentosen melegedni fog, pedig az IRF4905 egy 72A-es FET, a meloban 10A-eket kapcsolgatunk vele hutes nelkul... De van itt meg egy problema. Ha az 555 tapja 12V a motortap meg 24, akkor hogyan fog lezarni a FET? Merthogy a gate-et fel kellene huzni kozel motortapig, de ha jol tudom az 555 kimenete nem nyitott kollektoros. A kovetkezot javaslom. Ez az elozo elmelet, csak az opto helyett egy rendes aramgenerator van benne. Ha az 555 tapja 12V, akkor ez a kapcsolas kb. 10mA-t folyat at a gate-source kozotti 1k ellenallason, azaz 10V gate feszultseget ad a FET-nek. (Mukodeset tekintve a 6.8k / 1.2k oszto az 555 12V kimeno feszultseget kb. 1,8V-ra osztja. Ebbol lejon kb. 650-700mV, igy a BC182 emitterreben velo 100 ohmon esni fog kb. 1.1V, ami 11mA aramot eredmenyez. A 11mA atfolyik a felso 1k-n, igy azon esni fog 11V.)
Az elv az jó! A gyakorlatban a lezárás viszonylag lassan megy végbe, és az átkapcsolás a terhelés függvényében melegiti a fetet. Tényleg jó lenne tudni mik is a követelmények.
Mennyivel egyszerűbb lenne n fettel.
A motor egy kb 300W-os 24V-os motor egy elektromos roller motorja. Ha nagyon nem megy ezzel a ET-el akkor egye fene veszek másikat.
Idézet: „A gyakorlatban a lezárás viszonylag lassan megy végbe, és az átkapcsolás a terhelés függvényében melegiti a fetet. Tényleg jó lenne tudni mik is a követelmények.” Na igen. Ez a kapcsolas nagyjabol 20-30 us alatt zarja le ezt a FET-t. Es ennyi ido alatt is nyitja. Valoban, ezen ido alatt a FET-en sok a veszteseg. Talan parszaz Hz-ig az a 2x30us nem tul nagy ido, de nem elhanyagolhato. Jobb lenne nagyobb aram es kisebb gate-source ellenallas. Vagy aktiv lezaras. Plusz egy tranzisztor... Teny, hogy N csatornas FET-tel egyszerubb lenne. Idézet: „Es ennyi ido alatt is nyitja” Szerintem a nyitás sokkal gyorsabb (100 ohm). Idézet: „Szerintem a nyitás sokkal gyorsabb (100 Ω).” Az en kapcsolasomban? Mert ott nem. Az en kapcsolasomban a 100 Ohm-on max. 1.1V esik, igy a gate aram nem lehet tobb, mint 11mA. Ha az emitter a foldon lenne es a kollektorban lenne a 100 Ohm, akkor lenne nagyobb gate aram (max. 240mA), de akkor 24V motortapnal tonkremenne a FET kb. 22V gate-source feszultsegtol.
Sziasztok!
Valaki megtudná mondani ennek a csatlakozónak a bekötését?Melyik láb a + -? Gondolom ami baloldalon van a szélés a - de ami egymás alatt van kettő az micsoda?Csati |
Bejelentkezés
Hirdetés |




A hangminőségnek nem kell kristálytisztának lennie, ha olyan mint az I-Love-You macik, akkor az jó. Plussz még kellenne két led, ami világítana/villogna amikor a hanganyag szól.







