Fórum témák
» Több friss téma |
Sziasztok!
Nem tud valaki valahol üvegszálszövet beszerzési forrást? Nálam a környéken sehol nem kapni
Az összes hőszigetelő rendszer forgalmazónál és az építkezős barkácsáruházakban, Praktiker, Baumax, stb kapható. Némely karosszériajavító autókitt csomaghoz is mellékelnek, de az általában csak kusza szövedék.
Köszi!
Itt a barkács boltban az eladó már 20éve nem látott olyat ![]() Milyen kiszerelésben vannak ezek? Nagy lepedők? Vagy emberibb méret?
Tekercsből akkorát vágatsz, amekkora kell. Többféle minőségben és szélességben is van.
Az a "barkácsbolt" meg olyan, amilyen. ![]() P... boltban a polcon sorban állnak a tekercsek. Szigetelős boltból irányítottak oda, mert ők csak egész tekercset akartak adni. Ráadásul ott még olcsóbb is kimérve. Modellezőket kiszolgáló boltban is előfordulhat.
Szia. Igazán jó szövetet sajnos csak pesten tudok.Nagy Lajos kir. 108 ha jól emlékszem. A nevük Novia kft. Ott minden van.
Sziasztok!
Egy elektromos bicigli vagy motorból kiszuperált 24VDC motor, 2750 RPM, 250W. A saját hátsó kerekével visszafelé forgatva kb mit ad le? Sajnos ahol láttam nem tudtam kipróbálni. Lehetne kezdeni vele valamit? Elég könnyen indult.
2750 fordulat szerintem felejtős,pláne 250 Wnál
Ma este kaptam egy roller motort, holnap jobban átnézem kefés az biztos.Akkus furóval elvileg 1250f/p-en6.7V -3.7A mértem,de kézzel pörgetve is 3V fölé ment.
Valamelyik eladoi oldalon ugyan ezt a motort generatorkent aruljak.
Van egy lomis haverom tőle kaptam a motort probára,ma hozok tőle még többféle motort,lassúfordulatú dinamot kimérem mindeggyiket.
Jogos, ha tele a pakk, akkor én is HMV-re nyomnám ...
Nincs valami értelmes kapcsolásod egy stepup/down konverterre?
Mert amit én itt lekarcoltam magamnak, az gondolom a langyos víz föltalálása, másrészt ágyúval verébre...
Nagyon jók az elektromos "jármű" motorok!
Ott odafigyelnek a hatásfokra,és a csapágyazásra is! Egy jó áttétel kell neki,kb 1:5 bordásszíjjal,és kész ![]() Bordásszíj nem zabál le sok teljesítményt,ha nincs agyonfeszítve Én is azt használok a keréken
Egy olyan nekem is jó lenne
Mondjuk 6V-40V bemenetről 13,1 jöjjön ki De szép is lenne!
Olyan mocit próbálj hozni,ami 36 vagy 48 voltos!
Elektromos kerékpároknál gyakori. Azok tökéletesek generátornak! Nem kell őket agyon áttételezni,kicsi lesz a veszteség.
Érdekes dolog ez, mert van erre cél IC is ami köré már kevés dolog kell, meg persze meg lehet csinálni is, kérdés a hatásfok lesz.... a baj egyenlőre az, hogy nem tudom, hogy a generátorokkal hogyan viselkedik a cél IC-s, mert elvileg ez napelemekhez van , ha jók az infoim...
Mekorra teljesítményre kellene nektek amugy?
Pl: CÉL-IC
Ma előbányásztam a kupiból a rotort. KB így fog kinézni.
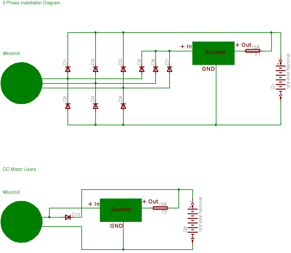
Kicsit bogarásztam az LM5118 környékén és közben találtam egy oldalt. Szélgenerátorokhoz kínálnak dolgokat, többek között ezt a boostert:
http://s4wsbox.com/?q=node/34 12V-ból 24-et csinál, ezzel 24V-os akkupakk tölthető kisebb feszültséggel. A mellékletben lévő ajánlott kapcsolással azt érhetjük el, hogy amíg a szélgenerátor nem éri el a 24Vot, addig a boosterről tölti az akkut. Amikor túllépi a szélgenerátor a 24V-ot, a boostert megkerülve közvetlenül tölti az akksit. Így kisebb fordulaton is tölt a generátor, szélesebb a működési tartomány. Szerintem ez jó ötlet, én is megcsinálom.
Jó ötlet!
Pudding-nál is müködik feszültstség kétszerező ráadásul 12 V-hoz,tehát még kisebb feszültségeket is "befogja".
Mjoy-nál is működik a fesz kétszerező, ráadásul sokkal hatékonyabban mint nálam mert nála a kerék adottságai miatt más a nyomaték és fordulatszám viszony. (Nálam olyan hirtelen tud felgyorsulni a kerék hogy kellene egy precíz vezérlés ami leválasztja a fesz kétszerezőt, mert ez ami most van ez csak max 100w-ot tud és egy pillanat alatt kiég ha túl van terhelve. Nem minden kerékhez jó ez a megoldás.)
Nemtudtok egy egyszerű töltésszabályzó kapcs rajzot 12/24 10A-re? Egyet találtam, megépítettem de nem működik.Bővebben: Link
Tud-e valaki adatokat komolyabb rajzokat ms-80 -v generátorról?
Nem gond, 1-2 A-re létezik gyári holmi, mostmár csak azt kell kidolgozni, hogy rendes krafttal is menjen
Üdv!
Tetszik a generátorod nagyon szép munka. A paraméterek teljesen hasonlítanak az enyémhez. Nekem 2x18 mágnesem van (40x20x10) és a16 db tekercs páronként egyenirányítva, csillagba kötve. Kiváncsi leszek majd a termelésre. Az enyémnek szerintem kb. 500 W a maximuma. 400 - at már láttam. Nem rég van fent. Meg vagyok vele elégedve. Szépen csendben teszi a dolgát.
Sziasztok,
tudnátok egy kapcsolási rajzot a Nálatok működő feszültség-kétszerezőről közzétenni ? Nekem 12 V-os generátorom van és sokszor 12 V alatti a generátor feszültsége, jó lenne ezeket a kis feszültségeket is valahogy kinyerni. Üdv Gábor
Mostani vezérlésem méri a bejövö feszültséget egy külön egyenirányitás után . Alapban rajta van a két töbszöröző. Hogyha eléri a bejövö fesz. A 6V –ot , (terhelten)akkor lekapcsol.Ilyenkor kb . 8A –al tölt a kimeneten.
Hogyha a bejövö feszültség lecsökken 11V –alá (terheletlenül),akkor visszakapcsolja a töbszörözöt. A kerék nem mehet üresen . A baji elektronikátol van az alap panel. Tekercsek változtatva.Vezérlés egyedi.
Köszönöm, már alig várom, hogy tudjak mérni rajta élőben is.
Üdv mindenkinek!
Régóta tervezgetem, hogy a "telkünkre" (szölöhegy) valamien elektromos ellátást biztosítsak. A lehetséges megoldás csak aksival, vagy helyben termelt energiával lehetséges. Egy ideje már tervezgetem egy szélgenerátor építését, csak nem tudom hogy kezdjek hozzá. A szélhez nemsokat értek, az elektronikus részek építését megoldom, de a tervezés nem az erősségem. Amit szeretnék: szélgenerátor(ok) termelnek, töltik az aki(ka)t, elektronika előállít 230v-ot (tv, pc stb.), világítás az mehet 12v-ról. Ha valaki tud tapasztalatok alapján tanácsokat adni annak nagyon fogok örülni. Előre is köszönöm. Robi. |
Bejelentkezés
Hirdetés |














