Fórum témák
» Több friss téma |
Hello!
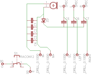
Van egy Samsung u900 mobilom, amely a gyárilag hozzá adott headsettel gyünyörűen fogja az összes elérhető rádiót, bárhol is vagyok, viszont a hangminösége elég gyenge, tűlságosan magas hangon szól. Vásároltam hozzá egy 3,5 jack csatlakozós hosszabbítót, amelyhez hozzá tudom csatlakoztatni a jó minőségű sennheiser fülesemet és így eszméletlenül jó hangja van az mp3 zenéknél, viszont amióta így használom, a rádió nem képes megtalálni a csatornákat, konkrétan nincs vétel. Úgy tudom, hogy az ilyen mobilos rádiók a headset vezetékét használják rádióantennaként. Szétszedtem az átalakítót és van benne egy kis áramkör valamint 7 vezeték, az egyik egy vastag lakkozott réz kábel. Én arra tippelek, hogy az az antenna. Az áramkörről csináltam egy kapcsolási rajzot (lehet hogy a kondik polaritása nem helyesen van a rajzon, illetve a dióda meg van fordítva, ezért előre elnézést kérek, de sajnos nem értem pontosan az áramkör működését, esetleg valaki elmagyarázhatná.). A rajzon mindent úgy jelöltem ahogy a kis áramkörön volt. A G a vastag réz huzal. A konkrét kérdés az volna, hogy tudnátok valami tippet adni arra vonatkozóan, hogy miért nem szól normálisan a rádió a hosszabbítóval? Ha szükséges rakhatok fel fotót a kis áramkörről. A gyári fülest nem szedtem szét, és nem is akarom, mert az végülis jól működik, és nem tudom úgy megbontani, hogy ne sérüljön meg, viszont így azt sem tudom megmondtani, hogy van e valami különbség a gyári headset és az utángyártott hosszabbító között. Előre is köszönöm a segítő válaszokat, illetve azt is hogy elolvastad ezt a kisregényt! Üdv. Olala
Elméletileg ugyan az a bekötése,mint az omniának.
1- FM_RADIO_ANT 2- GND 3- MIC_P 4- MIC_N 5- EAROUT_R 6- EAR_COM 7- EAROUT_L 8- BEND_END 9- nJACK_INT 10- EAR_CHECK 11- TXD_tvout 12- RXD (JTAG_RXD) 13- V_DC 14- V_DC 15- IF_CON_SENSE (JTAG_CON_SENSE) 16- USB + 17- USB - 18- USB_DC (JTAG_VBUS) 19,20 - Vext_5V 21-23 - GND
Az általad köldött lábkiosztás szerint az első érintkezőre kötött kábelnek kell lennie az antennának, de amikor szakadásvizsgálóval ellenőrízni akartam, nem volt kontakt egyik érintkező és a vastag réz huzal között sem, pedig szerintem a réz lesz az antenna.
Most gondolkodóba estem, hogy lehet azért nem jó a vétel, mert az antenna konkrétan nincs is a telefonra kötve, és mivel fröccsöntött a dugó, esélytelen hogy bele tudjak nézni. Lehet hogy két headsettel kell járnom, ha esetleg rádiót is akarok hallgatni. Vagy veszek egy headsettet és a fülhallgatókat levágom róla, ezután pedig egy jack aljzatot forrasztok levágott kábelek végére, így a gyári headset a mikrofonig sértetlen marad. Köszönöm a segítséget. Üdv.
Szerintem vegyél egy gyári Omnia headset-et.Annak a fülese 3.5jack-ben végződik,és bármilyen fülest bele tudsz dugni. headset
Megnéztem az omnia headsetet a linken, és ugyanúgy néz ki, mint amit én vettem hosszabbítónak annak idején.
Van egy osztálytársam, akinek omiája van, majd kipróbálom azzal, hogy működik a rádió, ha jó, akkor lehet veszek egy olyan headsetet. Köszi a tippet.
Tiszteletem!
Olyan problémám akadt, hogy egy Samsung headset ( konkrétan S5230-as telefon gyári hs-je ) a csatlakozőnál tönkrement, és néha nem működött a hangszórója. Én arra gondoltam, hogy megtörhetett a vezeték a csatlakozónál. Szétszereltem, hátha meg tudom csinálni ( elvégre már úgyis mindegy neki ), és egy 2oldalú nyákkal találtam magam szembe. A csatlakozó keskenyebbik oldalánál 4, a szélesebbnél 3 helyre lehet forrasztani. Van 1 piros, lila, zöld, kék, fehér, fekete kábel, egy szövet szerű förbefonva és egy tekercselő huzalra hasonlító szintén körbefonva a kábelek körül. Sanos nem tudom, melyik kábel hova vezet, de gondolom ez minden gyári samsung headsetnél megegyezik. Valaki tudna segíteni, hogy mit hova kössek, és esetleg ha elrontom, tehet-e kárt a telefonba? Előre is kösz: Lecsó
Szia!
Ezt a linket találtam! Nézd végig a listát, a Te telefonod is a kompatibilis modellek között van. Ez sajnos csak a csatlakozóra vonatkozik, tehát azt még mindig nem tudjuk, hogy melyik színű kábel hova kötendő. Ha megblankolod őket, akkor a földhöz képest méréssel a hangszorókat mondjuk meg lehet kapni, talán a mikrofont is. Akkor már nincs más dolgod csak visszaforrasztani mindent a helyére! Remélem tudtam segíteni!
A másik ötletem az , hogy SR és SL az speaker left és speaker right. A fekete kábel az lesz szerintem a GND. Ha veszed a multidat és a földhöz képest kezded méregetni a szálakat, ellenállás mérő állásban, akkor amelyeken 8,6 ohm körüli értéket mérsz az lesz a hangszoróké. Kb. ennyi az impedencia.
Én a piros és a fehér szálakra gyanakszom, szerintem a piros lesz az SR, a fehér az SL és a fekete a föld (GND), de mindenképpen mérd meg őket!
Kipróbáltam az összes lehetőséget, de nem mutatott egyiknél sem ellenállást.
Szia! Eléggé gagyi megoldás, de próbáld ki, hogy a telefonon elindítasz valami zenét, és odapróbálgatod a forrszemekhez a vezetékek végeit, és ha szól mind a 2 hangszóró, akkor 3 vezeték már meg is van, ezenkívül az M+, M- az a mikrofoné. Marad még SE, SC. Feltételezhetően abból SE a nyomógomb (switch enable), a másikban még ennyire sem vagyok biztos. Neten rákeresve van olyan találat, hogy a két hangszóró közösített vezetékén (GND) van egy leágazás, amire egy kondenzátor van kötve és a kondi másik lába meg megy a csatlakozóra, gyanítom SC, mint speaker capacitor. Úgy tudod tesztelni, hogy melyik vezeték a nyomógombé, hogy valaki felhív, közben próbálgatod a vezetékeket és nyomkodod a gombot. Amikor létrejön a vonal az a vezeték a gombé. Ha az megvan, akkor a mikrofon vezetékeit kell megkeresni, ott meg annyi, hogy beszélsz a mikrofonba, miközben a két drótot próbálgatod.
Egy próbát megér szerintem! Üdv: Jani
Tapasztalat, ötlet:
Nos az a helyzet, hogy ezzel nem éri meg szenvedni, hidd el nem akarlak lebeszélni róla, de 2000Ft ért lehet venni újat, gyárit pl piacon. Ha még rá is jössz melyik szín hova kapcsolódik, sem fog 1 hétnél tovább élni (jó esetben), ugyanis a forrasztásod törni fog és idegesítő lesz hol szól, hol nem szól beszélgetsz és nem hall mit mond a másik stb. Egy headset folyamatosan nyúlik, beakad, leesik, ütődik még ha picit de akkor is mondhatjuk "erős" igénybevételnek van kitéve, főleg a csatlakozási pontoknál. Én nem szenvednék vele a helyedben. Annyira vékony kábellel vannak húzva ezek a fejhallgatók, headsetek, hogy ha elkezded forrasztani tutira úgy meggyengül benne a réz, hogy törni fog. ? Már ha csak rezet tartalmaz a vezeték. ? ki tudja.... Ugyanis ezt már ötvözik további üvegszálas huzalokkal, speciális kábel jól tud tekeredni-csavarodni. De a forrasztást nem hiszem hogy 1 mp nél tovább bírná.... üdv
Heló!
Mikor vetted a telefont?Illetve boltban(T-mobil,pannon,vodafone)vagy használt boltban?Mert ha van rá még gari akkor simán kicseréltek volna.Nekem is s5230-am van,nekem is volt a fülessel bajom és simán kicserélték.Össze tudod még rakni?Mert ha igen és van rajta gari akkor vidd vissza hogy cseréljék ki. Üdv.: Peti
Remélem tudtam segíteni.
Üdv.: Peti |
Bejelentkezés
Hirdetés |








Köszi! 