Fórum témák

» Több friss téma
Fórum » Építsünk univerzális akkutöltőt!
Lapozás: OK   1 / 2
(#) nyitraitomi hozzászólása Dec 13, 2009 /
 
Tudom, hogy már sokan foglalkoztak ezzel a kérdéssel, de mégis.....

Szeretném ha össze tudnánk hozni egy olyan kapcsolást, amit nem nagyon találtam a neten keresgélve. Akkumulátor töltő, és kisütő áramkör rengeteg van, de 1.2v-os akkuk kisütése és töltése cellánként nem nagyon.

Az alaphelyzet a következő:
Tegyük fel, hogy van egy digitális fényképezőnk, amit 2db 1.2v-os ceruzaakkuva üzemeltetünk. Ha előre gondolkodunk, akkor egyből négyet is veszünk, hogy legyen tartalék a zsebben!
És hoppá!
Hacsak meg nem jelöljük az akksikat, tutira keveredni fognak. A teljesen lemerültek a kevésbé lemerültekkel.
Ezek töltése általában nem túl drága töltőkkel szokott történni, ami párokban tölti az akksikat. Ilyenkor az összekevert akksik idő előtti tönkremeneteléhet vezet, mivel a sorbakötött akkumulátorokon egyazon áram folyik, még akkor is, ha az egyik akkumulátor kapocsfeszültsége eléti már a feltöltöttségi szintet.

Tehát legelőször is a tervezési szempontok a következőknek kéne lennie:

-Az akksikat külön cellánként tudja kezelni (1.2v)
-Kellene egy kisütő, ami 1v-ra süti ki az akksikat ( ez lehetne egy különállő áramkör is)
-Töltő áramkör egy cellára
-Lehetőleg legyen valami controll a kisütés ill. töltés állapotáról
-Lehetőleg ne legyen benne programozandó alkatrész (PIC stb.) így többen is megépíthetik

Minden ötlet jól jöhet!
(#) Georgee válasza nyitraitomi hozzászólására (») Dec 13, 2009 /
 
Hali! A kisütő nem nehéz, csak tudnod kell, hogy hány voltra szeretnéd kisütni az akksit, kell hozzá egy ellenállás (kisütéshez) egy Zener didóa és egy relé, Ha az akku feszültsége leesik a zener szintje alá, akkor a relé elenged igy lekapcsolja az ellenállásról az akksit. A töltéshez. a lézeres topicban van egy áramgenerátor, eddig arról töltöttem, és semmi problémám nem volt vele. Itt egy kapcsrajz az én töltőmről. De amúgy nem egy ilyen téma van a kisütőnél, állíthatod a cellák kisütését, egyszerre 8at szoktam mivel akkupakkot használok, igy cellánként kb 0.8voltra süti ki. A töltőáramot lehet állítani. illetve a feszültséget is. Én általában a kapacitás 1/10ével töltöm, 15 órán keresztül.

toltom.jpg
    
(#) quite válasza nyitraitomi hozzászólására (») Dec 13, 2009 /
 
Rádiótechnika évkönyve 2001, 94. oldal, NiCd-NiMH hálózati gyorstöltő mikrovezérlővel.

Ez egy komplett építési leírás, speciális, direkt erre a célra kifejlesztett cél mikrovezérlővel. A tölthető cellák száma 1-10db, az áramerősség 0,1-4-ig változtatható.

Szerintem ettők sehol nem találsz kielégítőbb és komolyabb építési leírást, és a hétköznapi életben szinte minden felhasználási területet kihasználhatsz vele, egészen a sima egy darabos ceruzaakksitól a komolyabb kéziszerszámok akkupakkjáig bezárólag.

A rosszhírem az az, hogy sajnos nem tudok évkönyvet (nameg újságot sem) szkennelni, mert a szkennerem az egy HP fax, szkenner nyomtató multikészülék, az ujságot pedig nem akarnám szétszaggatni.

Tehát ezt az évkönyvet szerezd meg, és a probléma meg van oldva.
(#) szamóca válasza quite hozzászólására (») Dec 13, 2009 /
 
Erre gondolsz?

töltő.JPG
    
(#) szabo.gth válasza quite hozzászólására (») Dec 13, 2009 /
 
Helló,
Sztem nekem valahol megvan a HE-nek az az ék-ja pdf-ben. Ha van érdeklődés megkeresem.
(#) quite válasza szamóca hozzászólására (») Dec 13, 2009 /
 
Igen, ez az.

És úgyszintén Németh Lajosnak az előző évi (2000-es) évkonyvben is megjelent egy másik hálás kis cikke Reflextöltő NiCd és NiMH akkukhoz címmel.

Ez is egy szuper kis cucc, úgyszintén cél mikrovezérlővel.
(#) quite válasza szabo.gth hozzászólására (») Dec 13, 2009 /
 
Én ezt rád bízom, mert bár ebből még anno vizsgáztam is, de ma már nemigazán vagyok képben a jodgíjak, szerzői jogok és egyéb hasonló dolgok kérdésében, már ami a korrekt és "friss" jogállást illeti.

De ha van írásos engedélyed a szerzőtől, és a kiadótól, akkor biztos nem lesz különösebb probléma.
(#) qvasz2 válasza quite hozzászólására (») Dec 13, 2009 /
 
Ez valóban jó kis cikk, csak 2 apró baj van vele:
1-- az IC - szerintem - beszerezhetetlen (én legalábbis nem találtam nyomát)
2-- ez sem kezeli külön az akkukat, hanem sorba köve, mint minden töltő
Így a probléma semennyire sincs megoldva
(#) qvasz2 válasza nyitraitomi hozzászólására (») Dec 13, 2009 /
 
Mennyit szánsz rá, mert 9 ropi a gyári cucc ára:
Bővebben: Link
(#) StMiklos válasza nyitraitomi hozzászólására (») Dec 13, 2009 /
 
Szevasz/tok/!
Nálam ez blokksémaszerűen a következőképpen néz ki. Van egy "elemtartóm" 4 ceruzahellyel, van egy Step-Down állítható feszültségstabilizátor egy dugasztápcsatlakozóval. Kapcsolható a kisütés, mindegyik + -ról egy 4007 dióda elválasztásnak is, egy ellenállás néhány ohm, + 1 germániumdióda. Beteszem, otthagyom, aztán egyszercsak ki vannak sütve, űgy 0,9V-ra.
Ami most jön, részben saját fejlesztés /eredetije az Urbánelektronikától származik/, más célra készült, de programmódosítással ide is jó lett, az egy 8 csatornás mérésadatgyűjtő, 0-2048mV között mér, tárol, P1-P2 laptopon, printerporton fut, képernyőjén egyidejűleg 8*20 adat látható.
Ha töltött akkut teszek bele, méri a kisütőellenállás két sarkán a feszültséget, számolja az áramot, szorozza az idővel, és meglesz az akkukapacitásom.
Ugyanezt alkalmazom töltésnél is /másik programmal/, de itt én figyelem a feszültség alakulását, és amikor már nem emelkedik tovább, egyszerűen kiveszem az akkut. A töltőáramot a stabilizált feszültség változtatásával állítom be. A dolog automatizálható is lenne, de nekem így is jó.
Ebből az "automata" kisütést ajánlom a témához, a többit max. figyelemfelkeltésnek.
Üdv: StMiklos
(#) quite válasza qvasz2 hozzászólására (») Dec 13, 2009 /
 
Az a bizonyos nyom: itt található

És egy darab akkut is tölt, legalábbis a cikk és a kapcsolás szerint.

Ami úgy mellesleg valahol hibás is, erről pedig itt található némi infó.

A hiba semmit sem jelent, az orvosolható, a beszerzés pedig a gyártótól megoldható, ráadásul a szomszédból.
(#) Ksanyi válasza nyitraitomi hozzászólására (») Dec 13, 2009 /
 
Sziasztok!
Az elektor 93/5-ös számában ven egy töltő,amely 8 db cellát egyenkét kezel. tud tölteni,és kisütni is,a ceruza akksitól a góliát akkuig.Bővebben: Link
innen letölthető,sok más ujsággal együtt.
(#) jocoka hozzászólása Dec 14, 2009 /
 
Sziasztok

Én épitettem egy akku töltött ami univerzális és meg is vagyok vele elégedve.
Csak az a gondom hogy az töltési paramétereket nem tudom lekérdezni mert nemtudom hogy milyen szoftver használ a pasi,amitt látni is lehet a képeken.
Ha ebben valaki tudna segíteni azt megköszöném.
Üdv:joco
http://sergiols.blogspot.com/search/label/Univ-Battery-Charger
(#) laser válasza qvasz2 hozzászólására (») Dec 15, 2009 /
 
Nekem is van egy ilyen Conrados cucc.Nagyon meg vagyok vele elégedve.Design,működés ok.
Frissités funkciója több halottnak hitt akksimat hozta vissza: a kapacitásuk szinte megfelelt az újakénak 4-5 töltés,kisütés ciklus után.
Én sem találtam semmi értelmes kapcsolást,ezek után döntöttem a megvétele mellett.Ajánlom.
(#) ptesza válasza laser hozzászólására (») Dec 15, 2009 /
 
Ez általános probléma. És a topik címe sem az volt ,milyent vegyek. Ez egy amolyan project topik lenne.

Én is inkább építenék ,mint vennék. Az meg köztudott ,hogy olcsóbb nem lesz.

Úgyhogy hajrá.

Itt a He-n is van valami kisütő, már korábban felfigyeltem rá. Az nem olyan nagy probléma ,szerintem ,hogy egy külön áramkörrel sütjük ki. Egy másik eszközzel meg töltjük.

Bővebben: Link
(#) nyitraitomi hozzászólása Dec 16, 2009 /
 
Dolgozom rajta!

Semmi programozás!
Műveleti erősítőkre fog épülni!

Most szedegetem össze apránként a hozzávalókat.

Működése:
Beteszem az akksit el kezd tölteni, ha megnyomom a kisütés gombot átvált kisütésre, a kisütés végeztével pedig feltölti az akksit!
(#) ptesza válasza nyitraitomi hozzászólására (») Dec 16, 2009 /
 
Hát ennek örülök!

Úgy tudom érdemes figyelni , az akksik hőfokát töltés közben. Vagy ennek nem sok értelme van ,ha megfelelő a töltőáram?
(#) nyitraitomi válasza ptesza hozzászólására (») Dec 16, 2009 /
 
Ez bizony igaz, hogy érdemes figyelni az akksi hőfokát is.

Én azonban úgy gondolom, ha nem a lehető leggyorsabban akarjuk feltölteni, hanem inkább az akkumulátorok élettartamát akarjuk megnövelni, akkor alacsonyabb töltőáram használatával ez nem válik szükségessé!

Ha nem jól mondtam, akkor helyesbítsetek ki légyszives!
(#) fbela1990 hozzászólása Dec 17, 2009 /
 
Üdv!

Van 2 ceruzaakksi amelynek nem egyezik meg a feszültsége. Valószínű, nem egyszerre lettek töltve.
Megoldható a képen látható módon, az hogy a két akkumulátor feszültsége egyforma legyen?
Elvileg addig terhelné egyik a másikat, míg a két feszültség meg nem egyezik.

Kösz előre is!

UNTITLED.jpg
    
(#) lrobi válasza nyitraitomi hozzászólására (») Dec 17, 2009 /
 
U2400!
Egyszerű, olcsó, automatikusan kisüt, tölt, hőmérsékletet figyel, mivel olcsó, cellánként veszel belőle!
(#) proli007 válasza fbela1990 hozzászólására (») Dec 17, 2009 /
 
Hello!
Meg lehet így oldani, csak kérdés, van-e értelme.. Azaz mi értelme van annak, hogy a két aksi feszültsége egyforma legyen. Ha párhuzamosan akarod kötni, akkor inkább érdemes előtte kisütni mind kettőt 0,9..1V-ra . De szerintem a kiegyenlítő áram nem sokáig fog folyni a kettő között - akkor sem - ha simán párhuzamosan kötöd.
üdv! proli007
(#) nyitraitomi válasza lrobi hozzászólására (») Dec 17, 2009 /
 
Tudsz esetleg linket hozzá?
(#) ptesza válasza nyitraitomi hozzászólására (») Dec 18, 2009 /
 
Az u2400 egy ic.

Bővebben: Link

MC 33340 p is érdemes megnézegetni
(#) nyitraitomi hozzászólása Dec 18, 2009 /
 
Én ebből az áramkörből indulnék el!

Kicsit egyszerűsíteni is lehetne.
Bár ez csak egy kisütő áramkör, de ez már tudna vezérlést is adni a töltő áramkörnek.
Szerintem el lehetne hagyni a fetet vezérlő lm358 műveleti erősítő részét, és ezt fel lehetne használni a töltés figyeléséhez.
Bár ha a fettel csak kapcsolnánk akkor változna a kisütő áram, ami meghosszabítaná a kisütési időt, de ez szerintem problémát nem okoz, illletve nem károsítja az akksit.

Már csak a töltő áramkört kell hozzá illeszteni!
(#) nyitraitomi hozzászólása Dec 18, 2009 /
 
Egyszerűsítve a kisütő!

De azért valaki elektronikában jobban jártas nézze át!
(#) Krisz03 válasza nyitraitomi hozzászólására (») Dec 18, 2009 / 4
 
Ne egyszerűsítsd le azt a remek kisütő áramkört. Amíg nem építettem meg az OshonSoft-os töltő/kisütőt, addig ezt használtam. Stabil, és fokozat nélkül beállítható árammal süt ki, amit ugye nem a FET-tel soros söntellenállás határoz meg.
(#) nyitraitomi válasza Krisz03 hozzászólására (») Dec 18, 2009 /
 
Igazad van! nem fogom leegyszerüsíteni!

Már csak a töltő kell hozzá, de ezt is szeretném lm358-cal megoldani.

Ötleteket várok!
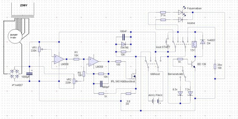
(#) nyitraitomi hozzászólása Jan 21, 2010 /
 
Úgynézki kész lesz az áramkör szimulációja!
Sajnos nem tudom pontosan szimulálni a Multisim-ben, mert nem tudom hogyan kell egy akkumulátorcellát szimulálni, ezért ha valaki tudja, akkor szóljon!!

Egyenlőre háromszöggenerátorral helyettesítettem a kapcsolásban az akkucellát, így úgynézki működik!
az akkumulátort egyből elkezdi tölten, de egy nyomógombot megnyomva átvált kisütésre, majd ha elérte az 1V-ot letiltja a kisütést és átvált töltésre egészen 1.4V -ig. A kisütés-töltés-feltöltött állapotokról LED visszajelzés van!
Egyetlen hibája, hogy nem áramgenerátoros, de ez csak a kisütésnél látszik csak 300-250mA körüli az érték. Töltésnél 210-200mA.
(#) abcdabcd hozzászólása Jan 21, 2010 /
 
Engem is érdekel a téma, olvastam hogy nem venni hanem építeni akarsz, de ha mégis vennél én találtam ezt a töltőt+kisütőt:
Bővebben: Link

ez se gyors 250ma töltés meg kisütés is és 10ceruzaakkut tud egyszerre kezelni darabonként
Valahol láttam nemrég kb6500ft ért is most nem találtam meg akciósnak írták lehet hogy már nem az.
(a google még 1 találatot hoz ki de ott is ugyanannyi mint a linkelt helyen)

Amúgy én is gondolkozok akkutöltő építésen(bár van töltőm), szerintem annak főleg az előnye pont abban lehet hogy akku-kapacitás mérést is tudsz csinálni(persze van bolti töltő is ilyenre), és persze hogy akár olyan töltő/kisütő áramot állítassz be amilyet csak szeretnél, viszont a boltihoz képest a dobozolás csak akkor lehet akár utazáshoz is praktikus hogyha egy meglévő töltőt szedsz szét és abba építkezel

követem a fejleményeket
(#) nyitraitomi hozzászólása Feb 5, 2010 /
 
Gyakorlatilag elkészült a kapcsolás, és ki is próbáltam!
Működik! DE......!
Ugyebár mivel Nimh akkukról van szó így a töltés nem tökéletes, mert a töltés vége fele az akku feszültsége eléri a csúcsot, majd visszaesik pár mV-ot és akkor van teljesen feltöltve!
A mostani kapcsolásom úgy működik, hogy elér egy bizonyos értéket az akku feszültsége és akkor lekapcsol, majd az akku feszültsége leesik kb 60mVot akkor ismét bekapcsol.
A kapcsolt árammal párhuzamosan állandó kisebb áramú töltés is jelen van ami kb 70mA, és ez 2000mAh-ás akkunál akár folyamatosan is megengedhető mindenféle károsodás nélkül.
A kapcsolás filléres cuccokbol épül fel.
Hamarosan felteszem a kapcsolási rajzot is.

Egyébként még fejlesztem, de nem akarom túlbonyolítani!
Következő: »»   1 / 2
Bejelentkezés

Belépés

Hirdetés
XDT.hu
Az oldalon sütiket használunk a helyes működéshez. Bővebb információt az adatvédelmi szabályzatban olvashatsz. Megértettem