Fórum témák

» Több friss téma
Fórum » 4 Ohm 150Wattos kis THD vel rendelkezö erösítő
Lapozás: OK   1 / 2
(#) rwtop hozzászólása Dec 25, 2006 /
 
Sziasztok!Kellemes karácsoni ünnepeket mindenkinek!!
4 Ohm 150Wattos kis THD vel rendelkezö erösítő kapcsolási rajzot keresek!!
Követelmények:
-Egyszerű kapcsolási rajz
-KIS THD!!
-150WATT 4 OHM [[ez a legfontosabb]]
ennyi lenne!Szubra kellene és fontos lenne!!
Elöre THX!
(#) isamisa válasza rwtop hozzászólására (») Dec 25, 2006 /
 
150Wattos Sub hangszóród van??
VF2
Isa
(#) rwtop válasza isamisa hozzászólására (») Dec 25, 2006 /
 
mekkora a teljesítménye a VF2 nek??
(#) rwtop hozzászólása Dec 25, 2006 /
 
JA és ha lehet akkor 150W R.M.S. teljesítmény kell!!
(#) isamisa válasza rwtop hozzászólására (») Dec 25, 2006 /
 
Miért? Szerinted mi itt P.M.P.O.-ról beszélünk??
Mert akkor 2000Wattokat mondanánk!

Tessék elolvasni a honlapot. Mindenre kiterjedő magyarázatot ad. És lehet folytatni a VF3-topicba ha érdekel...
http://haromb.fw.hu/

VF2 http://www.freeweb.hu/haromb/muhely/vf2/vf2.html

"+/-40V tápfeszültséget kell biztosítani számára (230/2x28V-os trafó), és így 4 ohm-on 200W, 8 ohm-on 100W teljesítmény leadására képes."

És akár hidalni is lehet
Isa
(#) dB_Thunder válasza rwtop hozzászólására (») Dec 26, 2006 /
 
A TIM-ről hallotál már?? ...mert csezheted a jó THD-t ha a TIM torzításod magas...
Ez csak azért írom hogy felhívjam a figyelmet más torzítási tipusokra is, amit rendszerint nem mérnek, és csak ritkán beszélnek róla...
(#) vicsys válasza rwtop hozzászólására (») Dec 26, 2006 /
 
Mennyire legyen kicsi a THD?
(miért szükséges pont ez a paraméter?)
(#) kovi84 hozzászólása Dec 26, 2006 /
 
sziasztok!

Nekem egy olyan kérdésem lenne,hogy valaki megépítte ezt VF2-es végfokot hídban?Mennyire bírja ezt a 400W/8 ohm-os terhelést!Ha esetleg van valakinek tapasztalata ezzel kapcsolatban kérem ossza meg velem!Köszönöm!
(#) Tarzan válasza dB_Thunder hozzászólására (») Dec 28, 2006 /
 
Ha már leírtad, elmondanád egyszerűen, hogy mi az a TIM,
mert így csak 3 betű...
(#) Tarzan válasza Tarzan hozzászólására (») Dec 28, 2006 /
 
Én megépíteném ezt a vf2-t. Átlagos alkatrészigény, új hangzás. Nem tűnik drágának. De többféle FET is létezik ezekkel a számokkal(irf540n, 540ns...) és a csatornaellenállásuk is eltérő. Milyet vegyek?
(#) Blint válasza Tarzan hozzászólására (») Dec 28, 2006 /
 
Én is kacérkodom a gondolattal, hogy megépíten, és Király Gábor azt írja az oldalán, hogy mindent be lehet szerezni a Lomexban. Megnéztem az online keresésben és irf540 re csak egyet dob ki-> valószínűleg az jó
(#) Tomi20 válasza Blint hozzászólására (») Dec 28, 2006 /
 
Én már megépítettem, és nagyon szépen szól, olcsó, és könnyű megépíteni, mindenkinek csak jókat tudok róla mondani!! (csak vigyázni kell a kimeneti rövidzárral, mert azt nem szereti )
(#) dB_Thunder válasza Tarzan hozzászólására (») Dec 28, 2006 /
 
Tranziens InterModulációs torzítás...valahol volt "rőla" leírás, de nem találom.
Lényeg az hogy inkább ez a torzítás fajta jellemzi a félvezetős (főleg tranyós) erőködőket.
Csak nem "szeretik" mérni... mondjuk bonyolultabb is .
(#) Peti_85 válasza Tomi20 hozzászólására (») Dec 28, 2006 /
 
Sziasztok!

És tényleg leadja azt a teljesítményt?! Volt valami problémád az élesztésnél, vagy ment simán?

Mert akkor ezek szerint jóval többet tud mint egy TDA7294... :eek2:
Az pedig nekem nagyon jó lenne... vagy ha legalább annyit tudna...Mindenesetre tényleg pofás kis erősítő!

Hali Peti.
(#) Tomi20 válasza Peti_85 hozzászólására (») Dec 28, 2006 /
 
Mérni még nem volt időm, de hangzásra sokkal jobb, mint a 7294, meg hangerőre is. Élesztéssel nem volt komoly probléma, csak a paneltervezés miatt voltak gondok. Később egy kimeneti rövidzár miatt kellett javítanom az erősítőt. Szilveszter után többet tudok mondani a hangerőről, és a megbízhatóságról Szerintem aki nem annyira kezdő, és erősítőt akar építeni, az ezt építse meg a TDA7294 helyett, sokkal jobban megéri.
(#) Tarzan válasza Tomi20 hozzászólására (») Jan 4, 2007 /
 
Búék!

Hogy muzsikált a vf2 szilveszterkor?
(#) Tomi20 válasza Tarzan hozzászólására (») Jan 4, 2007 /
 
Háát. A végfokkal nem lett volna semmi baj, csak a védelem állandóan lekapcsolt nagyobb hangerőnél. Valamit kezdek a védelemmel, és rendesen meghajtom. (hangfalvédelem nélkül nem akarom meghajtani, nehogy DC menjen a hangfalra)
(#) Tarzan hozzászólása Jan 4, 2007 /
 
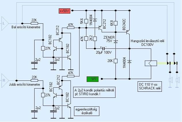
Milyen védelmet alkalmaztál? (rajzot tudsz mutatni?)
(#) Tomi20 válasza Tarzan hozzászólására (») Jan 4, 2007 /
 
Csatolt file.

http://skory.gylcomp.hu/quad405/quad405.html

Itt van leírás is hozzá.
A 75V-os zener helyett 27V-osat raktam be, mert az erősítő +-35V-ról üzemel. Valamelyik ellenállást is kisebbre kellene cserélnem, de nem foglalkoztam még vele.Szerintem a kisebb tápfesz miatt kapcsol le nagy hangerőnél. (de nem a nagy hangerő a baj, hanem a terhelés, mert leesik a trafó feszültége, ha hangos a zene)
(#) Tarzan hozzászólása Jan 9, 2007 /
 
Hi!

Készítettem az eredeti vf2-ről egy nyáktervet (amelyik nincs fönn az oldalon) a szimmetrikus bemenet miatt. Átnéztem, az alkatrészek sorrendje stimmelni látszik. Ha nem így lenne, jelezzétek, hogy okuljak. Ami jobban aggaszt, hogy várhatóan gerjed-e majd? A szerzőnek nagyfrekis gerjedés miatt égtek el a fetek kisérletei folyamán. Úgy gondolom ennek kivédése a helyes huzalozás. De azt nem tudom, hogy kell, csak próbáltam.
Minden Kritikát szívesen fogadok, amiből tanulni is lehet,


Amiről beszélek:http://haromb.fw.hu/

vf2c.lay
    
(#) isamisa válasza Tarzan hozzászólására (») Jan 9, 2007 /
 
Hi
Én nem sokat foglalkoztam, vele. Itt egy általam készített. De nics kész. de hátha segít valamit...
(#) Tarzan hozzászólása Jan 9, 2007 /
 
Az általad tervezett ne5534-gyel megy? Ebben csak 1 műveleti erősítő van. Ha jól tudom a publikus nyákterv is evvel megy.
Nekem a szimmetrikus bemenet miatt kellene ne5532-vel(evvel megy az eredeti erősítő) megrajzolni. Ezt az ic-t írtam a tervbe is.
(#) isamisa válasza Tarzan hozzászólására (») Jan 9, 2007 /
 
Igazad van. Én csak az eredetit másoltam át. Még fél éve. Nekem is az lett volna a célom. Bocsi ezt már elfelejtettem.

De a te nyákterveden miért oda kerültek a zénerek?
Van a SL-ben olyan hogy SMD alkatrészek....
(#) Tarzan hozzászólása Jan 9, 2007 /
 
Miért felejtetted el?
Zenerek a helyelosztás miatt kerültek oda.
A fetek elé.
Lehetőségeim szerint nem szerettem volna smd-t használni, mert pillanatpákám van.(így is van 1K az ne5532 alatt)
(#) isamisa válasza Tarzan hozzászólására (») Jan 9, 2007 /
 
Hi
éppen arra mondtam hogy ha jól láttam van olyan makró az SL-ben..

Azért felejtettem el, mert még nicsen szkópom ha gerjedne...

És ugygondolom hogy egy egyszerübb kapcsi is megteszi.. Kisseb telkjesítménnyel. Így lett a VF3.
Meg a JLH!

[off] amugy úgy felejtettem el hogy te a szimetrikus jelbementetüt csináltad, és csak gyorsan fel akaram rakni amit eddig bevittem én...

Amúgy eggyetlen egy hatalmas nagy prblém adódott még... Mégpedig hogy nics szimetrikus kimentelü lejátszómm.
(#) Tarzan válasza isamisa hozzászólására (») Jan 9, 2007 /
 
Nekem sincs szimmetrikus kimenetű lejátszóm..
Én a hidalás miatt gondoltam a szimmetrikus bemenetet oly jónak. De azt olvastam, hogy ahhoz több fet kéne páhuzamosan.
nekem sincs szkópom
(#) Tarzan válasza Tarzan hozzászólására (») Feb 8, 2007 /
 
Hali!

No,elkészültem(részben) a vf2immel.
Továbbra sincs szkópom. Éleszteni 2x40ohm ellenállásokat használtam,
4db vf2 -t gyártottam,ezekből 2 műxik szépen.(amikor élesztettem asztalon, mindegyik kimenete bemenő jel nélkül 0V volt)
Védelem is készült hozzá, ez:http://www.hobbielektronika.hu/kapcsolasok/hangfalvedo_erositokhoz.html.

Viszont 2 végfok nem jó. Ezek közül az egyik kimenetén -1.7V van, a védelem ennek megfelelően tiltja. A másik csatornán pedig kattog a védelem reléje 2/sec. sebességgel. A multiméterem szerint kb -8V...+8V feszültségek jelennek meg a kimenetén, így sorjában(váltakozóáram nem).
Diódavizsgálóval néztem és a borda és a fetek zászlói között nincs zárlat(csillám van meg hővezetőpaszta).

Mik lehetnek a magyarázatok?
üdv
(#) vicsys válasza Tarzan hozzászólására (») Feb 8, 2007 /
 
Idézet:
„Mik lehetnek a magyarázatok?”

99,9%, hogy gerjed. Ez persze lehet a nyitott bemenettől, a túl nagy erősítéstől, rosz-lógó kábeleztéstől, táptól, árnyékolás hiányától, stb...
(#) Tarzan válasza vicsys hozzászólására (») Feb 8, 2007 /
 
Gerjedés a kattogó relés estben is lehet?

A bemneteken már rajta vannak a potméterek. Tehát nem végtelen nagy az ellenállás a bemeneti pontok közt.
(#) Cesar hozzászólása Máj 29, 2007 /
 
Hello mindenkinek az a nagy kerdesm vollna hogy nem-e tudna valaki egy erosito rajzot mutatni amelyben [u]nimcs ic mert nalunk ritak[u] es ha az ember talal egyet akkor az egy vagyonba is kerulhet
barmien jo lesz amiben nincs ic elore is koszi
Következő: »»   1 / 2
Bejelentkezés

Belépés

Hirdetés
XDT.hu
Az oldalon sütiket használunk a helyes működéshez. Bővebb információt az adatvédelmi szabályzatban olvashatsz. Megértettem