Fórum témák
» Több friss téma |
Üdv!
A mai autókban lehet inkább találkozni olyan Ködfényszóróval ami kanyarkövető funkcióval rendelkezik. Láttam már több autóban ilyen funkciót, az új Fiat Bravo is rendelkezik extraként ilyen funkcióval. Amikor a kormányt bizonyos mértékben elfordítjuk akkor abban az irányban bekapcsol az első egyik ködfényszóró, és 2-3 másodperes késleltetés után kikapcsol, mikor már egyenesbe hoztuk a kormányt. Hogyan lehetne ilyent beszerelni a legegyszerübben az autóba? Gondolom kell hozzá 2 relé, és két egyszerű tranzisztoros, kondis késleltető. Eddig el is jutottam, de azt nem tudom, hogy a kormányra hogy kössem rá ezt hogy érzékelje azt hogy elforditottam a kormányt mondjuk 10-15fokkal, meg ne legyen gond akkor se ha teljesen ki van forditva a kormány. Ha valakinek van ilyen autója, vagy már találkozott ilyennel akkor ha tud róla valamit akkor kérem írja meg itt. Válaszokat köszönöm.
Szia!
Nem a kormányrúd tekeredését figyelik, hanem a kormányműben a fogasléc pozícióját. A többi meg tényleg csak elektronika. De házilag ilyet tilos beszerelni, mert nem az autó szériatartozéka. Vizsgán nem megy át. Hogy az úton elkapnak-e vele? Arra kicsi az esély. Amúgy jól nézted a dolgot? Én csak arról tudok, ahol a normál fényszórókat mozgatják motorokkal.
Én is arról tudok csak, hogy a normál fényszórókat fordítják motorral. A ködfényszórót eleve csak ködben szabad használni, mert vakítja a szembejövőt, illetve ha minden kanyarban ki-be kapcsolgatjuk, akkor egykettőre tönkremegy az izzója is.
Valóban csak ködben, de akkor mindkettő világít, ez meg csak pár másodpercig. Az izzónak nem nagyon árt.
A kormányműben a fogasléc pozícióját mivel lehet figyelni? Manapság ezekben a 4-5 éves kocsikban annyi szériacucc van hogy már nem lehet számontartani, az enyémbe is van szinte minden csak még ilyen nincs. Ebben a tipusban a mostaniak már igy készülnek ugyhogy senki nem szól érte, meg maceráns embereknek beépítek egy kis kapcsolót a motortérbe és majd kikapcsolom, hogy ne zavarja őket pl. vizsgáztatáskor.
Szerintem potyo nem az izzásidő mennyiségére gondolt, hanem a sokszori ki-be kapcsolgatásra.
A hatástalanító kapcsoló vizsgára jó ötlet. kormány pozíciófigyelőt házilag nem olyan egyszerű, bár nem lehetetlen. A motortérben elhelyezni úgy kell, hogy az vízálló legyen mert sok a felfreccsenő víz, és a mechanika is kényes pont. Meg kellene nézni annak a típusnak a mostani verziójában hogy oldották meg. Lehet, hogy csak a kormányműre rá kell szerelni plusz két érzékelőt. Nem hinném, hogy e miatt új kormányművet gyártanának.
Én a kormánypozició figyelőt nem a motortérbe raknám, hanem inkább a kormányoszlop alá, az utastérbe. Ugyanis ott több hely van, és legalább por és vizmentes a hely. Csak nem tudom hogyan készitsem el a kormányfigyelőt, és hová, hogyan rögzítsem, mert a kormány fel le mozgatható
Hasonló kialakítású (forgó, és elmozdítható) tengelyről vettem már le úgy szögelfordulás-jelet, hogy ragasztottam rá egy bordázatot, nyomtatóból berhelt, szétvágott és kifordított bordásszíjból. Erre került egy rendes bordásszíj (a kormánytengely egyszeri megbontásával ráhúzható), ami fogaskerék-áttétellel egy forgópotit hajtott.
Másik lehetőség a feltekert zsinór (pl. hegymászózsinórból), ezt bontás nélkül is rögzítheted egy ponton, és szintén forgópotira illeszthető. Minél lejjebb teszed a kormánytengelyen a csatlakozási pontot, annál kevesebbet fog belecsalni a billentés miatti elmozdulás. Arra viszont nagyon kell figyelni, hogy semmi olyat nem szabad beépíteni, ami meghibásodásával a kormányrendszer működésére bármilyen hatással van. Tehát úgy kell kitalálni, hogy ha pl. összeakad valami az eszközben, és megtekered a kormányt, inkább szó nélkül szakadjon el az egész, minthogy (akár egy pillanatra is) blokkolja, vagy nehezebbé tegye a működtetést. Illetve, ahogy előttem már írták, ha ezt műszakin vagy közúti ellenőrzésen észreveszik, sok jót ne várj.
Igen, a sokszori ki-be kapcsolgatásra gondoltam. Az izzók tipikusan bekapcsoláskor szoktak tönkremenni, mert akkor a legnagyobb az izzószál igénybevétele.
Kitaláltam egy megoldást, bontani nem kell a kormányoszlopot. Mechanikailag meg minimális a kontaktus a forgó és álló rész között, tehát nincs ami akadályt képezhetne.
Megtervezem, és majd berakom ide.
A a kormányrúdra ráragasztasz egy kis darab akár parafát, két oldalről megy egy kis konzollal a "megfelelő" távolságra két mikrokapcsolót. A konzolt lehet a kormányoszlop burkolatához rögzíteni, így az egész érzéketlen a kormány süllyedésére/emelésére.
Esetleg ugyanez mágnessel és reed-relékkel mégjobb. Egy-Két tranzisztor vagy pát kapu prellegésmentesíti a mikrokapcsolót / reed relét, aztán kapcsolja az izzó reléjét.
Jó-jó, de mi van ha hátomszor tekeri körbe a kormányt?
Lehet kapni jó erős modellező szervo motorokat. pár ezer forint, és lehet készíteni kis áramkört hozzá, 1 darab 555-ös ic amivel ha a potmétert tekerjük úgy mozdul a motor is. Ha megfelelő áttétellel a kormány tengelye tekerné a potmétert, akkor tudná a motort vezérelni.
szervo teszter 1 szervo teszter 2
sajnos ez a "divat" autóscégeknél létezik.
skoda superb, fiat bravo, mercik... mostanában inkább ezt a megoldást alkalmazzák kanyarfénynek, mint a régi forgatós megoldást. egyébként meg vizsgán simán átmegy a gyári (mert gyári! na meg nem is tekergetik a kormányt annyit, hogy észrevegyék), de volt már rá példa, hogy rendőr kiszedte a sorból az ilyen autót. (mivel a ködfényszórót nem használhatod csak úgy amikor a kedved tartja) nos az említett szervnek meg lehetett magyarázni, hogy ez gyári felszereltsége az autónak, de úgy kezdte, hogy xezer forint bírság a ködfényszóró indokolatlan használatáért. persze a delikvens nem értette a dolgot, hiszen ki volt kapcsolva a ködfény... (és el kellett telnie jópár percnek, mire eszébe jutott ez a kormánytekerős dolog, majd megmutatta a rendőrnek, hogy teker erre - bekapcs, teker arra - bekapcs és véletlenül mindig csak a megfelelő oldal) szóval a lényeg, hogy egyelőre ez a dolog nagyon nem szabályzott (pontosabban elvileg idehaza nem szabályos, mivel a ködfényszórót csak indokolt esetben használhatod), és még a gyári kialakításokkal is vannak emiatt gondok, tehát egy utólag beépített rendszert senkinek nem ajánlanék jó szívvel. (én is gondolkodtam a megoldásán, de amíg nincs rendesen szabályozva, addig véleményem szerint nem éri meg felvállalni az ezzel járó kellemetlenségeket) mellesleg akit komolyan érdekel a dolog, annak az nkh 2200Ft illetékbélyegért cserébe ad egy hivatalos állásfoglalást a dologról...
Megkérdeztem az asszonyt, és tényleg így van! :worship: (nálunk ő az autómániás)
Ez az agész olyan lessz mint a pótféklámpa esete. Nem tudom, hogy a fiatalok mennyire emlékezhetnek rá, de eleinte optikai tuningolgatás volt a pótféklámpa, büntettek is érte. Aztán telt múlt az idő... egy re többet lehetett hallani, hogy azért nem csókoltam bele az előttem menő hátuljába, mert megláttam az ő elött fékezö pótféklámpáját... és volt időm fékezni. Manapság már azért büntetnek, mert nincs. Az újjitások vagy a tervezőasztalon születnek, vagy az otthoni barkácsolásgatások hozza, kel neki idő, hogy az életben is kiderüljön, hogy jó-e, vagy sem. Sajnos ebben a törvények nem rugalmasak! Tudék rá pár esetet az ilyen dolgokra, többek között pl. a gajjtörö rács is, de nem akarok offolni. A lényeg: házilag csak saját felelőségre, mérlegelve annak következményeit, és vállalva a retorziókat. A jeladó meg lehet a kormányrúdra helyezett adótárcsa, optikai kapukkal. Ez biztonságos, nincs minek elakadnia, és elég precíz. a többi már csak elektronika dolga.
a pótféklámpa majdnem így van, ahogy mondod. csakhogy az csak akkor kötelező, hogy működjön, ha gyárilag szerelték a kocsiba. ha gyárilag nincs kiépítve, akkor nem kell bele. (én szerencsésen vettem egy gyári beépítőkészletet 900Ft-ért, gyári helyre felraktam, imádom!)
a gallytörő rács megint más téma, azt a gyalogosbiztonság miatt tiltják, és csakis offroad célokra lehet a kocsira rakni. és hogy az eredeti feltevéshez is adjak valami ötletet: elsőként tisztázni kellene, hogy a kocsi szervós, vagy sem, és ha igen, akkor mégis milyen szervó van benne (elektromos/nem elektromos). ha elektromos szervo van a kocsiban, akkor azon van olyan pont, ahonnan le lehet venni a jelet, hogy mégis merre tekeredik a kormányod. ha nem elektromos, akkor keresni kell egy pontot, amihez viszonyíthatsz (pl. kormányrúd), és mint a golyós egerekben van, sima fénysorompóval levenni a forgásirányt. ezután csak számolgatni kell, hogy mennyit fordult és ez alapján kapcsolgatni a megfelelő oldalt. egyébként szerintem sokkal értelmesebb tuning lenne, ha a kocsiba kopottságjelzős fékbetéteket raknál, és azt kötnél be, ha gyárilag nincs
Üdv
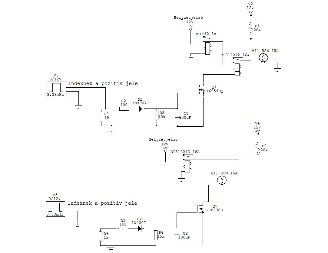
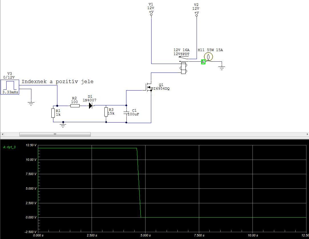
Elkészítettem és leszímúlálltam egy "elvileg" működőképes kanyarfény kapcsolást. Működése: Az adott oldali indexről kapja a kb. fél másodperces pozitív jelet, majd ezután a tranzisztor nyit, és kb. 4másodpercig zárja a relét (r3-al változtatható az idő), és így világít az adott oldali ködfényszóró, majd lekapcsol. Kérdésként szeretném feltenni, hogy hogyan lehetne kiegészíteni a kapcsolást, hogy: 1- Ha felkapcsolom a ködfényszórót, és a kanyarfény is áramot ad, ne sűljön le az egész. 2- Van arra megoldás, mint a mercikbe, hogy ha letelik a 4 másodperc ne egyből kapcsoljon le, hanem szépen elaludjon a lámpa, gondolom ez nem relés megoldás, hanem akkor? Előre is köszönöm a segítséget
A kanyarfény kapcsolását nem az irányjelzőre kellene kötni, hanem a kormány rudazatra valamilyen szenzort amiből 2-ő kell, ez figyeli a jobbra balra fordítást...
Azért s ejó az irányjelzőre kötni mert ha elakadásjelzőt kirakjuk, akkor mindkét ködlámpát felkapcsolja, ami nem jó és felesleges. Ha felkapcsolod a fényszórót és a kanyarfény is áramot ad akkor nem fog kiégni az egész, mert +áram halad át az egészen így nem történik semmi, fényszórók világítanak. Ami a Mercikbe van megoldás, az az elhalványulás, azt Fettel megoldható talán 2db IRF-630assal szigorúan hűtőbordán. Kiegészítem a kapcsolásodat, inkább így kéne elképzelni csak a 2szenzort kéne valahogy kivitelezni ami a kormányzást figyeli, a többi nemgond, és ha elhalványulással kéne lekapcsolnia a ködfényszórónak, akkor berakható az irf 630as pluszba, vagy egy BD 250es tarnyó és kondi és ellenállás, amint elenged a relé a lámpa halványulni kezd.
Ennyire igazából nem akarnám túlbonyolítani, viszont ez az IRF-630-as megoldás eléggé érdekelne, csak erről a részéről tudnál mutatni egy kapcsolást, hogy hogy is kellene?
Ha ez segit,a Fiat úgy oldja meg,h az elektromos szervó elektronika figyeli a kormánymozdulatokat,és továbbitja a jelet a body computernek a CAN-en.A ködfényszórót meg ő kapcsolja.
Tehát szó sincs fogslécen levő szenzorokról. Ezek a mai autók guruló számitógépek.A softon mulik sokminden.
Hát igen, gondoltam, hogy szoftveresen van minden megoldva, nem egy kapcsoló kapcsolgatja
Na de nembaj, nekem az indexes megoldás is bőven megfelel Kicsit átgondoltam zandriis5 írását, és ez alapján elvileg van 2 lehetséges megoldás, maradtam az indexes jeladásnál....
Várj snakeix
Én is a fiátból indulok ki, mert azé a legegyszerübb. Kb 3 féle megoldást alkalmaz a Fiat, ami ismerős. Ugyebár amibe van city gomb a városi kormányzás rásegítőben, ott elektronikus szervóról beszélünk. 1. Az elektronikus szervónak van egy apró vezérlőegysége a biztosítéktáblánál a kormány alatt, a grande puntonak piros színű, kis relé alakú, az új bravónak meg világoskék, valamivel nyagyobb mind egy relé, 5lába van. Na ha valakinek ilyenje van, arról tényleg nagyon egyszerű levenni a jeleket, jobbra negatív jelet ad, balra +ot, de itt is van olyan ami mindkét irányba - ot ad. Ez esetben amit felraktam kapcsolás, ez alkalmazható, de ki kell egészíteni 1 vagy 2db bc 327 es tarnyóval, meg 1 vagy 2db 1K ohm os ellenállással, hogy ott a kapcsolásban + jelet negatívra cseréljük, de ez egyszerű. Még annyit erről az ecus can busos fiat rendszerről, hogy ez hálaistennek nem olyan, mind a német autóknál, hogy 1kábelen 5-6féle jel megy, és az egész egy computer. Ez nem így müködik szerencsére, jóval egyszerübb. De azért a fiat is compjuterizál, de már 95 ben is hasonlóan kompjuterizált fiátok voltak, gondolok én a Fiat tempra slx-re, vagy a 96-os cromára. Meg nagyjából a régebbi fiatokba igy beszerelhetőek szinte ugyanazok az extrák, amik a mai full extrás bravóban vannak. Én jelenleg ezzel foglalkozom, tényleg nem nehéz. Anno amikor megjelent az új bravoban a kanyarkövető ködlámpa, akkor én nyítottam ezt a cikket, de azóta már rájöttem, hogy ez minden autóba kompatibilis. 2.Na de mi a helyzet, ha a fiatban csak manuális szervó van? Akkor ugye fogaslécekkel kell megoldani, vagy egyszerübb megoldás, ha a korműnyösszeköttetőkhöz berakunk valami nyomógombot mechanikussan, és ha tekerjük a kormányt az a nyomógomb benyomódik, és zárja az áramkört, felkapcsol a ködlámpa a megfelelő oldalon. 3.És mi van a nincs szervó? Hát abban az esetben is ugyanaz mind a 2. pontnál, ugyanugy alkalmazhatjuk a kapcsolást. Azt az állítást visszavonom, hogy jó az IRF-630-as, mert az nem bír el 55W-ot 12V-nál csak max 30at, és csak negatívot tud kapcsolni, itt meg pozitívra lenne szükség. Aki ugy akarja megoldani, hogy elhalványodjon annak egy két nagy npn BD-s tranzisztort kell késleltetőként a relé után rakni. Csinálok egy rajzot hozzá, és felteszem aztis. Az nem bonyolút, amit multkor kiegészítettem, ez a legegyszerübb, ennél egyszerübben nem láttam ilyent megoldva. De ha kiegészítem ezzel az elhalványulás késleltetővel akkor ugye mégbonyolutabb lesz, lehet nem fogsz örülni neki Silious
Köszönöm, én minden segítségnek örülök, és köszönöm ezt a kis írást is, átláthatóbb a dolog, nekem egy Fordba kellene amúgy...
Üdv!
Ha már ennyire beindult a képzelet, szeretnék hozzátenni egy kérdést. Olyan ötlött a fejembe, hogy kicsit komolyabb elektronikát kellene összedobni, ami nem csak kanyarfényként kezelné a ködlámpákat, hanem hazatérő fényként is. Olyanra gondolok, ami a fénykürt meghúzásakor mondjuk fél, egy percre bekapcsolja a ködlámpákat, hogy betalálj az ajtón. Ennek viszont az lenne a feltétele, hogy ne legyen rajta a gyújtás és mondjuk legyen nyitva az ajtó a bekapcsoláskor. Vevő vagyok minden elképzelésre. Köszi előre is.
Én a kormányrúdra 2 mágnest tennék, meg 2 hall szenzort (eső, sár satöbbi nem fröccsen a kapcsolóba) majd mind2 után egy kis logika, egyszer elhalad előtte bekapcsol majd visszafelé mégegyszer akkor kikapcsol(ezt mind a két irányba mozgatáshiz megcsinálni). És nem relével megoldani a lámpa kapcsolását hanem egy FET-tel, aminek a bekapcsoláskor is lehet adni egy kis időzítést, így tudja korlátozni az áramot azaz nem ég olyan hamar ki az izzó.
Üdv Marcello G
Megmondom összíntén, én már egy sima kanyarkövető elektronikának is nagyon örülnék, már elég régóta várok a kapcsolásra
|
Bejelentkezés
Hirdetés |








