Fórum témák
» Több friss téma |
Fórum » TOSLINK Koax átalakító
Témaindító: soskajoska, idő: Dec 26, 2009
Témakörök:
Sziasztok!
Akadt egy kis problémám és a segítségeteket kérem. Vettem egy HD lejátszót aminek optikai (TOSLINK) kimenete van. Az általam használt SH-AC300, Dolby Digital/DTS processzornak ugyan két digitális bemenete van, azonban csak az egyik optikai, a másik koax. Mivel az optikai már foglalt, így marad az átdugdosás , vagy egy optikai-koax konverter. A neten találtam pár dobozkát, azonban a 15-20$ + szállítást egy kicsit túlzónak találom. Nem lehet olyan nagyon bonyolult, csak a szintillesztést kell megoldani. Tudtok esetleg valami megoldást javasolni? Egy kapcsolás, vagy magyar beszerzési forrás?
Helló!
Szerintem nem bonyolult. Fogsz egy Toslink vevőt, amire rákötsz egy coax áralakítót és kész is elvileg. Itt van az oldal alján TTL Coax átalakító. Adatlap szerint a TORX173 vevő TTL kimenetű, amit ráköthetsz a bemenetre simán. Adatlapból kiderül a bekötése is. Innen már gyerekjáték az egész. Mellékelem a vevő adatlapját is.
Helló!
Kösz az ötletet. Elsőre jónak tűnik.
Visszafele, tehát koaxból Toslinket én nagyon lazán egy vörös led segítségével oldattam meg... tökéletesen megy a mai napig.
szerintem ez csupán annyi, hogy az átalakítónak adunk tápot, meg a kimenetét rávezetjük a koax bemenetre. Mondjuk lehet hogy illeszteni is illene... de egy próbát megér, ha bejön használd ha nem akkor lehet tovább menni.
Szerintem szintillesztés mindenképpen kell a koax felé!
Épp tegnap gondoltam arra, hogy össze kellene hozni egy Coax to Optical átalakítót, valami hasonló mint ami neked kell.
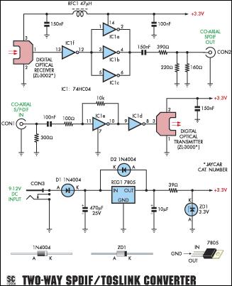
Neten kutakodva találtam pár project-et: S/PDIF Coax -> Optical conversion Digital Format Conversion Two-way SPDIF/Toslink converter
Neki pont a fordítottja kell.
Optikai-->koax átalakító.
De! Abban, hogy mindkettőhöz átalakító kell.
Itt van mindkettőre egy megoldás. Ahogy szokták mondani "tú-in-van".
Idézet: „Two-way SPDIF/Toslink converter” Hmmm... és fizessek nekik 7$-t, hogy elolvashassam a cikk lényegi részét. Persze üzletnek jó lehet.
Ez így már jobban hangzik.
Bővebben: SPDIF-oldal
ez az oldal egész érdekes az illető épített egy két irányú ilyen konvertert, illetve ha készen akarsz venni a Conrad-nál lehet Bővebben: Link -Conrad meg van még nekik toslink átkapcsoló is mondjuk ahogy látom az kézi... illetve itt találtam még egy ilyen általános ismertetőt az spdif-ről: Bővebben: Link
Pár éve készítettem jó pár darab átalakítót,mindkét verziót.
Panelszinten van egy elektronikus digi bemenet-és felvételválasztó is,épp ideje lenne már bedobozolnom :yes:
Nos, elkészült a mű. Az alkatrészek többnyire Lomex választékából valók. A 74LVC14A-ra a 3,2ns-os késleltetési idő miatt esett a választás, bár 3,6V-ot igényel és SMD. Schmitt triggert a szép jelalak miatt választottam. A TS2950 pedig LDO stabilizátor.
Köszi!
Az első linknél talált kapcsirajz volt a kiindulás a tervezésnél. Conrad kilőve az ár miatt. A harmadik link viszont hasznos volt.
Itt a teljes projekt. A legnagyobb részét a táp teszi ki.
Az IC értelemszerűen a forrasztási oldalra került.
Ha még aktuális most megtaláltam egy másik projektet amit korábban már láttam ez lehet még egyszerűbb: (jobb/rosszabb??)
Bővebben: Universal SPDIF Converter
sziasztok mi a vélemény arról hogy egy eszközömre úgy varázsolnék coax kimenetet hogy nem optikai coax átalakítót használnék hanem a toslink adóba bemenő jelet illeszteném mert az (ha jól tudom) TTL és abból coaxot csinálnék vélemények?
A szintekre vigyázz, mert a coax kimenet már nem TTL szintű. Egyébként nem lehetetlen. Pl. levi_k (#588015) válaszában lévő illesztőt megcsinálod és a megfelelő helyről kiveszed a TTL jelet.
Megint csak itt vagyok és lenne még egy kérdésem..
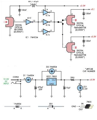
Egy olyan megvalósítható amit lerajzoltam? Toslink Vevőből csinálni 2 toslink adót kapcsolóval vag fordítva..? Igazból azért lenne fontos nekem ez mert csak 1 bemenete van az erősítőmnek és 2 eszközt szeretnék váltani közé és az optikai átváltókban nem bízok mert volt egy és nem volt az igazi..
Érdekes a rajz amit linkeltél, azt nem tudom, hogy minek 3,3V az optikai adónak meg vevőnek, de az sincs rajta, hogy honnan kapna ennyit
mivel 7805! van rajzolva és hogy onnan tovább 3,3V szóval érdekes. Ezen kívül elvileg működhet is, nézd meg a TOTX176 és TORX176 adó és vevő adatlapját, és ezeken van mintakapcsolás legalábbis amin én néztem azon volt és az alapján építsd meg szerintem, vagy rakj közé invertert ahogy a rajzodon is van, de maguknak az optikai "kapuknak" vannak egyéb alkatrészei amiket igényelnek az adatlap szerint, én hagykártyához csináltam digitális ki és bemenetet ez alapján (meg a hangkártya kapcs rajza alapján). Illetve választhatsz másfajta adó meg vevő modult is pl ha 48kHz től nagyobb mintavételt szeretnél erről bővebb info a Bővebben: Link oldalon van az audio témáknál...
Nincs valakinek fiókban eladó TORX173-as optikai vevője? 10db-ot, keresek, áramkörből bontott is érdekel ha működőképes.
Sziasztok, azt szeretném kérdezni , hogy olyan toslink/RCA átalakítót szeretnék építeni , ami sztereó jelet ad ki, van valakinek olyan kapcsolása amivel ezt lehet megoldani.
Köszönöm!
Azt DAC-nak hívják ha analóg jelet ad ki,
Digital Analog Converterpavouk Itt néz körül sok jó cucc van, és pont az ami kell neked, Vagy B verzió, ebay és megszod készen pár ezer forintból.
2000Ft csak az optikai vevő! Ilyet nem is annyira könnyű bontani, mert adó van rossz DVD-ből, de vevőt pl. erősítőből kell kitermelni. Vedd meg!
Üdv!
Érdeklődnék, hogy volna e valami lehetőség arra, hogy az erősítőmbe egy optikai bemenetet szereljek? Majd ezt a bemenetet egy bemenetválasztóval ki is tudjam választani? Előre is köszi. |
Bejelentkezés
Hirdetés |




, vagy egy optikai-koax konverter. A neten találtam pár dobozkát, azonban a 15-20$ + szállítást egy kicsit túlzónak találom. Nem lehet olyan nagyon bonyolult, csak a szintillesztést kell megoldani. Tudtok esetleg valami megoldást javasolni? Egy kapcsolás, vagy magyar beszerzési forrás?
Optikai-->koax átalakító.

Az IC értelemszerűen a forrasztási oldalra került. 
