Fórum témák
» Több friss téma |
- Ez a felület kizárólag, az elektronikában kezdők kérdéseinek van fenntartva és nem elfelejtve, hogy hobbielektronika a fórumunk!
- Ami tehát azt jelenti, hogy a nagymama bevásárlását nem itt beszéljük meg, ill. ez nem üzenőfal! - Kerülendő az olyan kérdés, amit egy másik meglévő (több mint 17000 van), témában kellene kitárgyalni! - És végül büntetés terhe mellett kerülendő az MSN és egyéb szleng, a magyar helyesírás mellőzése, beleértve a mondateleji nagybetűket is!
köbzoli válaszához még annyit fűznék hozzá, hogy a hangszóró és tekercs csatlakozáspontjánál a hangszóróval párhuzamosan kötött kondenzátor javítani tud a dolgon. Kezdésnek 1nF elég lesz, aztán próbáld ki nagyobb értékekkel is. Gőzöm sincs, tekercsből milyet akarsz odarakni.
Lehetni éppen lehet, csak filozz el azon is, hogy az a poti a bemeneti jel szabályozásához kell, ami kicsi teljesítményű. Ezek a potik átlag huzal potik. Tekercsek. Ehhez képest mellé vinnél dróton hálózati feszültséget?
Olyan brumm kerül a hangra, mint annak a rendje. A relé az egyik megoldás, ott legalább csak egyenáram (remélem, legalább szűrt egyenáram, amiről beszélünk, és nem váltóáramról lenne vezérelve az a relé) kerülne oda, de akkor is plussz egy trafó. Mégis mennyivel egyszerűbb az, mint egy villanykapcsolót felszerelni?
Egyszerűbb, de a régi csöves rádióknál is van amelyiknél a 230V váltó ment a kapcsolós potihoz, és csak az egyik ér. Mégsem volt ebből brumm.
Bizonyára nem sokat számít, de régi csöves / kezdeti tranzisztoros rádióknál nem csak brumm volt már fél watt teljesítménynél is, de sistergés, torzítás, és időnként búgás is. Te meg feltolnád a skáláját 50W-ra ? Hát sok boldogságot hozzá
Köszönöm a választ, mindkettőtöknek!
Ez áll hozzám a legközelebb.
Pajti meg nem olvasta el amit írtam. ![]() A poti, ami eddig is a secundert kapcsolta adott, másik kapcsolót nem akarok. Sajnos a potik be van dobozolva ragasztóval és bonthatatlan, csak a vezetékek lógnak ki. Ezért semmi paraméterét nem ismerek. Mázli, hogy a két kapcsoló ér vastagabb és azt be tudtam azonosítani. A doboz egy 2.1 "hangfalszett" "mélynyomója". ebben volt a trafó, az erősítő, a csatlakozók(amik miatt érdekes az egész) Akkor bennehagyom az eredeti trafót, -kicsit félek, hogy rászór a gainclonera- ás mellé teszem a toroidot, meg az erősítőt.
A fúrás az utolsó opció.
A plusz kapcsolóval semmi gond, de eleve elvetettem.
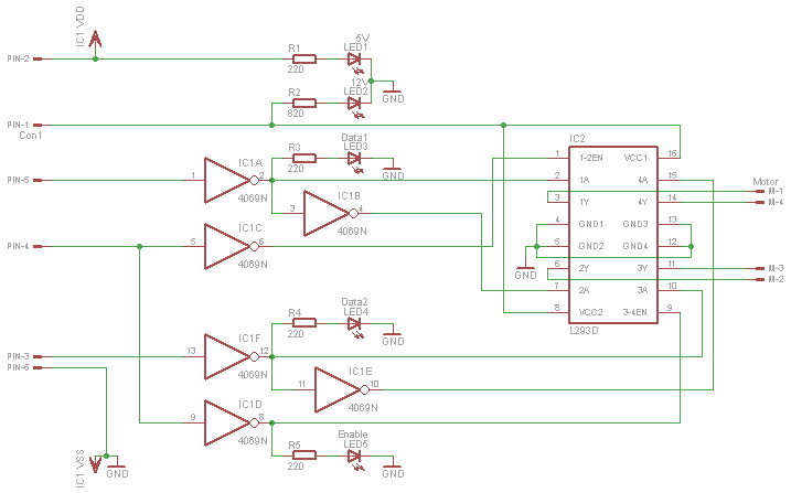
Sziasztok! Terveztem egy bipoláris motorvezérlő meghajtását (rajz). Kérlek nézzétek át, van-e hiba benne. 12V és 5V-ról megy Pin 1,2. Pin 4 engedélyező láb. Pin 3, 5 a két tekercs egy-egy állapot bitje. Köszi a segítséget.
Szia!
Némi puffert rakhatnál szerintem a panelra is. (mert gondolom amúgy a tápban van)
Helló
A Linkelt kapcsolásról szeretnék érdeklődni hogy megépítette e valaki? Igazából csak a tekercsre lennék kíváncsi hogy ezt mégis hogyan kéne pontosan megcsinálni? 1cm vastag vasmagot ír, ez pl mi lehet ami egy háztartásban megtalálható? van itthon 0,2mm körüli lakkozott rézhuzalom abból is elég mondjuk 100 menet? és ezeket a meneteket egymás mellé szorosan? vagy egymásra is mehet? Ilyesmik érdekelnének! És természetesen nem lehallgatásra kéne, hanem a falban vezetéket keresni ![]() Köszönöm a válaszokat előre is! Helló
A táp természetesen kellően "bika" lesz, s a tápkábel sem tyúkbél. Az adat vezeték pedig vagy csavartérpár, vagy erenként árnyékolt koax lesz. De lehet, hogy FTP, abból van bőven. Még nem mértem le, hogy a moci mekkora áramot vesz fel, de az adatlapja szerint pár száz miliamper.
Szia
Igen tudom mi az, de sajna olyan nincs itthon Köszönöm a segítséget! Helló
Szóval akkor nincs puffer a panelon? Kéne rakni, főleg amiatt, hogy a digitális táp azonos a motortáppal. Lehet, hogy így is működik,de lehet, hogy gond lesz.
Idézet: „a digitális táp azonos a motortáppal” Az inverter külön kapja az 5V-ot, a duál H-híd meg külön a 12V-ot. Vagy nem erre gondoltál?
Én arra gondoltam, hogy ugyan azt a tápot kapja a Vs és a Vss láb (te rajzodon VCC1, VCC2) ha már úgy is rendelkezésre áll az 5V külön a panelon akkor a Vss-re inkább azt kösd.
Tehát a 12V motortáp menjen a Vs lábra pufferkondenzátorral. Az 5V-os digitális táp pedig a Vss lábra 100nF kerámia pufferral. Én erre gondoltam.
Sziasztok!
Lenne egy kérdésem. Szükségem lenne egy párhuzamos port "hosszabbító" kábelre ami kb. 40-50cm hosszú, de persze a legkisebb amit kapni lehet 1,8m. Nekem a szalagkábeles megoldás lenne a legszimpatikusabb, de nem tudom hogy kivitelezhető-e, ha igen akkor, hogyan. Üdv.: Tibi
Hello mindednkinek ! en uj vagyok meg ezen oldalon es elore is kerlek hogy ha valamit hibazok javitsatok ki.
Megszeretnem kerdeni hogy honnan lehet letolteni a tina elektromos laboratoriumot ingyen vagy barmi mas programot amivel aramkoroket lehet letrehozni stb. Mar neztem googlebe de nem kaptam.
Üdv mindenkinek!
Az lenne a kérdésem,hogyan nézhetném meg hány V és hány A jön ki a soros portból,tehát melyik lábakat mérjem be? Tisztelettel:Máté
Az USB-portra, vagy a "sima" soros portra gondolsz?
Üdv!
Hozzáértő segítségére lenne szükségem. Van egy régi, 6 voltos Trabantom, amiben az aksi valószínűleg bedöglött. Azt szeretném kérdezni, hogy hogy lehet esetleg újraéleszteni, esetleg mivel lehetne helyettesíteni (max 25 km erejéig kéne). Esetleg 12 voltost teszek bele, és beteszek egy ellenállást, akkor üzemképes? Mekkora ellenállás lenne ideális? Vagy esetleg van rá esély, hogy 6 voltos motorba való akku elviszi? Nagyon megköszönném, ha valaki tudna segíteni.
Sima hagyományos,nem USB-ből kibuherált.
Nagyon kis áramokat vehetsz le a soros port modemvezérlő vonalairól. Ezt inkább ne erőltesd.
Adalék:Bővebben: Link
Nekem igazából programozóhoz kellene.
A programozó áramköre elintézi a saját tápellátását, neked nem kell külön méricskélni.
Ennél a megoldásnál választhatsz, hogy külső tápról, vagy a soros portról vegye a tápfeszültségét.Bővebben: Link Bővebben:Bővebben: Link
Szia!
Motor 6 V os akkumlátoráról is működnie kellene, csak hamarabb lemerülne.
Szia!
Én is most csináltam ilyet Bővebben: Link ilyet lehet szalagkábelre forrasztani kis kézügyességgel és lehet mellé kapni műanyag tokot.
Hali. Akkus fúrómba Akkut cserélnék.. 18V-os. 15Akku sorba kötve. Az akkuk NI-Cd 1300mA.(szerintem csak rá van írva h. 1300mA) Kérdésem. Milyet vegyek bele? ilyet vennék , de azzal az a gondom, hogy ezt nem lehet egymáshoz forrasztani. Van valami más megoldás, amivel az AA Akkut sorba tudom kötni egymással? A másik gondolatom ez volt.. Ezt lehet forrasztani is. Viszont ez csak 1800mA, a másik 2700mA. Viszont Ezek MI-Mh, de a fúró akksiba NI-Cd. Mi a különbség? milyet tegyek bele?
Sziasztok
Szereztem egy Black&Decker hőlégfúvot na de sajna nem működik.Szétszedtem és l van szerintem benne szakadva a fűtőszáll és el van törve amire ez rá van tekerve. Szerintetek ha ezt össszekötöm akkor müködöképes lehet?
A régi töltőjét ezekhez is használhatja?
|
Bejelentkezés
Hirdetés |












