Fórum témák
» Több friss téma |
Ez igaz.Legjobb megoldás szerintem is műveletivel :yes: Ezt épitetem meg és jól műkődik
Köszönöm a válaszokat!
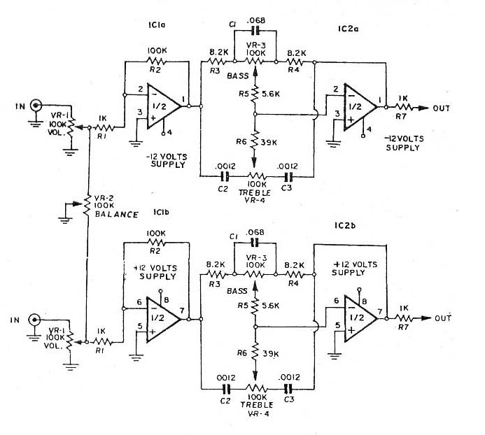
Nekem csak egy egyszerű kéne, hogy csak magas,mély,és talán hangerő. Én ilyet találtam: De lehet, hogy pont ez kell, mert a bemenetnél van 2 db 100kohm os poti az a hangerő gondolom, és van a kimenet felé 2x2db 47kohm os egyik B-s a másik A-s gondolom az egyik a mély a másik a magas. Csak annyi, hogy sztereó potik kellenek 3db!
Ja rosszul mondtam
a bemenet környékén 4db poti van .Na mindegy.ImiDJ-amit küldtél azzal mit lehet állítani?Magas, mély, és közép? Ja és mégegy kérdés.Ez mennyit erősít?Jól meghajtja a végfokot?
A hangszínszabályzók nem erősítik a jelet, a kimeneten kb. ugyanakkora a jel mint a bemeneten.
Ami rajzot az előző hozzászólásomban linkeltem, azon van előerősítő, azzal be tudod állítani a megfelelő jelszintet.
Akkor még raknom kell mögé egy előerősítőt???
Pl.:TDA2822
Mint írtam ezen van előerősítő is(nem ártana végigolvasni a hozzászólásokat).
Az általad linkelt alkatrész az nem előerősítő, hanem egy 1W-os kis-teljesítményű végfok. De itt van még egy link szintemelőre: Bővebben: Link Egy hangszínszabályzó: Bővebben: Link Jó akkor haggyuk!Köszönöm a segítséget! lapose mondta: "A hangszínszabályzók nem erősítik a jelet, a kimeneten kb. ugyanakkora a jel mint a bemeneten."
Én is csak a mély meg élest alkalmaztam,a kőzepet kihagytam.Én STK4040X elébe tettem és számitógépre(80% kimenet hangerő),fele álásba a potik,már 50-70%-nál ki van vezérelve telyesen és még ha rá adom a mélyet 30-40% ki van vezérelve.Nekem igy megy
És igy már elég egyszerü,próbanyákon is simán megvan
Köszönöm a választ!
Rendelés alatt áll az IC párja ![]() Úgyhogy jövőhéten majd szenvedek vele egy kicsit megint aztán majd írok! Ja és amit ezelőtthéten megcsináltam nagyonjó ha a párja is ilyen jó lessz az kira! Már csak hangfalakat kéne venni a legjobb álló lenne.(De 1pár Clatronic vagy milyen márkájú is 23000Ft) De majd lesz valahogy.
ImiDj, ahogy nézem ennek szimmetrikus táp kell.
Asszimetrikusról véletlenül nem megy? Mer ami van transzformátorom az stk hoz az még kiad 1x6V-ot, pár mA-on.
Na én ugy oldottam meg hogy lehuztam a feszt a +-52V-ból.Már nemtudom bisztosan de talán két 10Kohm-sal,meg tettem még 2x100µF-ot is.Már nemtudom menyit ad ki de +-16V kőrűl volt,igy legalább jobb a dinamikája.Én azt mondom próbáld te is igy,nem egyszer oldottam már igy meg a táplálást,habár lehet jobb lenne 2x3.3-6.8Kohm-os elenálás meg 2x15V zener,de nem volt kéznél.Na akkor a + ra teszel 10Kohm ez megy a műveleti + ra,a - ra megint 10Kohm az megy a - ra,test a testre,meg persze legalább 2x100µF-ot a műveleti áram ellátásában.Remélem segitettem
Értem.
Hány mA-t vesz fel max-on? És hány W-os ellenállásokat rakjak? Ja és nekem +-45V-om van tehát akkor elég a 2x6,8kohm-os ellenállás nem? Van feszstab IC-m itthon egy LM340T15 7815. Ez szerintem pont jó lenne hozzá mer 15V-os Ja és kaptam 2db 10000microF-os kondit.Csak majd belekéne tenni, nem mai de megteszi(Elko10 000microF 50V.... a márkája pedig FRAKO)
Nemtudom hány mA-t vesz fel.Szerintem előszőr próbáld meg 2x10k-val leméred a feszt ha kisebb mint +-10V akkor teheted a 2x6.8k.1 Stab Ic meg csak aszimetrikus tápot csinál.A kondikat az erősitő tápba akarod tenni?Nem olyan vészes a Tl Ic-nek a táplálása.Volt hogy tettem kisebb értékű ellenálást és volt 2x26V de hamar változtattam nemhogy kinyiffan.Nekem 0.5 W-osok az elenálások,eddig semmi gondom sem volt.Azért tegyél 2x100uf vagy még jobb 2x1000µF kondit a Tl-nek a tápjába.Szóval 1 szó mint száz 2x10kohm meg 2x100-1000µF 16V-25V(atól füg menyi a fesz,szerintem elég lesz a 16V-os kondi is),leméred menyit kap és utána meglátod hogy jó lesz vagy kel változtatni.Csináltam aszimetrikus stab Ic-vel 12V feszel,de kicsi volt a dinamikálya,szóval elég hamar torzitot be,eyért ezt nem ajánlom inkább +-10-16V kőzt szép dinamikus hangzása van.Ez az én tapasztalatom
Amugy mikor jőn az Stk Ic?Hogy ne csak off-olyunk,akkor az egyik megy a másik meg bedőglőt Na mindegy jó lesz a másik is
Köszi a segítséget!!!
Pont ma kaptam meg mer hozta a suliba a srác az IC-t. Úgyhogy még a héten kimaratom a nyákot a suliba és hétvégén otthon megcsinálom Mer a koliba nehéz lenne megcsinálni mindent Meg megveszem holnap a TL072-t is. Meg megtervezem a nyákot (ha lessz időm a sokminden mellett).De majd úgy szeretném, hogy a közepet kihagyom a nyákból majd meglátom milessz és majd írok!!!
Na hi!
Egy kis killódás kb.:1 óra alatt jó lett ez is Az elején ennek is a hangszórókimenetén 3-6V volt. A nyákon a 6.-0.-láb környékén a vezetősávot megfuttattam ónnal, jópár ki/be kapcsolgatás és méregetés után lett jó. Már majd csak az lessz a kérdés, hogy ha egy tápra rakom mindkettőt mi lessz, remélem úgyis jó lessz. Ja és a TL072CN-t megvettem már szerdán aztpedig holnap megcsinálom próbanyákon (120Ft volt amúgy az IC)
Még lenne 1 kérdésem.
Az lenne, hogy amit küldtél ImiDj kapcsrajzot abban a magasat 470kohm -os potival lehet állítani. És az baj ha én 100kohm-ossal állítom? (Ja és kihagytam a kapcsrajzból a közepet mármint a hang) A válaszokat előreis köszönöm.
Én volt hogy 50K potival oldottam meg.A 100K-os simán jó
Köszönöm a választ majd ha készlessz a hangszínszabályzó akk írok
Na raktam 2x10kohm-os ellenállásokat és ugye terheletlenül most ugyanannyi a fesz.
Úgyhogy most rakok be 2db kondit aztán meglátjuk milessz.
2x16V 470micro-s kondi és a fesz(2x10kohm-os ellenállással)+-25V.
Márcsak az a kérdés, hogy akkor most milegyen. Szerintem nagyobb ellenállások kellenének, vagy kisebb elkók.
Na a hangszínszabályzó kész lett többmint 5 óra kellett hozzá
(amúgy énis próbanyákra csináltam)Már csak az a kérdés, hogy jólett-e.
Hi!!!
A hangszínszabályzó nemjó .Pattog serceg minden néha szól néha nem... Amúgy a fesz+-15 Volt 2db 8.6kohm -os ellenállás kellett hozzá.Ja mégse az egyik oldalnál 15Volt a másiknál 2-3Volt.
ImiDJ tudsz képet küldeni a tiédről???
Mármint a hangszínszabályzóról? Megköszönném.
Szerintem te rontotál el valamit vagy rosz Ic.A hangszinszabájzó és a végerősitő kőzé tegyél 1K-2.2kohm-os ellenálást.Nézd végig mégegyszer hogy az Ic lábait jól kőtőted be.Tegyél fel képeket ha tudsz.Hogy megy az erősitő része?Itt van egy pár kép,arról amit berakok most egy erősitőbe
Ebbe az erősitőbe
Háát mitmondjak ImiDj, nemsemmi amit alkotál!!!
A TDA 7294 nemis tudtam, hogy ilyen kevés alkatrész kell hozzá.Ja és énis sok helyen olvastam, hogy hídban nagyon jó de csak az 1-1 Ic nem az igazi. De én egyenlőre maradok ennél az stk nál ezis jó egyenlőre.Csak ehhez is kéne hangfal dehát nemolcsó. Egy Clatronic is 23-24ezerFt na de mindegy. Ha megakarnám építeni ezt hídban vagy csak 1-1 et akkor nemtudom elbírná e a tápomat ami +-45V és úgy, hogy 4700microF os kondik vannak benne mert még nemcseréltem ki a kondikat 10 000micros-ra. De megnézem most majd a hangszínszabályzót aztán meglátom mert most éppen beteg vagyok és megtudom csinálni. Amúgy én szerintem megcsinálom a hangszínszabályzót sima nyákra mert most az összevissza vezetékeléssel gerjed (amikor működöt). De lehet, hogy nemis kéne vele foglalkozni mert van itthon egy 5 sávos eqvalaizerem és az asszimetrikusról megy kb3V-10V ig ami nekem pont jó mert annyit még kiad a trafóm(váltóba 6Volt). De azért jobban tetszik ez a sima hangszínszabályzó dolog, hogy mély és magas. Na ha lessz valami újdonság szólok!
Ja és még most olvastam, hogy a TDA7294 ben lágyindítás is van.Akor ez nagyonjóó.
Következőleg eztcsinálommeg hídba.Az tuti! ![]() Ja és perzse tudok csinálni az enyémről képet! De én mindent felülre forrasztottam. Fél óra múlva lessz fenn kép kb.!
Képek
nemlettek valami jók de a lényeg látszik!
Kőszi a dicséretet
Szerintem még sokat kell tanulyak :yes: Esztétikailag nem olyan szép de műkődik.+-45V,4700µF-al szerintem a tda7294-el lecsőkkene1-2V-ot,ugyhogy jó lenne,igaz véggázon.Azért gerjedt a hangszinszabájzó mert nem árnyékolt vezetékel vezetted a jelet,sima nyákon is igy fog csinálni ha nem árnyékolt kábelt használsz.De ha van 5 sávos akkor az is jó.Igen van az Ic-ben lágyinditás,hővédelem,zárlatvédelem,nemhijába ajáltam az elején.Amugy nagyon eltávolodtunk a témától(STK086)
A gerjedésnél énis erre gondoltam,hogy vezeték de mindegyiket árnyékoltan az sok.Inkább újra csinálom az egészet meg veszek egy másik Ic-t is, mert néha jön hang néha nem(mer az eggyik ágon eltűnik a fesz 15 V helyett csak 3V). De majd a hétvégén megnézem újra meg megcsinálom.
Ja és ha sima nyákon csinálnám akkor sokkal esztétikusabb lenne és nemlenne benne vezetékelgetés mert a nyákon a vezető réteg lenne a vezetékek helyett! Na majd ha jólessz akkor írok.
Hello!
Még az STK086-ra visszatérve! Most annyi lenne, hogy megy mindkettő fele az erősítőnek de az egyik fele eléggé búg nem vészes de sok és ez akkor is van ha rákötök valamit a bemenetre. De ha a testet megérintem és az erősítő házát akkor nem búg.(kézzel) Annyi lenne a kérdésem, hogy nincs-e kivezetve az ic felületére valami és, hogy merjem e letestelni az erősítődobozt? |
Bejelentkezés
Hirdetés |






a bemenet környékén 4db poti van .Na mindegy.
Jó akkor haggyuk!
(amúgy énis próbanyákra csináltam)









Szerintem még sokat kell tanulyak :yes: Esztétikailag nem olyan szép de műkődik.+-45V,4700µF-al szerintem a 




