Fórum témák
» Több friss téma |
Sziasztok. LM 3915 ből szeretnék kivezérlésjelzőt épiteni . Na a problémám a következő lenne, a boltban csak LM 3914 es IC-t kaptam . Van e különbség az IC-k között vagy a 3915 ös mintájára megcsinálhatom a kapcsolást a 3914 es IC-vel is? Várom válaszaitokat vagy itt vagy a modder27@gmail.com cimre
A legfőbb különbség a karakterisztikában van: a 3914 lineáris, azaz a kivezérlés arányosan változik a bemenettel. A 3915 viszont logaritmikusos, 3 dB / lépés a függvénye. Ha az eredeti kapcsolás 3915-öt tartalmazott (kivezérlésjelzőnek ez jó), akkor 3914 beépítésével hülyeségeket fogsz látni, és valószínűleg hamar (kis bemenőjelnél) túl is vezérlődik.
A legegyszerűbb egy megfelelő IC vásárlása lenne.
Szia! Nyugodtan megépítheted a kapcsolást a 3914 mintájára, majd később teszel bele 3915-öt! A 3914 lineáris, a 3915 logaritmikus kijelzést végez! De mivel hangerőt fogsz vele kijelezni, ezért kell majd Neked a 3915! :yes:
Meg épitetem Lm3914-el mai napig az van benne használom is és sztem a célnak ez is megfelel legalább is nekem, néztem a youtubén videokat és nem sok különbséget látok közte. Vélem is ez volt a szitu hogy csak ilyet kaptam.Most 20 led megy róla 9V-ról és SUB-ra kötve pazar.
Ha csak a vizuális élmény miatt használod akkor igaz. De ha értékelhető adatot is szeretnél akkor muszáj a logásat használni :yes:
Sziasztok. Meg lehet oldani ezzel az LM3914-el, hogy a ledsor egy bizonyos feszültség alapján nőljön? PL. 10V-tól 14V-ig. 10V-nál egyse 14-nél mind világitson. Nézegettem az adatlapját, szerintem meg lehet oldani, de mégse vagyok benne biztos. Szóval lehetséges?
Megoldható.
Az alsó komparálási limitet 10V-ra, a felsőt 14V-ra állítod külső elemekkel, és kész.
Helló. Ennek örülök. Ugye az adatlapban erre van leirás? Még nem néztem át alaposan, de láttam, hogy voltak összefüggések felirva. Gondolom azokkal ezeket lehet kiszámolni.
Hali!
Ez az LM3914-essel meg lehet hajtani 10 db magasfényű LED-et, pl ilyet: Bővebben: Link. Vagyis hány mA-rel lehet terhelni?
Hali!
Hát pl. "ilyet" meg! (20mA) Ja, amugy meg akár milyet, legfeljebb halványabb lesz. De itt a adatlap egy szelete, bogarássz:
Köszi, néztem az adatlapot de ez elkerülte a figyelmemet
Sziasztok! Van egy lm3914 alapon müködő voltmérőm. ~11v~14.5v. Az ic nagyon felmelegszik. Kell eki hűtőborda vagy valami? mekkora hőt bír elfüstölésig?
Az IC-nek nem kellene különösebben fűtenie, ha már nem bírod megfogni, ott valami baj van. Normál fényerejű LED-ek vannak rajta vagy extrafényerejű?
hát azt igy nem tudom megmondani. Viztiszta az biztos. De ez is egy problámám hogy kisuti a szemem. Kisebbre veszem az IC feszültségét aztán meglátom hogy mennyire melegszik.
Kicseréltem normál ledekre. (gyárilag szinezett, eddig olyan volt hogy mindegyik átlátszó volt). most nem melegszik annyira. De olvastam hogy kb 75°C-ig bírja. Lehet ez pont annyi, de müködik.
Még problémám hogy 18as lábon nem érzikelni semmit (2.led) Bár lehet ez azért van mert egyszer véletlenül a 3as és 18as láb közé 12v került .
Sziasztok! Az LM3914 LED-meghajtó _BAR_ funkciójú kaszkád ( soros kijelző ) kapcsolásáról érdekelne építési tapasztalat. Konkrétan két LM3914-es kaszkád kapcsolása lenne a cél BAR módban vezérelve. Később talán több is...
Köszönök minden segítőkész választ. Üdv.: _jani_ ( Az alkatrész adatlapját már letöltöttem! )
Szeintem simán kösd sorba a két IC ellenállásosztóit.
DOT (PONT kijelzés) vezérlésnél is hasonlóan egyszerű a sorosítás?
Szerintem a 9-es Mode lábra tett H vagy L szint dönti el, hogy DOT vagy BAR módban működik. A többi változatlan.
Nem mindig, mert "dot" módban az alsó IC legfelső kimenetét tiltani kell, amikor már a felső IC dolgozik, különben két pont jelenne meg: az alsó IC-n a felső állandóan világítana, a felső IC-n meg szaladgál a vezérléstől függően.
"bar" módban ugyanez a helyzet, csak ott nem látszik.
Hali!
Lenne két LM3914-esem, amiből egy 2*10-es kivezérlés jelzőt építenék. Ilyet, mint a linken látható. De nincs kapcsolási rajzom róla, és LM3915-re épül eredetileg? Tudna valaki segíteni? Egy 1*10-es kapcsolási rajzra lenne szükségem.(amit kétszer építek meg...). 3mm/5mm-es ledeket használnék, 5db zöld, 3db sárga, 2 db piros. Előre is köszönöm a segítséget!
Egy jó projekt! Bővebben: Link ( Igaz csak állsztereó, de ez nem lehet probléma. )
S rengeteg jó találatot hozott a barátunk...
Na ahogy látom egyszerű kapcsolás, csak a lábakhoz tartozó kapcsolások vannak össze-vissza rajta, nemde? A második kapcsolással az a baj, hogy LM3915-re épül, valamint az hogy két egyszerűbbet egymással szembe fordítani egyszerűbb majdnem...
Már írtam: kösd sorba az ellenállásosztókat az IC-kben. Az osztó két vége az Rhi és az Rlo lábakon van (adatlap). A legfelső Rhi lábra pedig mehet a referenciafesz.
Köszönöm! A referenciát értem.
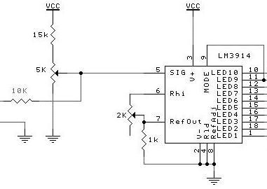
A mellékelt kapcsolásban (Bővebben: Link), a MODE és a LED9 összekötésének pontosan mi is a szerepe?
Ebben a kapcsolásban szerintem semmi. Akkor kell az alacsonyabb fokozat 9-es lábát a következő fokozat 1-es lábára kötni, ha "dot" módot akarsz. Ilyenkor a magasabb fokozat legalsó bitje kioltja az alacsonyabb fokozat legfelső bitjét, hogy mindig csak egy LED világítson.
De mindez benne van az adatlapban.
azért nem teljesen van igy mert sorba kötve dot modban 2 ,3 ,4 ic nél nem fog jol müködni probáljhátok ki , lesznek benne hibák ,amire én már rájöttem ,
majd belinkelem a rajzot amivel müködik rendesen csak lekell rajzolnom |
Bejelentkezés
Hirdetés |





.
Köszönök minden segítőkész választ. Üdv.: _jani_
) 




