Fórum témák
» Több friss téma |
- Ez a felület kizárólag, az elektronikában kezdők kérdéseinek van fenntartva és nem elfelejtve, hogy hobbielektronika a fórumunk!
- Ami tehát azt jelenti, hogy a nagymama bevásárlását nem itt beszéljük meg, ill. ez nem üzenőfal! - Kerülendő az olyan kérdés, amit egy másik meglévő (több mint 17000 van), témában kellene kitárgyalni! - És végül büntetés terhe mellett kerülendő az MSN és egyéb szleng, a magyar helyesírás mellőzése, beleértve a mondateleji nagybetűket is!
Sziasztok. MOST VÁSÁROLTAM EGY LAZER DVD600-as hordozható tv-tuneres lejátszót. Azt szeretném kérdezni hogy a távirányiton miért nem lehet a hangod állitani? Ha dvd nézek akkor lehet használni. és hol lehet ehez a tipushoz aksit venni? Köszön szépen segitségeteket.
Üdv mindenkinek! Szeretném megkérdezni, hogy nem-e tud valaki olyan könyvet vagy bármit ajánlani amiből egy szakdolgozatot összeállíthatnék azzal a címmel, hogy 'A deriváltak alkalmazásai'. Tudom ez inkább matek, nem is lenne gond, csakhogy inkább arra kell fektessem a hangsúlyt, hogy a fizikában hol használjuk fel. Azt tudom, hogy sok helyen, de nem tudom hol találnék forrásanyagot! Előre köszönöm!
Hello.Ha egy trafónak a kimentő(sima 2 vezetékes)azt szimmetrizálom akkor a teljesítmény a fele lesz a 2 ágabn az összesnek?
Hali. Szeretnék segítséget kérni. Még mindig csinálgatok egy erősítőt de szimmetrikus táp kell neki. Én régebben vettem egy 2x12V 20W os trafót. Az erősítőnek +-18V, 1A -kell. Ha én ezzel a trafóval akarok szim. tápot akkor ugye összekötöm a 2 szekunder egy-egy kivezetését. De akkor a 2x12VAC-ból lesz 1x24VAC de ez úgy hogy sorba kötöttem. De mivel van GND akkor az egyik szekunder és a GND közötti fesz lesz jó nekem vagy a sorba kötött szekunderek. (elnézést ha valaki nem érti nem vagyok még profi és a szakkifejezéseket is tanulom még
ezért is készítek még egy rajzot.)
Hali!
Hogy lehet 2 fotoellenállás felhasználásával fénykövető robotot készíteni a legegyszerűbb módon? ( Az a motor induljon be, amelyik oldalon erősebb a fény )
Az alábbi két rajzon egy Graetz kapcsolás látható. Jól egészítettem ki a másodikban, vagy hibás?
Sziasztok. MOST VÁSÁROLTAM EGY LAZER DVD600-as hordozható tv-tuneres lejátszót. Azt szeretném kérdezni hogy a távirányiton miért nem lehet a hangod állitani tv nézésnél? Ha dvd nézek akkor lehet használni. és hol lehet ehez a tipushoz aksit venni? Köszön szépen segitségeteket. Kérlek segitsetek
Szia!
Úgy érted, hogy hangerőt nem bírsz állítani? Átállítottad TV-üzemmódba a távirányítót?
Hali!
Következő kérdés, ez így jó tudtommal, csak baj-e ha mondjuk Felcserélódik a bal és a jobb oldal(mert minden csak relativítás, hogy tartom a potit) Építgetem az tda-s sztereó erkőt, biztosra akarok menni és hát mindig felmerülnek bizonytalanságok
Sziasztok!
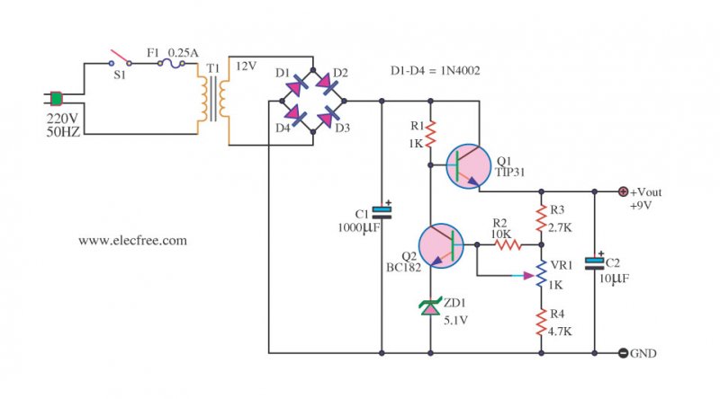
Egy kis segitséget kérek mert megakadtam. Annyit már tudok,hogy az R1 = Ube-Uki/Iki/Béta, de,,hogy miért 1kohm nem értem.(12-9)/(1A/20)=60 R2.R3.VR1.R4 fesz.osztó(9V/18,4K=0,4891A ami 2,7--2,4V Q2 bázisfeszültséget jelent.Ha jól??tudom??ZDI 5,1V+ehez jön még Q2 B-E ami 0,6V azt szeretném megkérdezni miért pon ennyire kell beállitani a bázisfeszültséget. Köszi becsey
Hello!
- Elsősorban ennél a kész áramkörnél, nincs feltüntetve a kimenő áram értéke. Mint látod a képletben az is benne van, ami befolyásolja R1 értékét. Számold visszafelé a képletet, hogy 1kohm mellett, mekkora lehet a kimenő áram. (Természetesen a kimenő áramot, iterációval lehet csak megállapítani, hiszen a béta értékét, csak a kimenőáram ismeretében lehet majd kinézni a grafikonból.) - A 12V váltó feszültségből, nem 12V bemeneti feszültség képződik egyenirányítás után, hanem a váltófeszültség csúcsértéke. (Gyakorlati képlettel Ube=1,3*Ueff) - A feszültség szabályozás, akkor jön létre, ha Q2 tranzisztor kinyit. Ez akkor jön létre, ha a tranzisztor bázis feszültsége a GND ponthoz képest, nagyobb, mint a zéner feszültség, plusz a tranzisztor bázis-emitter nyitófeszültsége. (Itt 5,1V+0,65V=5,75V) Tehát a szabályzó, mindig ezt a feszültséget fogja beállítani a poti csúszkáján. Így a szabályozás maximális és minimális feszültsége már számítható. Ez a poti két végállásában van. - Ha a poti maximumra (felső pontra) van tekerve, akkor a feszültség osztó felső tagja az R3, alső tagja VR1+R4. Tehát a VR1+R4-en (5,7kohm) fog esni, az 5,75V. Így az osztóban (bázisáramot nem véve figyelembe) kb. 1mA áram fog folyni. Az R3 ellenálláson is ez az áram fog folyni. Így azon 2,7V feszültség esik majd. Mivel a kimenő feszültség a két feszültségesés összege, így a kimeneti feszültség, 5,75V+2,7V=8,45V lesz. - Ha a poti minimumra (alsó pont) van állítva, akkor a feszültségosztó alsó tagját, R4 képzi, felső tagját VR1+R3. (Tekintve, hogy R2 ellenállás ilyenkor a VR1-el párhuzamosan kapcsolódik, így a poti értékét (a két ellenállás eredőjeként) most 0,9kohm-nak vesszük.) Jelenleg az R4-en lesz az 5,75V, így az R4-en átfolyó áram 5,75V/4,7kohm=1,2mA. R3+VR1-en eső feszültség, 1,2mA*(2,7kohm+0,9kohm)=4,32V. Így a kimenő feszültség, 5,75V+4,32V=10V lesz. Tehát a feszültség beállítható értéke, 8,45V..10V lesz. (Ha a bázisáramot is figyelembe szeretnénk venni, akkor az osztó felső tagjának áramát a Q2 bázisáramának értékével növelni kellene.) üdv! proli007
Sziasztok!
Kérlek világosítsatok fel! Tehát van a villanyoszlop onnan bejön 4 vezeték a villanyórához (3 fázis és a 0). A villanyóra előtt a 0-ról(a PEN-ról) levalsztják az életvédelmi földet (ugye simplán egy t elágazás amit még akár le is földelhetnek). Nem értem hogy ez miért kell. Mármint az ok hogy a fém felületek más potenciálon lehetnek és ezért kell őket földelni de miért nem elék a 0-ra kötni, mert ugye a kettő az ekvipotenciál. Valaki el tudná magyarázni hogy hogyan vannak ezek az éritésvédelmi földelések vagy egy online valami is! Előre is köszönöm!
Sajnos itt is csak azt írják le hogy szét kell szedni. Innen tudtam meg hogy PEN-nek hívják.
De hogy miért kell így csinálni azt nem írták le...
Egyszerű a magyarázat. Egy sima (földeletlen) konnektorban legyen mondjuk a baloldali a fázis, a jobboldali a nulla.
A bedugott készüléken a bemenő vezetéken, a készüléken belül a fém házat összekötöd a nullával. Ez eddig jó is lenne, de most azt mond meg, hogy mi van akkor, ha én mondjuk ezután fordítva dugom be a dugóját a konnektorba? Idézet: „a szakik azt a topicot is figyelik, nem csak ezt.”
Kössz szépen a segitséget,már világosabb.már látom,hogy R2 alsó állásban párhuzamos VR1-el.
Azt nem értem miért nem hagyták ki r2-t és csak simán a potival+ a két ellenállással állitották be Q2 bázisáramát. Üdv Becsey
Itt írja Dudus hogy az óránál a földelés, potenciál rögzítés. Ez kell ahhoz, hogy nálad a védővezetö biztosan földpotenciálon legyen. A nulla vezető, mivel áram folyik rajta üzemszerűen nem tekinthető földpotenciálnak, mert az üzemi áram a vezeték ellenállásán feszültséget kelt, ezért nem ekvipotenciális, ahogy mondod.
Az mi lenne? Dióda? Mert ha igen akkor nem jó!
Bocsánat.
Természetesen proli007nek akartam irni csak valahogy elütöttem.
Sziasztok! Van rá mód,hogy laptopról úgy tudjak vezérelni eszközöket, mint a PC LPT portjáról?Laptopon nincs LPT port,csak VGA(azt hiszem) amihez lehet projektort vagy monitort csatlakoztatni.
Köszönöm.
Sőt, még topic is van ehhez a témához: Bővebben: Link
Köszönöm a válaszokat!
A konnektor fordítva bedugását nem érzem magyarázatnak, mert ha csak ez lenne az oka akkor olyan konnektorokat kéne gyártani amiket csak egyféleképpen lehet csak bedugni és milliomosak lennénk a réz kábelek kispórolásából. (Az angol konekktorok nem megfordíthatóak és mégis földelik) Mégis mekkora lehet ez a feszültség esés? ÉS akkor nem lenne jobb ha csak simán vastagabb lenne a nulla vezeték az ohmikus ellenállás csökketnéséért?
Marha vicces vagy! A diódát felénk nem így jelölik de mindegy!
Én nem említettem fordított bedugást, az más tészta.
Ott az érintésvédelemnek más módját, kettős szigetelésű eszközöket kell használni. Pl. lakószobában. A nulla vezető ellenállása, meg a rajta levő feszültség a földhöz, földelóvezetékhez képest akármekkor is lehet, elég egy hibás, korrodált kötés a nulla vezetőben. de én nem vagyok villanyszerelő, ezért javallottam a villanyszerelás topikot, ahol az én olvasatamban meg is találtam a válaszokat a kérdésedre.
Itt a kép. Bocsi hogy ilyen későn küldöm, de nem voltam gépközelbe.
sziasztok! (bocs, hogy nem irok ekezeteket, de nincsenek a billenjuzetemen)
egy weboldalra lenne szuksegem, ahol megtalalhatom, a tranzisztoros vu meterek mukodesi elvet, es az egyebeket (szamitasok, tranzisztorok, hangtechnika, Ohm osszes torvenye) kezdo vagyok ugyan, de nem kezdo szinten szeretnem megtanulni. valaszaitokat elore is koszonom! Zsolt
Ja bocsi akkor félre értettem!
Üdvözlök mindenkit!
Egyik barátom emlitette, hogy létezik egy olyan torrent oldal, ahonnan müszaki jellegu anyagokat lehet letölteni. Müszaki Torrent Tanya a cime az oldalnak. itt található. http://torrenttanya.podzone.net/account-signup.php Autós és elektromos témakörben lennék érdekelt, a szabályokról azt hallottam szigorúak, de betarthatóak. Az 1.0-es arány tartása szükséges. Feltölteni is szoktam más oldalakra müszaki könyveket, ide is mindenképp szeretnék, ha bejutok.. Hálás lennék, ha valakinek lenne az oldalra ismerettsége vagy meghívója! Az emailemet privátban meg tudom adni! Köszönettel: Tamás kicsit összébb teszem, légyszíves ne húzd ennyire szét az írásod..köb.. |
Bejelentkezés
Hirdetés |




ezért is készítek még egy rajzot.) 










