Fórum témák

» Több friss téma
Fórum » 12V mágnesszelep kikapcsolás késleltetés
Lapozás: OK   1 / 3
(#) nz_zoli hozzászólása Márc 12, 2007 /
 
Sziasztok!

Van két 12 V-os mágnesszelepem, amiket egy kapcsolóról működtetek, de az egyik kikapcsolását 1 perccel késlelteteni akarom.
Mekkora legyen R5, R7, R8 értéke, hogy az áramkör működjön?
A mágnesszelepek ohmikus ellenállását vettem csak figyelembe, induktivitását elhanyagoltam. RC tagként a 2,7k-s ellenás + 1M-s trimmer és a 220µF kondi szolgál.
Az ármakör megépítve jelenleg nem működik.
(#) nz_zoli hozzászólása Márc 12, 2007 /
 
Sziasztok!

Előre is köszönöm ha valakinek lenne hozzászólása, ami közelebb vinne a megoldáshoz. Sajnos az Electronics Workbench 5.12-vel szimulálva nem jutottam eredményre, mondjuk nem igazán tudom ezt a progit használni.
Valaki esetleg meg tudja próbálni valami más progival?
(#) vga hozzászólása Márc 12, 2007 /
 
Hello. Szerintem egy 555 IC-vel építs egy monostabil időzítőt 1 percre. Ennek a kimenetére is tudsz tranzisztort tenni hogy kapcsolja a mágnesszelepet.
(#) vga hozzászólása Márc 12, 2007 /
 
Az első szelepet direktben kapcsolgatod, a másodiknál pedig a kapcsoló indítaná az 555-t, ami 1 perc után lekapcsol. Nem tud mennyire lényeges hogy pontosan 1 perc legyen.
(#) nz_zoli válasza vga hozzászólására (») Márc 12, 2007 /
 
Köszönöm a hozzászólást.

A kapcsoló bekapcsolt állapotában mindkét szelepnek nyitva kell lennie, a kikapcsolást követően a 2. szelepnek még tovább nyitva kell lennie kb. 1 percig.

Nem zavarja az 555-t, ha a bemenetére esetleg kikapcsoláskor az 1. szelep tekercse egy feszültség tüskét generál? A jelenlegi kapcsolásban ezt próbáltam kivédeni a ZPD 15-el.

Sajnos nincs a közelben alkatrészbolt, ezért csináltam a jelenlegi kapcsolást az otthoni elfekvő alkatrészeimből. A jelenlegit nem lehetne valahogy életre kelteni?

Ha semmiképpen sem megy a jelenlegi, akkor megépítem NE 555-el.
(#) Mate78 válasza nz_zoli hozzászólására (») Márc 12, 2007 /
 
Hali!

Amíg 100 Megás(?) ellenállás van a BD 244 báziskörében,addig nem fog működni.Cseréld jóval kisebbre,kezdd 10k-val.Nekem egyébként kicsit túlbonyolítottnak tűnik a kapcsolás.
Életre lehet kelteni kis átalakítással,de ha érdekel van egyszerű rajzom 555-tel is.

Üdv.
(#) nz_zoli válasza Mate78 hozzászólására (») Márc 12, 2007 /
 
Hello!

A +12V és a BC182 collectora közötti 100M-s ellenállást nem építettem be, jelenleg szakadás. A BC182 collectora és a BD 244 bázisa közötti 1 ohm jelenleg egy rövidzár átkötés.
Melyiket kellene megváltoztatnom?

Érdelkel az 555-höz a kapcsolás, mert ha nem sikerül a jelenlegi, akkor újat fogok építeni, ha alkatrészbolt közelébe jutok.

Kössz szépen.
(#) Mate78 válasza nz_zoli hozzászólására (») Márc 12, 2007 /
 
Hali!

R7 helyére tégy egy 1-10k-s ellenállást,az 1k-s ellenállást helyettesítsd az 1Megás potival,a 2,7k-s ellenállást és a potit illetve a zénert vedd ki.R5 és a BC182 bázisa közé kellene egy 5-10Voltos zéner,anódja a bázis fele nézzen.A 4148-as diódát rövidzárral helyettesítsd,és a mágnesszelepekkel párhuzamosan köss be egy-egy diódát (1N4001-4004 jó)katód a pozitív fele nézzen.(tehát a kollektor illetve a kapcsoló felé.)R5 értékét csökkentsd 1k-ra.Kicsit játszani kell az alkatrész értékekkel,hogy beálljon az 1 perces időzítés.

Itt az 555-össel a rajz,kicsit ezen is módosítani kell.


http://www.hobbielektronika.hu/forum/files/ecc0748dfefdc6b86dc7d31b...98.jpg

Üdv.
(#) nz_zoli válasza Mate78 hozzászólására (») Márc 12, 2007 /
 
Kössz.

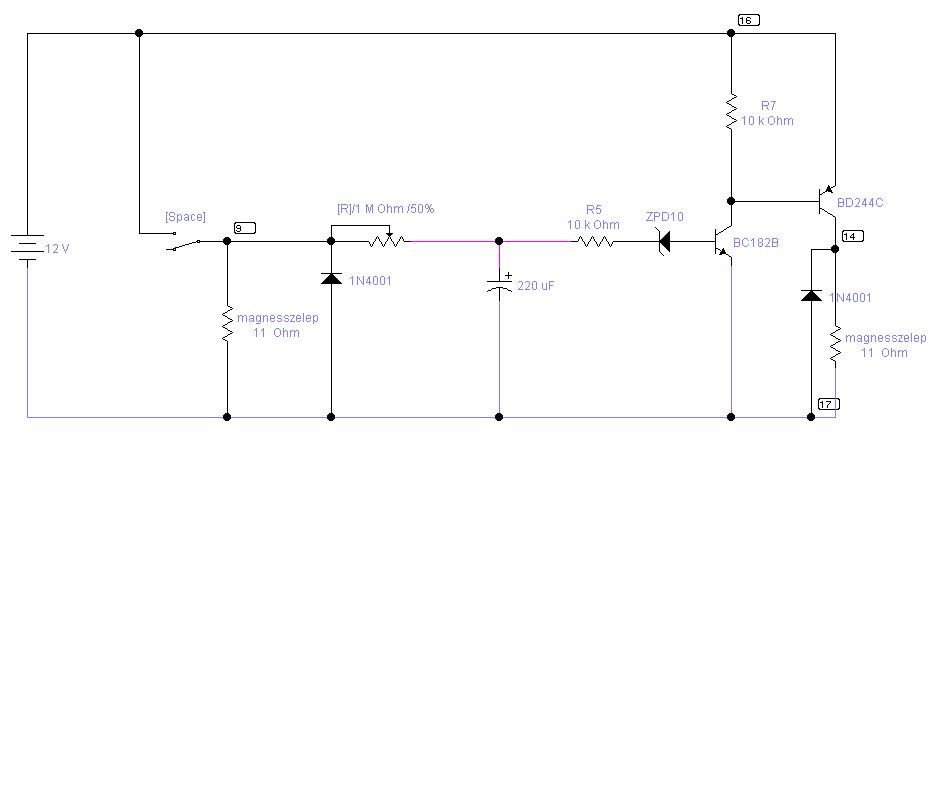
Erre gondoltál? (csatoltam az új változatot).

R8 rövidzárat töröltem az ábrából.

555-el a kapcsolást még nem volt időm áttanulmányozni.
(#) nz_zoli válasza nz_zoli hozzászólására (») Márc 12, 2007 /
 
Lemaradt egy változtatás, csatolom mégegyszer az aktuálisat.
(#) Mate78 válasza nz_zoli hozzászólására (») Márc 12, 2007 /
 
Igen,de mint mondtam,az alkatrészek értékének változtatásával be kell állítani az időzítést.A BC182 akkor nyit,amikor a kondenzátoron a feszültség eléri a zener dióda feszültségét+0,6 Voltot.Lehet hogy a 10 voltos zener nagy lesz,próbáld először kisebbel!R7-et is valószínűleg csökkenteni kell.

Sok sikert!

üdv!
(#) nz_zoli válasza Mate78 hozzászólására (») Márc 12, 2007 /
 
Kössz az infót!

Azért tettem ZPD10-et, mert az van itthon. Valószínűleg tényleg magas a 10,6V, nagyon gyorsan eléri a kondi 1M-s potin kisütve 12V-ról indulva.

Ellenállásaim, kondijaim vannak itthon, tudom varálni, azzal nincs gond, zener-em nincs kisebb.

Üdv!
(#) Sebi válasza nz_zoli hozzászólására (») Márc 12, 2007 /
 
Ezzel a kapcsolással épeszű méretű kondival nem lehet egy percet késleltetni! A PNP taranyó bázisába helyezett kondi azt az előnyt kínálja, hogy csaknem tápfeszig kell töltődnie ahhoz, hogy a BD lezárjon. Biztos működést eredményez, azonban egy kis hűtés kell a lassú lezárás miatt. Ha kisebb kondival akarod megoldani, akkor darlington kell a BD helyére, akkor 1Megáig növelhető a töltő ellenállás (ami egyben a kapcsolótranyó lezáróellenállása is)
Én ezt javaslom megépítésre.
(#) nz_zoli válasza Mate78 hozzászólására (») Márc 13, 2007 /
 
Válasz Mate78-nak:

Elgondolkodtam a kapcsoláson és az jutott eszem, hogy bekapcsoláskor a 2. mágnesszelep csak késletetve fog bekapcsolni, hiszen a kondi az 1 megás potenciométeren keresztül töltődik.
Mi lenne ha betennék egy diódát (pl 1N4148-at) párhuzamosan a potival, katóddal a kapcsoló felé?
(#) nz_zoli válasza Sebi hozzászólására (») Márc 13, 2007 /
 
Válasz Sebi-nek:

Kössz szépen a kapcsolást.
Azt az egy problémát látom, hogy ha a kapcsoló ki van kapcsolva és az áramkör megkapja a +12V tápfeszültséget, akkor a 2. mágnesszelep be fog kapcsolni arra az időre, amíg a BD bázisára kötött kondi feltöltődik. Ezt hogyan lehetne kiküszöbölni?
(#) Sebi válasza nz_zoli hozzászólására (») Márc 13, 2007 /
 
Ebben igazad van. A kapcsolót kösd egyszerűen a táppal sorosan, a helyét zárt rövidre.
(#) nz_zoli válasza nz_zoli hozzászólására (») Márc 13, 2007 /
 
Átalakítottam a meglévőt a kesleteto_uj.jpg szerint,
1N4001-et párhuzamosan kötve a potenciometerrel, és ZPD 10-zel (mert csak az volt). Működött, kb 2 másodpercet késletetett kikapcsoláskor. Mértem a kondenzátor feszültségét is, kb 15 másodperc alatt csökkent 0-ra. Ezek szerint kéne vagy 4700µF-os kondi bele a 60 másodperchez.
(#) nz_zoli válasza Sebi hozzászólására (») Márc 13, 2007 /
 
Ez nem igazán megoldás, mert ha sorosan kötöm a kapcsolót a táppal, akkor a kikapcsolás után honnan fog 12V-ot kapni még 60s-ig a 2. mágnesszelep?
Vagy félreértettem a javaslatodat?
(#) sniperx hozzászólása Márc 14, 2007 /
 
Csináld meg 555-el.
Egyszerűbb, stabilabb.
Alkatrész egyszerűen beszerezhető a HQVideo-tól, nagyon jó áron postán keresztül. (ennyit az alkatrészek beszerzéséről)
(#) Sebi válasza nz_zoli hozzászólására (») Márc 14, 2007 / 4
 
Nem értetted félre, hülyeséget írtam .
Egy járulékos rövid időzítővel kell neki egy "reset", ha így már tetszik, kipróbálhatod.
(#) TNS válasza nz_zoli hozzászólására (») Ápr 20, 2007 /
 
Szia Zoli. Nekem is van Electronics Workbench-em, de XP alatt nem látszódnak az alkatrészek. Lehet, hogy régi verziójú??? Neked XP alatt, vagy Win98 alatt fut? Elég jó progi pedig...
(#) TNS hozzászólása Ápr 20, 2007 /
 
Vkinek van Workbenc, ami megy XP-n??? Válaszoljazok légyszi.
(#) technik hozzászólása Júl 16, 2007 /
 
Udv sracok!

Mielott uj topic-ot inditottam volna, szetneztem, hatha valaki szenved mar ezzel a problemaval, es voila, megvan...
Tehat, nekem is van egy ilyen bajom: 230V-rol mukodo ventillatort akarok kesleltetve kikapcsolni, a kesleltetes ideje allithato kell legyen mondjuk 0.5 es 2 perc kozott. Ez a forumbeli kapcsolas igeretesnek tunik:
http://www.hobbielektronika.hu/forum/files/ecc0748dfefdc6b86dc7d31b...98.jpg
Itt R4, R5, C3 alkatreszeket kell valtoztatni, hogy elerjem a kivant kesleltetest?
(#) ferci válasza technik hozzászólására (») Júl 16, 2007 /
 
R4, C3 elég, de nem muszáj mindkettőt... kb. az R*C*0,7 szorzat adja ki az időt.
Az R1-et viszont lecsökkentheted 2k2-re.

R3 lehet 10-22 k, hogy ne legyen túl érzékeny esetleges zavarokra.
(#) Atus hozzászólása Okt 20, 2008 /
 
sziasztok!
abban kérném a segítségeteket, hogy hol lehet a neten rendelni 12voltos mágnesszelepet, 3/4"-os csatlakozással?
vagy esetleg olyan 230voltost, amit át lehet tekercseltetni?
köszi
(#) titi válasza Atus hozzászólására (») Okt 20, 2008 /
 
Hali!
Próbáld meg itt. Bár úgy látom, amióta utoljára láttam, kicsit változott a lap, most nem igazán sikerült a terméklistát megtalálnom.
Vagy nézz szét itt.
(#) titi válasza titi hozzászólására (») Okt 20, 2008 /
 
Vagy még itt, bár úgy látom, itt is nagyon lecsökkent a lap tartalma, régebben részletesen lehetett keresni.
(#) szamóca válasza Atus hozzászólására (») Okt 20, 2008 /
 
Húha!12 V-ra nehéz lesz találni, mert általában 24V-tól indulnak a tekercsek, és 48-110-230 szabvány feszültségűek, AC-DC-re ,amik nem áttekercselhetőek mert beöntött típusúak. Legalábbis én mással még nem találkoztam. A gugli a mágnesszelep szóra rengeteg vásárlási helyet megad.
(#) Atus válasza titi hozzászólására (») Okt 20, 2008 /
 
szétnézem....
köszi.
(#) szamóca válasza Atus hozzászólására (») Okt 20, 2008 /
 
Következő: »»   1 / 3
Bejelentkezés

Belépés

Hirdetés
XDT.hu
Az oldalon sütiket használunk a helyes működéshez. Bővebb információt az adatvédelmi szabályzatban olvashatsz. Megértettem