Fórum témák
» Több friss téma |
hello!feltoltottem egy képet (http://www.datasheetarchive.com/datasheet.php?article=3260555 )amin egy tda7375-ös ic van,hogy 4 hangszórót tudjon meghajtani.kérdésem:hova rakjak potenciaméter a hangerősség szabályozásásra és mekkorát?8-18 voltot bír el,de mekkorát adjak neki?mit változtat a nagyobb U?AC vagy DC áramra van szüksége?vagy mindegy?mennyibe kerül egy ilyen ic?köszönöm szépen a válaszokat.jó fórumozást.
hát potenciométert a bemenetekre tegyél 10KOhm-osokat és logaritmikusat. 8 tól 18ig bármekkora feszt adhacc neki, én 12-t adnék. nagyob fesszel nő a kivezérelhetőség. DC áramra van szüksége, AC-vel elhalálozna. hogy mennyibe kerül azt nem tudom, talán a conradnál lehet kapni www.conrad.hu
szeretnék még Droland-nak is adni pontot, mert az ő válasza is nagy segítség volt.köszi szépen modi,és a többiek.
Itt olcsóbb:
http://net-market.hu/elektroart/ csak 1098 Ft / db.
Ne felejtds el a STand-by lábat 5V-ra kötni!
hello!ha nekem van egy 10volt-os trafóm, akkor arról hogyan rakjak az ic stand-by lábára 5v-ot?0,75A-es.mekkora ellenállás kellen hozzá?vagy ellenállás magában elég?
Üdv!
Nem fontos neki az 5V ... Nem fontos hogy annyi legyen. Egy 10k-s ellenállással fel kell kötni tápfeszre. Én így használom. Az adatlapjában is ez van ha minden igaz. Amúgy a TDA7375 Az nagyon jó kis IC Én sztereó-hídban használom, átalaktott PCtápról (17,5V-ról, 2*32W 4 ohmon ) [off] A TDA7294-nél is jobban szól nálam...dinamikusabb. Lehet hogy hamisított 7294-es IC-im vannak...
hello!légyszi leellenőriznétek hogy így jó lesz-e?az audio földet kötzösítsem a trafó földjével és úgy kapcsoljam rá?n rakjak ellenállást a stand-by láb és a trafó közé?a potik jó helyen lesznek?előre is köszi!
Ha próbáltad akkor biztos ok tápra kötve.
Én 7375-ből még nem építettem végfokot, csak javítom őket. Gyári alkalmazásokban a főproci kapcsol 5V-ot a stand-by lábra. A lényeg, hogy magas szinten legyen.
a potikat így kösd, a trafót meg egyenirányítsd. ha 10 voltos akkor kb 14 voltos lesz egyenirányítva és az jó neki tökéletesen. a rajzon ott van az ellenállás a tápfesz és a standby láb közt de csak akkor kell tapra kötni ha készenléti állapotba akarod hogy kerüljön. az audió föoldet közösítsd a táp földjével
Én akartam volna egy ilyen herkentyűt egy hordozható erősítőbe de sajna nem működik
...Pedig elég jó kis jószág!
Lehet még én is megcsinálom, de csak stereo változatban
tetszik ez az ic
Nem...
Ha a Stand-by lábat nem kötöd tápra akkor nem fog szólni! Pontosan akkor fog készenléti állapotba kerülni, ha nem kap tápot a st-by láb!
köszönöm szépen mindenki hozzászólását!Kezd tisztulni a kép!Thanks!
lenne egy kérdésem:olyat lehet csinálni, hogy pl:van egy 8ohmos hangszóróm, és mellé rakok egy ellenállást, hogy 4 ohm legyen az eredőellenállás, akkor az impedencia nem 4ohm lesz?vagy az lesz, csak halkabban fog szólni,vagy csak hangszórókkal lehet megcsinálni?(ezen azért gondolkodok, mert 4ohmon tudja az ic leadni a legnagyobb teljesítményét)köszi.
nem nagyon lehetséges mert nincs akkora teljesítményű ellenállás mint amekkora az erősítő teljesítménye! (vagyis van de nagyon drága) inkább köss párhuzamba a 8 ohmos hangszóróval egy másik 8 ohmos hangszórót és akkor 4 ohm lesz az eredő ellenállat vagy veszel 4 ohmos hangszórót
Szerintem felesleges!
Elfűtenéd a teljesítmény felét! Vagy nem? Javítsatok....
köszi szépen mindenkinek.tök jó.mostmár vágok mindent csak azt nem tudom milyen ic-vel milyen kapcsolást építsek...
elvárásaim:ic ne legyen drága, max1500ft, mellé alig kelljen alkatrész,és egyszerű alkatrészek legyenek mellette(fet kizárva kezdő vok ) .teljesítménye:-ez komoly probléma:vagy 4csatornás legyen min 7w-tal, vagy stereo min10w-os, de akkor olcsó legyen mert kettőt építenék belőle.válaszokat köszi!
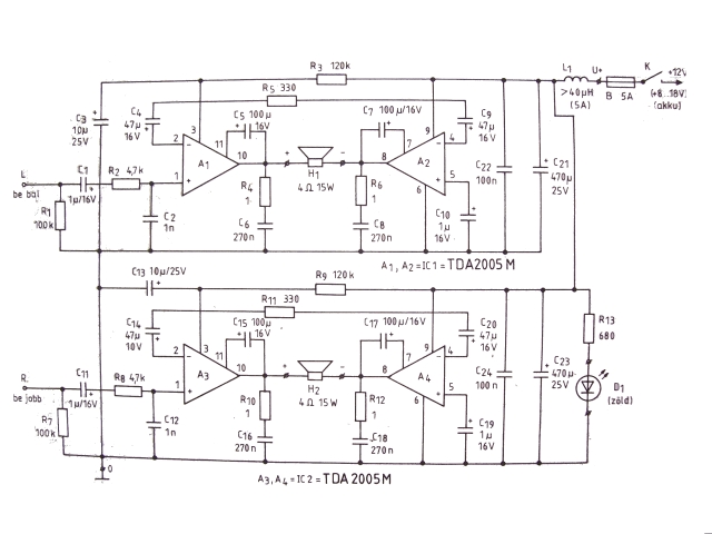
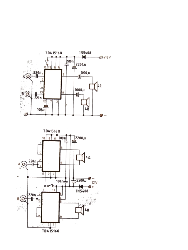
Ezek ?
köszi a rajzokat.tetszenek.csak:nem tudom milyen tápot rakjak az erősítőmhöz(még el sincs kezdve...).tudtok segíteni? van:
[9v-0v-9v - 300mA ac], [10v, 0,75A gondolom ac], és egy [12-20voltig állítható 300mA, dc trafóm]. Melyiket melyik kapcsoláshoz ajánlanátok?melyik a jobb? köszi szépen.
Ezek a tápok szerintem kicsik még egy ilyen kis erősítőhöz is. Nem tudják leadni a megfelelő teljesítményt, főleg hogy 4 csatornás erősítőt szeretnél csatornánként min 7W teljesítménnyel. Ehhez megközelítőleg legalább 45-50W-os tápegység kell szerintem, mivel a hatásfok kb. 60%.
Ezek a tápok tényleg nagyon kicsik. Kell neki vagy 2A-es terhelhetőségű legalább. Csúcsban felvesz vagy 3A-t vagy többet
Esetleg ha van használaton kívüli PC-tápod arról is elmegy szépen (főleg ha áthekkeled hogy leadjon nagyobb feszültségűt)
Hello!ez a pc-táp hekkelés érdekelne ugyais van vagy 5db...mit kellene csinálni rajta?ellenállást kiszedni?egyébként nekem mindegy lenne,hogy mekkorát szól,mert majd veszek másik tápot(csak próbaképpen szóljon),csak azt nem tudom, hogy dc táp, vagy ac-egyenirányítva,vagy pedig a 3kivezetésű(9v-0v-9v) egyenirányítva lenne a legjobb.vagy mindegy,mert ha egyenirányítok akkor ugyanolyan módon kapják az áramot csak más erősséggel?na, még ha valaki tud a pc-táp hekkelésről,azt szívesen fogadnám
köszi szépen!egyébként a pc-táp mekkora áramot ad le?
Nekem 350W-os van +12V-on 14A ad le az enyém, szal bőven elég neked
(még kisebb teljesítményű is)
most itt az a kérdés, hogy hogyan lesz a 12voltból mondjuk 30?tudja valaki?köszi hogy megnézted a tápodat!
Ha most az a lényeg hogy szóljon, akkor elég neki a 12V-is, arról is szól rendesen. Amúgy van itt a HE-n 1-2 topic a PC-táp átalakításról
köszi.arra gondoltam, hogy ha már szg. táp, akkor szóljon nagyot!trafóval elég lett ovlna kipróbálni, de egy 300w-os tápnak csak jobban kellene szólnia.egyébként egy 300w-os táppal ki lehetne hajtani az ic-t?mármint képes lenne viszonylag nagy hangerőn torzítás nélkül zenélni?vagy csak egy kis részig tudnám igénybe venni a kevés(12v) feszültség miatt?
|
Bejelentkezés
Hirdetés |





Én sztereó-hídban használom, átalaktott PCtápról (17,5V-ról, 2*32W 4 ohmon ) [off] A 

...







