Fórum témák

» Több friss téma
Fórum » Irányváltó FET-tel
Lapozás: OK   1 / 2
(#) dolfin hozzászólása Jún 16, 2010 /
 
Üdv

Egy olyan problémám lenne, hogy van két motorom. Az egyik kis fordulatszámú de nagy nyomatékű, másik nagy fordulatszám, de kis nyomaték.
Az az ötletem, hogy a tengelyt, amit ez a két motor hajt meg, felgyorsítom 0-ról a nagy nyomatékú motorral max fordulatszámig, miközben a másik motor is rá van kötve, majd mikor elérte a maximális fordulatszámát a másik motorra kerül az áram és az forgatja tovább.
Remélem érthető :S
A probléma, hogy hogyan lehet átvinni az áramot gyorsan az egyik motorról a másikra? Az impulzus ami a váltást eredményezné az 5V és az áram amit váltani kellene az 8V és 90A körüli. Tehát ha a kapcsoló áramkör megkapja az 5V-ot akkor a nagy fordulatszámú motor kapja az áramot, a másik nem, és ha nem kapja az 5V-ot akkor a kis fordulatú kapja az áramot.
Ezt FET-tel meg lehet csinálni? Milyen FET kellene hozzá? Hogyan lehet megcsinálni az irányváltó áramkört?

Köszi
(#) kobold válasza dolfin hozzászólására (») Jún 16, 2010 /
 
Nekem nem jött át, mi ebben az irányváltás, ha egyszer ugyanarra forognak.
A kérdés az, hogy van-e a kisebb nyomatékú, de nagyobb fordulatszámú motornak akkora nyomatéka, hogy a már forgó tengelyt tovább tudja gyorsítani, visszafékeződés helyett. Mert ha van, akkor én a másik motor szükségességét nem is értem. Ha meg nincs, akkor ebben a formában halott ügy az egész.

(Egyébként a háromfázisú motorok csillag-delta átkapcsolása valami olyasmi, amit kértél, csak ott egy motorról van szó, itt pedig kettőről.)
(#) Gergő81 válasza dolfin hozzászólására (») Jún 16, 2010 /
 
Modellgép?
Állandómágneses kommutátoros DC motor?
Szerintem felejtsd el a két motort, a pörgősebbet használd, teljes, négy fetet tartalmazó H hídban keresztben. A forgásirányt a hídágak átlós fetjeinek kapcsolásával változtathatod, a fordulatszámot a fetek nagyfrekvenciás PWM vezérlésével. A kis fordulatszámú tartományban a motor árama a kapcsolás által felvett áram többszöröse lehet, így nyomatéka is nagyobb a gyorsítások idejére. A fetek testdiódája szabadonfutó diódának kevéssé alkalmas, használj velük párhuzamos schottky diódát. Még jobb, ha a fetet a gate-jén keresztül szabadonfutó diódaként is aktívan vezérelve nyitod. A 80 A kissé kellemetlenül sok, a többszöröse végképp.
Ha a nyomatékosabb motort használod, ugyanilyen elrendezésben, de nagyobb feszültségről az is pöröghet, és az áramok kisebbek, a feszültségek nagyobbak, ami jobb hatásfokú, valamivel egyszerűbb rendszert ad.
Erre a megoldásra viszont már van fórum.
(#) dolfin válasza Gergő81 hozzászólására (») Jún 16, 2010 /
 
A motorok egy autómodellt hajtanak meg.
Ezek egy állandó mágneses bronzkefés motorok. A meghajtást egy ESC (electronic speed control) nevű elektronika adja, ami képes 80-100A-t is adni gyorsításkor a motoroknak (belső ellenállása 0.0035Ohm) 6db-os akkupackból (max 8V).
Ennek van két kivezetése (GND és +), ennek a feszültségnek szeretném az útját váltani. A gyorsabb motornak nagyobb fordulatszámon van elég ereje hogy meghajtsa mind a másik motort, mind a modellt, csak felgyorsításhoz álló helyzetből nincs, olyankor nagyon melegszik és leéghet.
Ezért kellene valami megoldás erre.
Köszi a segítséget.
(#) lidi válasza dolfin hozzászólására (») Jún 16, 2010 /
 
Ebben az a fura, hogy a sima dc modellmotor a legnagyobb nyomatékát álló helyzetben adja le. Tehát olyan szerintem nincs hogy magas fordulaton tud csak teljesíteni. Ha nem tud álló helyzetből felgyorsulni, akkor már beindult állapotban is melegedni fog / nem lesz elég teljesítménye.
(#) Gergő81 válasza dolfin hozzászólására (») Jún 16, 2010 /
 
A két motor fölösleges súly, rakj az autóba nagyobb feszültségű akkut, és a nagyobb motort rakd be.
Ha ki tudod vitelezni a változtatható mechanikus áttételt, azzal is jobban jársz, mint a két motorral.
Irányváltásra változatlanul teljes H híd, de ha már van motorvezérlő, akkor miért nem a céljaidnak megfelelőt vetted?
(#) attila066 hozzászólása Jún 17, 2010 /
 
Igazából neked a motort kell akkor kiválasztanod h mikor melyik menjen. Ha csak annyi hogy egy 5 v os vezérlőjeled van, a motor kiválasztása annyiból tevődik össze hogy egy invertert kell rákötni a vezérlőjelre, aztán az inverter kimenete az egyik motor áramkörhöz megy(mint engedélyező) illetve az inverter bemente(tehát az eredeti vez jel) a másik áramkörhöz.
(#) dolfin válasza attila066 hozzászólására (») Jún 17, 2010 /
 
A motor vezérlő az jó a céljaimnak. Csupán az autó nehéz. Nincs 40 ezer forintom most egy brushless motor set-re, ami elég erős és gyors is.
A probléma az, hogy az erős motor lassú, a gyors gyenge az indításhoz. Sajnos ez van a kefés motorokkal. Vehetsz gyors de gyenge mocit, vagy lassú de erőset.
Kefe nélküli 3 fázisú motorokkal tudsz venni erős és gyors motort is, de azok drágák.
Kísérleti jelleggel akarom megpróbálni, hogy az előzőleg leírt módszer működik e.
Attila066 milyen inverterre gondolsz?
Kapcsolási rajzot tudsz küldeni?
Gondoltam arra hogy egy kis relé lenne a megoldás, de olyat ami 5V-ról megy és kibír hirtelen 80-90A-t nem nagyon találtam. Lehet hogy SSR-ben lenne olyan?

Köszi a segítséget.
(#) attila066 válasza dolfin hozzászólására (») Jún 17, 2010 /
 
Válasszuk ketté a problémád. (alapból én nem is értem az egészet, mivel én úgy tudtam hogy az átlag DC motoroknak lineáris a nyomatékgörbéjük.)
Megpróbálom leírni a megoldást a Te gondodra. Lényegében azt akarod hogy bekapcsolod a rendszert, azután kezdjen el forogni az egyik motor, majd a másik. Jól értem? Ha fordulatszám szabályzás nem kell, akkor megfelel neked pár logikai kapuból felépített áramkör, és motoronként 1 db fet. A kiindulási alap hogy egyszerre csak egy motor működik. Tehát van egy vezérlő jeled az rámegy mindkét motor Fetjére, csak az egyik fetre annak a negáltja. Ez nem telejsen tökéletes mert így nem lehetne kikapcsolni a rendszert. Ezért kell még egy ÉS ic is neked. nagy vázlatokban lerajzolom a kapcs rajzot. (elnézést érte csak paint va a gépemen jelenleg:S )
Az dőzítést hogy mikor pörgött fel teljesen a motor egy 555-tel csinálnám a helyedben, monostabilnak felépítve és a trigger lábát az on/offra kötném.

fetesm.jpg
    
(#) dolfin válasza attila066 hozzászólására (») Jún 17, 2010 /
 
Köszi.
Az ötlet nem lenne rossz. A vezérlést megoldom,
csak a kérdésem lenne hogy ehhez milyen FET és AND kapu lenne a jó? Hogy 5V tudja kapcsolni, 80-90A-t elbírjon kb 8V-on.
Köszi
(#) attila066 hozzászólása Jún 17, 2010 /
 
Vezérléshez szerintem eléggé jó az 555 IC. Az and mivel ttl szintekkel dolgozunk gyakorlatilag nagyon kicsi áramok mozognak benne.. A két rész külön van választva a motorfesz és a ttl rész!. Bármilyen and és inverter ic jó! Javaslom nézz körül a hestore/digitális áramkörök/74 es sorozat. Fetre, hmm hmm Mosfet lenne jó, illetve ha sima fet akkor megkell támogatni lényegében egy tranzisztoros fokozattal 12V ról hogy kitudja nyitni rendesen a csúcsáramra. Ezek számodra megfelelőek. hestore/tranzisztorok/fetek/ 60-90 A
(#) attila066 válasza attila066 hozzászólására (») Jún 17, 2010 /
 
Amúgy vad motor lehet ha felvesz indítási áramnak 80A-t tudtommal az önindító motor az autóban vesz fel olyan 100 A -t És ott nem csekélység ami terhelés rajta van..

Illetve mindegyik motorhoz kell egy soros shotkey dióda! védi a fetet(generátoros üzemmód ugye..)
(#) proba válasza attila066 hozzászólására (») Jún 18, 2010 /
 
Meg 2-3 párhuzamosan (legalábbis UPS-ek előszeretettel 2-3 párhuzamos fetet alkalmaznak már kisebb áramokra is.)
(#) dolfin válasza attila066 hozzászólására (») Jún 18, 2010 /
 
Csinálok majd egy kapcsolási rajzot és felrakom, hogy megnézzétek jó e.

Köszi
(#) dolfin válasza proba hozzászólására (») Jún 18, 2010 /
 
Üdv

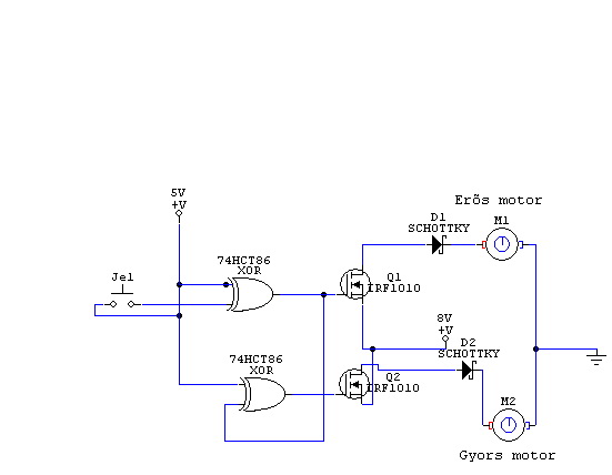
Itt lenne a kapcsolás. Logika szerint egy XOR kapuval tudtam megoldani. Mindegyik típusszáma ott van.
Megnéznétek hogy ez így működne e?

Köszi.
(#) attila066 válasza dolfin hozzászólására (») Jún 18, 2010 /
 
Elvileg jó igen, arra figyelj hogy a fent lévő xor alsó lábát egy 4,7k ohm-mal földre kell húzni. Ami nemtudom hogy gondot jelenthet e.. a Shotkey dióda.. Azt szeretnénk ugye hogy szakadást lásson amotor a fet felől mikor nem ő van bekapcsolva, mivel ott a dióta szakadást is lát, tehát akkor nem kell nagy áramerősségű dióda.. De nyitóirányban ez már kérdéses hogy milyen kell. Valószínűleg elég 20A -s is mivel az csúcsban elbír akár 100A-t is (persze rövid ideig).
(#) Gergő81 hozzászólása Jún 18, 2010 /
 
Én változatlanul nem tartom jónak a kétmotoros megoldást,de ha ragaszkodtok hozzá...
Soros schottky csak az alacsonyabb fordulatszámú motorhoz kellene, de ha beteszed, az autód fékezhetetlenné válik, mert a vezérlés legtöbbször a motorral, generátorként is fékez.
Ha a gyorsabb motor kevesebb mint 4*-es fordulatszámú a lassúhoz képest, akkor 30V-os fetek elegendőek, ha ennél is magasabb fordulatszámú, akkor az antisoros FET- csoport alsó, akku negatívra kötött D.-ű fetjének kell nagyobb feszültségűnek lenni. A lassabb motorhoz kell antisorosan két FET- csoport,a generátoros üzem elkerülésére, ha a fordulatszám nagyobb mint az üresjárási fordulatszáma. A gyorsabbhoz szerintem elég egy FET-csoport, földelt S-el. Mindkét motorral antipárhuzamosan kell dióda, mert induktív terhelést nem jó csak úgy kikapcsolni!

Az antisoros bekötés: A fetcsoportok megfelelő lábait kösd össze(G-G, S-S, D-D). A két csoport GATE-jeit, és a SOURCE-okat szintén. A fennmaradó DRAIN-ek közül az egyiket az akkumulátor negatív, a másikat a lassabb motor negatív vezetékére kösd!A gyorsabbhoz 1*4 (1mohm alatt) A lassabbhoz 2x4 FET-et antisorosan (2mohm-nál kevesebb) kötnék be.

Tudok fetet ajánlani: NEC-Reneseas (régen Hitachi) HAT2099, ár, postázás privátban.Bővebben: Link
(#) Gergő81 hozzászólása Jún 18, 2010 /
 
A HAT2099 közel egyenértékű a budapesti Lehel utcában kapható ISL9N303 típusú fettel, de nálam kissé olcsóbb.Bővebben: Link
Az irányváltás (tolatás) az általam előbb, és a többiek által írt kapcsolásokkal nem, csak a teljes H híddal valósítható meg.
(#) attila066 válasza Gergő81 hozzászólására (») Jún 18, 2010 /
 
Félreértettél valamit. Az Irányváltás topic név eleve megtévesztő mert nem irányváltásról szól az egész! Hanem egy motort felgyorsítunk majd ugyanazon a tengelyen beindítjuk a másik motort. Fékezésről eddig nem esett szó , mivel a topic indítója nem mondta hogy arra is szükség lenne. "Én változatlanul nem tartom jónak a kétmotoros megoldást,de ha ragaszkodtok hozzá..." sajnos Dolfin ezt nem tudja megoldani mint már említette. Az én kapcsolásomban a shotkey védi a feteket, ezért tulajdonképpen 8V os fet elég lenne, de dolfin állítása szerint a motor 80A-t is felvehet.
(#) Gergő81 válasza dolfin hozzászólására (») Jún 18, 2010 /
 
A FET-ek rosszul vannak bekötve. A source-ot kell a negatívra kötni, kivéve az antisoros FET-eknél, amik a soros schottky-t helyettesítik, vezérelhetően, sokkal kisebb maradékfeszültséggel.
Az én legutóbbi hozzászólásom már az irányváltás nélküli esetre vonatkozik.
(#) attila066 válasza Gergő81 hozzászólására (») Jún 18, 2010 /
 
Igazad van az S megy a földre
(#) borvendeg hozzászólása Jún 18, 2010 /
 
Hello!
Bocs hogy beletenyerelek a dolgokba de ha jólsejtem ez egy autó amiben a szabályzóból a motorra menő vezeték után akarja a témaindító kötni a motorokat. Azaz a szabályzó tud forgásirányt váltani. Tehát egy olyan elektronika kéne aminek mindegy a bekötés polaritása mert hátramenetbe az előremenethez képest pont fordított polaritású fesz jön ki a szabályzóból.
Kicsit zavaros amit írtam remélem érthető.
(#) dolfin válasza borvendeg hozzászólására (») Jún 18, 2010 /
 
Köszönöm a segítséget. Azt hiszem mostmár van mivel kísérleteznem. Ha valami nem úgy működik ahogy gondolom, akkor megint kérdezek.

Köszi
(#) attila066 válasza borvendeg hozzászólására (») Jún 18, 2010 /
 
akkor lényegében az én rajzomon a feteket úgy kel lbekötni hogy párhuzamosan egy p set és egy n eset, és a szabályzó elektronikát meg a +8v és a föld helyére kell csatlakoztatni és voilá váltja is az irányt.
(#) Gergő81 válasza attila066 hozzászólására (») Jún 18, 2010 /
 
Ha egy P-s és egy N-es MOSFET-et párhuzamosan kötsz, az biztos hülyeség. Ott a test-dióda. Ha a S-okat és a D-eket kötöd össze, akkor mindkét irányban nyitott diódád lesz. Ha D-S ,D-S kötés van, akkor ugyanolyan mint egy fet, csak két referenciapont van, és két G, ellentétes vezérléssel.
(#) puli122 válasza dolfin hozzászólására (») Jún 19, 2010 /
 
Lehet hogy én értem félre a problémát, de mért nem elég egy mezei relé? 2 kört kapcsolsz vele, rámegy a két motor, a vezérlő jellel meg vezérled a relé tekercsét. A teljesítményt meg bírja.
(#) dolfin válasza puli122 hozzászólására (») Jún 19, 2010 /
 
Gondoltam rá én is, de sajnos nem találtam megfelelő relét.
Ezek a modell motorok néhány tized másodpercig akár 80A-t is felvehetnek és csak max 8V áll rendelkezésemre a relé meghúzásához.
(#) attila066 válasza Gergő81 hozzászólására (») Jún 19, 2010 / 4
 
Ha D-S ,D-S kötés van, akkor ugyanolyan mint egy fet, csak két referenciapont van, és két G, ellentétes vezérléssel.- Igazából arra gondoltam hogy úgy kötünk párhuzamosan két fetet hogy a vezérls azonos , és "feszültséghelyes" kötést alkalmazunk rájuk tehát lényegében hogy pozitív feszültség is kinyissa illetve negatív fesz is kinyissa.Ha érted amire gondolok.

Javítok közben átgondoltam és a fetekben jah van egy dióda.. Ezzért jó lenne akár a bipoláris tranzisztor is egy soros shotkey-al. Tehát egy npn és egy pnp lényegében párhuzamosan kötve. íygy az egyik mindig kinyitna.
(#) dolfin válasza puli122 hozzászólására (») Jún 19, 2010 /
 
Ha tudnál ilyen relét belinkelni az nagyban megkönnyítené a dolgomat.
Köszi
(#) attila066 válasza dolfin hozzászólására (») Jún 19, 2010 /
 
Összeégnének a relé pogácsái.. De azért belinkelek egy szerintem bőven elegendőt. Ilyennel csináltam 3 fázisú motorvezérlést és megbízhatóak bika erősek. 24V ról is működik a behúzótekercsük. A Schneider PLC-ket is programoztam és azok is kiváló minőségűek! csak hát ezek árban ott is vannak.. Ipari mágneskapcsoló mind drága.. Ha jól emlékszem autóknál csökkenthető az indítási áram, egy soros nagy teljesítményű ellenállással. Bővebben: Link
Következő: »»   1 / 2
Bejelentkezés

Belépés

Hirdetés
XDT.hu
Az oldalon sütiket használunk a helyes működéshez. Bővebb információt az adatvédelmi szabályzatban olvashatsz. Megértettem