Fórum témák
» Több friss téma |
Az arzenál. Közben elkészült a 6 paneles terelőfény is.
sziasztok szeretnek egyszerű FBI ályos villogót építeni , ehavalaki tud segitenni azt meg kőszőném
Olvass vissza az elmúlt 5-10 oldalon.
Talász egyszerű és bonyolúltabb megoldást is.
sziasztok
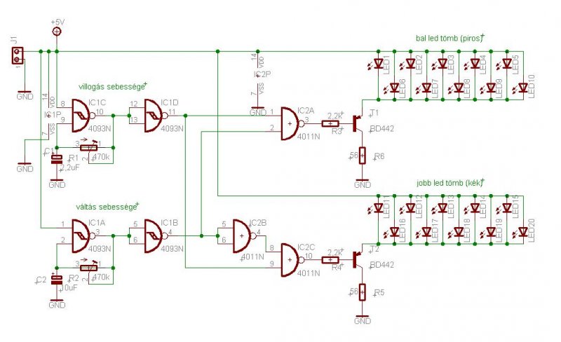
visszanéztem a előző hozzá szólásokhoz és ezt a kapcsolást tartatom jónak. Csak abba szeretnék segítséget, kérni hogy működőkepés e a mellékelt kapcsolási rajz és a értékek jó be vannak e állítva a segítséget ellőre is köszönöm
Szia! Egy link ugyanúgy meg tette volna...
A mellékelt kapcsolás elméletileg működőképes! DE! Ajánlom készíts egy próba kapcsolást! S ha a tesztelés során hozza azokat a paramétereket, amiket az áramkörtől elvársz, CSAK utána "öntsd" végleges formába!
Nézd meg ezt és a hozzá kapcsolódó linkeket....
http://www.vatera.hu/fbi_style_piros_kek_nagy_led_villogo_mkj_15526...7.html
Sziasztok! Megépítettem EZT a kapcsolást, de nekem csak az egyik oldal világít folyamatosan. A másik oldal nagyon halvány. Villogni egyáltalán nem villog. Mi lehet a megoldás? Köszönöm!!
Üdv! Zoli. Ha szó szerint építetted meg a kapcsolást, akkor az tényleg nem fog működni! ( Nincs a 4017-esnek órajele.) Mert az 555-ös járulékos alkatrészei nincsenek ábrázolva! Egészítsd... ide! Amint lesz megfelelő órajel, máris működni fog a kapcsolás! :yes:
Szia! Megépítettem úgy ahogy a rajzon van, azokkal az értékekkel és most nagyon halványan vibrál 12 V-on. Most ez miért lehet, hogy ilyen halvány?
Milyen tápegységről üzemelteted? Gyanús, hogy nincs egyenirányítva, vagy csak alig...
Ez egy régi adapter 3-tól 12V-ig állítható. Annyi van rá írva, hogy 220V AC, DC 300mA.
Ha az órajelet ÍGY (Bővebben: Link) alakítod ki, akkor alacsonyabb a frekvenciája és állítható lesz! A potenciométerrel köss sorba egy 1K-s ellenállást! Szerintem nem olyan nagy a fogyasztása az áramkörnek, hogy egy 300mA tápegység ne lenne elég. Bár egy 470-1000µF -os puffer kondenzátor sokat javítana a feszültség simaságán.
Tisztelt Fórumozók.Keresek olyan szakembert, aki tudna nekem segíteni egy terelőfény vezérlő megépítésében. A vezérlőnek 12x22 ledet kellene működtetnie, 9 különböző villogással.Ha valaki kedvet érez egy ilyen megépítéséhez,kérem segítsen nekem.Előre is köszönöm.
Tedd ez a kívánságodat az apróhirdetések közé. Ott hamarabb találsz rá vállalkozót.
Hali. látom van egy pár kapcsolás a villogóra, viszont szerintem nem mindegyik olyan hogy kettőt villan az egyik, kettőt a másik. Melyik kapcsolást tudnátok ajánlani? (lehetőleg IC nélkül, de az se gond, ha azzal van)
Az enyém tuti működik, itt a bizonyíték:
Stroboszkóp villogó - youtube
Kösz. és kapcsolás?
Sziasztok.
lenne egy pár kérdésem. először is a BD442-t mivel lehet helyettesíteni? csak azért kérdezem mert az eladó azt mondta , hogy nincs helyettesítője. a másik hogy párhuzamosan kötve a ledek áramfelvétele lesz nagyobb ha jól tudom? előre is köszönöm.
A kapcsolás ott a videó végén! Próbanyákra kell elkészíteni aszerint.
Egyéb infó: lenhardt07@freemail.hu
Sziasztok!
Keresek olyan szakit, aki tudna nekem kilincsfészek világítást építeni az autómba. Ha valaki érez magában affinitást ne habozzon jelentkezni
Sziasztok ismét
.sikerült a tranzisztort (bd442) helyettesíteni egy pnp tranzisztorral és most jól működik. holnap majd csinálok videót vróla hav érdekel valakit.
Sziasztok nekem egy olyan kapcsi kéne ami egymásután villan 2-3 at és rövid szünet majd megint találtam egyet de az avr es.
Kíváncsiságból megépítettem,mert rendes videót nem találtam,(legalábbis az összes funkcióról)egyszerűen nem tudok betelni vele.Nekem robogóm van,nem hiszem,hogy beszerelem,bár az elején 3 légbeömlőnyílás van,úgyhogy nagy a csábítás.(6db leddel megy most,így elég pici,viszont nagyon látványos)
Holnap elvileg hazahozzák a fényképezőgépet,majd teszek fel pár képet.Köszi a kapcsolást,a programot! Nagyon pöpec! Üdv.:Zoli
Szia!
Nagyon szívesen
Egy kérdés a visszaléptető az RA4 és a gnd közé egy kapcsoló?
Szia!
Igen, a legutoljára módosított programban a PIC RA4-es bemenetére lett beállítva a visszaléptetés. Nem elég csak egy kapcsoló az RA4 és a GND közé, a bemenetet fel kell húzni egy 10kohm-os ellenállással +5V-ra. Üdv Pioneer
az összes fogam kint van. Végrehajtottam a módosítást,már lehet vissza is léptetni.Eleve a két nyomógombos progit égettem be,az áramkört meg próbanyákra készítettem,pont volt még hely a plusz ellenállásra,esztétikusnak nem mondható,de írtó pöpec!Örök hála! Ja,még egy kérdés,ha a ledeket kivezetékezném(kb 25cm hosszú vezetékekkel)A PIC nem zavarodna meg? Üdv.:Zoli
Meg is válaszolom a kérdésemet,bírja madzagozva is.
|
Bejelentkezés
Hirdetés |







.
az összes fogam kint van.



