Fórum témák
» Több friss téma |
Hi!
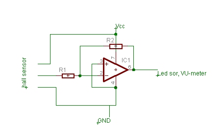
Egy olyan problémám lenne, hogy egy URH mikrofon kimenő teljesítményét szeretném beállítani. A felvett áram mérése elv nem megy, mert amennyit változik a felvett áram a tekercs hangolásával, az szinte észrevehetetlen. Nincsen olyan ember a közelemben, aki tudna segíteni, hogy figyeli távolról egy rádióvevővel a hatótávolságot. Így arra jutottam, hogy a rádiót, antennán leteszem egy fix pontba, és nézem a térerősséget egy eszközzel, amit a z adó mellé teszek és kijelzi az értékeket. Arra gondoltam, hogy fogok, egy ilyen hall szenzort (mágneses térerősség mérő IC) és mérem vele a térerősséget. Egy műverősítőre ráviszem a szenzorból kijövő jelet, és a műverősítő kimenetét egy ledsorra , VU-meterre teszem.Működhet ez így? Van valakinek másfajta ötlete? Ant A hall sensor valami ilyesmi:http://www.skory.gylcomp.hu/levitron/SS495.pdf Az egészet így képzeltem el:
Tök jó az elképzelés, de sajna ez nem fog menni.
itt egy részlet az adatlapról: • Current sensing • Motor control • Position sensing • Magnetic code reading • Rotary encoder • Ferrous metal detector • Vibration sensing • Liquid level sensing • Weight sensing látható, hogy ez nem rf.térerő mérésre lett igazán kitalálva hanem mágneses térerő észlelésére.
És akkor, ez kicsi sem működöképes? Mert ha másik ézékelőt használok, ami sokkal érzékenyebb, és nem mozgatom, akkor lehet valami, nem?
szerintem felejtős az ötlet, ez így nem fog menni.
legegyszerübb egy szkóppal lenne.
DE sajnos szkópom nincs :no:
Egyszóval egy máik megoldás létezik, mondjuk van egy rezgőkör erre a frekire hangolva, és az erre érkező teljesítményt jelzi ki
Ez már jobban hangzik, hangolt rezgőkör, egy demodulátor dióda, érzékeny deprez műszer...
De ezzel történetesen mi volt a baj?
A rádió is elektromágneses hullámokat gerjeszt, és ez ugyebár ez az Ic tudja ez érzékelni, nem?
ilyen kis teljesítményű adó *nem termel* annyi mágneses teret, hogy az a szenzor mérni tudja. (majd megszólnak a *nagyok* a pongyola fogalmazásomért
)
És van egyáltalán ilyen szenzor, ami ezt érzékelni tudja?
Mert ha van, akkor ez nagyon egyszerűen kivitelezhető
Mondjuk ez?:http://www-cdr.stanford.edu/Touch/previous_projects/paddle/document...07.pdf
Ennek a méréshatára 35-50 Gauss
jó kérdés, ehhez én most *kevés* vagyok...bocs.
azt erosem ketlem hogy hall szenzorral elektromagneses hullammezot tudnal erzekelni, merni. egy urh mikrofonnak nagyon gyenge a kisugarzott teljesitmenye. ahhoz hogy erzekelni tudjad a tererot, a tereromero antennajanak a merete a merendo hullamhosszak a fele vagy negyede kene legyen...es az antenna altal vett rendkivul gyenge jelet egy mosfet tranzisztorral(BF 960) megfelelo szinture erositeni , hogy egy erzekeny deprez-mero ki tudja mutatni
Szóval nem is lehet elmletben sem hall szenzorral térerőt mérni? :rinya:
Úgy érted csinálok egy olyan szerkezetet rezgőkörrel, ami az adó jelét venni tudja, ezt erősítem, és kijelzem egy mutatós műszerrel?
Honnan tudok ilyen érzékeny deprez műszert szerezni?
az altalad elkuldott sema szerint keszitett tereromerovel egesz biztosan nem tudsz tererot merni...egy pill lerajzolom es elkuldom neked a mosfetes rajzot
itt a nagyjabol osszekormolt rajz, es ha megmondod milyen frekvencian mukodik , elkuldom a reszletes rajzot
Talán a rádióvevőddel is megoldható a dolog... Ha van kapcsolási rajz, azon többen is be tudnánk jelölni, hogy hova csatlakozz egy műszerrel.
Az antennára csatlakozó rezgőkör, ugye az az adó frekijére kell hangolni, és a másik rezgőkör mire való?
A tranzisztor előtt lévő cucc az micsoda? Ellenállás, dióda
a mosfet tranzisztor drainjerol egy 100pf-os kondin keresztul egy diodara jut az erositett rf-jel, a diodan megjelenik egy bizonyos szintu feszultseg ami egy npn tranzisztor bazisara jut, (ajanlatos darlington kapcsolast alkalmazni a nagyobb erosites miatt) es kimozditja a deprez mutatojat. a potmeterekkel az erzekenyseget lehet allitani.
És a fenti kapcsolásban a 2.rezgőkört milyen frekire kell hangolni?
rezgokor csak a bemeneten van, a drain-korben egy RF fojto van,es nem rezgokor, mivel a mosfet nagyszintu erositese miatt hajlamos lenne a gerjedesre....
Ne lőjetek ágyúval verébre! Egy RF indikátor tökéletesem megfelel a max térerőre hangoláshoz. Ez használható akár deprez akár digit multiméterhez. egyszerűen max feszültségre6kitérésre kell hangolni az adót!
Jó-jó, persze, de van olyan indikátor kapcsolásod, ami ezt a nagyon pici teljesítményt ki tudná mutatni?
És zeke a kapcsolások:
http://www.electronics-lab.com/projects/rf/005/index.html http://www.g3ycc.karoo.net/rfind.html ez nem rossz http://www.discovercircuits.com/DJ-Circuits/2ghzdet3.htm
ketlem hogy egy egyszeru terero indikator megfelelne gyenge kimeno RF jel meresere, mert azert egy vezetek nelkuli mikrofonnak egy par mW-nal nagyobb kisugarzott teljesitmenye nincs....
milyen tipusu az urh mikrofon, kvarcalapu, vagy csak egy ketes frekvenciastabilitasu oszcillator az adoja?
Van! És egyzerűbb mint gondolnád!
A recept: Végy 1db kondenzátort (Frekvenciától füügően 10- 100 pF a 100 pf néhány 100 kHz től jó) 1 db nagyfrekvenciás (lehetőleg Ge diódát pl- OA 1160 de 1N4148 is használható ha az van a fiókban) A diódát kösd párhuzamosan a műszerrel. A műszer egyik pl. - pontját kösd földre, a másik végéhez a kondin keresztül egy darab drótot (Ez lessz az anetenna, 5-10 cm elegendő) a műszert a legalacsonyabb DC méréshatárbakapcsolva (pl 200mV dig műszernél) a "drótot" az adód antennájától néhány (~10) cm -re elhelyezve tudod indikálni a térerőt. Fesz kétszerező kapcsolást használva érzékenyebb lessz. Erősítő bemenetére kötve az AM modulált RF jel modulációját is meghallgathatod. Az egész cucc belefér egy golyóstoll házába és bármikor kéznél van. |
Bejelentkezés
Hirdetés |




Egy műverősítőre ráviszem a szenzorból kijövő jelet, és a műverősítő kimenetét egy ledsorra , VU-meterre teszem.
)







