Fórum témák
» Több friss téma |
Mielőtt kérdezel, a következő két dolgot ellenőrizd!
I. A helyes tápfeszültségek megléte.
II. A kimeneten van-e egyenfeszültség.
Élesztés.
Én direkt azt kérdeztem, hogy mekkora vagy milyen erősítő lehet benne...
Erre meg csak is ti tudtok válaszolni
Ha működik, igen! :hehe:
Egy ilyen készülék láttán nekem sosem a "mit tehetnék bele", hanem a "hogyan állíthatnám vissza eredeti állapotába" kérdés jut eszembe. Ezek nagyon jó cuccok, hacsak nincs valami katasztrofális bajuk (pl. törött vagy ledarált fogaskerék a mechanikában), akkor már lassan muzeális értéket képviselnek, nem mellesleg nagyon jó hangjuk is van (a mai, konzerv mp3-zörejekhez képest nagyon is). Az én 25 éves kazettáim még mindig szólnak (sajnos egyik-másik már elég kopottasan), nem tudom, a CD-ken és DVD-ken lévő anyag meg fog-e szólalni egyáltalán 25 év elteltével...
Üdv van egy Piko Trafóm.Meg lehetne hajtani vele ezt?Bővebben: Link A Trafóban van egyenirányító.
Ja és 12v-on 1,2 Ampert ad le.Köszönöm.És kéne pufferelni?
Szia!
12x1,2=14,4. Tehát a trafód kicsit nagyobb teljesítményű, mint 14W. Ez a teljesítmény kevés lesz ahhoz az erősítőhöz.
Ha 2 x 20 Wattra van szükséged és fele ennyi alkatrészből és pénzből kiszeretnél jönni akkor tudom ajánlani a TDA 7265 IC-t. Elég kaka a lábkiosztása ezért nagyon nehéz (szerintem) nyákot tervezni hozzá de én pont múlt héten lettem kész a tervezéssel (ki nem próbált) ha kell felrakom.
Semmilyen megoldással nem lehet azzal a trafóval 2x20W-ot kicsikarni
Maximum 1 db TDA2030-at tudok elképzelni ekkora trafóval.
Trafó az természetesen nem elég hozzá de a linkelt erősítő helyett ajánlottam a TDA 7265-öt hogy ha azt szeretné megvenni akkor ne tegye mert van olcsóbb, egyszerűbb és kisebb megoldás.
nem lenne baj csak azzal próbálnám ki amúgy egy pc tápot alkalmaznék.
Igen, kell pufferkondi. De miért nem egyből PC tápot használsz és akkor nem kell pufferrel bajlódj?
Ja mondjuk igaz
Bocsi.
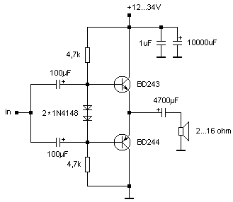
A jelenlegi állapot, az eddigi legjobb hangzást adó erősítőm. Egy műveleti erősítős előfokkal meghajtott push-pull alapkapcsolás, visszacsatolás nélkül. Teljes dc-védelem a kondenzátoros csatolás miatt, rendkívüli transzparencia, jelenlétérzet és természetesség jellemzi.
Nem csak kezdőknek ajánlom, sőt inkább olyanoknak, akik már építettek és hallottak sok jó erősítőt. Meglepő lesz, milyen kevés elég egy high-end audiofil erősítőhöz.
Korábban már kifejtettem, hogy a transzfer impedanciára mindenképpen érdemes figyelni, az ilyen egyszerű kapcsolásoknál. Félek attól, hogy amikor hangszóró a terhelés, akkor elég erős mély és magas kiemelése ennek a kapcsolásnak.
Annyira csípem, amikor mindig a legújjabb fejlesztésed a legjobb, és high end. Ne érts félre, abszolut nem kötekedésből írom, csak ezen mindig jót mosolygok. Az viszont tetszik, hogy saját magadtól tesztelgetsz, és építesz, fejlesztesz, ez mindenképpen dicséretes. Amiok kipróbálásra egy deszkán összeszögeltem a FET-es erősítődet, végül is nem csalódtam, hallottam már sokkal borzasztóbbat is, nem mondom, hogy elájultam, de nem volt rossz. Igaz, semmi szinezés, semmi különös, egyszerűen tette a dolgát, erősített. Ezt a kapcsolást érdekesnek tartom, ha lesz időm kipróbálom, már csak a kíváncsiság miatt is. Érdekelne mit mond az új dobozaimon, pláne hogy nem SAL meg efféle hangsugárzó, hanem minőségi amcsi cucc.
Ha van időd próbáld ki, természetesen kíváncsi vagyok mit mondasz rá...
Hát, annyira kiváncsivá tettél, hogy délbe kiszaladok a műhelybe és össze is dobom egy deszkán, rendes trafós táppal, ezúttal nem labortápról indítom. Igaz, nincs itthon 243-244 csak 245-246, de elméletbe ugyanazt kellene kapjam. Illetve a TL072-t most lehagyom, csak szőrén lesz a próba.
heló
tudna valaki segíteni egy erősítőt szeret nék építeni ami 100W 4-8ohm-os ami nem ic, viszony lag egy szerű és jó strapabíró?
Ezt még olvasni is rossz...
Amugy ha visszaolvasnál a topicban, akkor találnál egy csomó jó erősitőt. De az én ajánlatom ez lenne: ST151 Megépitettem és nekem nagyon tetszik a hangja. Tökéletes 4 illetve 8 Ohmra is.
No, el is készült a deszka, kinn gyorsan ráakasztottam a szkópot, meg egy generátort, erősíteni erősít, a hangját még nem hallottam, mert a műhelybe se hangfal, se CD, de már itt van a lakásba, felkel a kislányom, aztán megejtem a meghallgatást, már nagyon kíváncsi vagyok rá. Készítettem pár képet is a dologról. Bővebben: Link
Mondjuk ez nem deszkamodell, inkább bútorlap modell.
Én is megépítettem az ST151-et. Nekem is nagyon tetszik a hangja! Az is tetszik hogy rövidzár védett
Szerintem jó lesz, de olyasmiről hajtsd meg ami némi áramot is tud leadni a tranyóknak, amiben közvetlen műveleti erősítős kimenet van. PC-ről elvileg mennie kell.
Igen, PC-ről fogom, van nálam most egy jó minőségű hangkártya, illetve FLAC formátumú hanganyag, ezt szoktam a csövesen hallgatni, minőségi dobozokkal, így azért élvezetesebb mint egy ócska kártyával mp3-at SAL szórókkal, szóval, kifejezetten az a cél, hogy konkrétan a csöves helyére beilleszteni, mivel azt megszokta már a fülem, és kiváltképp arra vagyok kiváncsi, hogy ahhoz képest hogy szólal majd meg, illetve milyen a hangképe, tér érzetről sokat elmondani most nem fogok, mivel monoban fog zenélni, vagyis ál sztereóban, 2db 8ohmost kap majd, de kiváncsi leszek rá nagyon, szerintem egy órán belül már tudok valamit mondani. Szerencsére akadt a kezembe egy egy BD243C és 244C, illetve jó minőségű Vishay kondik.
No, megejtettem a meghallgatást, na, nem is rossz, sőt, valóban természetes hangja van, és még tere is, annak ellenére hogy dual monoban szól, sajnos a hangkártya nem tudja meghajtani, talán 1-2w ha kijön, de tetszik a hangja, erősít ahogy kell, teszi a dolgát, szép hangok jönnek ki, egyáltalán nem összemodsott, szellős, könnyed levegős, élvezhető negyon, nekem tetszik, igaz elfogult vagyok a csövesek felé, ezt tudod, egyáltalán nincs benne az a melegség, az a csöves hang, teljesen más, viszont nagyon jó! Gratulálok Mayan mester, ez most tényleg jó. Highandnak igaza lehet, mély tartományban valóban mintha emelne, kicsit loudnesses, de nekem tetszik.
Köszi hogy támogatsz és örülök hogy tetszik !
Egy erősebb meghajtás kell neki, illetve lehet kísérletezni különböző műv. erősítőkkel, én AD712-vel hajtom, amivel még több részlet és természetes rezgés átjön mint a mezei TL-ekkel. Csöves előfokkal meghajtva lehet hogy csöves hangja lesz ? Lehet kipróbálom hamarosan.
Zoli jól mondja, attól nem lesz csöves hangja, mivel az a kimenőben generálódik, viszont nem mondasz butaságot! Lásd HTA-30 is jobb csöves előfokkal. Titkon megvallom, az első gondolatom nekem is ez volt, amikor rájöttem, hogy kevés a bemenő, mondom kellene elé egy jó kis ECC40 vagy EF40, esetleg kipróbálnám egy E88CC-vel. Szerintem érdemes ezzel a kapcsolással kisérletezni, őszintén megmondom, a JLH nem tetszett ennyire. Ennek szép magasai vannak.
Apropó, meg akartam kérdezni, hogy miért nem adsz az erősítőknek fantázia nevet? Ugy jobban beazonosíthatóak lennének. Mondjuk Mayan Gold, Mayan Silver, vagy ilyesmi.
Dehogynem erősít: áramot. A feszültségerősítő manapság szinte mindenben egy opamp. Nem nagy ügy. Ami sokkal izgalmasabb, hogy hogyan adjuk át a kimenő áramot a hangsugárzóra. Csövesnél a trafó a trükk, ami biztosítja a megfelelő elválasztást. Félvezetősnél ez a én trükköm egy power buffer, ami leválasztja a hangsugárzó visszahatását az erősítőről.
|
Bejelentkezés
Hirdetés |








Bocsi. 








