Fórum témák

» Több friss téma
Fórum » Erősítő mindig és mindig
Mielőtt kérdezel, a következő két dolgot ellenőrizd! I. A helyes tápfeszültségek megléte. II. A kimeneten van-e egyenfeszültség. Élesztés.
Lapozás: OK   608 / 2576
(#) Zoli_bácsi válasza Gránátalma hozzászólására (») Szept 21, 2010 /
 
Szia!

Ezt találtam, remélem segítségedre lesz:

AKAI CS-MO2
(#) Gránátalma válasza Zoli_bácsi hozzászólására (») Szept 21, 2010 /
 
köszönöm segítségedet!
(#) Dj TSM hozzászólása Szept 21, 2010 /
 
üdv mindenkinek
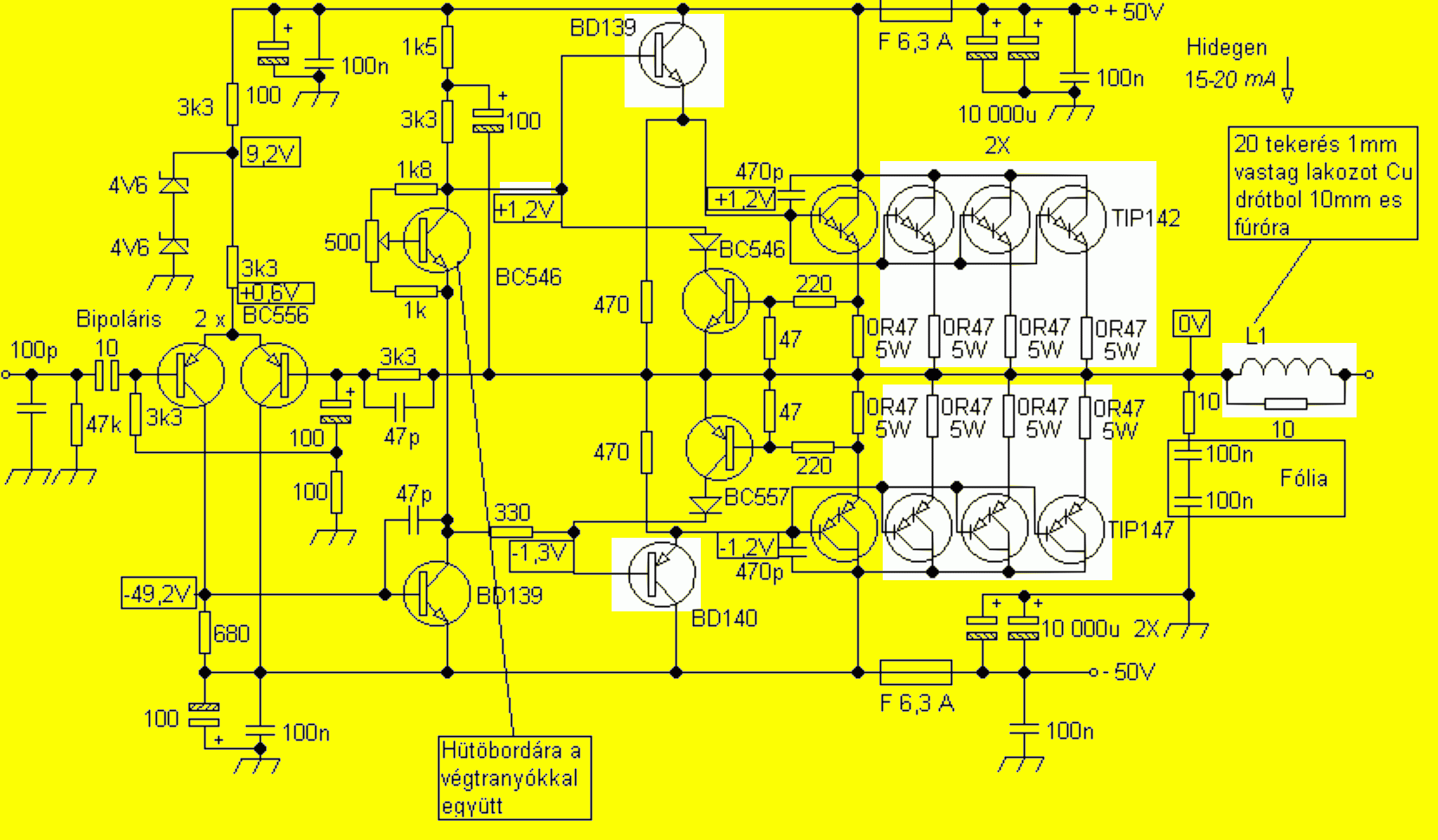
Hosszú tervezgetések,kisérletezgetések után elkészült az új sajátfejlesztésü darlingtonos végfokom.Kedvcsináló képpen egy pár kép is mellékelve.Egyszerü kapcsolás,nagy méretü nyáklap,minden kézzel tervezve,a nyákon hejet kapot koppanásgátló,rövidzár védelem és ventilátor szabájzás relével a hütöborda höfokának megfelelöen.Az eredeti végfok csak egy pár tranzisztort tartalmazott tesztelés képpen,aztán átalakitottam kicsit,jelenleg 4 pár,vagyis 8 darab végtranzisztor jut egy monoblokkra Tip 142 és tip 147 esböl +-50 volt mellett.Jelenleg még csak egy modul készült el nyáklapon,de gyártás alatt van a másik csatorna is.aA trafó 2 darab teszla 600VA es lessz teljesen két különáló monoblokkban,de egy dobozban.A hangja elsöre nagyon szép,jól csengö magasak és ahogy a darlingtonoktól megszokhattuk,kemény mélyek.Hangositási célra nagyon megfelel,a doboza fejlesztés alatt,de hamarosan készlessz az is.A méréseket befejeztem,ha minden készlessz teszek fel képeket is,a véleményekre nagyon kiváncsi vagyok.
(#) pleso válasza Dj TSM hozzászólására (») Szept 22, 2010 /
 
Üdv!
Jól néz ki! De én a helyedben nem kézzel rajzoltam volna az egész nyákot, nem azért hogy kötekedjek de vasalásos módszerrel szebb lett volna (igaz én ilyen szépen nem tudtam volna megrajzolni ezért használok eagel-t) és kevesebb idődbe is került volna!
Akár hogy is nézzük szép nyák. Ja és még egy tanács használj kapcsoló tápot olcsóbb is és jobb is! Én már három kapcsolótápot építettem a utolsó 800W-ot tud minimun caston végfokhoz lesz ha kész lesz a végfok is. A másik kettő pedig egy sztereó TDA7294 és egy szintén sztereó Quad 405-s erőlködöbe került és hibátlanul müködnek(Skori rezonás kapcsolótáp)de majd képeket is teszek fel ha érdekel.
(#) szilva válasza Gránátalma hozzászólására (») Szept 22, 2010 /
 
Mit szeretnél tudni? Egy CS-M02 van otthon, nemrég még használtuk is.
(#) ECL82 hozzászólása Szept 22, 2010 /
 
Sziasztok, a kérdésem a következő: van egy TDA7294-es IC-s végfokom, gyári nyákon. Az adatlapja szerint 4 ohmon +-27 volt kell neki, 8 ohmon pedig +-32. A tápom 40.000µF (10.000x4) pufferblokkal +-40-41 voltot ad le. Szerintetek hogyan csökkentsem a tápfeszt, én egy RC szűrőkör kialakítására gondoltam, tehát CRC lenne a táp felépítese. Jó ez így?

Amúgy a táp egész pontosan a következő képpen néz ki:
diódahíd, a diódahíd diódáival párhuzamosan kötött 100nF-os kondik, amiknek a búgófeszültség csökkentése a szerepe, utána oldalanként 20.000 µF szűrés és a végén a GND, +V és -V-al párhuzamba egy-egy 220nF-os kondi, ami a magasfrekis gerjedéseket hivatott kiküszöbölni. (a táp teljes egészében az én agyam szüleménye, az általam olvasott dolgokkat felhasználva)

Maga az erősítő basszusgitár erősítő lesz, természetesen preamp használatával, aminek a tápfeszültsége asszimmetrikus 18-30V. Ezt a tápfeszt hogyan hozzam létre?

Válaszotokat előre is köszönöm.
(#) Dj TSM válasza pleso hozzászólására (») Szept 22, 2010 /
 
Egyszerübb megcsinálni vasalással vagy pedig uv s világitással,meg szebb is azt tudom,de valamiért én szeretem kézzel rajzolni meg a tervezést is igy csinálom.Használom néha az eaglet is,de jelenleg valami problémám van vele oszt nemtudok vele nyomtatott lapot szerkeszteni.Ami a kapcsolös üzemü tápot illeti a következö végfokomat az fogja hajtani.Volt még két szép nagy trafóm és sajnáltam öket,hogy csak ott porosodtak a fiókomban már 2 éve.Ha készenlessz teszek fel képeket,de ha valakit érdekel van képem a tervezésekröl is persze minden kézzel rajzolva,és van 3 féle végfok amit én terveztem.összesen egy éve készülödtem a megépitéssel,sok pénzt is felemésztett mert bizony voltak sikertelen kisérletek is oszt száltak a tranyók.De jólesik az elismerés.
(#) Imi65 válasza Gránátalma hozzászólására (») Szept 22, 2010 /
 
Találtam róla részletes ismertetőt a Magnósok Évkönyve 1983-as példányában. Ugyanitt írnak a régi nagy-erősítőről is.
(#) lacek29 válasza Dj TSM hozzászólására (») Szept 22, 2010 /
 
Szia,engem érdekelne erröl a végfokról,amit csináltál NYÁK rajz,de csak magáról a végfokról.Egyébként énis TIP-es végfokokat használom már régóta,van belöle 6,de eddig semmi gond nemvolt velük évek óta.
(#) bancsi15 hozzászólása Szept 22, 2010 /
 
Sziasztok!

Olvastam, hogy hűtőbordán lévő PC ventilátort lehet néha hallani a zenében. Az ilyen "zavaró jel" ellen jó ez a kapcsolás? Vagy máshogy is lehet/ kell csinálni?

Köszi

venti.JPG
    
(#) Imi65 válasza nagy_david1 hozzászólására (») Szept 22, 2010 /
 
A fenébe az 1. lemaradt.

CS-m02-1.GIF
    
(#) J-O-E válasza bancsi15 hozzászólására (») Szept 22, 2010 /
 
Amit mellékeltél az a nagyfrekis zavarszűrést megoldja, de én úgy tudom hogy egy LM IC-s tápszabályzó IC-nek jobb a brumm elnyomása. Nem drága egyszerű és szabályozhatod vele a ventilátor sebességét is. Természetesen ha csak egy "+" pozitív szabályzót építesz akkor csak azt az oldalt kell megépíteni "lengőbe" panel nélkül is elkészíthető.
(#) Dj TSM válasza lacek29 hozzászólására (») Szept 22, 2010 /
 
üdv
Nyákrajz külön csak a végfokról nincs,de nemgond megcsinálnom,van 3 fajta kapcsolás amit terveztem,a legjobbnak a 8 végtranyós viszonyult,amit fel is tettem,holnap lessz hozzá használható nyák is.extrém módon teszteltem 4 ohmos müterheléssel +-55 volton,100Hz és hihetetlen de a bemeneten már 12 voltnyi jel volt fürész alakban mire az erösitö elkezdte vágni a fürészjel tetejét.A kimeneten ekkor már 65 voltot mértem váltóban,és mitmondjak a tranzisztorok nemvoltak nagyon forrók,azért 4+4 tranyó sokat csinál.Az enyém nyáktervei igy néznek ki papiron persze.
(#) lapose válasza Dj TSM hozzászólására (») Szept 23, 2010 /
 
Hali!

Idézet:
„Hosszú tervezgetések,kisérletezgetések után elkészült az új sajátfejlesztésü darlingtonos végfokom.”

Hát... Nem mondom sokat kellett kísérletezgetni.. Lásd melléklet.
Idézet:
„sajátfejlesztésü darlingtonos”

Legalább a forrást illik megnevezni.
(#) macera2 válasza lapose hozzászólására (») Szept 23, 2010 /
 
Hi lapose!
Eddig azt hittem, hogy értem a túláramvédelem működését. De most hogy a mellékelt erősítőnél alkalmazott megoldást nézem, hát kissé elbizonytalanodtam. Szerintem, az R14 / R15 közös pontját, a földre kéne kötni. Ennek az lenne az értelme, hogy ha az Uce kicsi, -nagy a kimenő jel- akkor nagyobb kollektor áramnál kezd működni a túláram védelem. Kis kimenő jel / nagy Uce esetén pedig kisebb kollektor áramnál. Ez pont egybe vág valami féle SOA görbe jellegével, adataival. Ha jól emlékszem, mostanában olvastam nálatok erről. Jól értelmeztem az ottani infókat?
By Macera2.
(#) lapose válasza macera2 hozzászólására (») Szept 23, 2010 /
 
Szia!

Attól függ, hogy a két ellenállásnak mi a célja.
Itt nincs szó visszahajló karakterisztikáról, hanem a két ellenállás csak egyszerű feszültségosztót képez az R16-R17-el. Ebben a kapcsolásban valamiért az emitter ellenállások nagyon nagyok(1 ohm), így nagyon hamar bekapcsolna az áramvédelem(kb. 0.5-06A-nél). Ezért le kell osztani a jelet a megfelelő arányban, hogy az áramvédelem nagyobb értékeknél kapcsoljon be. Erre szolgál az R16-R14 illetve az R17-R15-ből felépített osztó.

Az más kérdés, hogy ekkora emitter ellenállás hülyeség. Ha 4 ohm-al terhelem ezt az erősítőt, a két ellenálláson a kimeneti teljesítmény 20%-a elveszik, csökkentve ezzel az erősítő hatásfokát, és ugyanennyivel csökkentve a kivezérelhetőséget is.
(#) macera2 válasza lapose hozzászólására (») Szept 23, 2010 /
 
Hello!
Én is pont így látom. Csak az volna előnyös, ha kis jelnél mondjuk 0.5 A-nél kapcsolna be, nagy jelnél mikor a kimenő áram is nagy, akkor meg pl. 5 A-nél. Mert hogy mekkora Imax van megengedve a tranzisztoron, az a Uce értéktől is függ. Hogy mért kell oda 1Ohm azt nem nagyon értem, remélem az alkotó igen.
By Macera2.
(#) ECL82 válasza ECL82 hozzászólására (») Szept 23, 2010 /
 
...bocsánat, valószínüleg elkerülte a figyelmeteket a kérdésem, szeretnék választ kapni ha lehetséges.
(#) lapose válasza ECL82 hozzászólására (») Szept 23, 2010 /
 
Szia!

Idézet:
„Szerintetek hogyan csökkentsem a tápfeszt,”

Tekerj le a trafóról. A RC szűrő nem járható út a nagy veszteségek miatt, meg a változó áramfelvétel miatt sem.
Először én a helyedben megnézném, hogy terhelés hatására mennyit esik a feszültség.
Idézet:
„asszimmetrikus 18-30V. Ezt a tápfeszt hogyan hozzam létre?”

Szerintem LM317.
(#) ECL82 válasza (Felhasználó 13571) hozzászólására (») Szept 23, 2010 /
 
Amennyiben nem nyulok a trafohoz, az ic hogyan viseli a kb8V-os feszultsegtobletet? Mukodesileg esetleg hangban jelentos valtozas lenne? Nyilvan nagyobb hutobordara lenne szukseg, ha jol gondolom.
(#) Hori95 hozzászólása Szept 23, 2010 /
 
Hello keresek 40w-s hangszóróba építhető kapcs rajzot amibe van 1 bebenet + 1 mic + 1 kimenet egy másik hangszórónak. A segicséget elöre is köszi
(#) J-O-E válasza Hori95 hozzászólására (») Szept 23, 2010 /
 
Sztereó végfokot akarsz beépíteni egy 40w-os hangfalba egy mikrofon elő erősítővel, így lesz egy sztereó aktív hangszóród!
De egy kis infó kéne a hangfalról, teljesítmény, típus, esetleg kép, úgy könnyebb segíteni.
Meg a rászánt összeget ezeket ha megírod szűkíteni lehet a kört.
(#) Dj TSM válasza lapose hozzászólására (») Szept 23, 2010 /
 
üdv
Valóban sok hasonlóság van ebben a kapcsolásban is de az ötletet nem ebböl meritettem,ezt a kapcsolást még ép nemlláttam.A neten végig keresgettem legalább 100 féle kapcsolást,sokat tanulmányoztam öket,párat megis épitettem,próbára,azért hogy aztán megtudjam épiteni a legegyszerübbet de egyben a lehetö legmegfelelöbb kapcsolást.A kapcsolásban amit megépitettem nemmutattam be semmi újatde a cél nemis az volt hogy dicsekedjem csak megakartam mutatni,hogy olcsó alkatrészekböl is könnyedén lehet nagyobb teljesitményre összeállitani hangminöségben nemutolsóként álló erösitöt,hisz ez egy szokványos erösitö rajza ezt nemis vitatom és nemis állitom hogy kizárólag az én találmányom,mivel az ötleteket és a kapcsolási módokat a jól bevált módszerek szerint épitettem,ezen már nincs is mit újat kitalálni,legfeljebb a felhasznált eszközökell,kapcsolás módokkal lehet kombinálni.De pont ebben a kapcsolásban teljes mértékben én állitottam igy öket össze,fejböl bármikor leis tudom rajzolni pont igy,azóta már a nyák terve is megy .Szeretem a darlington tranyókat,nemtudom miért de keményebb mélyeket és szebb csengésü éleseket tud produkálni,persze gerjedékenyebb is amit a kondenzátorok elháritonak.
(#) J-O-E válasza Dj TSM hozzászólására (») Szept 23, 2010 /
 
Dj TSM ha számít a véleményem, jobb a te megoldásod a 120W-os zenekarinál, még akkor is ha majdnem ikrek.
De egyébként még számtalan hasonló, megoldású végfok van, nem is csoda hogy hasonlítanak mert így működnek.
(#) Dj TSM válasza J-O-E hozzászólására (») Szept 23, 2010 /
 
üdv

Bizony nekem mindenki véleményr számit,máskülönben felsem tettem volna ide a kapcsolást.Itt jó szakértök vannak és mindig tudok újat tapasztalni,amivel még lehet javitani a kapcsoláson.Mondjuk lehetnek hibák amire én nemfigyelek fel de más valaki mindjárt kiszúrja.Azt az 1 ohm kimeneti ellenálást énis furcsálom,sok rajta a veszteség,tök felesleges olyan nagy értékü,hisz a rajtaesö feszültséget a védelem 15 ohmos ellenállása úgyis leszabájozza.
(#) Dj TSM válasza Dj TSM hozzászólására (») Szept 23, 2010 /
 
üdv

Tessék lacek29a nyák rajza külön csak a végfokról,ezt bárki tetszés szerint áttervezheti,mivel a minösége nem 1. osztályú,kézzel rajzolt skicc de üzemképes.A beültetési oldal rajzát holnap felrakom.
(#) lapose válasza Dj TSM hozzászólására (») Szept 23, 2010 /
 
Ez az erősítő rengeteg formában fent van a NET-en, és nem csak a magyar oldalakon.
Remélem nem haragszol, de felraktam ide a te rajzodat is csak egy kicsit változtattam rajta. Bejelöltem a különbségeket az erősítőben a tied, és a NET-en fellelhető kapcsolások közt. Távol álljon a kötekedés tőlem, de nekem nagyon furcsa, hogy az általad pluszként berakott alkatrészeken kívül a két erősítő teljes mértékben megegyezik. Ugye, "egy a millió az esélye..". Ha csak ezt a topikot olvasod, itt is kitárgyaltuk, hogy a nyugalmi-áram beállítást ilyen trimerpoti elrendezéssel megoldani nem épp életbiztosítás, de valahogy ez sem változott a rajzon.

Nem is kimondottan neked szánom ezt a hozzászólást, de mostanában itt a HE-n is, és más magyar fórumokon is találkozik az ember hasonló esetekkel, amikor valaki feltesz egy kapcsolást, panelrajzot, fényképet egy műről majd "szerényen!?" megjegyzi, hogy hát igen, saját tervezés. A szerencsétlen aki meg tényleg megtervezte, megépítette az adott áramkört, csak les, mint Rozi a moziban..
Szerintem, ha valaki egy kapcsolásban megváltoztat egy-két alkatrészt, vagy egy-két alkatrésszel többet, vagy kevesebbet épít bele, inkább nevezzük módosításnak, átépítésnek a dolgot, mert a fejlesztés, tervezés egészen mást jelent.
Ha pedig készen vagyunk a művünkkel, nézzünk szét pár helyen, hogy ne mi találjuk fel a spanyol viaszt újra..
(#) szamóca válasza lapose hozzászólására (») Szept 23, 2010 /
 
Lehet hogy már nem is él a tervezője, hiszen ezt a 70-es években publikálták az Elektor magazinban először.
Idehaza azóta sikeres, mióta a Rádiótechnika folyóirat a 80' években "átemelte", de ők sem jelölték meg a forrást.
(#) lapose válasza szamóca hozzászólására (») Szept 23, 2010 /
 
[OFF]Ez igaz, de sajátjuknak sem(maximum a panelrajzot).
(#) lapose hozzászólása Szept 23, 2010 /
 
Néda mán mit találtam..Bővebben: Link
Következő: »»   608 / 2576
Bejelentkezés

Belépés

Hirdetés
XDT.hu
Az oldalon sütiket használunk a helyes működéshez. Bővebb információt az adatvédelmi szabályzatban olvashatsz. Megértettem