Fórum témák
» Több friss téma |
Sziasztok szeretnék épiteni egy nedveségmérőt amit faiparban használnák,kezdő vagyok ezért valami egyszerüt akarok csinálni,tervem még nincs de ha valaki tud kérem osza meg velem,olyat szeretnék ami 6ledel mutasa hogy milye nedves a fa.szeretném minél olcsóbban elkésziteni,mivel hogy kezdő vagyok nem értek olyan sokat az elektronikához és még sajnos nem tudom hogy mi mi. :no:
Nekem nem az számit hogy pár hét alatt kész legyen hanem az hogy megtenuljam hogy mi-mi,és ezért kérnék segitséget.aki tud ilyen nyák terveket az kérem osztja meg velem
Sziasztok
Ez tényleg jó ötlet de az mégjobb hogy 1 potméter és 1 kivezetésjelzőt még rá is lehet kötnihttp://bolthely.hu/mikroshop/id/00486_KIT_kivezerlesjelzo_stereo_09613
Ki tud nyák tervet,valamenyire egyszerüt amit meg lehet csinálni egy kezdőnek
Henger alakú papírba csomagolt közönséges konyhasó, a két végébe bedugva egy-egy drót, melyre egy ellenállásmérőt kapcsolsz (kombinált műszer...). Ha a só beszívja a levegő páratartalmát változik az ellenállása.
Vagy az ellenállásmérő tapintócsúcsát egyenlő távolságban érinted más-más nedvességű fához. Nagyobb nedvesség, kisebb ellenállás.
kösz de én olyanra goldoltam ami egy kézben elfér és hordozható.
én ilyet szeretnék nagyábol http://www.uni-max.hu/fa-nedvessegtartalom-kijelzo-1978a/d/
Szerintem tekizsolt egy szaraz fahoz (anyaghoz) viszonyitott merot szeretne , egyszerubb nyakal, meg olyan integralt aramkorel amit nem kel programozni .
1 kis segítség:
Bővebben: Link
Köszönöm a segitséget, simpinek meg a nyáktervet köszönöm.Simpi ez a nyákterven 2ledet látok én több ledest szeretnék kb úgy 6-ot nem tudom hogy ezt át lehet e alakítani 6 ledesre hogy jobban lehesen látni milyen nedves a fa.
Hol az a két led, mert én egyet sem látok...
Mi jon a kepen jelolt zold kockahoz csatlakozva (kijelzo vagy ledek )s mi segitsegevel? Az M1 az aramforas ugye? kerlek segitsetek hogy lehet ledet hozakapcsolni.
Nem. A zöld kocka a tápfesz. Az M1 egy ampermérő.
Hello!
Azt azért tegyük hozzá, hogy a helyes kapcsolási rajz, a következő! üdv! proli007
Szerintem amennyit görcsölni fogsz egy másik áramkörrel... mire jó lesz...
Vedd meg amit belinkeltél és akkor gyári, garanciális, és még pontos is...
nekünk van,apukámnak.de én szeretnek egyet épiteni.
Hello!
Akkor legyen egy Led-es is. De kalibrálni, és azt eldönteni mire jó, azt neked kell. A bemeneten lévő R1 ellenállás jelenleg 10kohm. ezzel, az első Led jelzését, kb. 560kohm-nál lehet elérni. Ha ezt az ellenállást pld. 47kohm-ra cseréled, akkor az első Led jelzése, kb. 3Mohm-nál fog jelentkezni. A skála logaritmikus, a nagyobb átfogás érdekében. üdv! proli007
Jó de én kezdő vagyok,nekem ez még bonyolult
proli007 kapcsolása lesz a nyerőbb, de vicsys is frankó linket adott! Tecccik!
Ne tessék már viccelni! Két darab IC az egész...
De azért egy kezdőnek nehéz,de sikerülni fog remélem.
Hello!
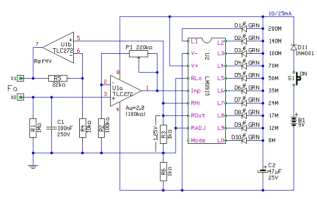
Nos, hogy a kezdők is boldoguljanak.. Kicsit felturbóztam, úgy hogy 8..200Mohm a méréstartománya.. üdv! proli007
Hali
Ezt százalékba is ki tudnád fejezni pl a 200Mohm hány százalékos nedveség tartalomnak felel meg?
Hello!
Fogalmam sincs, tekintve hogy közöm nincs a fához, kivét a szék amin ülök. Én csak az áramkört terveztem meg a saccográfhoz. De ha visszaolvasol, van valahol egy link, ahol táblázatokba van foglalva valami. De koránt sem egyszerű a dolog, úgy látom. Kolléga jött, kért, majd köszönés nélkül távozott.. :hide: üdv! proli007
Üdv. Lenne egy olyan kérdésem, hogy van egy nedvességmérőm, de szerintem nem jól mér. Van benne két darab potméter, szerintetek az értékeket mennyire kéne állítani? A segítséget előre is köszönöm!
|
Bejelentkezés
Hirdetés |









