Fórum témák
» Több friss téma |
- Ez a felület kizárólag, az elektronikában kezdők kérdéseinek van fenntartva és nem elfelejtve, hogy hobbielektronika a fórumunk!
- Ami tehát azt jelenti, hogy a nagymama bevásárlását nem itt beszéljük meg, ill. ez nem üzenőfal! - Kerülendő az olyan kérdés, amit egy másik meglévő (több mint 17000 van), témában kellene kitárgyalni! - És végül büntetés terhe mellett kerülendő az MSN és egyéb szleng, a magyar helyesírás mellőzése, beleértve a mondateleji nagybetűket is!
Köszi a választ! Én azért 71-et használok, mert ebből van egy marékkal.
Néztem a doksiját, de nem tudtam kihámozni.
Szia! 36V-nál ne köss nagyobb feszültséget rá (+-18V)és max. 40mA-el terhelhető a kimenete. Normális adatlap: Bővebben: Link
Sziasztok.
Olyan kérdéssel fordulnék hozzátok hogy egy ilyen radarpisztoly kijelzőjének a "jelét" úgymond le lehet e venni? Tehát csinálnék ledekből egy kijelzőt /mint az út melett lévők csak sokkal kisebb/ és azt hajtaná meg mondjuk egy uln2003-on vagy valami más tranzisztoron keresztül vive a jelet. Kivitelezhető? Előre is köszi
Üdv Mindenkinek!
Először is Boldog Karácsonyt Kívánok a fórum Olvasóinak! Egy olyan kérdésem lenne hogy a bc238c tranzisztort mivel tudnám helyettesíteni, amit a hestore-ban lehet kapni? Előre is köszönöm a Választ!
Hi Mesterek!
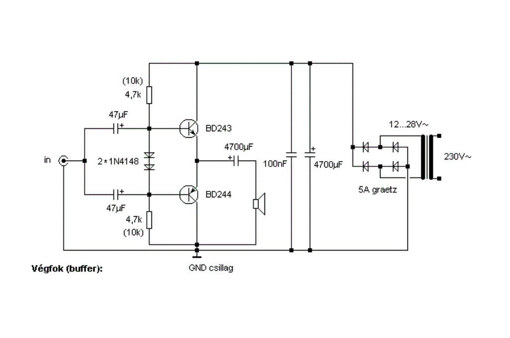
Először is kellemes karácsonyi ünnepeket kívánok mindenkinek! Olyan kérdésem lenne hogy ennek a végfoknak a felső illetve az alsó határfrekvenciáját hogy lehet kiszámolni? Ha jól tudom itt elsősorban a kondik határozzák ezeket meg. Mostani felállásban tudhatja vajon a 10hz-200kHz? Segítséget előre is köszönöm.
Én megépítettem ezt a kapcsolást, azzal a módosítással, hogy D249/250 tranzisztorokat használtam és tettem be munka elleneállást az emitterek közé, 2x0,47Ohm 5W-ot. A kapcsolást kipróbáltam 36 és 70 voltról. Lényegében nagyobb teljesítményt nem ad le, csak több lett az áram felvétele. Mindenképpen kell elé meghajtó fokozat.
Most egy oldalt építettem meg, csillagpontos földeléssel, de mégis rajta van a hálózati 50Hz-es brumm. Azt azért " enyhe túlzásnak tartom, hogy ebből a kapcsolásból stúdió minőséget lehessen kihozni. Egy érdekes jelenséget tapasztalok, mire nem találok magyarázatot, hogy a kimeneten több mint fél tápot mérek. Az erősítő működik, szól.
A komolyabb erősitők szimmetrikus tápellátással üzemelnek, ezzel lehet elérni a legnagyobb teljesitményt.
Sziasztok!
Van egy régi kapcsolásom amiben mindenféle kondenzátor szerepel. Amit nem értek: Miért van az, hogy adott elkó 47 µF / 16V mellette csillám kondi 510 pF / 250V / 2%. Az elkót értem, de miért 250V a csillám kondi? Hol kapok én 2% tűrésű kondenzátort? (sőt... 250V pF kapacitású kondit sem kapok )
Hali!
Erősen függ a kapcsolástól! Minek a rajza ez?
Oszcilloszkóp.
De a 16V elkó mellett közvetlen a 250V csillám kondi? Szerintem ez nem kapcsolás függő hiszen, ha megküldöm 230V-al akkor az elkó szilveszteri tűzijáték lesz. Bővebben: Link A kapcsoláson az összes pF kapacitású kondi 250V.
Azért van ott olyan kondi, mert csillámkondiban olyan feszültségtűrésűt tudott beszerezni a gyártó.
Én arra gondoltam, hogy azért mert anno nem pF kapacitású kondit nem akartak/tudtak 250V alatt gyártani. Ma meg nem kapsz 50V, 100V felett.
Lehet abból gond, ha 50V kerámiára cserélem őket?
Jelöld már be, hogy melyik az a pozíció! Ez csak egy tápszűrő lenne?
Ez a CH1 bemeneti panelja. Már írtam, hogy az összes pF kondi 250V.
Pl: Nézd meg a C148 kondit (T104 alatt). 510pF/250V (alkatrész listából tudom, hogy 250V és csillám. Bár rá is van ütve) Előtte 4.1V kell, hogy legyen utána 6.5V. Itt nem lehet 250V. (gondolom én) És a 2% tűrést sem értem. Ill. értem csak nem kapok ma ilyen kondit.
De most ezeket miért bántanád? Ezek nem mennek tönkre soha sem. Kapacitásméréssel megmérted valamelyiket? Stimmelt az értékük?
Igen megmértem.
Tudom, hogy a kerámia, tantál, csillám kondik örök darabok, de még is találtam közöttük rosszat. Megmérve jónak tűnt, de gyanús volt az egyik. Csere után jelentősen javult a kép.
Na, kicserélted a rosszat, elvégezted a munkát, az alkotó pihen. Kerámiára ne cseréld ezeket, mert azoknak jelentős hőmérsékletfüggésük lehet.
Igen, de csak a gyanú miatt cseréltem. (igaz bejött). De kerámia kondira és 50V nem tudom %.
Akkor mire érdemes cserélni egy csillám kondit ilyen paraméterekkel?
Ha nagyon igényes vagy, akkor csillámot teszel oda, de jó megoldás két ellenkező hőmérsékleti együtthatójú kerámia beépítése. De a fóliakondi is megteszi ilyen kis kapacitásnál. Az induktivitásszegény és kis hőfokfüggéssel rendelkezőket kellene előnyben részesíteni itt.
Már csak annyit árulj el, hogy kapok ma csillám kondit?
A gugli első találata: Bővebben: Link
Ok. Köszönöm.
Ezt én is megtaláltam csak az árak láttán nem hittem a szememnek. (na meg nincs 510pF kondi a listában )
Ez jó oda: Bővebben: Link. A minőségnek ára van, ezt ne feledd!
Itt a VF paraméter adja meg, de ez erősen hőmérsékletfüggő. De ez is inkább a feszültségesést adja meg (voltage drop).
Sziasztok!
Kérdéssel fordulnék hozzátok! Megépítettem az Lm338 adatlapján szereplő (6.oldal bal alsó sarka) 1,2V-25 adjustable regulator-t. A következő a problémám, hogy ha terhelést teszek rá például egy kismotort(10V 1,4A), akkor le esik a feszültségem 2,4V- ra és persze a kismotor meg se nyekken. Ugyanakkor, ha csak a multimat kötöm rá akkor működik a kapcsolás. Szépen állítható a feszültség 0,9V és 17,2V között. (DC 19V-ról járatom) Nem értem mi lehet a problémám... Előre is köszi a segítséget!
Szia!
És ha egy kis izzólámpát kötsz rá, akkor mi történik?
12V 20W-os izzó ugyan ez.
|
Bejelentkezés
Hirdetés |





)





