Fórum témák
» Több friss téma |
Mielőtt kérdezel, a következő két dolgot ellenőrizd!
I. A helyes tápfeszültségek megléte.
II. A kimeneten van-e egyenfeszültség.
Élesztés.
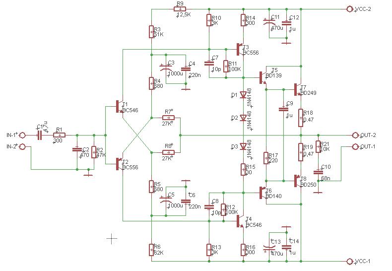
Sziasztok . Az lenne a kérdésem hogy körületek ki csinálta már meg Mayan erősítőjét amit kapcsolások alatt ír mármint az utolsó oldalon lévő erősítőt amihez előerősítő is van. Tényleg szép hangja van ?
Innen letöltheted az adatlapját és abban van egy ajánlott kapcsolás. A rajzon a hangszórók ellenálásként vannak rajzolva.Bővebben: Link
Vidd teljesen körbe a GND-t, hogy ne ilyen "nyúlványos" legyen a föld. A +40V-os fóliacsík legyen a földelőgyűrűn belül. Én így csináltam.
Igen! Bár nem mondhatnám HI-FI hangúnak de rádiót hallgatni 10-20W 4 ohm hangfallal jó kellemes. Legelőször én sem gondoltam, hogy jó hangja lesz, de kellemest csalódtam benne. Bátran megépítheted.
értem
és hány voltról ment neked?
Elkészültem vele. Mondhatom véglegesnek?
Először 12V, utána 24V, végül meghajtottam 40V-ról is csak az előfeszítő ellenállásokat nem cseréltem, ki ezért kb. 10 perc múlva pukk lett, mellesleg nem 40V-hoz volt hozzá a hűtés se csinálva.
Itt vannak Mayan minimumai.
Rakd az out-ot a nagy ellenállások felől, és akkor tökéletes lesz. Az out-ra kötött visszacsatoló ellenállás legyen a kimeneti csatolókondenzátor közelében, azért, hogy a kimenet ne nyúljon be a kisjelű fokozatokhoz.
A végtranzisztorok hűtőfelületre szerelése miatt, érdemesebb lenne őket a panel szélére tervezni, kanócolás nélkül.
értem és köszönöm
Az hogy BD243 A / B vagy C az ugye nem változtatja a kapcsolási rajzot , csak nagyobb feszültséget bír vagy igényel ?
A C jelűek nagyobb C-E feszültséget bírnak.
Megcsináltam a módosítást majd holnap kimarom, még várom az alkatrészeket de majd beszámolok róla, hogy sikerült. Köszönöm a segítséget.
Sikeres építkezést!
Értem. Úgy látszik a tranyos erősítő a nekem való
Főleg ha össze is jön holnap megvenni mindent na meg összerakni .
Köszi, ezt már nézegettem, de ebből nekem nem derül ki, hogy mekkora kondik kellenének, meg ellenállások. Meg hogy hogyan kéne ezeket nyákra ültetni.
De azért köszi.
Még lenne egy kérdésem. A trafómat védő földelni kell, a hálózati védőföldet elválasszam egy 47nF Y1 kondival a csillagpontról, vagy a mellékelt kapcsolással válasszam el, sajnos nem tudom az ellenállás méretét. Fa dobozba szeretném tenni ha kész lesz.
Nem kell leválasztani semmit sem, csak kösd a védővezetőt a trafó fémtestére de a csillagpontot nem kell védőföldelni.
Köszi!
Sziasztok!
Szeretnék egy többcsatornás erősítőt tervezni és ehhez lenne szükségem egy kis segítségre az induláshoz. Egy olyan erősítőt építenék, amit sztereó zenéhez, illetve 5.1 filmekhez is tudok használni. A sub már rendelkezésre áll, egy közel 300W szinuszos erősítő. Ehhez kellene még egy 5 csatornás erősítő, ami csatornánként legalább 100W-ot tud. A rendszert néha hangosításhoz is használnám. Az 5.1 "élményről" nem igazán van tapasztalatom, eddig a 2.1 is maximálisan megfelelt, de most mögém is került két hangfal és szeretném őket kihasználni. Jelenleg hátul is az szól, mint elől egy sztereó erősítőn van a 4 hangfal és nagyon tetszik ez a fajta "térhangzás". A sima sztereóhoz képest olyan, mintha a 2D-ből 3D-be kerültem volna. A kérdésem az lenne, hogy az 5.1 hang center csatornája mennyire nélkülözhető? Nem kihagyni akarom, hanem belekeverni a jobb és bal oldali frontba, mert elvileg, ha azonos erővel szólal meg, akkor olyan, mintha középről szólna. Szerintetek lényegesen jobb megoldás a külön center sugárzó használata? Mert nekem csak egy nyűg: eggyel több hangfal, eggyel több erősítő, és ha nincs akkora különbség a valódi, illetve a frontba kevert megoldás között, akkor teljesen feleslegesnek találom az 5 csatornát. 4 is elég lenne, a szimmetrikus belső kialakításról nem is beszélve, így akár még nagyobb teljesítményt is elképzelhetőnek tartok, de a külön center csatorna valahogy nálam nem illik a képbe. Azt lenne jó tudnom, hogy milyen a valódi és a "virtuális" center közti különbség? De ha azt mondjátok, hogy az a külön center nélkülözhetetlen akkor kíváncsi lennék az indoklásra is. Köszönöm előre is! zoka
Ott az értéke.Kondik polaritása is ,lábak megszámozva.
Sziasztok !
Találtam erősítőkhöz való tápegység paneleket felrakom hátha tudja valaki hasznosítani.Bővebben: Link
Persze, csak ehhez hangszóró is kell. Az meg piszok drága, ha kimagasló érzékenységű, ugyanakkor még kellően szélessávú és lineáris is. Ha nem elég széles, akkor máris két útban, vagy kompenzálásban kellene gondolkozni, ott bejön a képbe egy hangváltó kompenzálással, veszteséggel, vagy egy másik végfok, akkor meg azzal bonyolódik. Manapság pláne autós dolgoknál valami félelmetes tömeggagyi uralkodik, papíron olyan adatokkal, hogy hű, a valóságban meg ettől olyan távol, hogy hú. Aztán a Somogyi is megérdemelne pár ejnyebejnyét, 15 éve vannak piacon kb. a mindenféle átmatricázott vacakkal, de még mindig akkora marhaságokat van képük a hangszóróik mellé írni, hogy szakmában kicsit jártas ember a fejét fogja. És ebből meg tudnak élni... Kocsiban meg csak úgy röpködnek a többszáz W-ok, de odáig már kevesen merészkednek, hogy a biztosítékot vegyék máris limesz alapul rögtön, van olyan ismerős is, aki váltig állítja, hogy a kocsiban máshogy mérik a teljesítményt, aztán ott lehet csak igazán találni vacakul méretezett dobozokat, kábelveszteséget meg vacak hatásfokú hangszórót. Közben egy valóban jól kábelezett, maibb TDA, pár jó hangsugárzóval a kasznit le képes bontani (bár a hangminőséget ne forszírozzuk).
Egy ekkora végfokban miért nem sorozod ki a biztosítókat teszt idejére ellenállásokkal?
A pufferekben tárolt energia meg a megszaladó végfok végtranzisztorait. Egy párezer mikrós kondi lazán vágja tönkre a legtökösebb tranzisztort is, de volt példám olyanra is, hogy 470µF kapacitás 320V-on képes volt eltemetni egy 40A-re hiteles FET-et rutinszerűen. Nem hiszem, hogy olyan tapasztalatlan az iparág, hogy véletlenül hagyták a wittmannt a DC körben. Aztán az AC-ból meg két ág is van, ha épp azon megy el az üvegcső, amit nem figyel a védelem, akkor megint várunk addig, amíg történik valami más.
Én írtam ilyesmiről, de semmi kőbe vésendőt.
"A kondik közötti eltérést egyszerűség kedvéért intézzük el annyiban, hogy kb. 10ľF alatt fóliát érdemes rakni, 100nF alatt kerámiát. Részletesebben van vonatkozó kondis téma, illetve itt is sokat olvashatsz arról, hogy mikor és miért célszerű, érdemes használni és melyiket." Inkább annyiról van szó, hogy 10µF felett a fóliák sok helyet foglalnak és többnyire drágák, meg nem hangútban szerepelnek, az elkót meg nem szeretjük hangútban. A kerámiáknál meg egy nulla becsúszott, azok alkalmazása a nagyobb frekvenciás környezetben javasolt, de ez is kacsolás és pozíció függvénye (nagy feszültségtüskéket nem szeretik, míg a fólia öngyógyul, addig a kerámia végleg tönkremegy), megmondom őszintén, jó szubjektív téma, nem szívesen folyok bele mélyebben.
Szakik, mi az alapvető különbség a két végfok kiépítés között?
Na nem kapcsolás technikailag, hanem minőségban stabilitásban...stb, befolyásoló tényező-e. Találtam egy tranzisztoros erősítő kapcsolást, mi szinte pár százalék különbséggel, ugyan az a paraméterű alkatrészekkel van megépítve mint a canopus, és még mag a a kapcsolás is alig tér el. Az egyik ilyen eltérés a végfok kialakítás.
Szia!
A TDA2003 rendelkezik túlterhelés elleni védelemmel, ezért nem kell ilyen extra megoldás. |
Bejelentkezés
Hirdetés |




és hány voltról ment neked? 










