Fórum témák
» Több friss téma |
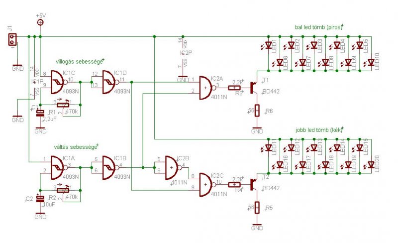
Utánépítőknek itt a kapcsolási rajz és a panel terve Eagle-ben
Esetleg az airsoft fegyverekben használt ugynevezett AB FET-es megoldás jó lehetne a motorok gyors megállításához.
Amint bont a kapcsoló azonnal fékezi a motort. Hozzáértőbbek jobban el tudják magyarázni az áramkör működését, én inkább nem beszélek hüleséget.
Sziasztok
Azt szeretném megkérdezni, hogy megépítettem a BMWs elektronikát működik is. De azt szeretném ha ledek helyett az égőt villogtatná. Ami 12v os nem 3v. ezt hogyan tudom megoldani?:no:Ha valaki tudna segíteni nekem akkor nagyon örülnék. ![]() Előre is köszönöm.
Üdv! Olvass vissza néhány oldalt ott, 12-13 oldal. Már ki lett tárgyalva, hogy miért nem lehet égővel megcsinálni.
Javaslom a nagyfényerejű ledeket, vagy ledpaneleket meghajtani tranzisztoros vezérléssel.
Azért köszönöm
Üdv azt szeretném kérdezni hogy valakinak nincs olyan FBI os villogója ami külön PIC programozást nem igényel? ez nagyon jó lenne nekem és fontos is. előre is köszi
Aki keres az... Bővebben: Link
Van itt egy pár. Ha a kis fényképező ikonra kattintasz, megláthatod őket. Például itt egy:Bővebben: Link
Hoppá vicsys kolléga gyorsabb volt.
köszi szépen és azt nem tudod hogy valami pontos és részletes lerás van e róla? köszi
Mire gondolsz?
arra amit az előbb linkeltél hogy pontosan mik vannak bent és a nyákot megaláltam köszi
Sziasztok! Szerintetek a mellékelt rajzot meg lehet csinálni 1W-os power leddel? Ha igen akkor oldalanként mennyi lehet max?
Előre is köszi!
A BD242 tranyó 36W-ot és 4A-t kibír
adalap:Bővebben: Link mellékelem a beültetési rajzot pdf-ben alkatrészértékekkel
Köszi az infót, a rajzot meg főleg! Végülis akkor simán oldalanként 36 led mehetne,de szerintem simán elég belőle 5-5.Már csak alkatrész kell aztán összedobom.
És esetleg nem lehetne átalakítani az áramkört úgy hogy villanócsöves legyen? Azért az lenne az igazi
A villanócsö az teljesen más tészta. Ott a villanást a feltöltődő és kisülő cső produkálja, nem vezérlőelektronika. oda kell trafó a nagyfeszültség előállításához.
Az előzőhöz itt a módosított beültetési rajz a ledek és a táp polaritásával kiegészítve
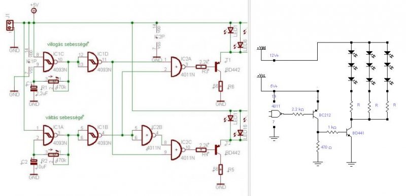
Ha különböző színű ledekkel építitek meg a kapcsolást, a piros oldal nem fog villogni, csak folyamatosan világítani és vibrálni, mivel a kék (3-3.2 Volt) led nyitófeszültsége kb egy volttal magasabb, mint a piros (1.8-2.1 Volt) ledé.
Vagy be kell kötni egy kék ledet vagy egy azonos nyitófeszültségű diódát a piros ledek elé sorban az előtét ellenállás után.
A _villogó_ tranzisztorai emitterkövetőként üzemelnek. Ha a LED-ek nagyobb tápfeszültségről üzemelnek mint a vezérlő IC-k, akkor a tranzisztor a nem tud teljesen lezárni és emiatt világítanak. A kapcsolás kényelmesen üzemeltethető 5-15V-os tápfeszültség tartományban! Természetesen a LED-ek megfelelő áramkorlátozásáról külön gondoskodni kell! Vagyis. Az R5, R6, értékét a tápfeszültséghez és LED áramhoz kell méretezni.
Mellékelek egy kapcsolást ha még is 5V-os tápfeszültségről kell üzemeltetni a vezérlő áramkört, de szükség lenne a LED-ek magasabb feszültségű táplálására.
Igen tudom hogy az más,csak a vezérlés miatt gondoltam.
Tudnál nekem olyan kapcsolási rajzot mutatni ahol a két ic nincs robbantva?
Eagle csak így kezeli az Ic-ket. Esetleg az ic adatlapján meg lehet nézni, a tokozás szerinti lábkiosztást Bővebben: Link
Köszi ma szembesültem én is a problémával és már én is hasonlo dolgon gondolgoztam.
esetleg Egy ilyen teljesítmény tranzisztor kimenettel. Egy másik Pic-es kapcsolásomban rmekül működik.
üdv mert melyik kapcsolásba robbanik? linkelje be valaki létszives
üdv írtam e-mail majd létszi írj vissza. fontos
köszi
Terveztem egy rém egyszerű LED-es villogót, vagy stroboszkópot, vagy FBI style villogót, vagy nem is tudom minek nevezzem. Ha valakit érdekel a kapcsolás, felteszem ide. Jumperekkel állítható villogási mód. 4017-es alapú kapcsolás.
"Hagyományos" alkatrészeknél nem elég csak megcserélni a tranzisztor típusát. Az aktív logikai jelszintet is figyelembe kell venni...
Jelen áramkörnél ez L szint. Egy próbát megér. ![]() (#882066) Zoli_bácsi: Én szívesen megnézném!
Természetesen érdekel minket, megköszönjük, ha felteszed!
Lerajzolom, és felteszem Én magam elakadásjelző kiegészítő berendezéseként szerettem volna használni sárga LED-ekkel, de ahogy első körben átolvastam a KÖHÉM rendeletet, nem valószínű, hogy ezt gépjárművön alkalmazhatom.
Üdv!
Üdv természetesen szeretettel várjuk a kapcsolási rajzot .
|
Bejelentkezés
Hirdetés |





De azt szeretném ha ledek helyett az égőt villogtatná. Ami 12v os nem 3v. ezt hogyan tudom megoldani?:no:


Jelen áramkörnél ez L szint. Egy 