Fórum témák
» Több friss téma |
Hali!
Én is megcsináltam a hidas verziót, az IC-ket egy rossz házimoziból bontottam. A NYÁK saját terv. szerk.: egy 12ohmos középmély hangszóróval kipróbálva jól szól (jó hangosan), de normális hangfalak hiányában nem tudom mennyire jó a minősége, de szerintem nem rossz :yes:
CSá.
Én is megcsináltam már több hónapja használom állandó üzemben. Felraktam pár képet. 1 nagy gond van vele: Ha hangosítom egyszer csak megszűnik a hang, kihúzom, pár s után megszólal, viszadugom és szól tovább. Ezt egy bizonyos hangerőségnél csinálja. Hogy tudnám kiküszöbölni, és kihalytani telyesen a végfokot? Így csak kb félig tudom...
Hali!
Nálam is ezt csinálja, de szerintem ez természetes. Túl nagy áram folyna a kimeneten, ezért 'leold'. Védelem miatt van ez így. Autós erősítőkben és fejegységekben, amikben általában TDA végfok IC van, ha túlságosan nagy lenne a hangerő, leold a végfok IC.
Értem.
Akkor, nem is lehet kihasználni a 2x 25W ot???
Szia!
Lehet, hogy olyankor már elérted a 25W-os határt, és azért áll le.
Hát az gond, mert nem valami hangos úgy...
Még, ha kiabálok hallom saját magamat
25W-al nem fogsz falat bontani. Hány ohmos a hangszóró?
Igen, akkor azért hallgat el az erősítő, mert a védelme lekapcsolja.
Most csinálok egyet hidalva 7265-el.
Szub lesz. Az 8ohmos. Szerinted bika? SBV3030 - 70W 30cm...
Készen lett az erősítőm még vasárnap, csak a diplomamunka miatt most tudtam képet felrakni.
A hanfal dobozt havertól elkaptam ![]() Egy kép a kész működő erőlködőről és egy zip, benne a munka menet (csak fanatikusoknak) ![]() Szívesen hallgatok építő kritikákat
Sziasztok!
Kinéztem magam ezt az erősítőt és most dolgozom a nyáktervén de ki szeretném iktatni egy egyszerű átkötéssel a mute funkciót. Kérdésem az lenne hogy lehetséges-e ez?
Szóval a hűtőborda nem lett valami... :S
Csak így tudtam rárakni az a 2 bordát sajna... ![]() De nem nagyon melegszik max hangon sem ![]() Üdv.
Itt egy gyors válasz:
A Q1 es tranzisztort hagyd ki és csak a 2x 15k maradjon meg a kondi. A 10k sem szükséges... Üdv.
Üdv Mindenkinek!
Jól jönne egy kis segítség kivitelezés és elmélet terén, de nem akarok mindennek új témát nyitni. 0 ![]() Nekiugrottam ezen remek végfokIC-nek én is. 5.1-et akarnék megszólaltatni PC-ről. A ReaktekHDaudio támogatja a virtualizációt, így nem kell komoly IC a projektbe. Az első kérdésem, hogy a már meglévő hangszóróim, mélyem hogyan muzsikálna a legjobban az adott körülmények közt. (Megnéztem, a sub csatornán tényleg csak a mélyeket küldi ki a progi a virtualizációnál, de a ládában nincs alul-áteresztő.) Lehet-e, kell-e impedanciaillesztést, beállítást eszközölnöm. (Kimenőtrafó csak csövesnek jár! )(Adatlap teljesen szabadon bánik a kimenet ilyetén értékével. Ennyire pro lenne az IC ?) "Rated power" hirdeti a felírat a 4db kis ezüst dobozon. 30W meg 6ohm. Ez most szerintetek zenei vagy szinuszos akar lenni? (Esetleg egyik sem?) Namost' én így vagyok vele mint a régi szép idők túltermelési válságában, több is van mint elég. Kettőt gondoltam sorba kötök így 12ohm lészen és 60W-al terhelhető. (Legyen, ne legyen, hülyeség?) (3db IC-t használnék fel sztereó-módban.) Egy nyákra raknám őket és a tápokat meg a közös földet nem húztam ki az IC-ig. (Egy oldalas a nyákterv.) A leközölt adatlapi kidolgozásban is figyeltek a vezetősáv szélességére, én is megpróbáltam. Egy IC 30W-ot használhat el fűtéssel együtt. Ez 32V-on (+-16V) 0.9375A, ha nem tévedek. A megengedett áramsűrűség rézre: 2,5 A/mm2. A nyákon a rézvezető átlagosan 35um vastag. (HamWiki és mások szerint legalább is. Nálam most nem volt mikrométer. ) Az A = I / S alapján: 0.375 mm2-nek kellene lennie. Ezt leosztva a 0.000035 -tel (téglalap keresztmetszet) cikra 10714mm-t kapunk (ami bizony nem kevés)Biztos valamit rosszul értelmezek. Esetleg futtassam fel cinkel a vezetősávot? (Az egész nyákra 2.5mm-es vezetékeket terveztem. Beültetési rajz csatolva.) Az IC csavarozható felülete a negatív tápfeszen van. Mivel egyazon kapcsolóüzemű tápból kapják az áramot, gondolom nem vesznek össze, ha kivitelezéskor esetleg egyazon jó-nagy bordán kapnak helyet... vagy szigeteljem őket? Idézet: - Ebben az esetben nem is kell.„a sub csatornán tényleg csak a mélyeket küldi ki a progi a virtualizációnál, de a ládában nincs alul-áteresztő” Impedanciaillesztés? Esetleg annyit tehetsz, hogy az IC-ben lévő áramkorláthoz igazítod a tápfeszültséget. Így 8ohmos hangszórót +-22V-ról, 4ohmost +-16V-ról hajtasz. A hangszóró soros kötésével azt éred el, hogy a kimenő teljesítmény +-16V-ról kb. 7-10w lesz. Az IC többre képes. Ha 12ohmmal terheled, akkor érdemes a maximális tápfeszültség alatt járatni nem sokkal az IC-t, úgy tudod majd kivenni belőle a maximális teljesítményt. Esetleg meg az is megoldás lehet, hogy inkább párhuzamosítod a két hangszórót, így kapsz 3ohmot, a +-16V-od meg úgy is fog esni egy kicsit, hővédelem és rövidzárvédelem meg gondolom van a tokon belül, tehát nem teszel vele tönkre semmit. Kicsit jobban izzad az IC, de ennyi még bírnia kell. És a kimenő teljesítmény is 20-25w körül lesz 3ohmon. A réz vezetőpálya elég, ha a táptól az IC-ig, és a kimenetnél van megvastagítva cinnel, ott folyik nagy áram. A többi maradhat normál vastagságú. Rakhatod egy bordára szigetelés nélkül, de lehet, hogy egy kis brumit összeszed a borda. Ha így lesz, akkor szigeteld el utólag.
köszönöm a választ!
Akkor eredő 3ohm lesz és maradok a +-16V-nál. Hő és rövidzár védelmet említi az adatlap. A -+tápot külön húzom el (már csak az egy oldalas nyák-kivitelezés miatt is), vastag rézkábellel. A másik kérdésem, hogy a földet is futtassam meg?
Természetesen! Plusz, még ahol nagyobb áramok folynak, kapcsolási rajztól függően!
Sziasztok!
Nekem vanegy TDA7265-ös végfok IC-m. Eböl szeretnék csinálni egy sztereó rősitőt. Tudna nekem valaki segiteni hogy mi kell pontosan hozzá. Ha privbe küldenétek azt meg köszöném.
Helló!
Itt a fórumban, illetve az IC adatlapjában mindent megtalálsz, ha valamit nem értesz, akkor kérdezz. u.i.: A fórum pont azért fórum, mert nem privátban beszéljük meg a problémáinkat, hanem egy közös felületen. Üdv, Arpy
Szia Tetszik a projekted igazából én is valamai hasonló 5.1 es masinába kezdtem bele a terved tetszik is, esetleg meg tudnád velem osztani brd file ban ?
Adjon az Isten! Valaki már megcsinálta egyoldalas táppal az IC adatlapján levő kapcsolást? Valahol azt olvastam, hogy az nem működik, nekem viszont mindenképpen egyoldalas táppal kellene megoldanom. Ha valaki tud infót jelezzen, kösz szépen. Szimmetrikus táppal megépítettem, nagyon szép hangja van, egy LM1036-ot kötöttem elé, szinte hibátlan a hangja. Mégegyszer kösz, ha valaki tud segíteni. Szebb jövőt!
Helló!
Én is csak szimmetrikus táppal építettem meg, de még nem találkoztam olyannal, hogy egy adatlapi kapcsolás nem működött volna megbízhatóan. Szerintem csak valami egyéni hiba volt, építsd meg nyugodtan. Üdv, Arpy
Üdv!
Megépítettem a hidalt kapcsolást az adatlap szerint. Az lenne a problémám, hogy elég halkan szól, és nagyon kevés mély hang jön belőle. Hatalmas bordával is nagyon melegszik. A mute lábat földre tettem, AC 2x14v 200w-os trafóval hajtom. Talán előerősítő kéne neki? Bár akkor is attól még lenne mély hang. Kb. úgy szól mint egy olcsó pc hangszóró. Magas hang viszon jön belőle fájdalmasan sok, mintha vágva lenne a mély Valaki ötlet?
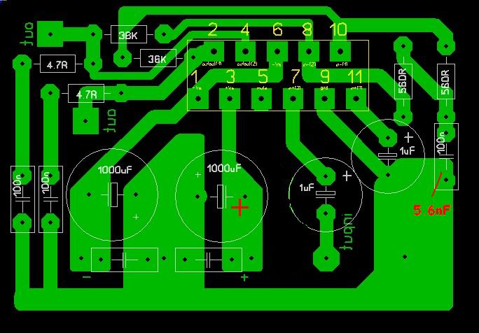
Üdv.
1. 1000µF kondid fordítva van a + és a föld között 2. az egyik 100nF kondid az adatlap szerint 5.6nF és szerintem az 5-ös lábat hagyd szabadon, ne kösd sehova. Nem vagyok profi, ez inkább csak észrevétel...
Hali.
Valóban, de sajnos csak a rajzon volt rosszul, beültetve már jól van. Csatolom a valós beültetést.
Hali!
Idézet: „AC 2x14v 200w-os trafóval hajtom” De ugye egyenirányítás után kötötted rá? Szerintem mutass képet a kész műről, akkor többet lehet segíteni.
Természetesen egyenirányítva van.
Graetz híd, 2x 10000µF kondi. Végül is működik, nem torzít , csak szerintem nem így kéne szólnia. Lefotózom mindjárt, csak várom hogy feltöltsön az akku.
Na működik normálisan, újra forrasztottam a kábeleket.
Bár még mindig nem tudom hogy mi lehetett a gond mert nem láttam semmit. Azért csatolom a képet és a lay fájlt. |
Bejelentkezés
Hirdetés |












)
(ami bizony nem kevés)









