Fórum témák
» Több friss téma |
Fórum » Erősítőhöz való hangsugárzó védelem (koppanásgátló)
Témaindító: Thom, idő: Márc 14, 2006
Témakörök:
A következő lenne a kérdésem. A linkelt rajzot át lehetne úgy alakítani, hogy 24v-ról üzemeljen mert ami itthon van relém 24v-os. Köszi.
hangsz_ved
Működni fog 24 V -ról is, csak hamarabb fog meghúzni a relé bekapcsoláskor, mert hamarabb fogja elérni a 330µF -os kondin a feszültség a TIP B-E nyitófeszültségét.
Növelheted a kondiról tápfeszre kötött 47 kOhm értékét, és akkor növekszik az rc időzítőkör időállandója, de mindenképpen ki kell próbálni majd több értéket, hogy melyikkel lesz jó. Vagy a kondi értékét növeld meg. Viszont egy hiányossága van a kapcsolásnak, kikapcsolási koppanásgátlást nem tud. Azt úgy szokták megoldani, hogy plusz egy tranzisztorral (meg még egy-két alkatrésszel) figyelik a transzformátor szekunder oldalán a váltófeszültséget. Ha kikapcsolod az erősítőt, a váltó feszültség a trafó szekunder tekercsén azonnal megszűnik, és ekkor az a plusz áramkör azonnal le is kapcsolja a relét, ezzel megakadályozva, hogy a tápfesz esése miatt az erősítő meghalásakor fellépő tranziens jel kijusson a hangszórókra.
Nagyon szépen köszönöm. És amit írtál az hátrány? Mert akkor inkább megcsinálnám ezt a másikat amit most linkelek, persze 24v-ra.
bss_ved
Ebben sincs kikapcsolási koppanásgátlás.
Olyan rajzot keress, aminél a hálózati trafó szekunder váltófeszültsége is rámegy a védelemre. Általában negatív feszültséget állítanak elő a váltóból, egy egyutas egyenirányító diódával, és egy kis értékű elkót pufferelnek vele. Ezt figyeli egy tranzisztor,és ha ez a feszültség megszűnik, akkor a tranzisztor söntöli a relét kapcsoló tranzisztor báziskörét. Az előző rajz teljesen megfelel, csak még kell hozzá egy ilyen váltót figyelő kör.
Értelek aha, csak én a koppanásgátlót külön trafóról szeretném meghajtani. Hát ha mást nem találok akkor marad az első rajz. Köszi szépen.
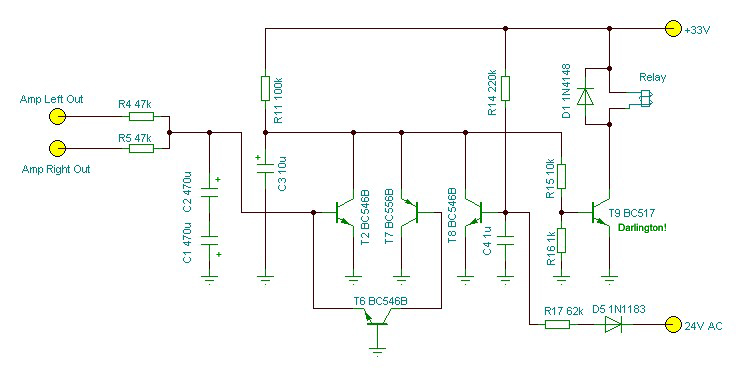
Itt egy rajz.
A kapcsolás működni fog 24V egyenfeszről is, legfeljebb a relét kapcsoló darlington tranzisztor bázis-osztóját kell majd módosítanod. Elég, ha az alsó tagot növeled majd (R16), de az is lehet, hogy hozzá sem kell majd nyúlni. A bekapcsolási késleltetést az R11-C3 alkatrészek értéke határozza meg. Azért lett a relékapcsoló tranzisztornak darlington tranzisztor betéve, hogy kis áram is elég legyen a vezérléséhez, és határozottabb legyen a meghúzás. Másrészt, így nem kell túl nagy értékű kapacitást tölteni bekapcsoláskor. Ennek az az előnye, hogy könnyebb az egyenfeszültséget figyelő tranzisztoroknak egy kis kapacitású kondenzátort kisütni a végfok hibájából eredő egyenfeszültség hangszóróra kerülése esetén, mint egy nagy kapacitású kondit. A kapcsolás elvégzi a bekapcsolási késleltetést, a kikapcsolási koppanásgátlást és a végfokok kimeneti egyenszintjének figyelését. Rövidzár -védelemhez még plusz áramkör kell(ene) a kapcsoláshoz, de azt sem bonyolult megoldani. A termikus hőmegfutás elleni védelem plusz 1 db tranzisztorral, 1 ellenállással és egy PTK-val szintén megoldható, ezek a plusz áramkörök mind a C3-R11 alkatrészek összekötési pontjánál kell, hogy hiba esetén GND -re zárjanak. Úgy, ahogy a T2-T6-T7-T8 tranzisztorok. A kikapcsolási koppanás elleni védelemről a T8 -as tranzisztor gondoskodik, a váltó fesz. megszűnése esetén söntöli a fentebb említett pontot, ezáltal elenged a relé. A végfokok kimeneti egyenfesz. szintjét az R4-R5, C1-C2 és a T2-T6-T7 tranzisztorok végzik. Kérdés esetén írj. Ja.. a C4 -es kondenzátor polarizálatlan (unipolar) elkó kell, hogy legyen, mivel hol egyik, hol másik lába kerül pozitív feszültségre!
A rajzon a váltófesz. figyelőkörében az egyenirányító dióda lehet szintén 1N4148, csak a rajzon véletlenül más maradt. (D5)
Köszönöm szépen a segítséget és a rajzot.
Amint elkészülök vele írok.
Nekem ez van megépítve az erősítőmben, úgyhogy biztosan működik.
A trafó 24v~ 18VA. És még annyi, hogy a kondik jók lesznek ha 50v-ak?
A relé 24 V -os, de ha a 24 V -os váltót egyenirányítod, az kb. 32 V lesz egyenfeszültségben. Az már sok neki, elé kell tenni egy soros ellenállást, ami lejjebb ejti a relén a feszültséget.
Amúgy jó, mert kétáramkörös. 32 V esetén viszont nem kell módosítanod a rajzomon semmit, nekem is 24V váltó jön le a trafóról De... Ha jól láttam lejjebb, akkor VF6 -os végfokot akarsz csinálni. Lehet, hogy csak elírtad, de a 24V/18VA -es trafó az nagyon nem lesz elég hozzá, még egy végfoknak sem elég a teljesítmény, nemhogy kettőnek. Ráadásul a VF6 kétoldalas tápról üzemel, +/- 34 V -ról, vagyis 2x 24V -os szekunder tekercsű trafó kellene neked. (Ráadásul egyszer azt írod, hogy 18VA -es, másszor meg azt, hogy 18 W -os. A kettő nem ugyanaz.) Nyáktervem sajnos nincs, az erősítőm közel 30 évvel ezelőtt készült, akkor még papírra, színes filccel vonalazgattuk a nyákterveket és vízálló tussal, vagy ruhafestékkel rajzoltuk meg a nyáklemezre a fóliarajzot.
A trafót azért írtam mert a hangszóróvédelmet külön trafóról akarom hajtani.
Sziasztok. TDA7294 hídnak,melyik kimenetét kell rákötni a védelemre?Mert ugye ennél nincs külön GND a hangszórónak.
Mindkettőt, külön-külön ellenállással, mintha két független végfok lenne. IC-nként kell az egyent figyelni, és ha bármelyik hibát jelez, le kell választani a hangszórót.
Ok,köszi.Mégegy kérdés. Az Ic-k GND-jét össze kell kötni a védelem tápjának GND-vel?
Nem tudom milyen védelmet használsz, de szinte biztos hogy össze kell kötni. A védelemnek éppen az lenne (az egyik) dolga, hogy a szimmetrikus táplálású erősítők kimenetén megjelenő egyenfeszültséget ne engedje a hangszóróra. Ennek a "bizonyos egyenfeszültségnek" a GND-hez képest van értelme. (Az más kérdés, hogy a hangszóró most a hidalás miatt nem a GND-re csatlakozik, de ettől még a hidat felépítő erősítők bármelyike meghibásodhat.)
A fenti védelmet építettem meg.Csak nemtudtam,hogy össze-e szabad kötni a 2 GND-t,mivel a védelem külön tápról üzemel.
Délelőtt keresgettem rajzokat találtam is egyet amiből lekoppintottam a kikapcsolás utáni koppanásgátlást, és hozzá szerkesztettem egy másikhoz. A tanácsotokat szeretném kérni, hogy nézzétek már meg a rajzot amit csináltam, hogy működőképes lenne-e egyáltalán ezekkel az alkatrészekkel. Mert ha jó lenne neki is fognék az építésének, egy külön trafóval. Előre is köszi.
dcprot_mod
A negatív hibafeszültséget figyelő rész nem jó. (BC557 köre)
Így ebben a formában pont akkor engedi kapcsolni a hangszórót, ha negatív egyenfeszültség van a végfok kimeneteken. Ott van lejjebb egy rajz. (#935330)
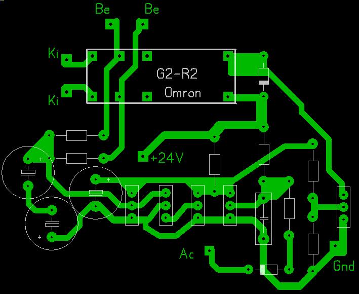
Csináltam egy nyákot a védelmedhez, remélem jó lett, és nem rontottam el semmit.
Vethetnél rá egy pillantást.
Sajnos, nem tudom megnyitni, én a nyáklapok tervezéshez a PCB123 -at használom.
Tudom,hogy melyik program kell hozzá, de nem telepítek fel semmi másat.
Oké, csatoltam képben a nyákot. Plusz még annyi, hogy a tápnál a diódahíd után mekkora kapacitású kondenzátort rakjak pufferelésnek?
Nincsenek feltüntetve a beültetési rajzon a tranzisztorok lábkiosztásai, de jó a terv. Csak majd lábhelyesen ültesd be a tranyókat.
Meg mint írtam, arra figyelj, hogy a relét kapcsoló tranzisztor darlington. Hmm.. most nézem, hogy csak 30 V -ig használható a BC517. Érdekes, nekem nem szállt még el. Keress már egy nagyobb feszültségű helyettesítőt, vagy helyettesítsd ki sima tranzisztorokkal. Pl. BC548B/BC337. Itt az adatlapja: BC517 Rögtön felül ott van a bekötése. Ha túl gyorsan, vagy túl sokára húzna meg a relé, akkor a C3 értékét kell változtatnod. Nagyobb kondi=hosszabb behúzási idő. Teszteléshez a bemeneteket hagyd a levegőben, vagy kösd le GND -re, és kell neki a 33V, meg a váltófesz. a trafóról. A 24 V-os relé elé lehet, hogy kellene egy előtét ellenállás. Nem tudom, mennyire fogja bírni a 33 V -ot a 24 helyett. Mérd meg a relé Ohm -os ellenállását, abból ki tudod számolni az áramot. Számolj 25 V -tal Ir = U/R , ahol U=25 A tranzisztoron marad kb. 0,6-1V, az ellenálláson így akkor lesz Ur = (+Ut-25-1) V. Az áram adott az előző számolásból, az ellenállás értékét meg az Ur -ből és az áramból tudod számolni, a teljesítménye pedig: P = Ur x I Ha van ptk ellenállásod, csinálhatsz hozzá még hővédelmet is. Egy kis bővítéssel pedig az is megoldható, hogy rövidzárkor lekapcsoljon. A különböző hibák miatti beavatkozó áramkörök mind a C3 kondit söntölik hiba esetén, így a plusz áramkörök ahhoz tervezhetők. |
Bejelentkezés
Hirdetés |




. Itt van egy másik.

Amint elkészülök vele írok. 



