Fórum témák
» Több friss téma |
Fórum » Erősítőhöz való hangsugárzó védelem (koppanásgátló)
Témaindító: Thom, idő: Márc 14, 2006
Témakörök:
Először is köszönöm, hogy rá néztél a rajzra. Csináltam az előtét ellenállás helyéről egy rajzot megnéznéd, hogy jó helyen van-e? Plusz megmértem a relé ellenállását 1kohm és így számolva ahogy te írtad egy 320ohmos 8va-s ellenállás érték jött ki. Ez reális szerinted. Előre is köszi.
Inkább úgy kösd, hogy a relé, meg a dióda maradjon ugyanúgy, ahogy eredetileg és a kollektornál vágd el gondolatban azt az ágat, és a kollektorral sorba tedd.
A diódának a relén kell maradnia, azzal párhuzamosan. A relé árama 0,025A (25/1000) , ez folyik az ellenálláson. Esik rajta 33V -os tápnál 33-26, azaz 7V. R=U/I, vagyis 7/0,025 = 280 Ohm P =UxI, vagyis 7x0,025 = 0,175W Ha jól számoltam, 270 Ohm /0,5W jó lesz oda.
Akkor így módosítva marad.:
Na találtam egy tranzisztort BC618. Szerinted jó lenne?
Szerintem jó. Feszültségre mindenképpen, talán az árama kicsit kevés, csak 500mA max. De szerintem elég lesz.
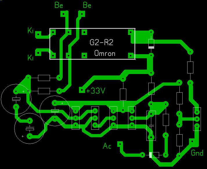
A nyákrajz jó.
Köszi a válasz!
Még annyi, hogy azt az unipolar kondenzátort honnan tudnék szerezni, csak ilyen néven fut?
Köszi. Puffereléshez milyen kondenzátort használjak a diódahíd után?
Melyik pufferelésre gondolsz, ha netán a védelem tápfeszéhez akkor oda 2200-4700uf bármi jó
Ha kipróbáltad, várom a visszajelzést!
Akkora teljesen felesleges. 220µF is untig elég. Többezer µF-ot több Amper terhelésre rakunk.
Én azért egy 1000 µF -os kondit betennék oda.
Okés amint kész lesz írok feltétlenül.
Hát én is 1000 µF-on gondolkodtam, de ha találok kisebbet akkor olyat rakok bele.
Mi a baj vele??Egyébként megépítettem már,és működik.Bár nem ezekkel a tranzisztorokkal.
Bocs, benéztem... :worship: Amire emlékeztem, az majdnem ugyanez a rajz, csak a söntölő tranzisztorok nem a Q4 bázisára mennek közvetlenül, hanem egy magasabb potenciálrú pontra.
A TDA kimenetei féltápon vannak, úgyhogy ez a védelem így nem jó hozzá.
Akkor ajánlj egyet,ami jó a TDA 7294 hídhoz!
A két kimenet közötti egyenfeszültség -eltérést kell figyelni, olyan kapcsolást kell csinálni hozzá.
A lomexnél csak 4,7µF 100v-os bipolar kondenzátor a legkisebb. Jó lesz az az 1µF-os helyett?
Az már sok. Ennek a kondinak az a szerepe, hogy amint megszűnik a váltó a trafóról, azonnal kisüljön, és emiatt elenged a relé. Ha 4,7µF -ot teszel bele, lehet, hogy sok lesz a kikapcsolás utáni kisülési időtartam, és később enged el a relé, mint ahogy az erősítő a csökkenő tápfesz miatt leáll, vagyis, lehet, hogy hallható lesz a kikapcsolási koppanás.
Úgy is jó, ha beteszel oda 2 db 470 nF -os kondit párhuzamosan kötve. Bőven elég oda a 40V -os kondi.
Csatoltam két képet, nézd már meg, hogy jól módosítottam a rajzon, és hogy a másik képen látható 470nF-os kondik jók lennének-e. Ha igen akkor módosítom a nyákrajzot. Előre is köszi.
A rajz jó. Gondolom, a képen látható középső 47nF -ot nem akarod beépíteni...
Túl nagy méretűek a kondik. Nem kell nF -ra pontosan 1µF -ot összerakni. Jó lesz oda 2db 470nF -os kerámia, vagy réteg, vagy fóliakondi. Azok nem túl nagy méretűek. Itt találtam is a HE Store oldalán: 1µF fólia kondi 470nF keráma kondi
Aha értelek. Ezekhez mit szólsz, ilyenek is vannak nekem. De amúgy lehet veszek inkább egy 1µF-os fólia kondit és azt rakom be a bipolar helyett.
Ezekből a kondenzátorokból van vagy 20 db itthon. Egy tv alaplapjából mentve.
Tökéletes, csak 3 db kell, hogy meglegyen az 1uF. :yes:
|
Bejelentkezés
Hirdetés |









