Fórum témák
» Több friss téma |
Sziasztok.
Én ezzel a problémával először akkor találkoztam, mikor bekrepált a 5W-osnak titulált police LED lámpám. Szétszedve egy nagyon egyszerű áramkör hajtotta a ledet. Gyakorlatilag egy smd tranziztornak látszó háromlábú eszköz tette a dolgát 3 alkatrész társaságában, gondoltam az ment tönkre. De hibátlanul működik még most is. A lámpa nem gyógyult meg, valami a LED-el hibádzik, villogásra adta a lelkét szegénykém. Felteszem a step-up alkatrész adatlapját. Ennél egyszerűbben nehezen oldható meg a feladat, 0.8V-3V szép stabil 5Voltot ad.
Köszi.
Láttam közben max-os step-up kapcsolást de azt írják rá, hogy zajos. ez mit jelent? nem egyenletesen adja le a az 5V-ot?
Valószínűleg azt jelenti. A kimenete nem egyenáram, hanem az egyenszintre szuperponálódik némi szemét az áramkör működése miatt. Zajosság azt is jelenti, hogy egyfajta adókészülékként működik, igy zavarhatja a közelében lévő egyéb elektronikát.
És plusz kondik beiktatásával nem lehet csökkenteni a zajszintet?
Bizonyára...de a gond ott van, hogy a kapcsolási jelalak nem szinuszos, frekvenciája, kitöltési tényezője változik, (változhat) igy ezekre a zavarokra jó szűrőt méretezni nehéz. Tudtommal tisztességesen ezt megoldani -félve mondom- nem lehet.
Tök jó hozzászólások meg minden OK
Nekem egy li ion celláról kéne 5 v a cellát napelem tölti egy precíz töltésvezérlő BQ20004 talán? közberakásával én pedig a telefon akkumat szeretném tölteni vele ! Nincs ötlete valakinek ?
Hello, a napelem mekkora feszültséget ad le?
Szia, a napelem max 9 V -ot ad le 300 mA ez rá van kötve BQ24003 /adatlap/ IC-s kapcsolásra a kimeneten pedig egy 3,6 V -os Li ion akku /cella ? PDA ból lett kitermelve 1800 mAh és erre szeretnék egy egyszerű és/vagy olcsó megoldással /pl 555- ös ic / konvertert akasztani aminek a kimenete 5 V legalább és 2-500 mA max .
Kedves mindenki!
Azt szeretném kérdezni, hogy a Max856 5V-ra állítva , mekkora erősségü áramot hoz létre, és ha ez az érték 189 mAh alatt van akkor meg lehet-e valahogy oldani e érték fölé való növelést???
Sziasztok!
Megépítettem a Topi cikkében található kapcsolást MAX856-tal. Mindent a leírás alapján csináltam, de sajnos nem működik. Üresjáratban 2mA-t eszik. A baja az, hogy a kimeneten egyszerűen az elem feszültségénél pár századdal kisebb érték jelenik meg. Mi lehet a gond?
Szia!
Linkeld már be azt a cikket! Köszönöm!
A kimeneti feszültségválasztás jól van beállítva?
Valószínűleg igen, azt írt láb a GND-n van.
Bocsánat, egy kicsit furcsán fogalmaztam. Tehát a 2-es láb a GND-re van kötve. A leírás szerint így 5V-ot kellene szolgáltatnia.
Azt írja az adatlap, hogy az LBI, 3/5 és SHDN lábakat nem lehet szabadon hagyni, vagyis össze kell kötni az OUT-tal (a 3/5-öst a földdel is lehet természetesen).
Ellenálláson keresztül vagy mehet nélküle is?
Megcsináltam. Egy 300Ohm-os ellenálláson keresztül az OUT-ra húztam az LBI és a SHDN lábakat. Annyi változott, hogy most üresjáratban 50mA-t eszik és valamivel kisebb a feszültség is.
Tanácstalan vagyok,
topi szerint az induktivitás okozhat hibát, próbáld meg másikkal. A lábakat közvetlenül is rákötheted az OUT-ra. Valamilyen terhelést is rá kéne adni. Először ellenőrizd a nyákot, nézd meg szkóppal, van-e oszcillálás, aztán cserélgesd ki az induktivitást, a kondikat, a diódát, majd az ic-t.
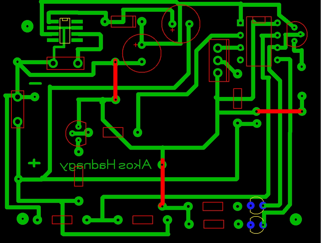
Induktivitás volt már benne 100uH-s és most 47uH-s is. Megnéztem az adatlapot, ott azt írták, hogy LBI-t a fesz. bemenetre kössem, így úgy tettem, de próbáltam a kimenetre is. Az a megrázó az egészben, hogy az üresjárati 60uA-t meg sem közelíti a fogyasztás, bőven túllépi azt. Amikor a lábak sehova sincsenek kötve, akkor 1,7-1,8mA-t eszik az áramkör, ha elkezdem kötögetni a lábakat, akkor felszalad 50mA-ra! Az az igazság, hogy a NYÁK-ot is már kismilliószor átnéztem, de nem találtam hibát. Sajnos SMD tokozású az IC, így nem tudom kipróbálni próbapanelon sem. Ha esetleg tudsz kezdeni vele valamit, a NYÁK tervet fel tudom tenni. Hátha Te látod a hibát.
Egy kicsit késve ugyan, de itt a NYÁK terv. Az eddig ajánlott kötések nincsenek rajta, de a panelen megvannak.
Hello!
Ha jól látom a shutdown láb a levegőbe van (1es láb). Kösd rá a bemeneti feszültségre, és működni fog.
Már nem tudom szerkeszteni a hozzászólásom. Az LBI (5ös) lábat szintén a bemeneti feszültségre kösd rá.
Szia!
Köszönöm szépen a segítséget, sikerült működésre bírni! Örök hála!
Hello! Bocs ha nem az 5V-os témába vág, de Step-Up konverterrel kapcsolatos és ezért írtam ide!
20VDC, 7~8A-es napelemes töltőt építenék a laptopomnak. Egy másik topicban írták, hogy ez megvalósítható 4A-es StepUp konverterrel a 10VDC felkonvertálása 20VDC-re. Lenne valakinek ehhez kapcsolási rajza? Ez valóban ugyanolyan jó, mintha 20VDC- fesz adnák rá a laptopra?
Szevasz!
Ha 4A-es egy StepUp konverter, akkor 4A-nél többet nem tud leadni,és ez is határérték, több szempontot is figyelembe véve, nem célszerű határérték közelében sem járatni, úgy 2/3-ig várható stabil működés, bár elvileg minden ellen védettek.. (Én már azért az ellenkezőjét is tanúsíthatom) Ha jól van megépítve, természetesen biztonsággal tudja a laptopot tölteni, de mi van ha beborul az ég és a StepUp-nak, nincs miből az áramot leadni. Erre külön védelem kell.... Üdv: StMiklos
Sziasztok! Olyan kérdésem lenne, hogy hogyan tudnék 6V-os akksiról(talán azthiszem 7,2V a feltöltött feszültsége) 5V 800mA(minimum) előállítani? Tudom hogy léteznek dc-dc converterek, de nekem ez ,,magas" még nagyon! Lehetőleg olcsón szeretném kihozni, már amennyire lehet! :hide: Egy aránylag drága árkategóriába tartozó telefonnak lenne ez a mobil töltője. Az usb kábel egyben a töltő kábel is hozzá, de sajnos aránylag gyorsan merül az akksi, mert sok alkalmazás fut rajta(ami nem feltétlenül szükséges a telefon működéséhez azt természetesen leállítottam), de nem mindig vagyok 230V közelében sajnos! Tudnátok ebben nekem segíteni? :hide:
Sikerült már megoldani? Én pont most csináltam a htc-mnek egy hasonló dolgot... Noti akku pak + stabilizator... Az akksikat a sajat Noti töltő tölti vissza fel ha lemerült. Neked jó lenne egy 7805-ös stab kocka
Egyenlőre nem jutottam előrébb a dologban. A stabkocka meg azért nem jó, mert az eléggé fűtene 800mA áramfelvételnél. Plusz akksiról van szó, emiatt is kellene dc-dc converter
Neked csak 7.2 V -ról kell 5 V, nem sok a feszültség különbség és nem nagy az eldisszipált hő 800mA-nél sem. Ha a hatásfokot nézzük nem túl jó a rendszer, ezért kellene nekem is valami megoldást találni... Ami nagyon egyszerű, kicsi, jó hatásfokú, és nálam pár Li-ION cella lenne párhuzamban, ami ugye 3.6 - 4.2 V feszültség között mozog és arról kellene step up dc/dc 5 V -ra, majd a töltésüket is meg kellene oldani egy hálózati töltővel ami 5 V-ból (max. 4 Amper) 4.2 V-ot ad a celláknak. Így lenne egy akár zsebben is hordozható két laptop akku cellás vész tartalékom is ha épp a hegytetőn vagyok
akkor is! Másik alternatíva, hogy ilyen óccsó NI-MH akkuk áramával tölteni a telót... |
Bejelentkezés
Hirdetés |




topi szerint az induktivitás okozhat hibát, próbáld meg másikkal. A lábakat közvetlenül is rákötheted az OUT-ra. Valamilyen terhelést is rá kéne adni. Először ellenőrizd a nyákot, nézd meg szkóppal, van-e oszcillálás, aztán cserélgesd ki az induktivitást, a kondikat, a diódát, majd az ic-t. 
akkor is!




