Fórum témák

» Több friss téma
Fórum » Toronyóra elektronika
 
Témaindító: cupika97, idő: Dec 15, 2012
Témakörök:
Lapozás: OK   4 / 4
(#) cupika97 válasza cupika97 hozzászólására (») Feb 2, 2014 /
 
Vagyis kristályt.
(#) nedudgi válasza cupika97 hozzászólására (») Feb 2, 2014 /
 
Nem lesz jó. A program 32768Hz (azaz 32.768kHz) kristályt vár. Csak olyan frekvenciájú lesz jó.
(#) cupika97 válasza nedudgi hozzászólására (») Feb 2, 2014 /
 
Ezt nemértem, a beültetési képre 4,1943014 MHz van irva. Most akkor milyet rendeljek?
A hozzászólás módosítva: Feb 2, 2014
(#) nedudgi válasza cupika97 hozzászólására (») Feb 2, 2014 /
 
Ezt benéztem... Bocsánat.
(#) cupika97 válasza nedudgi hozzászólására (») Feb 2, 2014 /
 
Csak amilyenre szükségem lenne, nem lehet rendelni.
(#) kaqkk válasza cupika97 hozzászólására (») Feb 2, 2014 /
 
Keress a fiókban egy régi kvarcórát abban pont ilyen értékű kvarc van ...
(#) cupika97 válasza kaqkk hozzászólására (») Feb 2, 2014 /
 
Megpróbálok.
(#) nedudgi válasza kaqkk hozzászólására (») Feb 2, 2014 /
 
Ezt én is bevettem. Neki 41943014Hz kvarc kell. Legalábbis a rajzon az szerepel.
A hozzászólás módosítva: Feb 2, 2014
(#) cupika97 válasza nedudgi hozzászólására (») Feb 2, 2014 /
 
Hát igen.
(#) kaqkk válasza nedudgi hozzászólására (») Feb 2, 2014 /
 
Akkor meg kell kérdezni a program tervezőjét , vagy megkérni hogy írja át a programot a fellelhető kvarchoz ..
(#) cupika97 válasza kaqkk hozzászólására (») Feb 2, 2014 /
 
Azt irta küld kvarcot. A kapcsolási rajzot átkell csinálni, vagy jó a régi?
(#) kaqkk válasza cupika97 hozzászólására (») Feb 2, 2014 /
 
Miért kéne "átcsinálni a kapcsolási rajzot" ???
(#) cupika97 válasza kaqkk hozzászólására (») Feb 2, 2014 /
 
Csak mertmár kimarattam a nyákot.
(#) Hp41C válasza cupika97 hozzászólására (») Feb 2, 2014 /
 
Idézet az 1. oldalon levő basic programból:
Idézet:
„Config xt_osc, pwrte_on, wdt_off, mclre_on, lvp_off”

Idézet:
„T1CON = %00110101”

A T1 a belső órajelet osztja le, a konfiguráció szerint a fő oszcillátor XT módba van állítva. Egy db 4.194304MHz quartz kell.

Az alkalmazott 16F627 rendelkezik egy timer 2 -vel is, így minden nehézség nélkül meg lehetne valósítani a feladatot pontosan kerek frekvencia értékű, beszerezhető quartz -okkal is...
(#) cupika97 válasza Hp41C hozzászólására (») Feb 2, 2014 /
 
Remélem majd tud benne segiteni a program irója.
(#) GPeti1977 válasza cupika97 hozzászólására (») Feb 2, 2014 /
 
Már felajánlottam hogy küldök postán kristályt ingyen ha kell egy marékkal. Tudom lehet kerek is de soha nem lesz pontos.

Írd le a címed privát üzenetben.
A hozzászólás módosítva: Feb 2, 2014
(#) cupika97 válasza GPeti1977 hozzászólására (») Feb 2, 2014 /
 
Nagyon szépen köszönöm!!!
(#) cupika97 válasza GPeti1977 hozzászólására (») Feb 7, 2014 /
 
Készülőben van.

P1050010.JPG
    
(#) GPeti1977 válasza cupika97 hozzászólására (») Feb 7, 2014 /
 
A kristály mellé nem 22nF hanem 22pF kondenzátor kell, illetve 10-22pF között lehet választani értéket.
(#) cupika97 válasza GPeti1977 hozzászólására (») Feb 7, 2014 /
 
Köszönöm hogy szóltál, emrt mindenhova csak 22 volt irva, ezért azt hittem 22nF-os kell. Remélem műkodni fog, márcsak 15voltos zéner diódát kell vennem.
(#) cupika97 hozzászólása Feb 10, 2014 /
 
Sziasztok. Elkészultem vele, villog a led, a motor helyére 12V-os izzót raktam, egyfolytaba világít. A végkapcsolóra nem reagál.
(#) cupika97 hozzászólása Feb 10, 2014 /
 
Itt van.

P1080011.JPG
    
(#) cupika97 hozzászólása Feb 20, 2014 /
 
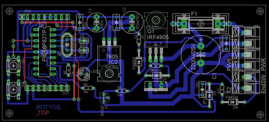
Átterveztem a nyákot. Ha valakinek lenne rá ideje, átnézhetné, minden oké-e.

cxycyxc.LAY
    
(#) GPeti1977 válasza cupika97 hozzászólására (») Feb 20, 2014 /
 
Itt még látszódnak a földelések csillag elágazásai:

oraelso.JPG
    
Következő: »»   4 / 4
Bejelentkezés

Belépés

Hirdetés
XDT.hu
Az oldalon sütiket használunk a helyes működéshez. Bővebb információt az adatvédelmi szabályzatban olvashatsz. Megértettem