Fórum témák

» Több friss téma
Fórum » Toronyóra elektronika
 
Témaindító: cupika97, idő: Dec 15, 2012
Témakörök:
Lapozás: OK   2 / 4
(#) pucuka válasza GPeti1977 hozzászólására (») Dec 27, 2012 /
 
Azért, mert nagy, (a mutatőja) nem kell lebecsülni a toronyóra pontosságát. Pontosabb, mint egy közönséges kvarcóra. Az igaz, hogy téli/nyári átállást kézzel kell megoldani.
(#) Orbán József válasza GPeti1977 hozzászólására (») Dec 27, 2012 /
 
Egy öreg órás nekem azt mondta az "automata" felhúzós szerkezetekre - 25 évvel ezelőtt:
Amíg a motor felhúzza a súlyt, a mechanikának nincsen hajtása.
Persze az inga nem áll meg, de nem is azt a "pontos" ütenmet tartja, mint menet közben.
25 év alatt láttam pár felhúzós megoldást, ráadásul minden nap pontosította magát - ezzel együtt 10-15 percet tért el egyéb időszakban, magyarul hajítófát sem ért.
(#) nedudgi válasza _vl_ hozzászólására (») Dec 27, 2012 /
 
Fejből írtam, valójában 20-30ppm a pontossága, elnézést. 5ppm /év az öregedése.
A hozzászólás módosítva: Dec 27, 2012
(#) Gafly válasza Orbán József hozzászólására (») Dec 27, 2012 /
 
Ráültem a kezemre....

Rendezzétek le egymás között
(#) cupika97 válasza GPeti1977 hozzászólására (») Dec 27, 2012 /
 
Nagyon szépen köszönöm! Ha nemértek valamit majd írok.
(#) Orbán József válasza Gafly hozzászólására (») Dec 27, 2012 /
 
Ha halvány fogalmam lenne, miről írtál nekem most, erősen túloznék...
A hozzászólás módosítva: Dec 27, 2012
(#) Gafly válasza Orbán József hozzászólására (») Dec 27, 2012 /
 
Vicces módon tünnek itt hozzászólások tömegével...
Én toronyóra és pontosság témára szerettem volna reagálni.
Beteszem ameddig még megvan és nem tüntetik el:
Idézet:
„Egy öreg órás nekem azt mondta az "automata" felhúzós szerkezetekre - 25 évvel ezelőtt:
Amíg a motor felhúzza a súlyt, a mechanikának nincsen hajtása.
Persze az inga nem áll meg, de nem is azt a "pontos" ütenmet tartja, mint menet közben.
25 év alatt láttam pár felhúzós megoldást, ráadásul minden nap pontosította magát - ezzel együtt 10-15 percet tért el egyéb időszakban, magyarul hajítófát sem ért.”

(#) Hp41C hozzászólása Dec 27, 2012 /
 
4.194304MHz 30ppm: 2.592 mp / nap, 946.08 mp / év = 15.768 perc / év...
(#) Orbán József válasza Gafly hozzászólására (») Dec 27, 2012 /
 
Akkor nem nekem szántad a 2-ővel ezelőtti válszt? Mert úgy van értelme...
Én a motoros (hajtóműves) felhúzó szerkezetekre mondtam pár példát, remélem nem sértettem meg senkit.Ott nincs ppm, meg plusz-mínusz, csak egy kikopott szerkezet felügyelet nélkül hagyása, végálláskapcsolós súlyfelhúzóval...
Pőre tények.
(#) cupika97 válasza GPeti1977 hozzászólására (») Dec 27, 2012 /
 
Esetleg nagyon nagy kérés lenne ha kaphatnék egy alkatrészlistát, vagy összeírjam magam. Ugye .sch az eagleben megehet nyitni, és ebből a program nem tud csinálni nekem magától nyákrajzot?
A hozzászólás módosítva: Dec 27, 2012
(#) Gafly válasza Orbán József hozzászólására (») Dec 27, 2012 /
 
Idézet:
„Mert úgy van értelme...”

Én még ebben sem vagyok biztos
Pedig párszor visszaolvastam mindent.
A hozzászólás módosítva: Dec 27, 2012
(#) GPeti1977 válasza cupika97 hozzászólására (») Dec 27, 2012 /
 
Magától nem nagyon csinál nyákrajzot, azt is meg kell rajzolni mert amit rajzol az nem mindig jó, meg az alkatrészeket is kézzel kell lerakni. A panel egy oldalasra is elkészíthető az alkatrész oldal átkötéssel is helyettesíthető.
Ellenőrizzétek le jó-e?
Lehet alkatrészlista is meg térben is meg lehet rajzolni, gerber fájlok is készíthetők ami alapján legyártják.
Bár egy-két darabnál próba panelra is lehet megbízható, esztétikus panelt készíteni.
(#) cupika97 válasza GPeti1977 hozzászólására (») Dec 28, 2012 /
 
Nagyon szépen köszönöm. Végkapcsolón 3 vezeték van, melyik 2-t kell erre bekötni?
(#) kaqkk válasza GPeti1977 hozzászólására (») Dec 28, 2012 /
 
Így hirtelenjében egy hibát találtam : a kvarc 22pf os kondijai a + ra vannak kötve a gnd helyett! És talán teliföldet használva sokkal egyszerűbb lehetne a vonalvezetés
A hozzászólás módosítva: Dec 28, 2012
(#) Gafly válasza kaqkk hozzászólására (») Dec 28, 2012 /
 
Idézet:
„a kvarc 22pf os kondijai a + ra vannak kötve a gnd helyett!”

Szerencsére attól még működhet. Jó esetben ha egyáltalán nincsenek a 22 pF-ok, akkor is...
(#) Hp41C válasza Gafly hozzászólására (») Dec 28, 2012 /
 
Szia!
Egy kis irodalom a kapacitásokról.
(#) kaqkk válasza Gafly hozzászólására (») Dec 28, 2012 /
 
Hááát ... én még nem próbáltam egyik megoldást sem de , javítottam a tervet , megnyitás után klikk a ratnest ikonra . Egy pár módosítással elég lett egyetlen átkötés. Általában szeretünk olyan dolgokat terveznii amik működnek , nem csak
Idézet:
„Szerencsére attól még működhet.”
A hozzászólás módosítva: Dec 28, 2012
(#) GPeti1977 válasza kaqkk hozzászólására (») Dec 28, 2012 / 1
 
Már használtam ezt a megoldást hogy a + ra van kötve a kondi, így egyszerűbb mert közelebb van, a Vdd meg Vss közé rajzoltam egy smd táp hidegítő kondit.
A kondik értékével az óra pontosságát is tudjuk szabályozni, oda akár 10-30pF forgókondi is tehető és pontos mérővel beállítható a névleges frekvencia. Ha nincs kondi vagy túl nagy értékű akkor látszólag működhet de szélsőséges helyzetekben, zavar esetén lehet gond.

Nem tudom megnyitni a feltett brd sch-t.
Érvénytelen adat hibával lefagy az eagle.

Úgy kell bekötni a kapcsolót hogy alaphelyzetben nyitott legyen, azaz a COM és NO kivezetésekre.
A hozzászólás módosítva: Dec 28, 2012
(#) cupika97 hozzászólása Dec 28, 2012 /
 
És most akkor melyik megoldást csináljam meg?
(#) kaqkk válasza GPeti1977 hozzászólására (») Dec 28, 2012 /
 
Ha használod a teliföldet , akkor nincs ilyen gondod , a földelendő alkatrészek azonnal helyben földre kerülnek és sokkal egyszerűbb a vezetékezés.
(#) kaqkk válasza GPeti1977 hozzászólására (») Dec 28, 2012 /
 
Amelyiket szimpatikusabbnak találod , az általam javított panelon csak egy átkötés van , és a mikrochip szerint ajánlott bekötést használom .Ha ezt választod nyomtatás előtt ne felejtsd el a ratsnest ikont .
A hozzászólás módosítva: Dec 28, 2012
(#) cupika97 válasza kaqkk hozzászólására (») Dec 28, 2012 /
 
És amit betettél, azt nem tudom megnyitni.
(#) kaqkk válasza cupika97 hozzászólására (») Dec 28, 2012 /
 
Mmilyen verzió az eagle amit használsz ?
(#) cupika97 válasza kaqkk hozzászólására (») Dec 28, 2012 /
 
Eagle 5.0.0.
(#) GPeti1977 válasza cupika97 hozzászólására (») Dec 28, 2012 /
 
Nekem 5.11.0 van, lehet fel kellene tenni jpeg ben hogy meg tudjam nézni.
(#) cupika97 válasza GPeti1977 hozzászólására (») Dec 28, 2012 /
 
Küldenél egy linket, ahol le tudom tölteni?
Ennyit ír: Invalid data in file valahol/Toronyora [1].brd
A tiedet megtudom nyitni csak a kaqkkét nem.
A hozzászólás módosítva: Dec 28, 2012
(#) kaqkk válasza cupika97 hozzászólására (») Dec 28, 2012 /
 
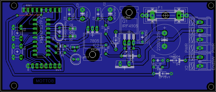
itt van kép és pdf formátumban
A hozzászólás módosítva: Dec 28, 2012
(#) kaqkk válasza kaqkk hozzászólására (») Dec 28, 2012 /
 
Elnézést az előző pdf ben volt egy hiba , javítottam

Toronyora.pdf
    
(#) cupika97 válasza kaqkk hozzászólására (») Dec 28, 2012 /
 
Ejjha de érdekes rajz.
(#) kaqkk válasza cupika97 hozzászólására (») Dec 29, 2012 / 1
 
Ez ugyanaz a terv csak egy kicsit bele kotnyeleskedtem
Következő: »»   2 / 4
Bejelentkezés

Belépés

Hirdetés
XDT.hu
Az oldalon sütiket használunk a helyes működéshez. Bővebb információt az adatvédelmi szabályzatban olvashatsz. Megértettem