Fórum témák
» Több friss téma |
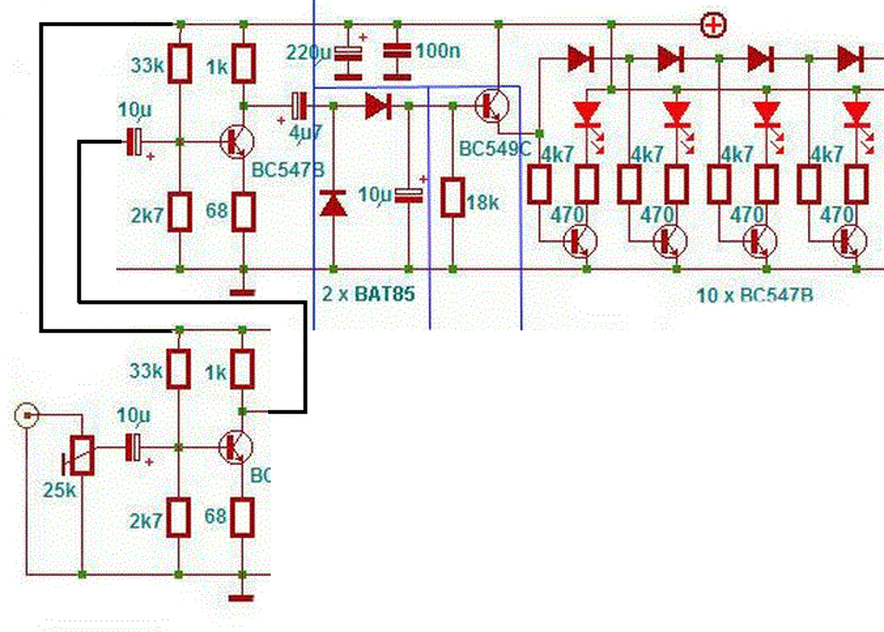
Mi az első tranzisztor típusa, és mekkora az emitter-feszültség? Vagy a tranzisztor, vagy valamelyik ellenállás nem stimmel.
A 68 ohm helyén 4db soros ellenállást számolok, kijön belőlük azaz érték?
Az emitteren 230mV-ot mértem, a 68Ω pont megvan, a tranzisztor típusa: 2N3904 B331.
A potméter 25k helyett 220k, számít?
Ami elkerülte a figyelmedet, az a 2N3904 lábkiosztása. A 2N sorozatra jellemzően a kollektor-emitter fordított a BC tranzisztorokhoz képest. Úgy nézem, csak meg kell fordítani.
A többi tranzisztorral vajon mi a helyzet?
Igen én is néztem, és meg is fordítottam, azonban nem hozott változást. A kollektoron így 6 V körüli feszültséget mérek, és ugye mondtad, hogy féltápon kéne lenni. Ezt milyen számítással tudom megoldani? Ugyanis most a mérések eredményei:
Kollektor: 6,04V Bázis: 480mV Emitter: 0V Táp: 6,05V A hozzászólás módosítva: Márc 9, 2015
Na most felvettem mindent max hangerőre és működik!
A kérdésem, hogy hogy lehetne állítani, hogy halkabb üzemben is szóljon. Valaki írta, hogy a 33k és 2,7k ellenállásokat megtízszerezni. Hozhat eredményt?
A 68 ohm csökkentésével tudod az erősítést növelni, de a tranzisztor bétája is elég szoros korlát.
Mi a jelforrásod?
Piszkosul szégyellem magam, hogy így benéztem a lábkiosztást. Köszi a sok segítséget!
Az elég sovány jel, duplázd meg az első fokozatot, tehát legyen belőle kettő egymás után. A bread-board másik végére is teheted és átkötsz.
Hogy is gondolod pontosan? Miből legyen kettő?
Értem, köszi mindent! Nem lehettem egyszerű
Szóra sem érdemes. Várom a beszámolódat. Ha az érzékenységgel átesnénk a ló másik oldalára a 68 ohm ellenállások helyére tehetsz 100 ohm körülieket.
Rendben, holnap összerakom. Köszi még egyszer.
Na most vajon mi nincs a helyén? Kollektorok féltápon? A két erősítő fokozat között az elkót a rajzhoz képest fordítva kell bekötni. Ha rámérsz a kondi lábaira látod az elvárt polaritást.
A kollektorokon majdnem ugyanannyi a feszültség testhez képest, mint a táp. De az eredeti kapcsolás szerint is így volt, mikor még csak egy fokozat volt. Egyébként miért kell megfordítani az elkót? (megfordítottam és valamivel jobb lett, de egy fokozattal még mindig jobb) Valamint a kollektorokat hogyan tudnám féltápra hozni? (bocsi a szerencsétlenkedésért)
Várom a válaszokat, ha hazajöttem elolvasom és megcsinálom, most mennem kell dolgozni. Köszi
Az alacsonyabb tápfeszültség miatt az eredetileg 33k ellenállást csökkentsd, vagy a 2k7-et növeld.
Az elkót azért kell megfordítani a kollektor-feszültség pozitívabb a bázisnál, az elektrolit kondenzátor rosszul tűri a fordított polaritást.
Az elkot értem, de ha a 2k7et növelem, akkor nem csak a bázisfeszültség lesz nagyobb? Elmagyaráznád hogyan csökkenti a kollektor feszt? Köszi
Ajánlom az egész elolvasását. A konkrét kérdésedre a 3.7.4. alatt találsz választ.
A "munkaponti emitter áram meghatározása" résznél a képletbe 1.5k Ohmot helyettesít be 1k helyett. Van ennek valami oka, vagy csak elírás? Egyébként köszönöm az olvasnivalót, el fogom olvasni az egészet. Sok új ismerettel gazdagodtam, pedig még csak a töredékét fejeztem be. Érdekes olvasmány.
Ha a 33k ellenállást csökkentem, vagy a 2k7 ellenállást növelem, akkor a bázisáram fog növekedni. Ez hatással lesz a kollektorfeszültségre? (bocs a sok kérdésért)
A bázisáram természetesen nőni fog, ez a célunk. Ettől nő a kollektoráram és nagyobb feszültség esik majd a kollektorellenálláson.
Szinte megvilágosodtam. El sem tudod képzelni, mennyit segítettél!
Sziasztok! Egy kis segítséget szeretnék kérni. Ma kiégett a 68 ohm-os ellenállás a kivezérlésjelzőben, kicseréltem, és továbbra se működik. Hol lehet még benne probléma ? Előre is köszönöm a segítséget!
Szia!
Az ellenállásra kötött tranzisztor jó? A többi ellenállás nem szakadt meg?
Jó, és nem szakadt meg. Sztereó a kivezérlésjelző, csak az egyik felén égett ki az ellenállás, de a másik fele se működik.
Keresd meg a hibás alkatrészt, mert csak úgy magától nem égnek ki az ellenállások. Mérd ki a tranzisztorokat, ellenállásokat, kondenzátorokat. Ellenőrizd a tápfeszültséget és azt, hogy polaritáshelyesen van-e rákötve. A jelforrást is nézd meg.
|
Bejelentkezés
Hirdetés |












