Fórum témák
» Több friss téma |
Fórum » Tüzijáték indító (16 csatornás táv és vevő segítségével)
Témaindító: Mekszii, idő: Nov 26, 2022
Témakörök:
Sziasztok!
Egy olyan dolgot szeretnék kivitelezni, hogy adott egy 16 csatornás táv és hozzá vevő, aminek segítségével szerenék tüzijátékot indítani, viszont láttam egy videóban (Videó a szerkezetről, amit el szeretnék készíteni), hogy "teszt/fire" mód közt tud választani. A fire módot meg tudom oldani, hangszóró aljzatokra negatív direktben, pozitív a vevőről, ez eddig szuper, viszont szeretnék én is olyan visszajelző ledeket, hogy ha tesztbe kapcsolom, akkor amelyik aljzatra van izzító, vagy akármi más dugva, az küldjön visszajelzést a led felvillanása/világítása formájában, de az aljzatnak ne adjon áramot. Természetesen utána fire módba kapcsolva a ledek kialudnak. és a távirányítóval indított aljzat kapna áramot, ezáltal elindul a kívánt tüzijáték, vagy bármi más a 12 v-tól. Az lenne a kérdésem, hogy hogyan tudom ezt a teszt módot megvalósítani? ![]() Köszönöm előre is, Máté
Egyszerű a történet , teszel bele 4db 4áramkörös relét ami elengedett állapotban a kimenetekre teszi az indító jelet , meghúzott állapotban meg a visszajelző ledekre és a 4 relé tekercsét párhuzamosan rákötöd a teszt kapcsolóra . amikor teszt állásba kapcsolsz váltanak a relék ...
Én, amikor ilyen egyszerűt csináltam, a nyomógombot áthidaltam 3.3k és egy LED.
Polaritáshelyes bekötés esetén addig világított, amíg a hozzá tartozó izzógyújtó el nem működött. Az átfolyó kb. 3mA nem indítja el a terméket...
Legközelebb mielőtt témát nyitnál nézd meg hogy van e már olyan téma amibe belefér a kérdésed , és nem kell ezer // jel ....(És regisztáláskor érdemes elolvasni a fórum szabályzatát)
A hozzászólás módosítva: Nov 26, 2022
Hát ez elég zavaros.
Először is vezetékkel, vagy vezeték nélkül szeretnéd megoldani ? De akár így akár úgy a dolog egyszerű: kiküldesz egy kódsorozatot amire jön egy válasz. A kódsorozattól függ, hogy ez egy teszt, vagy indítás (természetesen ahány indító állomás annyiszor kódx2 (teszt, indítás)). Ha vezetékes akkor RS485, ha rádiós akkor a szabad vezérlési frekiket használhatod, 40 akárhány, 400 ákárhány, 800 akárhány MHz
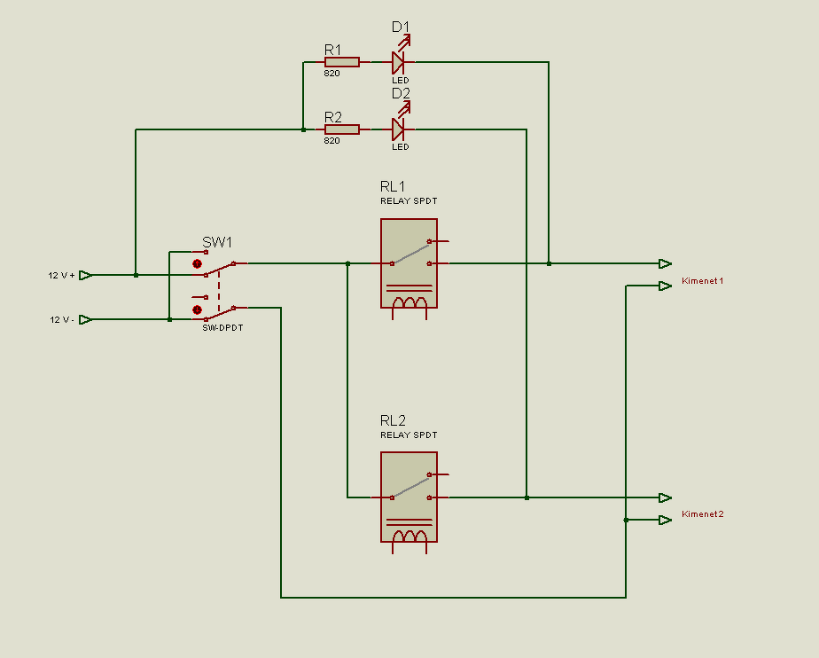
Ha jól értem a kérdést, neked olyan kell, mint a mellékletben látható (Tervezett.png).
SW1 kapcsoló két- vagy háromállású, kétáramkörös szerkezet, pl.: Bővebben: Link. A kapcsoló alsó állásában, ahogy most is látható a képen, a régi állapot szerint fog működni a relésor. A felső (teszt) állásban a kapcsoló a kimenetektől elveszi a tápfeszültség negatív pontját, így az oda kötött szerkezet nem fog elindulni. Csak az a LED fog világítani, amelyik relé aktív. szerk.: Elég lenne egy SPDT kapcsoló is, a negatív ás megszakítása teszt üzemben inkább biztonsági funkcióval bír. A hozzászólás módosítva: Nov 26, 2022
Itt a teszt funkció nem a gyújtóáramkörök folytonosságának vizsgálatára kell? Vagyis ponthogy a gyújtóelemen kéne kis áramot áthajtani és azzal kapcsolni egy tranyót és ledet.
Valószínűleg a programozás/párosítás sikerességét akarja ellenőrizni, magyarán tesztelni, hogy az a relé húz-e be, amelyiknek a gombját nyomja. De neked is igazad lehet, mert nem egyértelmű, mi a feladat.
Mennyi pénzt és időt szánsz erre az ötletre ?
Szia, igazából amennyit muszáj. Egy évben 1x-2x használatos dolog, a teszt funkciót is csak önmagam fejlesztésére és extra funkcióként szeretném
Szia, elnézést, ha rossz helyre nyitottam, hasonló kérdést viszont nem találtam.
A / jeleket meg nem én írtam oda, azt hittem, hogy a fórum magától egészítette ki, ezért nem is bántottam. Köszi a segítséget egyébként!
Sziasztok, köszi az eddigi válaszokat.
Tényleg nem teljesen érthetően fogalmaztam. A teszt lényege tulajdonképlen, hogy az adott aljtatra helyesen van kötve a gyújtó, így kiküszöbölhető az, hogy ne induljon el akkor a dolog. A videóban szereplő rendszert szeretném lényegében kivitelezni
Rajzoltam egy alkatrész temetőt
ez tud tesztelni, figyeli hogy van e már rá kötve gyújtó és az ellövést is lehet látni.. Sok fet helyett uln2803ic is lehetne.. Működése a képeken..
Mit jelent az, hogy helyesen van kötve a gyújtó? Polaritásfüggő vagy polaritástól független az a gyújtó? Mi van benne? Milyen értékei vannak, amelyek egyszerűen mérhetőek (ellenállsa pl.)?
|
Bejelentkezés
Hirdetés |








ez tud tesztelni, figyeli hogy van e már rá kötve gyújtó és az ellövést is lehet látni.. Sok fet helyett 






