Fórum témák
» Több friss téma |
Fórum » Vasútmodellezés
Én megsúgom, mit szeretne, mert valami fogalmam van a vasútról is, az elektronikáról is.
Azt szeretné, ha a bejárati jelző továbbhaladást engedélyező (tipikusan: zöld fény) jelzése esetén a váltókat nem lehetne állítani, csak akkor, ha a jelző továbbhaladást tiltó (tipikusan: vörös fény) állásban van. Ennél mi sem egyszerűbb, készítek egy "Móricka-rajzot", és felteszem.
Na, meg is van a rajz. Nem egy Leonardo da Vinci, de azért - remélem - érthető. Jobb oldalon vannak a váltó hajtóművek a kapcsolókkal, balra a jelző és a trafó.
Sziasztok!
Vettem SMD ledeket és ellenállást, de az üzlet, ahol vettem olyan barátságtalan eladók dolgoznak, hogy semennyit sem segítettek. Persze lehet, hogy csak a rossz eladóhoz kerültem. Mikor kérdeztem, hogy melyik led milyen színű, csak annyit mondott, hogy ki kell mérni. Szóval a lényeg, hogy ezek a ledek olyan kicsik, hogy nagyító alatt tudom csak megnézni. Van rajta egy T betű. A T teteje az egyik pólus, az alja a másik, de nem tudom melyik melyik. Az ellenállások pedig be vannak csíkozva. Mindegyik utolsó csíkja arany színű. Az arany a + vagy a -? Ha valaki tudja a választ, LEGYEN SZÍVES, gyorsan válaszoljon, hogy neki tudjak állni. Köszönöm. Viktor Ez a fórum nem az, ahol követelődzhetsz! Nyilván, ha valaki tud válaszolni, az válaszol, ehhez nem kell kérni (!) hogy gyorsan tegye, mert: 1. Bunkóság 2. Felesleges Frankye
Szia !
Nincs valami multimétered ? Azzal ki tudod mérni ,hogy a LED-nek melyik oldala a "+". Ellenállásnál nincs polaritás..... A ledet ne melegítsd túl !(minimális ideig forraszd!) Üdv
Köszi nektek.
Multiméterem sajna nincs, de egy trafót be tudok állítani 5 voltra, azzal ki tudom próbálni. Remélem sikerülni fog. Ha nem, úgyse hagylak aludni benneteket. Viktor
Vagy alkoholos ficcel ráírja a szalagra a színt
![]() Persze attól függ mennyi darabot vett...... szerk : 0603 kékem van 10Ft/db ha érdekel (bocs a reklámért)
Mindenből csak 8-10 db-ot vettem, próba képpen. Már egy pár ledet tönkre is tettem, mert nem jó drótot használtam. Csak telefondrót volt itthon, az elég vékony, de a szigetelése túl rideg, így igazgatás közben letört a led "lába". holnap veszek jobb drótot is. Szóval menni fog, de a tanulópénzt nem lehet elkerülni.
Üdv. Viktor
Ha lehet zománcozott rézhuzalt vegyél.
Ennek a szigetelését pákával le tudod "melegíteni".
öö majdnem ezt szeretném elérni négyfényű bejárati jelzöm van 3vágányos állomás és azt szeretném ha minden váltó egyenesben van akkor zöld ha kijárat szabad ha nem akkor 1 sárga. Ha bármelyik váltó kitérőben van akkor az adót vágány kijárati jelzőtől függően ha szabad 2 sárga fölső villog ha tilos a kijárat 2 sárga világit. De a gond ott kezdődik nincs vissza jelző áram kör se a váltókhoz se a jelzőhöz.
Szia, ez nagyon könnyen megvalósítható lenne, ha először megcsinálnád a váltók állapotát visszajelző áramköröket. Itt találsz jelző vezérlésre áramköröket.
Milyen váltó hajtóművet használsz? Milyen érintkezővel rendelkezik? Én a vágány foglaltság érzékelésre Hall IC-t használok, ilyet a régi számítógép billentyűzetben találsz, legalább 101 db-t. A Hall IC-s klaviatúra olyan lágyan nyomható, nem érzed a pattanó gombosra jellemző átbillenést. A Hall IC-k általában nyitott kollektoros áramkörök, igy az IC-kimenete és a + táp felé egy 470 Ohm- 1 k ellenállás kell, hogy a jelet fel tudd dolgozni. A linket javítottam. Frankye
Ezt néhány relével nem fogod tudni megoldani, ehhez komolyabb elektronika kell. Kezdve mindjárt azzal, hogy egy relétől a jelzőn nem fog villogó fény megjelenni, folytatva azzal, hogy ezt komoly logikai áramkörökkel kell megvalósítani. (Természetesen meg lehet csinálni jelfogókkal is, de akkor a paksi erőműből kérj egy saját tápvezetéket, meg még egyet a hűtéshez...)
Sziasztok!
Az alábbi vasútmodell táppal van egy kis gondom. Megépítettem, működik is, csak az a gond vele, hogy a potméter nem pont a középállásban húzza be a relét. A kérdésem az, hogy melyik alkatrészt cserélgessem, hogy be tudjam kalibrálni. Köszönöm a válaszokat!
Köszi a választ!
Igen, lineáris.
Sziasztok!
Lenne egy kérdésem természetesen terepasztallal kapcsolatban. Szeretnék építeni (még nem olyan nagyot : ) ). Ugye a sínek alá rakni kell(ene) parafa lapot, és ez csíllapító szerepet tölt be. Kérdés a következő: ezt a parafa lapot lehet-e helyettesíteni "ezzel" a fél cm vastag hungarocell lappal (amit szigetelés gyanánt használnak a falakon)? Előre is köszönöm a választ! Tisztelettel: Zotya
Szia Zotya94, érdemes tenni, és a parafára sokkal könnyebb ragasztani, mint a Hungarocell-re. Ne feledd, hogy az ágyazatot is ragasztani kell majd - tapéta ragasztóval, és az nehezen ragad a Hungarocell-hez.
Ha fedett- , rejtett pályaudvart épitesz, ahol nem látszik a zuzott kö ágyazat, ott a vékony 3-4 mm polifom amit a szalagparketta alá tesznek, használható. Én a parafát azért szeretem, mert Pálmatex-el könnyen és erösen ragasztható.
Hali !
Egyrészt nem ragasztani szokták a vágányt ,másrészt az ágyazatot vízzel kevert fa ragasztóval szokták ,ami száradás után nem látszik. Egyébként a fa ragasztó (fehér tejföl szer ű) simán tartja a hugarocelt ,mint atom. Én aból csináltam a domborzatot. Köbzoli : milyen melegre gondolsz ? Üdv
Szia!
Én is a parafát ajánlom, vagy a szivacsgumit. Jobb vele dolgozni, jobban csillapít, és stabilabb. Ragaszthatod pálmatexel, faipari ragasztókkal (ponal, palma, emfi, stb.)
Értelek. Olvastam itt zúzott kő ágyazatról is, viszont én azt hittem hogy ez csak díszítésre való. Szóval ez is úgymond a csillapítást szolgálja?
Néztem egy pár vasútmodellező weblapját, és láttam hogy ők kétoldalú ragasztót használnak a vágányok alatt. Ez is használható?És ha zúzott kövez használok akkor kell-e parafa? Bocsánat a sok kérdésért, de a vasútmodellezést még csak kóstolgatom, és folyamatosan olvasok róla szóló cikkeket, de van amit nem találok bennük igy azt megkérdem Tőletek : ). Köszi a válszt! Üdv: Zotya
Ha találsz valami vastagabb szivacsos kétoldalút, az jó lehet szerintem. De elég drágák szoktak ezek lenni.
Hát .....nem tudom ,én parafát tettem ,el mondhatom nem estem s*ggre a bele fektetett munka/zajcsökkenés arányán.
Sziasztok, a saját tapasztalatom, modul rendszerben épitem a terepasztalt, és kipróbáltam a parafát (3mm), és a Polifom-t (4 mm)is. Palmatex mind a kettőt jól ragasztja, talán a parafa csendesebb. Zuzott kö ágyazat miatt a kétoldalú ragasztó szalag hosszúidejű ragadása kétséges, három év után elvált több helyen. ha prrmentesen fel tudod ragasztani mind a két oldalát szerintem a hiba kilőve.
A zuzott követt érdemes több félét keverni, és a töltés oldalát abból összeállítani, persze ehhez a parafát/polifom-t formára (rézsű) kell vágni. Néha ki lehet foggni az Ikea, vagy Obo, Baumax parafa falvédő tekercsben 3 mm vastag. Ez a jó!
Még csinálhatnál pár fotót az asztalodról, szerintem többen örülnénk itt neki !
Ja...ja....
Például ahonnan jól látszanak a jelzőim
Sziasztok. Nagyon köszönöm a választ. Mostmár 95%-ban felvilágosodtam ezen a téren.
![]() Már csak az nem fér a fejembe, hogy ha szeretnék egy emelkedőt készíteni mert egy híd következik, vagy akármi, akkor kb. hány fokosnak kell lennie, hogy a vonat fel tudjon menni rajta gond nélkül? : ) És még egy dolog: Ha szabad megkérdenem akkor ti honnan szerzitek/szereztétek be a kellékeket (vágány, mozdony, vagon, közúzlék stb) ? Bocsánat a sok kérdésért még egyszer :pirul: :pirul: Köszönöm, sziasztok. Zotya
Lehetséges hogy modellboltban hozzá tudsz jutni ilyesmihez, pl: http://modell.hu http://vasutmodell.com http://www.modellbolt.hu/ http://bigboymodell.unas.hu/
Vagy aukciós portálokon, fórumokban is hirdetnek többen.
Szia Zotya, ha emelkedőt építesz, akkor általában 6-8% -nál nagyobb emlekedést nem illik építeni, hiszen akkor a mozdony kereke kipörögne, és nem tudna fellmenni. A-6-8% = 1 méter alatt, 6-8 cm magasra. ha ennél magasabbra szeretnél feljutni, akkor fogaskereküt kell épiteni, de ehhez a tájat is harmónikusan illeszteni kell.
A fogaskereküvel max 1 méter alatt 20 cm-re lehet feljuttni. DE mindig számolni kell az átmeneti ivekkel = átmeneti szakaszok, ahol a vizszintesből, az emelkedőbe vált, tehát 6%-al számolva 6cm-magasra üzembiztosan 1,3-1,4m alatt tud a mozdony feljuttni. Ha ivben teszed, akkor inkább 1,5m. Egy mozdony (4 hajtott kerék E44 Roco) vonóereje kb 130-040 Gramm = 12-13 db négytengelyes kocsi-val fel tud még éppen haladni.
Az elmúlt napokban ezt építettem. Egy Coca-Cola-s kamiont alakítottam át. Jövő héten feltesszük egy terepasztalra.
Aug. 19-22-ig Nemzetközi Vasútmodell Kiállítás Balatonfüreden. Szeretettel várunk minden kedves érdeklődőt. www.vasutmodellklub.hu
Sziasztok!
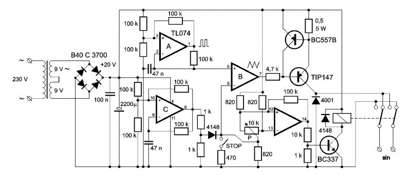
Megépítettem (másodszor is) a csatolt képen látható mozdonytápegységet , amit az Ezermester újságból (1998 decemberi szám: http://ezermester.hu/articles/article.php?getarticle=2202) néztem ki. Igaz nem mozdonnyal próbáltam ki, csak egy sima 12V-os villanymotorral, és az a baj, hogy a motor rángatva indul, aztán a potit tekerve hirtelen meglódul. Ebben szeretném kérni a segítségeteket, mit változtassak a kapcsoláson. Köszönöm!
Szia, sok probléma is lehet:
-10k Poti lineáris vagy log? A vagy B jelü? (A=lin, B=log). -TL074 (A) négyszög oszcillátor. Hol rezeg? (kb 15-20 kHz-en kellene) -TL074 (B) megvan e a háromszög jel a kimenetén? Jó lenne egy jelalakot láttni a TIP147 kollektorán? Milyen moci-t tettél rá? Mozdonnyal nem próbáltad? Minden pulzushossz modulációs sebesség szabályozó (PWM) fix frekvenciájú, de változtatható kitöltésű nyégyszögjelet bocsájt ki, ez a táp még egy kicsit át is alakitja, mert a motorra már háromszög jel kerül. Sajnos ennek a kapcsolásnak a hátránya, hogy a poti középállásában nem jön ki jel, akkor van a polaritás váltás, igy a 270° elfordulásból, kb 125°marad a szabályozásra, amivel relativ nehezen lehet szabályozni. Én a csatolt tápot épitettem meg kb 5 éve, igaz, hogy egy kapcsolóval oldom meg a polaritás/menetirány váltást. De a 270°szabályozás az ki van használva, és szép lassúmenetet biztosít. Sok sikert. |
Bejelentkezés
Hirdetés |



















