Fórum témák

» Több friss téma
Fórum » VCC és analog 5V avagy egy újabb táp probléma
Lapozás: OK   1 / 1
(#) pakibec hozzászólása Dec 31, 2007 /
 
Sziasztok!

Építettem egy fordulatszámmérőt modellekhez. A digitális rész AT-Mega8-al 7 stegmens kijelzővel. Az analóg rész: fototranzisztor, auto-gain-controllos erősítő, schmitt trigger. A táp 5V (4 db ceruza akksi)

A probléma, hogy a digitális rész tápra kötésekor az Schmitt trigger kimentén zavar jelenik meg, mely a mérést pontatlanná teszi. Valahogy az avr megzavarja, ráültet egy nagyfrekis jelet, amit egyszerüen nem tudok kiszürni. Próbáltam az avr táp kivezetései közé 2200µF-os + 100 NF kondit, kismértékben csökkent, de meg nem szünt. Az egyetlen müködő megoldás az volt, hogy az avt-t külön 5V-os akksira kötöttem, és a két akkumulátor negatívját (gnd) összekötöttem, így zavarmentes volt.

Van valami ötletetek, hogyan lehet megoldani a problémát, hogy közös tápról mehessen a kapcsolás? Hogyan válsztják szét az analóg és adig. rendszerek tápjait?

Előre is köszönöm!
Üdv: Pakibec
(#) topdon válasza pakibec hozzászólására (») Dec 31, 2007 /
 
Üdv

A két kör tápját nem próbáltad galvanikusan leválasztani? Értem ezalatt: Egy táppontról leveszed a két külön tápot, és a +/- pólusokat kondikon viszed tovább? Esetleg 1:1-es trafón keresztül... Nem tudom segítene-e valamit a problémádon....

Ha a két akksi közös testje segített, lehet hogy megoldást jelentene csak a - pólus leválasztása...

Oder esetleg optocsatoló? Az is teljes leválasztás galvanikusan (némely PLC-k be/ki menetének védelménél is használják...)

Ha hiba van az elméletben akkor sorry, csak elmélkedek

Üdv: T
(#) Medve válasza pakibec hozzászólására (») Dec 31, 2007 /
 
Hello, az ehhez hasonló esetekben az alábbi intézkedéseket lehet tenni:

-A két föld (A-D) el legyen határolva egymástól, egy jól behatárolható területen
-A minimális marás technikája ad jó árnyékolást
-A 2 Gnd-t egy helyen kell összekötni
-A lábaknál (közel a toknhoz) kell összekötni, ha nincs a rendszerben más eszköz, ami 2 Gnd-t igényel
-Ha van, akkor csillagföldelés kell az IC-hez közel
-Digitális jel ne menjen az analóg IC alatt
-Az IC alatt az analóg gnd-t kell vezetni
-A tápsávok vastagok legyenek, a drótokat összesodorni
-A gyors kapcsolójeleket, pl az órajelet, a DGnd-vel árnékolni kell
-A két oldalon a sávok ne fussanak egymáson
-A táp csatolásmentesítése 100nF ker. és 10µF Ta kondival, fojtótekerccsel, közel az IC-hez.

De ezek már finom dolgok, szerintem nálad az erősítő érzékenységét kellene csökkenteni. Vagyis, az erősítést a fototranzisztorra kellene koncentrálni. Rajzot küldenél?
(#) pakibec válasza Medve hozzászólására (») Dec 31, 2007 /
 
Sziasztok!

Köszönöm szépen a válaszokat.

Egyelőre csak próbapanelen van meg a kapcsolás. Arra figyeltem, hogy a dig és az analóg rész teljesen külön helyen legyen, vezetékek távol esnek egymástól.

Az erősítést a TBA2800 első erősíője végzi, ami AGC-s. Erre azért van szükség, mert a müködés során erősen változnak a fényviszonyok és tág müködési tartományt szeretnék. A korábbi ford. mérő csak ragyogó napfényes időben mért Egyébként erős fényben is jelentkezik a probléma, ekkor az erősítés elvileg alacsonyabb. Szerintem az avr órajele zavarja az analóg részt. Megpróbálom tantál ELKOval, talán segít.

Digitális földet hogyan kell kialakítani?

fordmer2.sch
    
(#) _JANI_ válasza pakibec hozzászólására (») Dec 31, 2007 /
 
Esetleg egy DC / CD táp-leválasztás ( DC-DC Converters. PLD: NMA 5V & 12V SERIES ) még segithet a problémán. Ez így egy külön tápként fogható fel. (Persze lehet h nem a legolcsóbb, s a beszereztatőség is problémás lehet . De mint írtad, a külön táplálás megoldotta a problámát.) Elötte azért érdemes kipróbálni amit csak lehet...
(#) titi válasza pakibec hozzászólására (») Dec 31, 2007 /
 
Hali!

Esetleg a tápokat zavarszűrő tekercseken keresztül add az áramköröknek.
(olyasmire gondolok, amit autórádióknál is használnak)
(#) pakibec válasza _JANI_ hozzászólására (») Dec 31, 2007 /
 
Köszönöm a tippet. Igen lehet, hogy egyszerübb mint 2 akkupakkal megoldani. A baj igazából ott van, hogy ezt a fajta illesztést sok kapcsolásban használnám és biztos, hogy sok analóg digitális rendszer illeszésénél fellép ez a probléma, tehát biztosan van egyszerű megoldás is.

Készítettem néhány képet a zavarról:
34:AVR nem müködik,jel a schmitt kimentetén
36:AVR bekapcs, jel a schmitt kimenetén
39 Avr müködik, jel a tba kimenetén
40 Avr nem müködik, jel a TBA kimenetén

(#) Pafi válasza pakibec hozzászólására (») Dec 31, 2007 /
 
Mivel csináltad a kapcsolási rajzot?

Nem lenne jobb, ha mindenki láthatná?
(#) pakibec válasza Pafi hozzászólására (») Dec 31, 2007 /
 
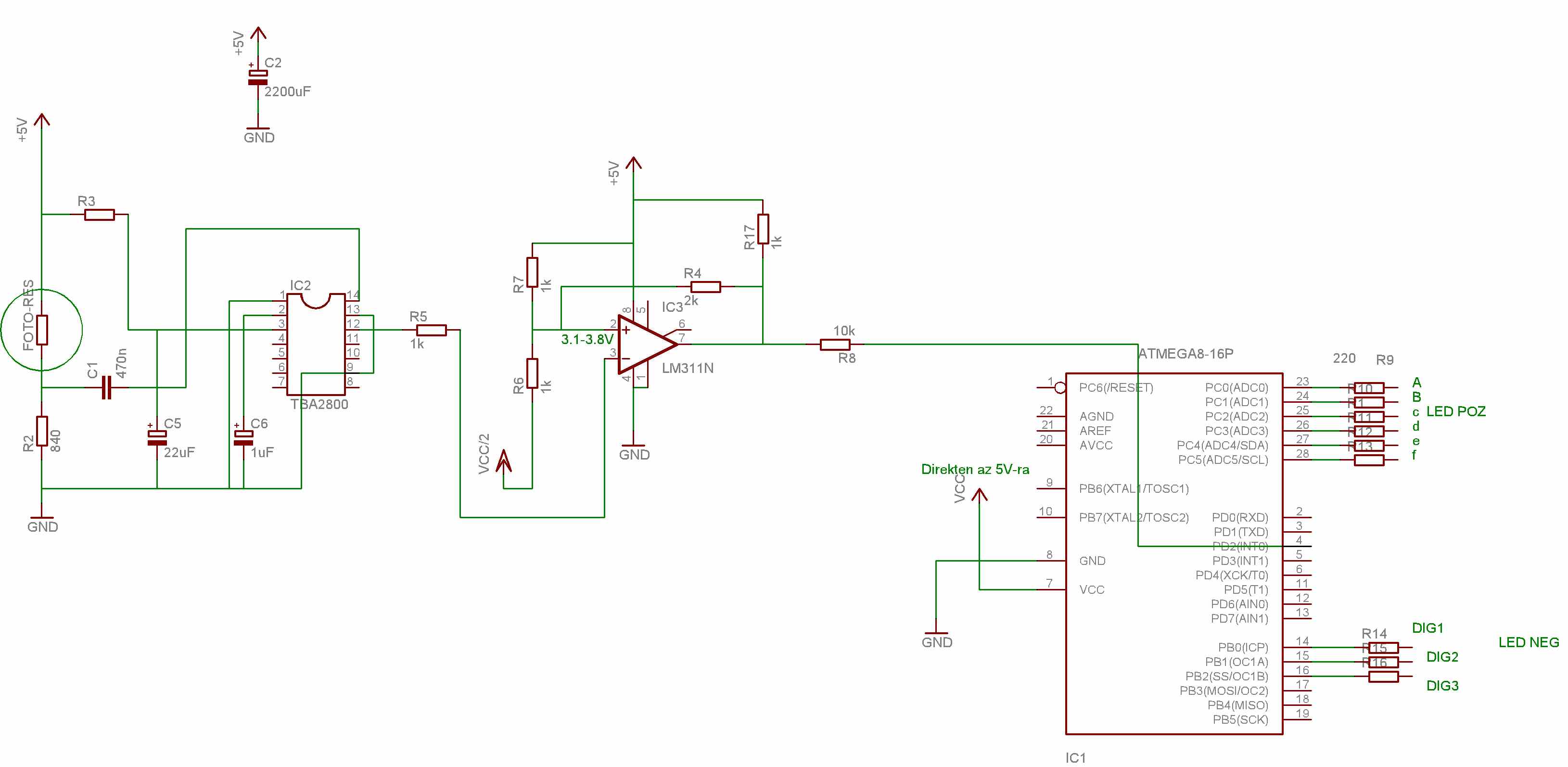
Sorry, felteszem kép formátumban is.

kapcsrajz.jpg
    
(#) Prinner válasza pakibec hozzászólására (») Dec 31, 2007 / 4
 
A LED kijelzőket gondolom dinamikusan vezérled a kontrollerrel (a kijelzés nem valósidejű, egy időben csak egy kijelző világit, csak olyan gyorsan váltogat, hogy azt már szemmel nem lehet észrevenni).
Nekem is okozott már hasonló problémát a led kijelző ilyen módon való vezérlése, mert a kijelző átkapcsoláskor viszonylag nagy áramváltozások lépnek fel (ami akár 8*10mA is lehet), ami a tápfeszültséget erősen rángatja, méghozzá állandó jelleggel. Ez nálam elég volt ahhoz, hogy a zaj behallatszódjon az erősítőbe...
Igazából azt sem értem, hogy minek LED kijelző egy akksis készülékbe. Ha 7 szegmenses lcd-t használnál háttérvilágítással akkor nagyságrenekkel kisebb lenne a cucc áramfelvétele... és valószínűleg a digit rész által keltett zaj is jelentéktelen lenne.
(#) Pafi válasza pakibec hozzászólására (») Dec 31, 2007 /
 
Köszi, így jobb!

Az érzékelőt a szűrt tápra (C5+) kellene kötni, nem a szűretlenre!
(#) pakibec válasza Prinner hozzászólására (») Dec 31, 2007 /
 
A mérés úgy müködik, hogy az első jel indít egy timert, a második leállítja. Az eltelt időből számolja a frekit, majd kijelzi. Ezután mintavételi szünet, ezalatt a kijelzés folytatódik. Ismét mintavétel: a mérés alatt az előző frekvencia látszik. Majd a számítás alatt van ismét egy rövid szünet a kijelzésben.

Lehet, hogy igazad van és az LED kijelző rángatja a tápot. Tekintettel, hogy 10 000µF-es kondival már csak elég enyhe a zaj. Kipróbálom, hogy letiltom a kijelzőt, így kiderül ez okozza-e a zavart. Egyébként a LED kijelző csak a jobb láthatóságot szolgálja, de ha ez okozza a problémát lecserélem.

Pafi: az egész kapcsolás szűrt tápon van (c2)
(#) Pafi válasza pakibec hozzászólására (») Dec 31, 2007 /
 
Elárulok pár titkot:

Egy elkó nem rövidzár, még nagy frekin sem. Van ellenállása és induktivitása. A vezeték sem rövidzár. Egy elkó nem képes tökéletesen megszűrni a feszültséget, ezért szoktak pl. még egy RC aluláteresztőt betenni az érzékeny fokozatok elé.

Egy erősítő legérzékenyebb fokozata a bemenet szokott lenni. Ha már ide becsatolod a zavart, akkor onnantól esélytelen tiszta jelet kapni. Az adatlapon nem azért van rajta a szűrő és arra kötve az érzékelő, mert a tervező unatkozott!
(#) pakibec válasza Prinner hozzászólására (») Dec 31, 2007 /
 
Letiltottam a kijelzést és láss csodát a zaj meszünt

Szóval nagyon köszönöm a tippet, az LCD lesz a megoldás!
(#) potyo válasza pakibec hozzászólására (») Dec 31, 2007 /
 
Idézet:
„Az eltelt időből számolja a frekit.”

Ez már egy picit sántít. Inkább eltelt idő alatt kellene - ha lehet - az impulzusokat megszámolni.

Az a C2 nemigazán nevezhető szűrésnek. Azt meg tudnád nézni szkóppal, hogy mégis mekkora a zaj frekvenciája? Szinte biztos, hogy a kijelző multiplexelt meghajtása a zajforrás. Kérdés, hogyan állítod elő a tápot? Ha 7805-el, akkor egy külön 78L05-öt tegyél be az analóg rész számára, és csak a gnd legyen közös. Vagy ha egy tápról muszáj, akkor egy 4,7mH+10uF+100nF kondenzátorból álló RC szűrő nagyjából elég lenne az analóg rész számára.
(#) Pafi válasza pakibec hozzászólására (») Dec 31, 2007 /
 
Igazad van, véletlenül se hallgass a gyári adatlapra! Ne válaszd a legegyszerűbb, 0 költségű megoldást, inkább cseréld le a legdrágább alkatrészt! Gratulálok!
(#) pakibec válasza Pafi hozzászólására (») Dec 31, 2007 /
 
Pafi: Tisztában vagyok a reaktancia fogalmával. A leírás valóban szürt tápra köti a bemenetet. Kipróbáltam, de ez sajnos nem oldotta meg a problémát. Szerintem változathatnál a hangnemedet, ezen a fórumon ez nem szokás.

Potyo: Stabkocka használata kicsit nehézkes a műveleti erősítő miatt (2.5V előállítás). Próbáltam korábban, de nem lett jobb. A zaj nem egy konkrét frekvencia inkább torzult, változó frekvenciájú jelalakokat látok. Nem arról van szó, hogy egy nagyfrekis jel ráült. Remélem az LCD kijelző tényleg megoldás lesz. A Pafi által javasolt szűrés javított (az amplitúdó ingadozás megszünt, de a freki továbbra is ingadozik.) 4.7mH-s tekercset be kell szereznem.

Freki mérése: 1 000 000/(hullámcsúcsok között eltelt idő mikroszekundumban). De lehetséges, hogy a számolgatós módszer pontosabb? Gondolom minél hosszabb ideig mérek, annál pontosabb lesz.
(#) potyo válasza pakibec hozzászólására (») Dec 31, 2007 /
 
Ha átlagolosz sok periódusidő mérést, akkor az is lehet pontos, de ha csak egy periódusidőt mérsz, és az alapján jelzel ki, akkor ott a széleken a zaj elviheti a jelet egy kicsit erre-arra, és így beleméred a zajt is. A frekvenciamérés az pontosabb szokott lenni, mivel az egy adott időintervallumban (amit kvarcfrekvencia határoz meg, tehát pontos) bekövetkezett állapotváltozások számát veszi alapul. A zaj hiába tologatja erre-arra az állapotváltozást, a változások számát mérjük, nem két változás között eltelt időt.

Persze nem mindenhol lehet mindkettőt használni, attól függ, mekkora a bejövő jel frekvenciája. 1-2kHz felett már inkább frekvenciát érdemes mérni.
(#) Pafi válasza pakibec hozzászólására (») Dec 31, 2007 /
 
Igazad van, ezen a fórumon sokkal inkább a hibás megoldáshoz való ragaszkodás szokás. Csak azt tudnám, hogy miért akarok mindig segíteni?

Lehet, hogy mást is elszúrtál (pl. földfóliák, stb...), de amíg a legelemibb óvintézkedést nem vagy hajlandó megtenni, addig nem lehet megtalálni a zavar bejutásának valódi okát.

Te magad adtad a téma címét: "VCC és analog 5V..." és mégsem vagy képes elfogadni, hogy a kettő különbözik egymástól. Számomra ez egyszerűen felfoghatatlan!
(#) pakibec válasza potyo hozzászólására (») Dec 31, 2007 /
 
A problémát sikerült megszüntetni a következő változtatásokkal:

Átírtam az avr programját, adott idő alatt számolja az impulzusokat, a számolás alatt a kijelzőt kikapcsoltam. Átkötöttem a fotoellenállást szűrt tápra.

Most gyakorlatilag nem ad hibás értéket, de a változásokra lassabban reagál, a mérés tovább tart. Ez nem zavaró, a pontosság sokkal fontosabb.
Mint írtam ez még csak próbapanel, most jön a nyáktervezés.

Köszönöm még1x mindenki segítségét.
Következő: »»   1 / 1
Bejelentkezés

Belépés

Hirdetés
XDT.hu
Az oldalon sütiket használunk a helyes működéshez. Bővebb információt az adatvédelmi szabályzatban olvashatsz. Megértettem