Fórum témák
» Több friss téma |
Hello Mindenki!
Egy ilyennel szeretnék közelebbi "letegezős" viszonyba kerülni biztos mindenki látott már ilyen digitáli potit ilyenek vannak az autorádiókban komolyabb erősítőkben digit scopokban........ Szeretnék csinálni egy házimozi erősítőt úgy, hogy a potik digitálisak lehessen őket távszabályozni és a "helyszinen is lehessen állítgatni ezért kellene egy ilyen cucc illetve 7db... Nem tudja vki hogy milyen néven kellene keressem és hogy milyen elven működik ez? gondolom vmi olyasmi mint a rotary encoder de kicsit bővebb info kellene... u.i.: nem tud vki stereo 50-70w-os erősítő rajzot (nem Quad) ami nagyon szépen szól fejlett és normálisan használta na és persze nem túl drága... Előre is köszönöm a hozzászólásokat Üdv Creative...
A megfelelő digitális pótméter típusa lehet szerintem az MCP41xxx, ez egy egypályás pótméternek felel meg. "MCP41010 = 10k; MCP41050 = 50k; MCP41100 = 100k."
Vagy az MCP42xxx. ez sztereó pótmétert helyettesíthet. "MCP42010 = 10k; MCP42050 = 50k; MCP42100 = 100k." an691a.pdf MCP41xxx - MCP42xxx adatlap an219a.pdf DIGIPÓTMÉTER LEÍRÁS De szóbalyöhet az X9Cxxx is:Itt is lehet olvasni róla. Sajnos angol doksik.
Hello craetive!
Végállás nélküli potméter ... pl ilyesmik vannak az összes golyós egérbe is ... igaz nem analog potik ,anem optikai úton van megoldva az elmozdulás érzékelés.2 LED és 2 optotranzisztor vannak szembe résekkel ellátott tárcsával.Ez ólcsó megoldás mert gondolom sok döglött egeret lehet találni bárhol. 1 egérben 2 darab is van már egyből!!! ![]() Ez a módszer pedig neked pont meg felel , mivel csak 1 fel/le számláló értékét kell "házasítani" a digitális potméterhez. A fel/le számlálót pedig az egér optotramzisztor kollektorok mozgatják az elfordulás függvényében. Ezzel az irány is eldönthető mivel 2 db opto kapu van! Fel/le számlálót akár szoftverből (uController) / Hardverből is megoldhatod. Egy nyűg az lehet HW esetén hogy sokat kell számolnia mert sűrűk a rések és pici mozgásra is sok sok impulzus keletkezik előosztóra van szükség. Vagy a fordulatonkénti lyukszámot csökkenteni pl takarással mechanikusan.Léptető motorból is csinálhatsz fel / le léptetőt ott is elő áll az egymáshoz képest fázisban eltolt impulzus jelsorozat igaz a fordulásonkénti lépésenkénti indukált kis jelet előtte analóg jelerősítésen és négyszögesítésen formázni kell. Motornak van némi súlya tehetetlensége ... jobban érződik ha fordul nem úgy mint az egérműanyag grammos tárcsáinak.... De ha nem akarsz ezekkel bajlódni akkor létezik ilyen mechanikus eszköz is ... aszem rotary switch/codernek hívták vmelyik lapon az is azt csinálja mint az egéropto vagy a léptető motor kimenete. Időben eltolva ahogy forgatod a gombját kimenetein szakadás / rövidzár jelenik meg a közös pontjukhoz képest. De meglesem és linkelek ide pontosabban erről. Hirtelen értékét (Ft)nem tudom mert nem láttam még kis kereskedelembe ... ez nem zárja ki hogy nem lenne !
Hi !
Folyt köv .: megtaláltam miez a mechanikus csoda !!! Itten írnak róla többet még példa prog is van hogy kezeli le a PIC el a Rotary encoder jeleit : Rotary Encoder
Kár, hogy nem jöttem ma előbb
![]() Én egyből tudtam volna, hogy Rotary Encoder ![]() Még én se vagyok vele tegezőviszonyban, de már vettem egyet a múltkor, mert én is azzal akarom majd vezérelni az erősítőmet. Van pár cég, aki gyárt ilyet. Pl. én Bourns gyártmányút vettem, azok megbízhatóak. 2 kimeneti csatornája van, azokon adja ki a jeleket (csak azt mutatja meg ezáltal, hogy melyik irányba tekered). Hogy mennyit tekersz rajta, azt programból kell figyelned a PIC segítségével.
És hogy mennyi egy ilyennek az értéke? Az enyém (egy snassz egyszerű műanyag, de stabil) az olyan 7-800 forint körül volt a HQVideo-ban. De ez valós kontaktusokat hoz létre, belül úgy van legyártva, hogy 2 tárcsán mozog egy-egy érintkező. Ez az olcsóbb megoldás, viszont cicereg. Illetve kattog...olyan, mint egy forgókapcsoló (tulajdonképpen az is), csak épp nem 5-6 kapcsolási helye van, hanem 12-24 vagy 36. Típustól függ. Az enyémben pl. 24 kapcsolási hely van, persze végtelenített stílusban.
És létezik a drágább megoldás, mikor is nincs a leolvasott tárcsák és a leolvasó berendezés között fizikai kapcsolat. Ez optikai kapcsolatot takar. Hasonló, mint ami az egérben is van, csak ez nem lyukas, hanem csíkos. Vagy visszaveri a fényt, vagy nem. Ez a 2 állapot van a tárcsán, és ezt olvassa le a fototranzisztor. De ez már jóval drágább kategióra, olyan 5000-től fölfelé találhatóak meg a boltokban. Nincs benne túlzottan kopó alkatrész és nem is cicereg, ahogy tekered. Viszont hibaszűrést is alkalmazni kell, mert ez a típus megállhat egy fényt visszaverő-vissza nem verő hely határán, amikor hibásan olvassa be az értéket esetleg. Ezeknek digitális kimenetük van és a nevük is eltér egy picit, mert ezek már nem rotary encoder-ek, hanem Optical Encoder-ek. Készítettem is egy fotót az enyémről, amit vettem: [link=http://users.atw.hu/pupak/encoder.jpg]http://users.atw.hu/pupak/encoder.jpg[/link]
Köszönöm szépen a megoldást Noberto meg mindenkinek a jó ötletek miatt maradok az egyszerü megveszem és csinálok hozzá feltétet
nél mintsem nekiálljak egérből várat építeni...Az igazság hogy ehhez lusta vagyok... Köszi mindenkinek. Creative
az egér nemrosz ötlet, de én nem a golyós optikai tárcsájára gondolok hanem a jobb "scrollos" egerek középső görgetőjére.
azzal kevesebbet kell variálni (sztem) mint a fotokapuval.
Pont ugyan ez jutott az én eszembe is! Igaz, kicsit "kattogós", de egyszerűb, mint a fotokapu.
Azért ez a szöveg: Idézet: „nekiálljak egérből várat építeni” nagyon tetszett!!!!! ![]() Igen kicsit vissza a szoc csináld magad vasutas... időszakba nagyon értelmes szerkezet de jobb ez így egyenlőre még meg kell tanulnom PIC-ezni ahhoz meg elöb programozni... szóval én is késöbb fogok a rotation encoderrel letegeződni viszont ha sikerül beüzemelnem minden bizonnyal mind a ketten meg fogunk lepődni (mármint az erősítő is meg én is...) Tényleg hol kezdjem az ismerkedést a programozással ezt nem elég leszólítani a discoban... tipp vmi egyébb izé ahol EMBERNYELVEN elmondják, hogy mit miért hogyan (nem pedig ne úgy csináld te barom...)? Előre is köszi...
Van valami típusa is ennek az alkatrésznek_
Vagy ez csak egy Idézet: „Optical Encoder” Köszi...
Mármint a fényképen lévőt kérdezted? Mert az nem optikai, "csak" egy sima forgókapcsoló-szerűség (rotary encoder a neve).
A fényképen lévőnek a típusa (gyártó: Bourns): ECW1J-B24-BC0024 Ha pedig csak egy sima Optical Encoder-re gondoltál pl. a Bourns kiadásában, akkor van pl. ez a modellsorozat: EM14
Szintén digit potmétert szeretnék beépíteni mind a sztereo TDA8560Q-ba, és a legújabban megépített TDA7386-os Quadomba. Itthon van nekem DS1669, DS1267, valamint DS1804 IC. Sorrendben ez a nevük: Dual Digital Potentiometer Chip, Dallas Electonic Digital Rheostat, és NV Trimmer Potmeter. Mindegyik datasheet-jét mellékeltem.
Kérdésem, hogy ezek közül tudok-e valamit erre a célra használni?
Üdv Mindenkinek
Segitséget kérnék. Van egy roary encoderem, viszont sehol nem találok hozzá olyan kapcsolást amivel egy egyszerű fel-le léptetést meglehet valósítani. Szóval ha valakinek van ilyen kapcsolása, ossza meg velem. Köszi Samu
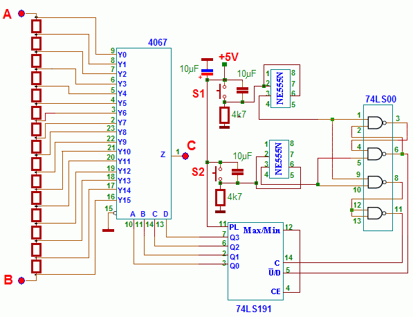
tessék remélem ez segít
Szia
Köszi a rajzokat, ezen talán el tudok indulni. Bár én nem potméternek akrom használni hanem számláló fel-le léptetéséhez. Samu
További bővítési lehetőség, ha a 4067 IC A B C D bemenetére egy hétszegmenses kijelző dekódoló egységet kötünk, ekkor digitálisan ki is jelzi a beállított értéket.
Helló!
Mi a véleményetek arról, ha a végfok elé egy olyat rakok össze, hogy encoder --> ds1669 --> lm1036 Ez müködőképes lenne szerintetek? Erre az encoderre gondoltam: Bővebben: Link Arpy
Sziasztok!
Van egy "Rotary Encoder"-em. Bővebben: Link Ezt szeretném a "Jani" által ajánlott X9C102-höz illeszteni. Tudtok ebben segíteni? Valamijen egyszerű digi kapcsolás kellene.
Üdv!
Én ezt tudom ajánlani! Bővebben: Link Ha a NAND kapukat elhagyod s a két jelet egy XOR-al egyesíted, akkor dupla felbontást fogsz kapni. mert így csak minden második lépésre fog órajelet kapni. Persze a FLIP-FLOP-nak a jelet a XOR előttről ugyan úgy meg kell kapnia.
Köszi!
Valami ilyesmire gondoltam.
Sziasztok!
Olvasgattam a fórumot, és lenne egy kérdésem: Sajna ahogy néztem a sima mechanikus enkódereknek van 15000 fordulat körüli élettartama. Optikai enkódereknek is van? És ha nincs korlát, tudnátok ajánlani optikai enkóder típusokat, amik hazánkban is forgalmazásra kerülnek, és nem túlzottan borsos az áruk. ![]() Köszi, Rob
Üdv néked Rob
Ami a mechanikus encodereket illeti a jobbak azért többet bírnak mindenképp. Én egy rádiót "nyúzok" már idestova 10 éve és semmi baja az encodernek. Ami pedig az optikai encodereket illeti, a régi golyós egerekben megtalálod. Midjárt kettőt, és a vezérlő is ott van mellette. De találsz a www.tme.hu lapon. Ez egy külföldi cég de lehet rendelni és a fizetési lehetőségek is jól vannak kitalálva. Üdv Samu |
Bejelentkezés
Hirdetés |




igaz nem analog potik ,anem optikai úton van megoldva az elmozdulás érzékelés.2 LED és 2 optotranzisztor vannak szembe résekkel ellátott tárcsával.
előosztóra van szükség. Vagy a fordulatonkénti lyukszámot csökkenteni







