Fórum témák
» Több friss téma |
Azért nem ártana tudni, hogy milyen motor van a ventiben.
Azt egyedül csak Erikabanhidi tudja. Én meg azt nem értem, miért 220 V-os motorral akarja hűteni a végfokot. Ez esetben nagyon oda kell figyelni a szigetelésekre a hűtőborda és az érzékelő között. Esetleg optocsatolót iktat az érzékelő és a triac közé.
Hálózati ventikben többnyire árnyékolt pólusú asszinkron motor van, Ennek a fordulatszám szabályzása nem is olyan egyszerű. Bár lehet, hogy ebben nem az van, és akkor jó az ötleted. Az érintésvédelem meg nem kritikus, mert minden jól ki van öntve műanyaggal.
Ezzel együtt én nem tennék triakos szabályzót egy erősítőbe. A hozzászólás módosítva: Szept 26, 2012
Sziasztok olyan kérdésem lenne hogy van egy 12V-os 1A-es ventilátorom, ennek hogyan tudom megoldani a fordulatszabályozását mondjuk potméterrel?
Sziasztok, nekem egy olyan feladatot kell megoldanom a suliban, hogy egy termisztor és egy PID szabályzó segítségével kell egy 12 V-os ventilátor fordulatszámát szabályozni. A szabályzó bemenetére kell a termisztort tartalmazó kapcsolást rakni, a kimenetére pedig a ventit. A venti egy AVC F6015B12LY modell, ami 12 V-ról és 0,1 A-rel működik. A szabályzó kimenete pedig 0-10 V-ig képes a kimenőjelet szolgáltatni. A kérdésem az lenne, hogy milyen áramkört építsek a a ventihez, hogy ez a kimenőjel tudja szabályozni?
Hello! Ha egy tranyós megfelel, akkor pld. ezt..
Szia! Majd Proli007 is lehet, hogy válaszolni fog, de röviden nem R1 a termisztor. Ő azt feltételezte az írásod alapján, hogy a PID szabályzó kimenetének illesztésében kérsz csak segítséget, arra adott egy tranyós kapcsolást. A termisztort a PID szabályzó visszacsatoló jeleként kell bekötni. Ha komplett szabályzód van, azon megtalálod a hőérzékelő bemenetet (már ha hőmérséklet szabályzó egységed van és nem általános PID készüléked), és oda kell bekötni.
Ha a szabályzót is neked kell megépíteni, akkor viszont lehet hogy egyszerűbb, ha egy műveleti erősítő kimenetére egy fetet teszel (ez lesz a teljesítmény fokozat), és a ventilátor feszültsége lesz a kimenet. Ekkor a termisztorral képzed a hőmérséklet visszacsatoló jelet, amit a szabályzóra kell kötnöd. Ha ez a feladat (mármint az egész szabályzó megtervezése), akkor megpróbálom majd lerajzolni, ha nem, akkor a Proli007 megoldása teljesen jó lehet.
Hello! Nekem dolgom semmi.. Én csak egy kávét kérek két cukorral, mint a Skin Head..
Sziasztok!
Segítségre lenne szükségem! Kaptam egy szagelszívó ventilátort meghajtó panelt. Kiégett benne a triak és pár ellenállás. Sajnos az ellenállásokat nem tudom beazonosítani. A triak egy MAC97A8, az IC LM393 típusú. Esetleg valakinek van kapcsolási rajza hozzá vagy valami hasonló? Előre is köszönöm!
Hello! Esetleg ha a másik feléről is felteszel egy látható fotót, vissza lehet rajzolni, és talán ki lehet találni az ellenállások értékét..
Sziasztok
Egy olyan problémám lenne, hogy szeretném a notim ventilátor vezérlését kiváltani egy ATTiny-vel, de kb. 0 tapasztalattal rendelkezem ezen a téren (forrasztás az megy) és eszközeim is korlátozottak ami azt jelenti, hogy van pákám, ónom és ennyi. A szükséges alkatrészeket megveszem, de nincs AVR programozó kapcsolásom és nem is szeretnék egyetlen alkatrész miatt vásárolni. A gépbe lenne 2 db ventilátor melyek közül az egyik az eredeti csatlakozóba lenne kötve, a másikat pedig az egyik usb hub tápjáról menne, mindkét ventinek 5V DC feszültség szükséges. Van olyan lehetőség ha bemegyek egy szaküzletbe akkor ott fel is tudják nekem programozni az alkatrészt? Vagy ez nem így működik? Jahh igen és kellene valamiféle kapcsolási rajz ehhez a feladathoz ha nem túl nagy kérés. A cikkek között olvasgatva erre bukkantam: http://www.hobbielektronika.hu/cikkek/nyolc_labbal_iii_resz_oldal4.html de ez 12 V-os ventikre van megcsinálva. nekem egy nagyon hasonló kellene csak 5V-os kivitelben. Segítségeteket előre is köszönöm, és ha valamit rosszul látok oktassatok ki nyugodtan...
Üdv!
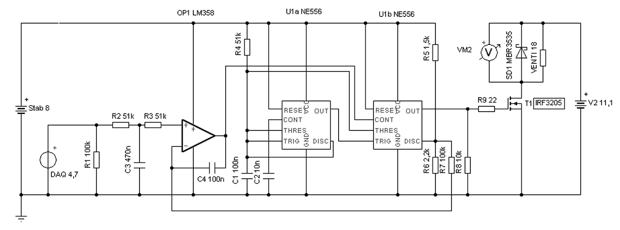
Olyan kapcsolást kell terveznem, amelyben egy elég nagy teljesítményű ventilátort kell vezérlenem. 15A-t is felvehet 11,1 V-on. Egy DAQ kártyával kell vezérlenem, amely 0-4,7 V-ig ad ki feszültség jelet. A feljebb Proli által említett kapcsolás (Kapcsolás) alkalmas lehet, ha a BD 140-es pnp tranzisztort egy izmosabbra cserélem, illetve a bemenetet illesztenem a 0-4,7V-hoz? Amúgy ő lenne a ventilátor: Ventilátor A hozzászólás módosítva: Szept 14, 2014
Hello! Ilyen esetben szóba sem jöhet az analóg szabályozás. Csak PWM-el, és esetleg több párhuzamosan kapcsolt izmos Fet meghajtással képzelhető el, hogy eredményt ész el. (Ha már belinkelted a ventilátort, olvasd is el, miket írnak, milyen szépen égtek a cuccok.)
Valami ilyen kapcsolással lehet hozzáilleszteni a 0..4,7V feszültséghez a venti vezérlését. De ekkor is gond lesz, mert annak fordulata nem lesz arányos a vezérlő feszültséggel. Ahhoz tényleges szabályozásra lenne szükség, vagy is fordulatszám vissza vezetésre, hogy tényleg szabályozás legyen.. De kiindulásképen pld. egy rajz. (De inkább elméleti a megoldás, mint gyakorlati. Az áramkört egy 8V-os stabival kellene a 11V-ből táplálni és a Fet-es résznél pufferkondikat alkalmazni..)
Sziasztok!
Olyan kérdésem lenne, hogy szerintetek egy 25W-os 2 fokozatban állítható 220V os ventillátor (ami egy légtisztítóba van) milyen motor? Szeretném 12V-al üzemeltetni (napelemről) a légtisztítót. Van erre megoldás a DC-AC inverteren kivül?
Szia!
Sajnos csak a szinuszos kimeneti áramú inverterrel lehet megoldani korrekt módon a tápellátást.
Szia!
Igen van .......... Akár aszinkron motor , akár hasitott pólusú , akár reluktancia motor a meghajtó _némi kitartással ,kisérletezéssel .....elinditható a négyszöges inverterről is.(tehát a 12/230V-s inverter nélkülözhetetlen .Némi induktivitás +kondenzátorok kal. Mert áttekercselni 12Vra -- bőven nem éri meg .Az inverter párezer forint (2--6000 ) A másik megoldás ; a motort kicserélni vmi autóventire. Az rögtön megy 12v DC ról. A hozzászólás módosítva: Máj 16, 2019
Sziasztok!
Milyen megvalósítási egységet lenne a célszerű kivitelezni a következő elképzelésembe? Kéne nekem egy olyan cső amiben, ha megindul a huzat (tehát a légmozgás) bekapcsol egy relét. Én arra gondoltam, hogy bedobnék egy ventilátort a csőbe mondjuk egy 230V-ost, sima fürdőszobai elszívót, és annak a kivezetéseire rátennék egy kis impulzusmérőt/jelerősítőt, vagy valami IC-t aminek a bemenetére a pár tized V -ot kapott jelet tovább erősíteném, hogy a relét behúzza. Ötlet? Mégis milyen irányba induljak el?
Hali!
Belelógatsz egy lifegő lemezt, rá egy pici mágnest, érzékelő egy hall elem, vagy reedpatron?
Úgy érted a csövön belül lenne a liffentyű venti nélkül? Vagy a venti lapátjaira tenni a mágneseket?
A fürdőmben lévő ventilátorból kiindulva egy sima 12V-os 92mm-es ventilátor is megteszi. Nekem ilyen van egy 110mm-es PVC csőben, ami alapesetben folyamat kifelé fúj, de kis szellő is megmozgatja. Amikor kísérleteztem ventilátor vezérléssel, akkor kiderült, hogy egy ilyen ventilátor is visszatermel annyit, amenniy neke kellene.
Bár, azt nem mondtad 110-es lenne a cső. A hozzászólás módosítva: Márc 31, 2020
Igen, Én is első blikkre erre gondoltam, hogy alapesetben is egy kis ellenirányú szellő is már megforgatja a lapátjait, forgásba hozza. Itt a kérdés az, hogy ezzel egy relét hogyan tudnék szabályozásra bírni mondjuk 12V-ot kéne kapcsoljon.
Igen de szerintem 100as mert azt hiszem lefolyó PVC cső a 110-es. A hozzászólás módosítva: Márc 31, 2020
Amelyik egyszerűbb, innen nem látszik a kivitel.
Ha egy ventit raksz be generátornak, annak nyilván jelentősebb légellenállása van, kis légsebességnél még nem indul el, érzékenyebb lehet egy keskeny hosszú lemezke belógatva, vagy a cső végén a kimenetnél, rajta egy kis mágnessel
Értem, viszont az nem is baj, ha egy bizonyos küszöbérték fölött lenne a használható jel, mert minden ajtó nyitogatás-csukogatás a szobán belül is azonnal működésbe hozná. A rendszer amit meg elképzeltem a már meglévő konyhai páraleszívóhoz lenne utólag befarigcsálva. Már csak azért is mert egy jól záródó cuppentos ablakoknál-ajtóknál sehonnan nem tud szívni kintről friss levegőt a gép és csak pörög pörög, erőlködik szívni meg semmit se szív. Ha egy sima lyukat dobok a falra valahova légzsilippel azzal az a baj, hogy a hideg levegő ha tetszik ha nem beáramlik. Arra gondoltam, mi lenne ha a csőbe egy kis fűtőszálat dobnék be, legyen kis előmelegítés. Nyilván nem ez fűtené fel a házat, de amíg tart a bundáskenyér meg a hal sütés főzés az alatt a napi pár óra alatt, ne kelljen már kinyitni az ajtót télen is, mert az mégnagyobb hőveszteség lenne.
Erre a célra hőcserélőt "szoktak" barkácsolni. Ha van hely akkor lehet barkácsolni hosszabb alu idomokból, a lényeg hogy az idomok egyik lyukain kifelé megy a meleg levegő, felmelegíti az idomot, a másik lyukain befelé áramlik, és a hideg levegő felmelegszik a meleg lyukban. Nem csináltam, csak olvastam... Persze a páralecsapódással kell kezdeni valamit.
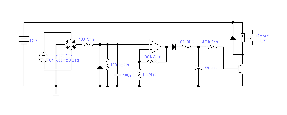
Igazából egy műveletierősítővel jól felerősíted a jelet, a kimenetével egy diódán keresztül töltesz kondit, ami soros ellenállással nyit egy tranzisztort, ami a relét kapcsolja. Azért kell dióda, mert utána kondit kötve (2200uf mondjuk) nyitvamaradna a tranzsiztor egy ideig, így nem impulzusokban kapcsolgatna a relé. Persze mikrokontrollerrel könnyebb lenne.
Ez mondjuk egy irányba működne csak a polaritás miatt, de shottky diódákkal csinálva egyszerű egyenirányítót a ventilátor tekercseiről is működne. Amúgy az én ventilátorom ajtónyitásra is megindul mindkét irányba, de ugye neked az elektronikát le kell szedned és csak a tekercseit használnád a ventilátornak. A rajzon egy egyszerű megoldást látsz, amit kiegészíthetsz precíziós egyenirányítóval, azzal érzékenyebb lenne, de a műveletierősítőt át is lehet állítani komparátorra és akor potival is lehetne szabályozni a bekacsolás érzékenységét. A hozzászólás módosítva: Ápr 1, 2020
Igen, ez más elven működik. Hol kifúj, hol beszív. A kifújáskor felmelegíti a a lyukacsos kerámiabetéteket, majd irányt változtat es elkezd szívni.
De egy idő után ez is lehűl, ha folyamatos beszívásra lenne állítva, mondjuk órákig, ezzel az a baj. Vagy kettő ebből felváltva menne. De 2x100 rongyért inkább többet fűtök egy sima zsilipes lyukkal a falban. Az meg 2500 Forintból megvan. |
Bejelentkezés
Hirdetés |














