Fórum témák
» Több friss téma |
Üdv! Kicsit elakadtam. A Johnny004 féle wsp80 állomáshoz most melyik a legfrissebb kapcsirajz és hex file? Olyan kellene, ahol az 5VDC is a páka trafójából van megregulázva, mivel csak egy 24VAC-os trafóm van. Köszi!
Erre gondolsz?Bővebben: Link
inkább erre, de nem tudom, hogy ez ugyanazt a hex-et használja-e
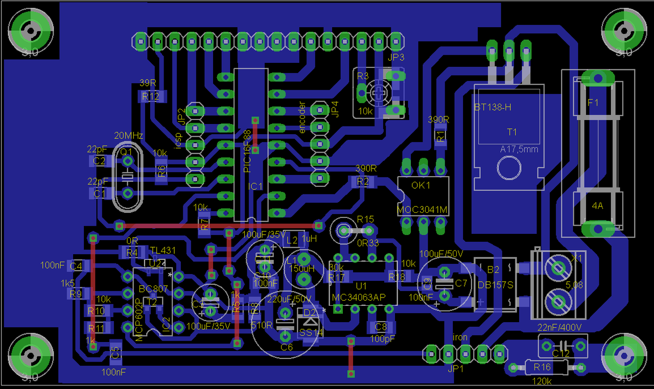
Üdv! Én ktamas66 rajzán módosítanék egy picit, kis GND alakítás pirossal berajzoltam egy átkötést és egy vágást. Most annyi változott hogy R1=510ohm, R3=10kohm, mivel csökkentettem a termisztor áramot. Ehhez van a hex. Ebbe már van hőmérséklet átlagolás is.
Nem emlékszem erről beszéltünk-e, de a kész terven már rajta van a lehetőség. Vagy csak féltem a földhuroktól
(elvágni könnyű).
Nem beszéltük, így jó, de a MOC felett elvágnám.
Kimarattam én is ezt a nyák-ot, de jó vékonyak a fóliák. Ezek 0805-ös ellenállások? A hozzászólás módosítva: Feb 17, 2015
Tudom, hogy nem pontosan ide illik, de megépítettem Massawa és Johnny0004 fórumtársunkkal való eszmecsere után a Johnny0004 "féle" Weller PES50-hez való állomást. Elsőre működik, kicsit átmókolt panellal.
Én nem PES50-el, (mert inkább beszereztem egy WSP80-at Weller fronton), hanem egy itthon talonban tartogatott pár éve vásárolt FAHRENHEIT 28112-es pákához illesztettem. Sajnos a Fahrenheit 60W-osnak kikiáltott (valóságban inkább bekapcsoláskor olyan 150W-nyi) teljesítménye igen komoly túllövésre kényszeríti a szabályzót. Normál forrasztási hőfokon kipróbálni sem tudom, mert belép a biztonsági jelzés. 250C-ra leállítva a kapcsolási pontot is olyan cca. 130-140 fokos túlfutást produkál. Bezzeg a hegy végén mért hőmérséklet az olyan 245fok. Azt hiszem valami úton módon a fűtőáramot korlátozni kellene olyan maximum 3A környékén. Trafós tápról (160W-os toroid) használom. Törpöltem sok mindenen, de okos ötlet nem igazán jutott az eszembe...
Helló. Nem tudom milyen a panelod: "kicsit átmókolt panellal", lehet ott a baj, mert nálam hőelemes pákánál ugyanilyen hatalmas ugrások produkálódtak ha nem csillagpontos a GND, nagyon érzékeny rá. Ezért kellett új panelt készítenem.
A hozzászólás módosítva: Feb 23, 2015
Szia. Ha egy halogén autóizzóval "áramkorlátoltam", akkor sokkal kisebb lett a túlfutás. Lehet, hogy hagyom a fe*ébe, és eladom ezt a pákát, és berakom a wsp-t inkább. Túl sokan szenvedtek már a fahrenheittel, és talán nem nekem kellene megváltani vele a világot. Különben is lassan már pákatúltengésem van. Egy próbát azért megért. Kipróbálom még a forrólevegös állomáshoz, de arra csak talán a jövő héten lesz időm..
Addig is megkeresem az általad tervezett wsp-s állomás utolsó furatszerelt verzióját.
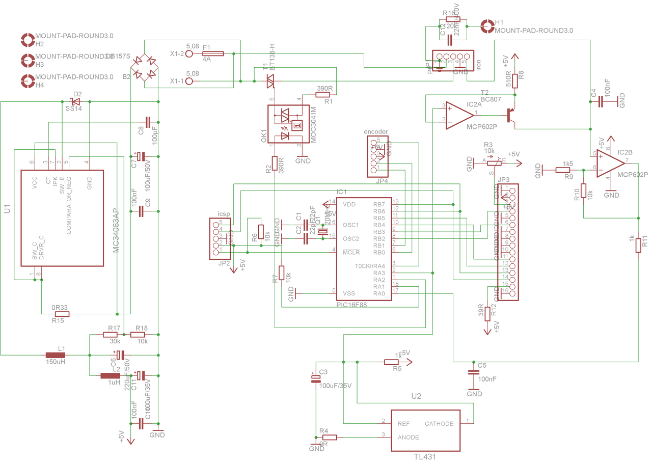
készítettem saját paneltervet a legutolsó verzióról, ha valaki ránézne hány tervezési hibát vétettem, azt megköszönném
Nem látom rajta az 5V-s stabilizátort....
ha a voltrefre gondolsz, az ott van az opamp tetején
Melyik rajzot tervezted erre?
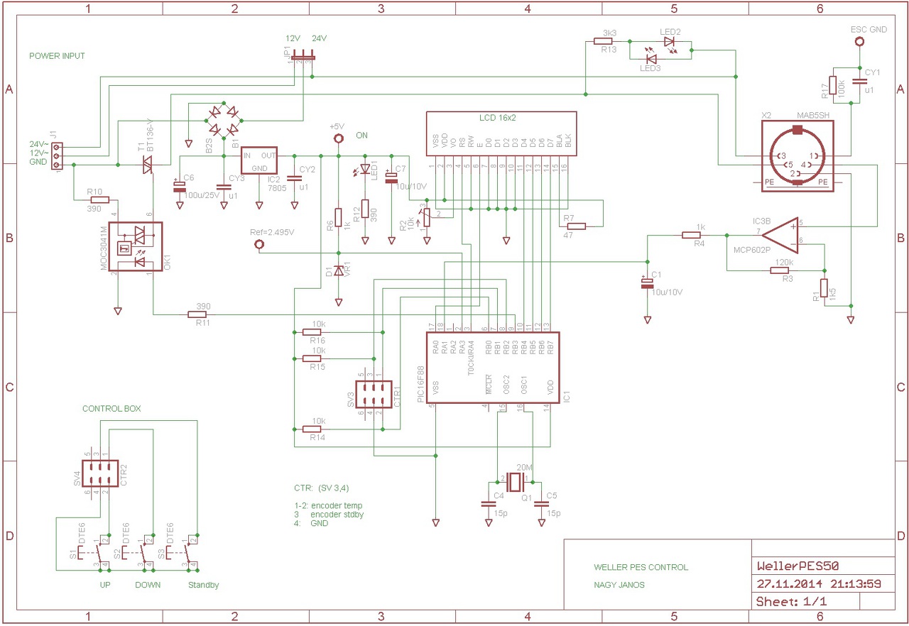
Ha jol emlékszem a mi verzionkban ott van a 7805-s is ( legalábbis az enyémben ott van ahonnan a PIC meg a többi IC kapja a tápot). Már látom, megint az eredeti kapcs rajz került elö. Ott hiányzik a Vdo forrása. Ezt már többször átrajzoltam, de ugy látszik hiába... A hozzászólás módosítva: Feb 24, 2015
Ez Johnny0004 kapcsolása kiegészítve egy MC34063-as sd konverterrel, hasonlóan ktamas66 tervéhez.
Szoval arrol van szo, hogy nem a legjobb megoldás, ha extra 5V-t kell a panelra vezetni, amikor ott jelen van a trafo kimenete teljes szépségében (24V~).
Ezért rajzoltam bele anno az 5V-s tápot is az elektronika ellátására, ami leeugyszerüsiti a drotozást, és nem kel külön veszödni az 5V-vel. A legujabb verzioban már jumperezett bemenet volt 0-12V-24V~ ha valakinek volt leágazos trafoja. Ha nincs, akkor a 24v-bol lett az 5V a panelon elöállitva. Egy kicsit jobban melegszik, de gond nélkül müködik 4 leddel is. Nem tudom mennyivel jobb egy ilyen DC-DC konevertre amihez még egy marék alkatrész is kell egy ilyen egyszerü feladathoz. Ráadásul a rajzot sem teszed be, hogyan akarod, hogy ellenörizze valaki? A hozzászólás módosítva: Feb 24, 2015
Én nem találtam olyan rajzot ebben a topikban (persze lehet, hogy csak elkerülte a figyelmem), ahol a táp is a panelon van, ezért terveztem egyet. Ha felrakod a tied, azt szívesen látnám.
Itt van az enyém egyébként (Johnny0004 által közzétett + a táp)
Itt van Johnny és általam átalakitott egyik kapcsolás ( igaz ez egy másik pákára valo, de a táp része azonos).
Ez is volt már itt.
Szia! Jónak tűnik, csak egyre kell figyelni a DC-DC-nél, hogy ha nem pont 5V a kimenete, akkor az áramgenerátor sem pont annyi amennyi a program számításában, így pontatlan érték lesz a kijelzőn. 47 ohm-mal tudod ellenőrizni, 325 fokot kell mutatnia.
A hozzászólás módosítva: Feb 24, 2015
Helló!
Megépítettem az itt közölt kapcsolást. Kiválóan működik csak egy kisebb problémám van vele: a encoder nyomógobja által aktivált "készenlét" valahogy nem úgy működik ahogy a leírtak alapján értelmeztem. Egy megnyomásra 320 fokra áll a beállított hőérték és a második megnyomásra 420 fokra ugrik. (természetesen a szabályzó követi a "beállított" értéket, csak azt hittem, hogy a készenlét egy erőssen aláfűtött értéket jelent és a következő megnyomás vagy az előzőleg beállított(használt) értéket állírtja vissza (üzemi) vagy egy általános értéket pl 320 esetleg 420 fokot vesz fel. Rosszul értelmeztem a készenlét fogalmát vagy rosszul használom vagy esetleg hibásan került a PIC-be a tartalom? A válasz(oka)t előre is köszönöm.
Jól értelmezed. Módosított HEX amit letöltöttél, kérésemre írta át Johnny0004.
Én ólommentes forrasztásokhoz használom, gombnyomásra átvált. Készenlétre nem volt szükségem, az valójában kikapcsolt állapot.
Kösz a gyors választ, most már csak az az információ kellene, hol talalálom azt hex file-t ami az eredeti készenlét üzemmódját tartalmazza.
Előre is kösz...
Visszaolvastam, megtaláltam, bár a készenlét nem előfűtött állapot, csak kikapcsol... ahogy írtad.
Mégegyszer köszönöm!
Szia! Félre értettétek. Jót szedtél le csak nem jó lábat kötöttél be van abba készenlét. Pont úgy működik ahogy írtad, 200 fokra hűl a páka. Illetve ha kikapcsolt ír ki az egy régi verzió, ami itt van legutolsó azt tedd fel.
A hozzászólás módosítva: Júl 5, 2015
Szia!
Egy kicsit belekeveredtem a file-kba... Ha csak annyit kérhetnék hogy a hozzászólás dátumát -ahol a készenlétes hex van- meglelölnéd ill melyik lábat kötöttem rossz helyre, megköszönném! Én a rotary encoder nyomógombját az RA4-re kötöttem ahogy a 2015. febr 17.-i hsz csatolmányában is látszik. Ua. az a fóliaterv is csak kicsit megvastagítottam a vezetősávokat (lay6-ban) Azt hiszem mindegyiket kipróbáltam, de csak egy volt készenlétes, de az visszahült szobahőmérsékletre (kikapcsolt) de a kijelzőn kiírta a "készenlét" állapotot, a visszakapcsoláskor az utoljára beállított értékig fűtött. /Az utolsó hex az 2015 febr. 17 és ez nem készenlétes... 320 ill 420celzius közt váltogat/ A segítséget elöre is kösz.
Szia! Na tényleg nagy kavarodás volt, ide felrakom most az összes fájlt, ebbe minden benne van, leírás is. Ez az utolsó verzió, ebben minden javítva van. Nem tudom lenne e igény egy ilyen cikkre?
A hozzászólás módosítva: Júl 5, 2015
Az igényeket nem ismerve de én nagyon köszönöm!!!
Én az smd verziót építettem meg ha kell bárkinek szivesen felrakom a vastagított vezetősávos lay6-ot a tervezője engedélyével...
Megcsináltam a programban, hogy Készenlét után az előtte beállított hőfokra álljon vissza az állomás. Tehát akinek kell ez a legfrissebb verzió.
The correct formula for the calculation of resistance temperature sensors at P20 Soldering Weller:
R = 20 + 0.077 * T, wherein R in ohms and T in degrees Celsius. http://trengtor.blogspot.ru/2015/09/weller-wsp80wp80_21.html
Szia! Ez a számolás gyakorlatilag biztos, hogy rossz. Csak egy méréssel megállapítható, hogy szobahőmérsékleten, ami legyen mondjuk 24 fok, ezzel a képlettel 21,848ohm jön ki, ami kevés.
Még mindig ez a képlet a legpontosabb: Rt=R0x(1+αxT) = R0+R0xαxT ,ez a képlet T-re rendezve: T=(Rt-R0)/(R0xα) α (alfa): hőmérsékleti tényező, értéke platina szenzornál: 0,00385 1/fokcelsius T: hőmérséklet Rt: szenzor ellenállása T hőmérsékleten T0: 0 fokcelsius R0: szenzor ellenállása 0 fokcelsius-on. (Weller termisztornál: 20,9 ohm (eSDi mérte)) A hozzászólás módosítva: Szept 26, 2015
|
Bejelentkezés
Hirdetés |






(elvágni könnyű). 








