Fórum témák
» Több friss téma |
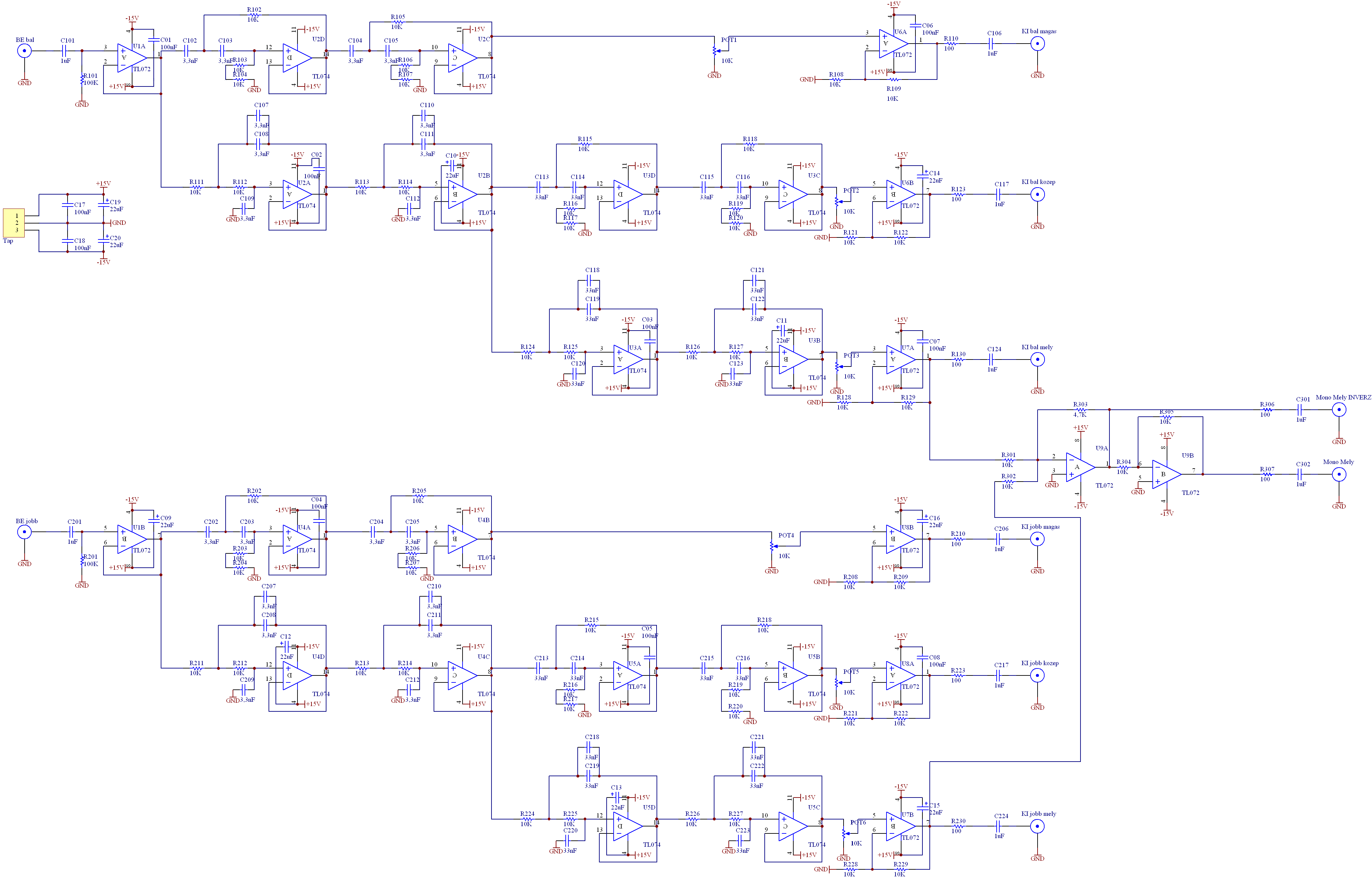
Cikkek » 3 utas aktív hangváltó 3 utas aktív hangváltó
Szerző: pidsbc, idő: Aug 19, 2009, Olvasva: 52502, Oldal olvasási idő: kb. 1 perc
3 utas, aktív 24 dB / oktáv meredekségű hangváltó.
A hangváltó elkészítéséhez Rod Elliott cikke http://sound.westhost.com/project09.htm hozta meg a kedvet. Arra gondoltam, hogy csinálok magamnak egy teljes 3 utas hangváltót, kis extrával. Nézzük a kapcsolási rajzot, azon keresztül könnyebb a működést megérteni: A bemeneti audió jelet az U1 nevű műveleti erősítő fogadja, szerepe annyi, hogy a jelet 1-szeres erősítéssel a kimenetére „másolja” és a többi fokozatot kis impedanciával meghajtsa. Maguk a szűrőfokozatok fix frekvenciájú 24 dB/okt. meredekségű Linkwitz-Riley szűrők. A számítás megkönnyítéséhez Rod még egy Windows-os programot is írt, ami ingyenesen letölthető a honlapjáról a http://sound.westhost.com/software/esp-lr13.exe címről. Az U2 IC „C” és „D” műveleti erősítője végzi a magas frekvenciák kiszűrését, az „A” és „B” erősítők pedig a mély hangokat engedik át. A POT1 potméterrel lehet a magas hangok hangerejét változtatni, az U6A műveleti erősítő pedig 2-szeres erősítéssel hajtja meg a kimenetet. Az U2B IC kimenetéről a jel kétfelé ágazik, újabb szűrőfokozatok választják szét a közép és a mély hangokat. Az U3D és az U3C erősítők a középhangok kiszűrését végzik, az U3A és U3B erősítők pedig a mélyekét. Természetesen a közép és mély hangok hangerejét is lehet a POT2 ill. a POT3 potméterrel változtatni. Plusz szolgáltatása a hangváltónak, hogy a bal és jobb csatorna mély kimenetét az U9A műveleti erősítő összegzi, így hozva létre egy mono mélyhang kimenetet is, abban az esetben, ha valaki nem két mélyhangszórót akar meghajtani, hanem csak egy „mélynyomója” van. Mivel a különálló mélyhangszóró nem feltétlenül van a sztereo hangfalak mellett, így szükség lehet bizonyos fáziskorrekcióra az optimális hangzáskép kialakítása miatt. Ennek érdekében az U9B műveleti erősítő 180 fokos fázisfordítást végez, lehet válogatni, hogy ki melyik mély kimenetet akarja használni: bal mély kimenetet, jobb mély kimenetet, mono mély kimenetet, vagy a fázisfordított mono mély kimenetet (Mono Mély INVERZ a rajzon). Az ábrán látható elemértékekkel a törésponti frekvenciák 3,5 kHz-re és 350 Hz-re adódnak. A cikk még nem ért véget, lapozz! Értékeléshez bejelentkezés szükséges! |
Bejelentkezés
Hirdetés |



