Fórum témák
» Több friss téma |
Cikkek » A Quad 405 működése mindenki számára érthetően A Quad 405 működése mindenki számára érthetően
Szerző: highand, idő: Márc 16, 2011, Olvasva: 39812, Oldal olvasási idő: kb. 2 perc
Tisztelgés a Quad 405 tervezője előtt, a kapcsolás méltánytalanul mellőzött, de nagyon elmés részleteinek magyarázatával.
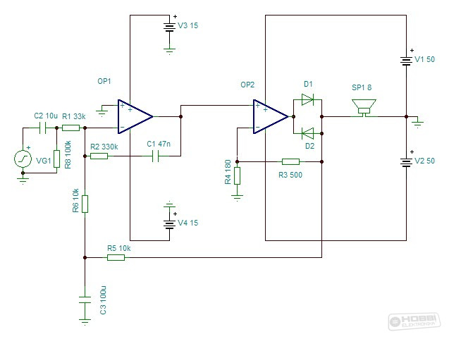
Ebben a cikkben a Quad 405-ös erősítő működését mutatom be, mivel a tapasztalatok azt mutatják, hogy közel 30 év elteltével sem tisztázott a működés minden részlete. A tervező számtalan remek, ám mindazonáltal nehezen átlátható ötletet épített be ebbe a kapcsolásba, megérdemli hát, hogy minden részletre kiterjedően megmagyarázzuk azokat. A kapcsolás alapvetően két egymás után kötött, visszacsatolt erősítőt tartalmaz, ahogyan azt az 1-es rajz szemlélteti. Miért volt erre szükség? Az első indok az, hogy a tervezés időszakában nem álltak rendelkezésre olyan műveleti erősítők, amelyek kiváló paramérekkel rendelkeztek volna a kimeneti teljesítmény igény miatt megkívánt, 100 V-os tápfeszültség tartományra tervezve. A másik fontos szempont az volt, hogy a komplett kapcsolás, az adott eszközökkel elérhető legalacsonyabb torzítást produkálja. Vegyük a negatívan visszacsatolt erősítők egyik ismert ökölszabályát: a kapcsolás elemei által létrehozott torzítást a visszacsatolás, a torzítás keletkezésének helyét megelőző áramkör hurokerősítésének arányában csökkenti. Mit jelent ez? Azt hogy 100 dB nyílhurkú erősítést feltételezve a végtranzisztorok által létrehozott torzítást ( amelyet az 1-es rajzon a diódákkal hatásával szemléltetünk) egy 20 dB-es erősítésű kapcsolás 10 - szer kisebb mértékben csökkenti, mint egy egységerősítére visszacsatolt, amíg például a bemeneti tranzisztorok B-E karakterísztikája okozta torzításra hatástalan. Tehát a tervező, a szükségesnek ítélt 30 dB körüli erősítést egy 20 dB-t erősítő, műveleti erősítős fokozattal és egy utána kapcsolt, kb 3,7-szeres erősítésű fokozattal oldotta meg. Lássuk be, azzal, hogy a végtranzisztorok torzítását egy ennyire szoros visszacsatolású hurokba helyezte el, a lehető legjobb feltételeket választotta. Alkalmazhatott volna akár egységre visszacsatolást is, ebben az esetben viszont a 100 V tápfeszültség kihasználására nem lett volna elég a műveleti erősítő által szolgáltatott kimeneti feszültség. A teljes kapcsolásra kiterjedő negatív visszacsatolás csak DC-n és igen alacsony frekvenciákon hatásos, hiszen C3 hidegíti a hang - és magasabb frekvenciás összetevőket. Nagyon finom megoldás, hogy a többszörös visszacsatolásból származó esetleges alacsonyfrekvenciás lengési hajlam megszüntetéséről is gondoskodott a tervező C1 beépítésével. Tehát az 1-es ábrán látható kapcsolásban az erősítések aránya a fenti okfejtésből adódott, azonban a végeredmény sokkalta jobb lesz ( a torzítások szempontjából 10-szer), mintha a tervező csak egyetlen műveleti erősítőt alkalmazott volna. Írjuk hát be az első pontot a tervezőnek. A cikk még nem ért véget, lapozz! Értékeléshez bejelentkezés szükséges! |
Bejelentkezés
Hirdetés |



