Ez csak egy ajánlás a működés kipróbálásához, bemenetként elégséges egyetlen nyomógomb, vagy kapcsoló is. A példa rajzon egy váltakozó feszültséggel működő készülék be- és kikapcsolásait követhetjük nyomon.
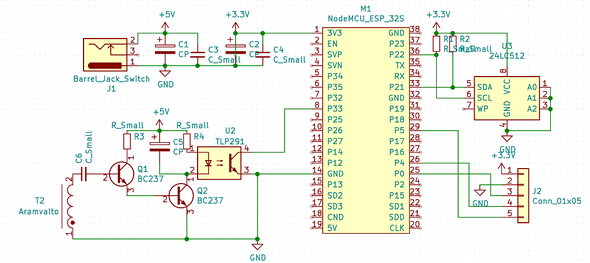
A kapcsolási rajz roppant egyszerű, mivel a minimális kiépítéséhez elegendő 5 alkatrész. Szükséges még valamilyen bemenet, ami a letölthető programnál egy nyomógomb. Ez természetesen tetszés szerinti interfészre cserélhető. A kapcsolási rajzon egy áramváltó jele van feldolgozva, ami pl. egy 230 V-os motor működését tudja érzékelni. Mint már említettem, egy ESP32-es alapra épül a készülék. Ehhez csatlakozik még egy RTC, valamint egy I2C-s EEPROM memória IC. Elvileg az ESP32 tartalmaz belső RTC modult, de a használata nem ajánlott, ezért egy külső RTC-re esett a választás.
Alkatrész lista a minimál kiépítéshez:
1. NodeMCU-ESP-32S
2. DS1302-MNB, CR2032 elem. Az elem nem tartozéka az RTC panelnek!
3. 24LC512 EEPROM vagy bármilyen más típus, az igényeknek megfelelően, pl. 24LC256
4. 4,7 kΩ ellenállás
5. 4,7 kΩ ellenállás
Az ellenállások az I2C busz felhúzó ellenállásai.
A példa kiépítés egy 5 V-os adapterről kapja a tápellátást. A felsorolásban nem, de a rajzon szerepelnek hidegítő és puffer kondenzátorok is.

A cikk még nem ért véget, lapozz!
Értékeléshez bejelentkezés szükséges!