Fórum témák
» Több friss téma |
Cikkek » Nyolc lábbal AVR IV. rész Nyolc lábbal AVR IV. rész
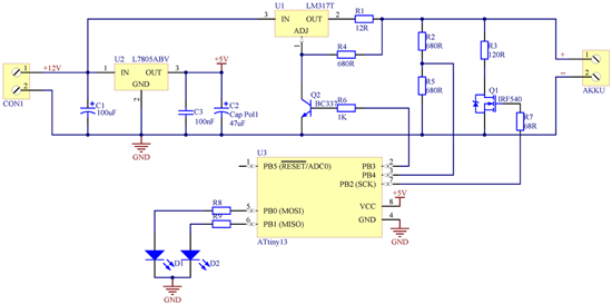
Az előző részekben megismerkedhettünk már sok hardver elemével az ATtiny45-nek. A következő feladatot, többféle, akár ATtiny13-as processzorral is meg lehet valósítani, így nézzük most erre a processzorra. Kilószámra lehet kapni a vacakabbnál vacakabb akkumulátor töltőket. Az ember ha véletlen valamelyik legkisebb is számít, vagy zöld-piros madárkás boltban vesz egy ilyen csoda készletet, akkor rendszerint az akku minősége legalább olyan "jó" mint a töltőé. Igazából azidő alatt, amire azokat tervezik, tökéletesen is működik, ám a helytelen töltés szép lassan kinyírja az akksikat. A NiMH töltéséről rövidenA korrekt töltést dT/dt vagy -dV/dt módszerrel szokás megvalósítani. Töltés: A NiMH akkumulátort konstans árammal kell tölteni minden esetben! Míg a NiCd (Nickel Cadnium) akkumulátorokat még lehetett tölteni konstans feszültséggel is (bár nem szerették, de feltöltődtek), addig a NiMH akkumulátorokat már nem. A töltés annyit jelent, hogy x áramot "pumpálunk" bele a cellába. A töltési áram határozza meg a töltés idejét. Ezek alapján megkülönböztethetünk: Csepptöltést, Normál töltést (egy éjszakás töltés), Gyorstöltést és Ultra gyors töltést. A töltő áramot az akkumulátor névleges kapacitásához mérten kell beállítani. Az akku névleges kapacitását a szakirodalom C-vel jelöli. Figyelem, ez nem Coulomb! Tehát, egy 1000mAh-ás akkumulátor esetében: Gyorstöltést és ultra gyors töltést csakis dT/dt által felügyelt töltőkészülékben szabad! (Nagyon, és hirtelen megugrik a hőmérséklet -> Bumm Apropó: Mi is az a mAh? A mAh (kis h-val) az akkumulátor névleges kapacitását jelenti (innen a C - Capacity. Névleges kapacitás: Nominal Capacity), azaz egy 2500mAh-ás akkumulátor 1órán keresztül képes 2,5A-t szolgáltatni. Memória effektus: Ez a NiMH akkumulátorok egyik gusztustalan velejárója. Lényeg az, hogy a nem teljesen feltöltött akkumulátor sok töltés-kisütési ciklus után emlékszik arra a feltöltöttségi szintre, amire sokszor fel lett töltve, így szép lassan egyre kevésbé lehet feltölteni. Ez az akkumulátorhalálozási indok 99%-ban. Ha először csak pl. 90%-ára töltjük fel, és onnan terheljük, akkor a következő feltöltésnél a mindig 90%-ra "töltő töltőnk", csak a 90%, 90%-ára fogja feltölteni, és ez így a halálig. A kis elmélet után, nézzük meg, mit csinál a mi processzoros automata töltőnk. Töltőnk működéseA töltőnk konstans árammal dolgozik. A konstans áramot célszerű processzorral felügyelni, amennyiben annyira intelligensre akarjuk töltőnket építeni, hisz a töltés befejeztével célszerű lenne átállnia csepptöltésre. Ám ezzel elbonyolódik a dolog. A fentiek miatt a kapcsolásba egy LM317T-t terveztem bele, ezzel állítjuk elő a konstans áramot. Ám, mivel az LM317 nem rendelkezik kikapcsolási funkcióval, így az ADJ lábát (tehát a referencia komparátor lábát) kapcsoljuk földre, ha ki akarjuk kapcsolni a töltő áramot. A töltés befejezése, a cellafeszültség elérésével történik. Ahhoz, hogy ez ne adjon fals értéket, és ne mondja a töltő nem feltöltött terheletlen akksira, hogy feltöltött, így a következő ciklikusság le beépítve: 1. Töltőáram bekapcsolása Ezen lépések, még jót is tesznek az akkumulátornak, hogy töltés közben egy rövid kisütési fázisba vált a töltő. Ez egyfajta formázási szerepet is ellát. A sönt, pedig nem más, mint egy 60-120R körüli ellenállás, melyet akkor kapcsolunk be, ha a töltőáram már megszűnt. LED jelzései: Piros: Nincs akkumulátor a töltőn, vagy az akkumulátor szakadt. A kész állapot egyfolytában ellenőrzött, tehát ha világít zölden, de közben bennthagyjuk és elkezd merülni az akksi, akkor ahogy ezt érzékeli, automatikusan visszaáll töltésre -> Bennthagyható a töltőben az akkumulátor. Az áramkörünk nem valami bonyolult. Fontos, hogy ne ilyen-olyan kósza 5V-ot adjunk a processzornak. Ezesetben kivételesen szűrt és stabil, pontos 5V-ra van szükség a digitális rész táplálásához.
A kész áramkört próbapanelen dobtam össze:
Miután összeépítettük, először csak a digitális résznek adjunk tápfeszültséget, (és ilyenkor programozzuk be) Majd utánna célszerű egy áramkorlátos tápegységgel kipróbálni. Két alkatrész értéke rendkívül kritikus: Az áramkorlátozó ellenállás: Az LM317 konstans áram módban úgy szabályzódik vissza, hogyha a soros ellenálláson 1.25V-nál több esik, akkor kapcsol ki -> csökken az áram. Ezért ennek az ellenállásnak az értéke az LM317 belső referenciája segítségével számolható: R = 1.25V / I (ahol I a töltőáram, R a szükséges soros ellenállás) Ezenfelül szükséges számolni a soros ellenállás teljesítményét is: P = 1,25 * 0.1A = 0.125W -> 0,4-0,6W (0,1A a töltőáram, ez folyik keresztül az ellenálláson. P az eldisszipált teljesítmény) Továbbá, az LM317 hűtéséről is esetleg gondoskodni kell: P = ( U - Uf ) * I (Uf = terhelésen eső feszültség) Ami nem a terhelésen esik feszültség, az mind az LM317-en disszipálódik el, tehát (12V - 4*1,41V)*0,1A = 0,6W => Legalább 1,5W-al kell számolni. Ám ezt az LM317 még jócskán el tudja disszipálni hűtés nélkül csak a saját hűtőzászlóján. Sönt értéke: A söntnek nem rövidzárnak kell lennie, hanem egyfajta műterhelésnek. Én igazából a fiókból elsőre előkerülő 100R körüli ellenállást választottam. A kisütőáramnak nem kell feleslegesen nagynak lennie, mert többet sütne ki, mint amennyit feltölt. Ahhoz kell ez az ellenállás, csak hogy ne egy terheletlen kapocsfeszültséget mérjünk. Max olyan 40-50mA-nek kell lennie. Maximálisan feltöltött akkumulátor 1,41V/cella. Tehát a 4 cella: 4*1,41 = 5,64. R = 5,64/0,05A = 112,8 -> 120R. Ám, ennek már huzal ellenállásnak kell lennie, ugyanis P=I^2*R = 0,3W, de ez jócskán 1-2W is lehet. A többi alkatrész, pl. a terhelést kapcsoló FET sem kritikus. IRFZ44, IRFZ24/34, IRF540, IRF560, IRF610. Erre a funkcióra bármelyik jó. Sőt, bipoláris tranzisztort is használhatunk. Érdemes ezesetben valami darlington típust használni, pl. BD681. A program:
Letöltés: akkutolto.c Más, nem 4-es AkkuPack töltéséhez csak a "CELL_NUM" nevű definíciót kell javítani, és automatikusan kalkulálódik az összes többi. Nah gyerünk, vezéreljünk ki... Lapozz... A cikk még nem ért véget, lapozz! Értékeléshez bejelentkezés szükséges! |
Bejelentkezés
Hirdetés |


)

