Fórum témák
» Több friss téma |
Megépítettem a monostabil kapcsolást, látszólag minden jó triggert földelem felvillan a led viszont szörnyen elkezd melegedni az IC. Van valakinek 5lete miért?
Amúgy C: 470µF R: 100k kimeneten 2N5088 tranyó, LED meg 510R tápfesz 12V. Help plssss!
3-as láb és tranyó bázis közé, ellenállást kell rakni! min 100 ohm.
üdv
Szia !
Jó lenne látni a kapcsolást. Igy látatlanban szerintem a kimeneten a bázis ellenállás megválasztása nem jó, és nagyon beterhel az IC-nek. Üdv! Idézet: „Igy látatlanban szerintem a kimeneten a bázis ellenállás megválasztása nem jó, és nagyon beterhel az IC-nek.” milyen bázis ellenállás?? hol? Stefan nem írta, hogy rakott volna bele!
Szia !
Ha nem rakott akkor főleg rosszul van megválasztva az értéke ![]() Üdv!
Sziasztok!
Nem tudom mennyire aktuláis még a kérdés: "Én olyan képletről nem tudok ami a frekit feszültség alapján számítaná ki. Szerintem nem is létezik, minek is lenne" Ilyen U-F konverter létezik, ha jól emlékszem egy RT számban is benne volt, abban, amelyik a SprintLayout-ot és néhány egyéb progit reklámozott. Ha érdekel még, megkeresem. Üdv!
Szia !
Nem nekem kellett ![]() De ha már felvetetted, akkor hadd kérdezzem meg, hogy hol mérendő az a feszültség ami alapján át lehet konvertálni frekire ? Üdv!
Üdv. Lenne egy nagy kérésem... olyan időzítő (555) kapcsolásra vadászok, ami 10 sec-ig kapcsol egy relét majd 1min-5min-ig lehessen állítani a várakozási időt, egy potméterrel. Az idő eltelte utána relé ismét meghúz 10sec-re. A segítségeteket előre is köszönöm
Szia !
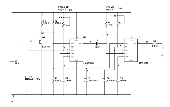
Van itt egy kettős időzítő. Az első 555 indulása után a beállított idő elteltével indul a második 555. Első indítást mindenképpen kézzel kell elvégezni, de utána ha már lefut egy ciklus, a második 555 visszacsatolásával automatikusan lehet adni egy triggert az első 555 -nek. Azt kell csak megoldanod. Valami hasonlót gondolsz ? Üdv!
Üdv. Nem biztos,hogy állandósult körfolyamatra gondolt a kérdező. Ezt kellene pontositania.
Szia !
Végül is az csak azon mulik, hogy a második 555 visszacsatolja-e vagy sem. Üdv !
A második 10 sec időzités lejárta után hogy állitja le az áramkört,ez itt a kérdés. Felügyelet nélküli működést feltételezve,és maradva az555 felhasználásánál.
Szia !
Indításhoz egy trigger jelet kell adni Q1 bázisára. Ha a második 555 -t nem csatolja vissza Q1 -re akkor az első 555 nem indul el újra, csak ha adsz neki egy triggert. Ha a második 555 -t visszacsatolja akkor folyamatos a működés. Ha a folyamatos működést akarja megállítani, azt a visszacsatolás megszüntetésével lehet elérni. Üdv!
elvileg füstgéphez lenne a kapcsolás.... Ittvan egykapcsi csak szinte semmt nem ér... a várakozási idő az okk de a kimenet csak 3 sec-re kapcsolja a relét
NIncs a kapcsolással semmi baj. Az R3 értékét növeld meg legalább 10Kohmra és máris hosszabb ideig fog meghúzva tartani a relé. Maga a megoldás (astabil kapcsolás,de az időzités diódával megspékelve) kiváló.
33kohmmal elérhető a 10sec meghúzás. A szünetet az eredeti 220k potival egészen~72 sec-ig lehet állitani.
Hali!
Ezzel a kapcsolással megoldható néhány órás húzás, és pár mp-es engedés? Még az is jó, ha néhány órát enged, és 1-2mp-et húz, végülis csak a relé másik állását kell használom. Arra lenne szükségem, hogy egy áramkört 4 óránként újraindítsak, azaz a működésébe 1-2mp-es szünetet iktassak. Nem lényeges a pontosság, +-15-30 perc belefér. Az már csak a hab lenne a tortán, ha 3-4 ilyen ciklus után le tudna állni, de az nem olyan fontos.
Az időzitőkondi áramgenerátoros töltésével ki lehet terjeszteni az időzitési időtartamot,de nagyon jó minőségű(nem elkó) nagy kapacitású kondi kell,és a mos változata az555-nek. DE a 4 óra még igy is túl sok idő. Inkább valamilyen számlálós megoldáson gondolkodj. Egy többfokozatú osztót kellene az555után kötni,ami a megfelelő impulzus után magát resetelné.
Használd az oldalon lévő segédprogramot...
Bocsi! Ezt el is felejtettem.
Hát ez tényleg nem járható út. Azért köszi a segítséget!
Azért még egy próbát megérne,ha van farádos nagyságrendű kondid. Léteznek ilyenek pl5.5V-os feszültségre memóriák tápellátását biztositják feszültségkimaradás idejére. Meg kellene mérni a szivárgóáramát,bár ez hőfokfüggő,az általad felállitott igényekbe beleférne.
Van egy ilyen kondim, ami fél farádos. Ezzel majd teszek egy próbát.
Ezt a szivárgóáramot hogyan is tudom mérni?
Feltöltöd egy 100ohmos ellenálláson keresztül pl egy laposelemről,ezután pedig bekötöd az áramkörrel sorosan a multiméteredet a legnagyobb felbontású áramméréstartományra állitva. Minél kisebb kijelzett érték a kivánatos.
Még annyit:ha a kondi megfelel,akkor az eredeti áramkört épitsd meg,tehát rövid ideig húzzon a relé és hosszú ideig legyen elengedett állapotban. Minderre azért van szükség,mert a kondin üzem közben a tápfeszültség 1/3 és 2/3-a között változik a feszültség. Az első bekapcsolás alkalmával a kondi töltése nulláról indul,és ez jócskán megváltoztatná az időzités időtartamát,ha nem kis értékű ellenálláson keresztül töltödne. Az eredeti rajzon viszont a dióda és a vele soros kohm nagyságrendű ellenálláson keresztül tölti igy nem lesz számottevő a hiba.
Nézd meg a CD4541 timer IC-t, erre találták ki. Én úgy építettem vele időzítőt, hogy feltettem az osztókhoz jumpereket, és az oszci trimmerpotijával a legrövidebb időt ha pontosan beállítom, jumperek áthelyezésével ez felszorzódik. (így nem kell stopperrel állni az órás időzítések beállításához)
Laposelem híján tápegységgel próbáltam, de nem kaptam pontos eredményt, mert egyrészt a táp feszültsége nem teljesen stabil, folyton változik néhány századot, ill a műszerben sem nagyon bízok, mert 2mA és 200uA méréshatárban nagyságrendre más értéket mutatott.
Szóval valahol 10-100uA között lehet a szivárgóáram. Gondolom nem sokra mész ezzel a tág határral...
Ezzel az IC-vel lehet astabil multivibrátort készíteni? Tehát meg lehet oldani ezt a 4 órás be, 1-2mp-es kikapcsolást (vagy 4 óra ki, 1-2mp be), majd újra be, újra ki, stb?
Esetleg azt, hogy x ciklus után fejezze be?
Az elektronikában semmi sem lehetetlen...
Az IC tartalmaz egy oszcillátort (nevezhetjük astabil multivibrátornak is) ez az órajelet adja egy programozható osztónak (számláló). Ezt a frekvenciát lehet állítani egy potival (ha azt teszel R tagnak). Könnyedén megvalósítható a 4 órás időzítés, ennek lejártával a kimenetről egyszerű R-C taggal megoldható a pár másodperces bekapcsolt állapot, majd ennek az időnek lejártával újraindítod a 4 órás részt. |
Bejelentkezés
Hirdetés |





kösz srácok







