Fórum témák
» Több friss téma |
Most láttam, hogy itt, nem is Neked akartam válaszolni, csak automatikusan rányomtam az utolsó hozzászólásra. De Arnoldnak is illett volna valamit mondani, ha már próbáltunk segíteni és itt is járt a fórumon pár perce..
Amúgy nem kell tranzisztor a kettő közé mert lefutó él vezérli a monostabilt. Viszont diffrenciáló tag kell a két fokozat közé, hogy trigger legyen az "L" szintű jelből.
Mondtam hogy a te asztalod , kb 15 éve volt utoljára 555 a kezemben ...
A hozzászólás módosítva: Ápr 27, 2019
Ha már ilyen jól elbeszélgettünk.. Egyszerűbb megoldások mindig a végén jutnak az eszembe.
Ugye hogy ugye ?
Sziasztok,
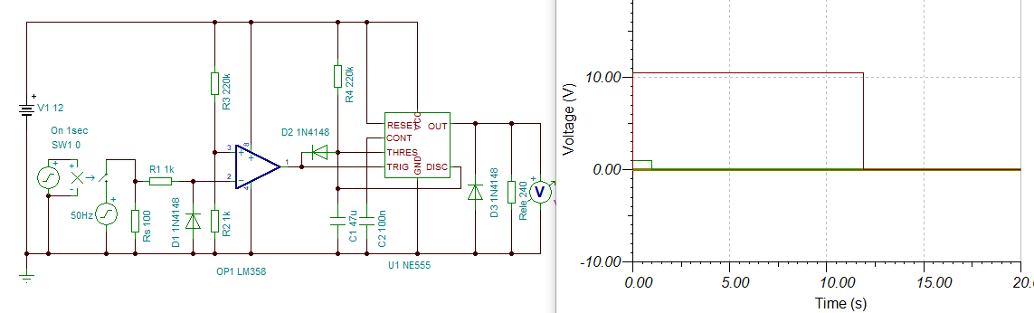
Meg lehet-e esetleg oldani azt, hogy lenne egy 555-ös időzítő, ami kapna egy 100mV-3V Ac jelet (áramváltó) amire az 555 kimenete kapcsol egy relét, majd amikor az indító jel eltűnik, még a kimenet 10mp-ig tartja a relét, majd elejt.. Ez egy "automata porszívó" lenne... Tehát a porszívóba bedugott kéziszerszám (ütvefúró, csiszoló, horonyvágó) árama vazérelné a porszívót. A 100mV Ac az áramváltó "szekunderén" mérhető, ekkor a "primer tekercsen" 0.2A folyik. Előre is köszönöm szépen!
Ha cégnek kell számlával és hasonlók, akkor két ilyennel meg lehet csinálni.
![]() Ha meg magadnak a fiókból, akkor még 555 sem kell hozzá, akár.
Köszönöm az infót, saját használatra szeretném.
Sinre szerelhetős szerelvények ezek, amik viszonylag sok helyet foglalnak, és brutál ára van A hozzászólás módosítva: Máj 8, 2022
Áramváltó szekunder kapocsfeszültsége csak a terhelő ellenállás ismeretében releváns. Az áramváltó szekunder kapcsait adott - a terhelhetőség által meghatározott - legnagyobb ellenállással terhelheted, ha nem használod, rövidre kell zárni.
Pl. Egy 20VA-es /5A-es áramváltó kapocsfeszültsége U=P/I=20/5=4V lehet. Ebből a max terhelő ellenállás 4V/5A= 0,8 Ohm. Ennél nagyobb ellenállással nem terhelheted. A hozzászólás módosítva: Máj 8, 2022
Volt ez már egyébként itt is, mondjuk innentől nézd meg mi lett a végeredmény.
Hello! Pld. (Tápszűrő kondit ne feledd!)
Szia,
Koszonom szepen, ki fogom probalni. Egy dolog nem teljesen vilagos... A bemenetnel az "SW 1 0" azt a resz hogyan ertelmezzem?
A bemenet az "Rs" sönt ellenállással kezdődik. Az terheli majd az áramváltódat. De én önkényesen 100 Ohm-ra választottam, Te pedig akkorára, ahol az áramváltód majd a 0,2A-re leadja a 100mV-ot. Az előtte lévő generátorok és a kapcsoló, csak leszimulálja az áramváltó/motor működését.
Vagy is egyik előállítja a 100mV/50Hz jelet, a másik pedig az elektronikus kapcsolót működteti, vagy is 1 másodpercre a bemenetre kapcsolja az 50Hz-es jelet. (Máskor ezeket a részeket, ami nem tartozik az áramkörhöz csak a szimulációhoz, le szoktam törölni a képekről. Most nem tettem, meg is van az eredmény..)
Koszonom a pontositast! Nem volt egyertelmu mik azok a rajzony ezert kerdeztem meg inkabb
![]() A muveleti erosito lehet akar valami a TL sorozatbol is akar? A hozzászólás módosítva: Máj 9, 2022
Nem, tekintve hogy a bemenet a GND kötelében van. Azt a TL nem díjazza.
Van egy 5V tápfeszű rezgésérzékelőm, amivel egy 555-ös időzítőt szeretnék indítani. A rezgésérzékelő valami 10-100 mV értékű jelet ad ki, (komolyabb műszerek hiányában passz, hogy mit) viszont van egy led is, ami rezgésnél 1 másodpercig világít, azaz van egy +2V-os jelem.
Ezzel a pozitív impulzussal lehetne valahogy indítani az 555-öt?
Persze. Egy NPN tranyó, ami egy pl. 47nF-on keresztül a testre húzza az 555 2-es lábát. A tranyó emittere a testre, kollektora egy 10kOhmon keresztül a +5V-ra és a 47nF-on keresztül a 2-es lábra ( ez is legyen tápfeszre húzva ) Bázisára a jel, persze ide is két ellenállás, egy lehúzza testre, egy a LED-re. De tudni kéne a LED bekötését. Egyik lába fixen a GND-n van és egy ellenálláson keresztül kap tápot? ( fordítva is lehet!!!) Vagy a tranyó helyett egy optocsatoló és akkor erre nem kell figyelni.
A hozzászólás módosítva: Júl 25, 2023
Kösz a választ.
Hogy ne legyen egyszerű a dolog, a led nem a GND-n van, valahonnan jön a negatív, a pozitív viszont 2 ellenálláson keresztül egy LM358 kimenetéről jön. A (piros) leden 1,7 V, a LM358 kimenetén 3,3 V mérhető (a led katódjához képest), ha világít. Oktondi pákavitéz vagyok, mindenféle elektronikai tudás híján. Gondolom, most már az optocsatoló játszik. Lehetek olyan pofátlan, hogy egy kapcsolási rajzot kérjek?
Hello! Az Opto diódáját a Led helyére kötöd.
Köszönöm! Az optocsatoló igen leegyszerűsíti a dolgot.
555 monostabil kapcsolással állan dó jelből impulzus előállításaSziasztok!Olyan kérdésem lenne, hogy egy 555-ös monostabil kapcsolás laklams lehet-e a következőre: Lenne egy folyamatos bemenő jelem, ami egy relé váltóérintkezője és a meghúzott állapotban erről érkező állandó jellel egy impulzust szeretnék előállítani. Az elképzelés, hogy behúz a relé, ezzel pl földet kapcsolva az 555 2-es trigger bementére. Az a kondi-ellenállás párnak megfelelően a 3-as kimenetes a beállított hosszúságú impulzust leadja és visszaáll alapállapotba annak ellenére, hogy a relé meghúzva van és folyamatos föld van a 2-es triggeren. Lehetséges ez vagy máshogy viselkedne ebben a felállásban? Köszi szépen a segítséget előre is!
Hello! Nehezen értettem meg. Lehetséges, egy RC differenciáló tag alkalmazásával.
Csak egy kontaktus prellezhet, ami újra indítja a késleltetést. Vagy is nyitott relé kontaktus mellett zavarérzékeny lehet a kapcsolás. A hozzászólás módosítva: Nov 15, 2024
Szia!
Nagyon szépen köszönöm! Ilyesmire gondoltam. Kipróbálom! 555 ic relét hajtLehetséges-e, szabad-e közvetlenül az 555-ös IC 3-as kimenetére kötni egy 5V-os relét (75mA)?Elvileg 200mA-ig terhelhető, és így nem kéne tranyó és ellenállás.
Dióda ellenpárhuzamos illik a jelfogó tekercsével ellenpárhuzamosan, hogy elnyelje a kikapcsoláskor keletkező feszültségtüskét.
Igen, a védődióda mindig kötelező (ha van tranyó akkor is). A fő kérdés, hogy az IC rendeltetésszerűen meg tudja-e hajtani a relét közvetlenül.
|
Bejelentkezés
Hirdetés |

















