| Fórum témák 
 
 » Több friss téma | Fórum » Akvárium automatika 
 
				a növényeknek kell a fotoszintézishez						 
				Rendben, akkor majd dokumentálom az építési folyamatot!   Karakteres vagy grafikus lcd lenne praktikusabb? Tervezett funkciók: -világítás szabályozás -co2 adagoló vezérlés -hőmérséklet mérés (és kijelzés) -hőfok szabályozás (fűtés) -levegőztető vezérlés -óra (ez járulékosan kell bele...  ) (külön topik nyitás innentől?) A hozzászólás módosítva: Jan 19, 2014 
				Szerintem valamilyen szinten egyszerünek is kell lennie igy én az LCD-re szavazok de már egyre többen foglalkoznak a grafikussal, viszont ha belegondolsz azért keresnek az emberek ilyen ketyeréket hogy olcsobban megoldják mint a gyári és akkor ismét azLCD gyözött.						 
				Nem tudok ilyen gyáriról, ami ezeket a funkciókat tudná! (Vagy ha van is biztosan csak nagy profi akváriumokhoz és horribilis áron) Az lcd amúgy leginkább csak a beállításhoz kell, egyéb esetben én a halakat nézem  Az lcd nem is drága, karakteres és grafikus (5110) is van pár száz forintért. A hozzászólás módosítva: Jan 19, 2014 
				Amint az igények körvonalazódtak   Azóta lett újabb kérés is: etető és növénytáp adagoló szabályozás Tehát az automata akvárium kontroll eddigi feladatai: -világítás szabályozás -co2 adagoló vezérlés -hőmérséklet mérés (és kijelzés) -hőfok szabályozás (fűtés) -levegőztető vezérlés -óra (ez járulékosan kell bele... ) -növény táp adagolás -etető vezérlés 
				Üdv! Itt készült néhány ilyen eszköz. A 4. oldalon van egy teljeskörű automatika, kész kóddal. Ha nem is az ő módszerük (Arduino) alapján készítenétek a sajátotokat, ötletadónak mindenképp ajánlom a linket. 
				Hát kb minden ott van, ami érdekes. Így nem tudom van-e értelme újat tervezni...    
				Sziasztok! Én is hasonló dolgokon törtem az agyam, a vége az lett hogy megalkottam egy áramkört ami Aquadimm3 névre hallgat: *** * Törölve! Ez így tilos! Vagy közreadod vagy hallgatsz róla. Moderátor A hozzászólás módosítva: Jan 25, 2014 
				Sziasztok! Ha van már hasonló fórum, úgyis át lesz téve, de nem találtam. Eljött a durva nyár, van két akváriumom itthon. Az egyik 30 a másik 25 L-es. A hűtést jelenleg a 30 L-esnél úgy oldom meg, hogy jégakkut dobok a szűrőrészbe, de ezt napi szinten legalább 2x el kell követnem, de ugye a melóból nehéz 30 km-ert hazautazni. Kérdésem a következő. Lehet olyan hűtést készíteni, amivel az akváriumot 27-28 fokon tudom tartani? A szűrőrészbe kerülne a hűtés és a kifolyó víz vinné az akváriumba a hűvös/hideg vizet. Az akiban van egy fűtőtest, ami hideg esetén 27-28 fokon tartja a hőmérsékletet. Nagyon nem vagyok elektromos szaki, informatikus vagyok. Ismerem a 230V-ot, a váltó/egyenáram különbséget, rajz alapján raktam már össze infra érzékelőt, de ennyi és nem több. Ha ki tudnánk itt a fórumon dolgozni egy működő és olcsó megoldást, több akvarista is nagyon szívesen venné. Kérlek vegyétek 5letbörzének a dolgot! Előre is köszönök minden, építő jellegű, hozzászólást! 
				Egy megoldás a peltier elem, rajta egy hőcserélővel, kis szivattyú, csövek, stb.  Másik, ha van ott pl. egy hűtő, akkor a hűtőbe rakni egy hőcserélőt, vagy akár csak egy palack vizet, és abban megjáratni a vizet. A szivattyút tetszőleges termosztáttal lehet vezérelni. 
				Sziasztok! Láttam régebbi hozzászólásokat Akvárium automatikával kapcsolatban. Elkezdtem én is agyalni, mivel több nagy akváriumom van, és megkönnyítsem a munkámat alapon. A felvetésem a következő: - állandó PH - viz keménységmérő - Hőmérséklet - co2 mérő természetesen ezek adagolása és hogy csavar legyen benne egy pc-be fussanak be az adatok. a növénytáp adagolás se rossz de ahhoz jó ha van egy mérési lehetőség, hogy szüksége van-e rá a növénynek. Egy dcc rendszerre gondoltam a gyors kommunikáció érdekébe meg, hogy egymásra is oda tudjanak figyelni az érzékelők és a végrehajtók. Ötletek? Andris 
				Hello!  "gyors kommunikáció.." Mert ezek a paraméterek csak úgy ugrálnak a vízben, alig lehet Őket utolérni..  Kissé induló elméleti szaga van a dolognak. Úgy érzem van mit körbejárni a témán, legfőképpen a mérési eljárásokat és azok buktatóit, eszközigényeit.. Csak egy a négy közül. 
				Üdv! Buktatót leginkább a ph mérésénél látok, mert digitális mérőműszert már viszonylag olcsón lehet beszerezni viszont, ha folyamatosan érintkezik a vízzel akkor rövid idő után nagy eltéréseket eredményez. :S egy ilyen szerkezet nem elsősorban otthoni felhasználásra lenne jó, hanem pl aki tenyésztéssel szaporítással foglakozik vagy simán csak állatkereskedése van, ahol sok az akvárium, folyamatosan változik a halálomlány és a külső hatások. 
				A DCC modellvasutakhoz van, ide valami 1-wire, i2c, spi kell. Mi az amit folyamatosan mérni kell? A PH, keménység nem változik gyakran, elég pl. naponta egyszer mérni, a hőmérséklet, co2 lehet érdekes automatizálva.  A PC kapcsolat teljesen felesleges, hacsak nem valami konkrét tenyésztő, vagy kutató munkához kell. 
				nem rossz, ha rögzíti az adatokat, ha esetleg történik valami nagy kiugrás ami pusztuláshoz vezet akkor ha nem is vagyunk a közelbe vissza tudjuk nézni, olvasni. dcc re én is gondoltam, kiesebb próbálkozások voltak (jelző dekóderrel összekötve az etetés idő hányadával. az elve az lett volna, hogy beprogramozni 3 féle kaját milyen rendszerességgel adja. proli007 cikke alapján meg viszonyítási értékkel megoldható a keménység mérés. 
				a ph-ra : Bővebben: Link arduino elég jó megoldást ígér mindenre, kivéve a co2 re, vagy csak én vagyok béna- és költségeket lejjebb lehet tornázni ha nem kijelzőn szeretnéd az adatokat látni hanem monitoron. A hozzászólás módosítva: Jún 16, 2015 
				Hozzászólás szerkesztésekor, írásakor ott a "Link" gomb, használd!				 A hozzászólás módosítva: Jún 16, 2015 
				Rögzíteni lehet pl. SD kártyára is, mikrokontrollerrel.						 
 
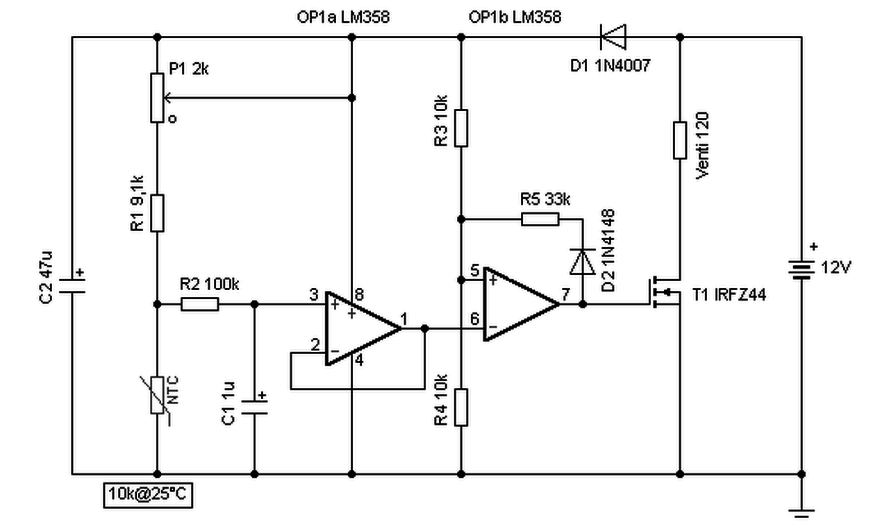
				Sziasztok! A helyzet a következő: van egy akváriumom, ami a mostani időben eléggé felmelegszik. Csináltam hozza egy hűtést pc ventillátorból, ami nagyszerűen működik. Ehhez kelle nekem egy hőm.kapcs. ami pl 26 foknál bekapcsolja a ventit, és 24-nél ki. Meg lehet ezt csinálni? Ha igen, hogyan? Előre is köszönöm! 
 
				Elsőnek is, mennyire vagy jártas az elektronika terén? Mert sok féle módon meg lehet oldani. Pl itt nézelődj: Bővebben: Link						 
 
				Én kevésbé, de apám nagyon is!   szóval jöhet mindendéle megoldás, de legjobb lenne valami egyszerű és olcsó   
 
				Egyszerű és olcsó, amit linkeltem ott nézelődj. Kicsit bonyolultabb, pl valami mikrovezérlős megoldás, ha akarod megspékeled LCD kijelzővel meg egyéb finomságokkal. És hozzá pl valami vízálló DS18as sorozatú hőszenzor.						 
 
				Hello! Pld. így..						 
				Üdv! Ehhez a topichoz irányítottak, így itt tenném fel a kérdésem. Nézzétek el hülye vagyok az elektronikához, de szeretném minél jobban elsajátítani. Olyan rendszert szeretnék építeni terráriumba ami üzemel termosztátként, fel-le kapcsolva a lámpát, szabályozza a páratartalmat beindítva a párásító rendszert amikor szükséges, de napi 1 alkalommal mindenképp induljon el, túl nagy hőmérséklet vagy pára esetén pedig ventilátort indítaná be. Tudom, hogy ezeket az eszközöket megtudom vásárolni így külön-külön vagy akár egybe is, de mivel sok a szabadidőm és anyagilag most nem vagyok eleresztve így jobb lenne megépíteni magamnak. Annyit tudok, hogy, ha megvenném a kész szabályzókat kb 20e Ft lenne. Végül pedig szeretném, ha az egész elérhető lenne webes felületről, így akár távolról is szabályozható legyen. Készen kapható termékek közül ezt találtam: https://www.will-hi.com/digital-humidity-controller-wh8060.html Ha túl bonyolult megvalósítani amit szeretnék, akkor igazából az érdekelne, hogy esetleg amit linkeltem azt megtudom-e oldani valahogy, hogy netről kezeljem. Elnézést a hosszú posztért, és tényleg nézzétek el, sajnos nem értek az elektronikához, ezért is szeretnék építő és segítő jellegű hozzászólásokat. A válaszokat előre is köszönöm!   
				Én most vagyok részben túl, egy hasonló vezérlés készítésén, ami hasonló tudásba van (Nincs benne páraszenzor). Hőmérsékletet, (nedves és száraz helyen) mér, világítást szabályoz, levegőztetőt és vízkeringetőt szabályoz,  fűtést szabályoz. Hálózati (netes) távvezérlés, helyi vezérlés stb. Nekem 7 helyhez van jelenleg igazítva, ami bővíthető.  Alapja egy arduino+ethernet shield, grafikus lcd, gombok, rotary encoder+ relés és pwmes kimenet. Szerintem ebbe a 20e-be max nagyon minimálisan fogsz beleférni, és az anyagi része a könnyebb. Mert komplett programot kell megírni erre a célra arduinora, de választhatsz mást is, pl raspberry pi-t (ezen van beépített hálózati csatlakozó), vagy kezdheted az alapoktól, egy sima AVR/PIC vonalon. És akkor még jönnek a nem betervezett hibák... Ott van még a párásítás, mert kell hozzá valami vízforrás, és nem írtad milyen módon szeretnél párásítani, pl víz párologtatás, vagy fentről valami szórófejes megoldással. Két külön út, két külön megvalósítással. Szóval nem lesz egy egyszerű feladat, és rengeteg időt fel fog emészteni, az enyém 1 éve készül, és még mindig vannak apróbb bugok benne. 
				Az utóbbi időbe gondolkodóba estem, hogy lehetne valami olyan eszközt készíteni, amivel a halakat meg tudnám etetni napi egyszer. Maga a mechanika jelent gondot. Több ötlet is van a fejembe, de nem tudom, mi lenne jó megoldás. Az esztétikai kivitelezés is fontosabb. Maga az etetés időzítése megoldott(PLC ami több mindent irányít) , tehát maga  a mechanika lenne a lényeg. Van valakinek erre ötlete? Egyik elméletem ilyesmi lenne: Bővebben: Link A hozzászólás módosítva: Szept 11, 2016 
				Az elméleted jó és hasonló feladatra szokványos. Nem kell a spanyolviaszt feltalálni újra.    
				Sziasztok, Tovább szeretném fejleszteni az akváriumom automatizáltságát, mivel nyáron egy hétnél hosszabb ideig magára kellene hagynom a srácokat. Jelenleg egy arduino szerű szerkezetet drótoztam össze, ami vezérli a LED-es világítást, majd lustaságból tákoltam egy másik szintén arduino szerű szerkezetet, ami meg a hűtést, egész pontosan egy hőmérő szenzort olvas be, és 27 foknál bekapcsol 3 db 8 centis pc ventit. Szeretném összeházasítani a kettőt, kiegészítve egy automata etetővel. Megvan minden mechanika, arduino programozás se jelent gondot, csak az áramkör többi eleme. Eddig relé-vel oldottam meg a ventilátorok kapcsolását, viszont szeretném, ha elegánsabb megoldást találhatnék, és adott esetben akár egy dobozba is tehetném a vezérlő elektronikát, úgy mégis csak szebb lenne. Az akvárium teteje egy plexi lap, amin vannak előre vágott lyukak a ventilátoroknak, az etetőnek, illetve a ventilátorok által befújt levegő távozásához. És itt jönnek a gondok. Ha mennek a ventik, az etetőből kihulló granulátum szemcsék (nagyon kicsik és könnyűek), az vízen landolás helyett kecsesen elszállnak a kiáramló levegővel és rendszerint a tetőn landolnak, ami nem hatékony módja a halak etetésének ugye... Az elgondolásom az lenne, és ebben kérnék segítséget, hogy kettős kapcsolót tennék a ventik elé FET-ekből. (bár lehet nem ez a legcélravezetőbb, de mint mondtam ebben nem vagyok jártas) Az első FET mint kapcsoló ha jelet kap az IC-től, akkor nyit, így adva áramot a venti felé, ami a vetni előtt átfolyik még egy FET-en, ami alapból nyitva lenne, csak etetés időben zárna (nem jut áram a ventihez, nem nyomja a levegőt, nem fújja el a kaját a halak elől, a halak túlélik, én boldog vagyok), majd etetés után pár másodperccel ismét nyitna, hogy ha a ventik be voltak kapcsolva, tovább tegyék a dolgukat. Ez az etetés idejére lekapcsolom az áramot a ventik elől akkor se jelentene gondot, ha a ventik éppen nem mennek, mert akkor a semmit kapcsolja még jobban ki. Ez az elméletem, de nem tudom a gyakorlatban ez működhet-e így. Minden konstruktív ötletet szívesen fogadok, és előre is köszönöm a segítő hozzászólásokat. | Bejelentkezés Hirdetés | 




 
						





