Fórum témák
» Több friss téma |
A "Sidetone" feliratú blokkot felejtsd el, az az önhang, hogy halld a saját távíróadásodat. A két X pont össze van kötve.
Ami a vevőt illeti, a szuperregeneratívoknak kényes egyensúlyban van az erősítőfokozata, itt az első tranzisztor az (az adás-vétel kapcsolója utáni PNP a rezgőkörrel-állomáskeresővel), aminek odáig van az erősítése állítva, hogy finoman be-begerjedjen. "Kívülről", más eszközzel biztosan nem kell piszkálni, kapcsolgatni. És a további erősítés és AM demoduláció is ad némi gondolkodnivalót. Nincs az ilyen sokszoros funkciójú, trükkös kapcsolásokkal tapasztalatom, plusz ősi kapcsolástechnika (bár pl. hálózati távkapcsolókban gyakori, bármilyen meglepő, nem véletlen, hogy egy idő után általában elmegy az érzékenységük), de jó játék lehet, csak nyilván nehéz kézbentartani a működését. (Tévedések joga fenntartva.)
Itt van a témáról egy nagyon jó videó, ha sikerül megbirkóznod vele - főleg a negyedik-ötödik szakaszára gondolok: https://www.youtube.com/watch?v=QOhNPLT8R10
Itt leginkabb a pnp tranzisztor miller kapacitasain keresztul gerjed be az elso fokozat.
A regen potival tologatva a munkapontot ,.erositest es reszben a miller kapacitast is allitod. A zaroiranyu Ccb PN atmenete reszben mint varikap szerusegkent is viselkedik.
Igaz a potira regen felirat van irva, de ez inkabb audion szeru visszacsatolt mint regen elvu.
Bocs reggel még korán volt
.Idézet: „ A zaroiranyu Ccb PN atmenete reszben mint varikap szerusegkent is viselkedik. ” Pontosabban a CBE kapacitas mukodik kozre mint visszacsatolas. Bocs a kollektor nagyfrekisen es DCre is" földön" van . Az "önrezgés " audion hatás pedig a Emmitter 47pF és a CBE miatt jön létre. Ha úgy nézzük akkor az PNP tranzisztor egy földelt kollektoros Collpits oszcillator lesz. A báziskörbe lévő párhuzamos LC kör nem csak vételi frekvenciát határozza meg, hanem egyben a Collpits oszcillátor rezgőköre is. A hozzászólás módosítva: Jún 2, 2025
A soros bázis ellenállás nekem zavarólag hat.
Leginkább a gerjedés gátló szokott lenni ilyen elrendezésben. Rontja a bemeneti rezgőkör (és egyben LC oszcillátor) " jóságát ". Így meg az audion lényegét a visszacsatolás hatását is ronthatja. Másik a túl nagy tápfesz ... vételkor is ad , mint zavargenerátor. Jobb esetben itt csak 1-3 Volt a táp.
Itt van egy hasonlo , csak mas audio erositovel.
kainka.de audion Ebbol csinaltak svajci amatorok egy kitet is a hobby radioepitok szamara amit github projektben is terjesztenek: audion rh vevo leiras githubon Mukodese is szepen le van irva , mint collpits oszcillator alapu audion. Keretantenna egyben a rezgokori tekercse is .
A CBE az amit szabad kézzel a képre rajzoltam?
Lehet az a célja hogy korlátozza a begerjedést, esetleg
hogy az folyamatos, ne túl gyors legyen, a potmétert tekergetve. Az érdekelne, hogy a tranzisztor munkapontja hova áll be, mert így az átfolyó áramerősség nagyon nagy lenne, ha az emitter felőli ellenállások nem korlátoznák?
Idézet: „ami lehetne esetleg egy szupreg-nél az oszcillációt időnkén beindító-leállító jel” Nem ez az amit angolul quenching-nek neveznek? Én ezzel a rajzzal szemezem és innen a kérdés
Igen arra gondoltam, de nem jutott eszembe a neve.
Én is nézegettem egy időben,de nekem kicsit sok alkatrész. Mondjuk lehet egyszerűsíteni. Autoradio a szobábaA mai hajnali áramkiesét nem élte tul a 30 éves Philips minitorony, igy megoldást keresekA konyharádioknak meg mini HiFi „tornyoknak“ eladott dobozoknak, de még sok méregdrága tunernek is sajnos a házban igen rossz az érzékenysége. ( több mint egy tucat lett kiprobálva illetve van üzemben nálunk, a digitálistól, DAB-tol kezdve a drága jo analog FM rádioig, de egyik sem nyerte meg a szimpátiámat) Egy Medion táskarádio nagyon jo, csak leesett és összetort a display, igy nehézkes hangolni. A többin vagy csapnivalo volt az érzékenység vagy ( mint a tönkre ment Philipsen) a sztereot nem lehett kikapcsolni igy a sustorgás szaggatottan, de folyamatos volt. A régi kocsijaink egyikéböl másikábol megmaradt autorádiok, viszont meglehetösen jol müködtek, és a szolgáltatásaiik is kivétel nélkül felülmulták a tunernek, rádionak árult készülekekét ( pl alig van asztali készūlék RDS funkcioval stb.). Amin csodálkozok, hogy tudnak jo tunereket, rádiokat épiteni az autokba, vajon miért nem tudnak ilyen minöséget produkálni a beltérbe tervezett készülékekbe, illetve vajon miért nincs egy cég sem, ami pl egy szép dobozt gyártana beépitett táppal, csatlakozokkal a mezei autorádiokhoz? Most valoszinü az lesz, hogy egy ilyen dobozt épitek, és beszerelem az egyik autorádiot. ( arrol beszélve hogy az autorádiok kinálata elég nagy és az áruk is egészen jo az egyébb asztali készülékekhez viszonyitva. Idézet: „Amin csodálkozok, hogy tudnak jo tunereket, rádiokat épiteni az autokba, vajon miért nem tudnak ilyen minöséget produkálni a beltérbe tervezett készülékekbe” Nem kell csodálkozni, a beltérre tervezett készülékeknek nem kell olyan érzékenységűeknek lennie, mint egy mozgó járműbe szánt készülékeknek, ezáltal olcsóbban állítható elő, ergo nagyobb a haszon. Mozgó járműnél folyamatosan, és viszonylag széles határok között változik a térerősség, márcsak a reflexiók miatt is, egy asztali, vagy HIFI torony vevőjénél ilyen hatás nincs, ráadásul külső magas antennánál viszonylag jó körülményeket lehet teremteni a jó vételhez. Autórádiónál ez lehetetlen. Manapság már azért sokkal jobb a helyzet, az FM vevőkhöz komplett chip készletek állnak rendelkezésre, ezek azért elég érzékenyek is, bár az asztali rádiók mint a régi típusúak kimentek a divatból, szinte kizárólag háttérzaj előállítására készülnek, mint pl az az egy- két típusú konyhai rádió.
Abban igazad van, hogy a mozgo jármüben nagyobb a kihivás a mozgo antenna miatt az asztali tunernél viszont sokkal több a reflexio, sokkal több az ado, azért sokkal nagyobb az igény a stabilitásra a szelektivitásra és sokkal jobban el kellene nyomni a lakáson belüli zavarokat. Pl a Philips, ha felálltam az asztaltol egyböl sztereoba ment át ha visszaültem akkor már nem tudta eldönteni mi micsoka es össze vissza billegett.
Van tetöantennám is szürökkel bekeverve az antennakábelbe, ha azt rádugom a felsökategoriás Denon tunerre az sokkal rosszabbul müködik mint egy szobaantennával. Megcsináltam az egesz házban a nagyfrekis hálozatot is, azaz eleve mindenhol van TV meg rádiojel.,( a tetöröl jövö kábel tartalmazza a TV jeleket meg a müholdat is.A padláson extra szelektiv erösitö van az egyes tartományokra és az van bekeverve a müholdvevö jelébe. Minden jel pontosan be van mérve. A Denonnak mégsem jo. A többi készüléken nincs valodi antennabemenet. ( de volt itt már több tuner is probára). Egyik sem jo. A Denon kapott Internetrádiot, meg a müholdon is vannak számomra érdekes adok. De még mindig a legmegbizhatobb az FM vétel mégha nyügös is. A baj az, hogy ugyanazt antennakábelt bedugom egy mindegy 22 éves JVC autorádioba az tökéletesen müködik, a kb 5x drágább Denon meg nem. Szoval sajnos nem igaz amit gondolsz, hogy a chipek megoldottak valamit az FM vételi láncban. A legjobb FM rádiom az immár 40 éves UHER 9 sávos világvevö amiben alig vannak chipek és kondival van hangolva. Az a lakásban szinte mindenütt képes stabil FM vételre. Anno egyetemista koromban épitett elsö tunerem a mai napig müködik a hugomnál, abba egy volt NDKs autorádio tunerje került 4 körös merülö mágneses hangolássaĺ és érdekes modon az is müködik pedig azota vagy 20-l több ado van, mint akkor volt amikor épitettem. Sajnos azon nem lehet az állomásokat programozni ezért nem is hoztam el. Teljesen mindegy, hogy háttérzajnak vag másra használják a minöségük meg sem közeliti a 40 - 50 éves konstrukciokat. Ez viszont nincs igy meg a legolcsobb autorádioknál sem. ( ráadásul azokban az erösitök is jobbak. Ma keresgéltem hát volt olyan is amiben 2x2W-erösitö volt - röhej. ( netalán találtak valahol Ge tranzisztoros végfokot. ![]() és meg igy is 2x szer drágább volt, mint egy autorádio 2x20 W-s kimenettel. A hozzászólás módosítva: Jún 7, 2025
A régi cuccok jobbak volltak. Van egy EI NIS radiom beepitett FM antenaba a dobozba benne es jobban veszi az adasokat mint a botantennas.
helyettesítésSziasztok! Kaptam egy kínai rádiót, nem szól rajta semmi, csak sustorog, s nem hangolható.. a BK1198.-at gyanúsítom elsősorban, mindent kimértem körülötte és jónak tűnik, tápja is 3,5V. Kínából rendelhető ez az IC, de... és itt az lenne a kérdésem hogy a millió egy fajta közül vajon melyiket vegyem? Az nyugtalanít hogy a készülékben egy 16 lábas BK1198 DG0146L feliratú SMD IC van, nos amiket látok az mind 16 lábas BK1198.. addig oké, de.. ahány annyi féle az utána következő felirat.. DG1082L, DG0048L, gondolom nem mindegy.
Az már nem a típus része, azok gyári azonosítók a gyártással kapcsolatos információkkal, időszakkal stb. Nagy valószínűséggel megveheted.
A hozzászólás módosítva: Jún 19, 2025
Érdekes IC ez is... Még nem néztem mennyibe fáj...lehet beszerzek egyet ebből is, és kipróbálom )
Hát azt a "430Ft".-ot nagyon megérte a 10db. Idehaza nem kaptam, legalább is engem kinevettek az elektronikai boltban, amikor kérdeztem.
Szóval megrendeltem Kínából, megérkezett, már be is építettem, ezt könnyebb volt megvenni, meg ezt ide leírni, mint fizikailag beépíteni.. az SMD mivolta miatt.. Kicsit megfőttem, mire a gyufafej méretű 16 lábas SMD.-t betettem, s beforrasztottam a pákával. Kézremegősöknek nem való az tuti. Főleg hogy a silány, semmirevaló nyákról is lejönnek a lehelet vékony forr szemek ha 2 pillanatnál tovább van ott a páka hegye. Volt egy pont ahol majdnem feladtam, illetve forró levegős állomáson gondolkoztam, de végül sikerült.. Ez egy nagyon szelektív kis IC, (majdnem mint a SI4825), 1,6-3,6V.-ról üzemel, érdekessége hogy 100K.-s potméterrel hangol, elég szinte csak hozzáérni, már 3db adót találtál. SW/AM/FM. Nekem nagyon hamar meg is érkezett, egyik nap már a postaládában találtam! A hozzászólás módosítva: Jún 26, 2025
üdv.nekem a kis szobában, fsz.en, ONKYO Tx9131 Rds, rádió erősítő szolgál, 20éve már, ez még FL,pontmátrixos zöld,nagyfényerejű kijelzős, a tuner része nemcsak autó hifi fejegység érzékenységű, de a zajhatárolt érzékenysége, és a szelektivítása is kiválló.
sztereó állásban,a csaba rádió, ami 50km.re van, kis telj.ű helyi adó, egy drót antennával bejön esténként, reggelenként, a dankó rádió két helyen is ! sistergés szakadozás mentesen, 3-4' es térerővel. Az kivánt adó frekvenciáját beütve a tasztaturán,pontosan be adja, az állomást, és meg is jegyzi,a A,B,C,D,E, gombok valamelyikét lenyomva tartva. kihúzás,és áram nélkül,sem felejti el a vételi frekvenciákat, nem hangolódik el, full fém,felső kategória A fenti mh.ben, egy Kenwood autó rádió Cd.fejegység teszi a dolgát, ez egy ritka fajta, billenő előlapos, 2000' s1evek elején gyártották. érdekessége, a hátlapból kiálló, könnyen javítható, kivehető végfok modul, 2x25W, ennek a tuner része is 1uV'körüli érzékenységű, egy méteres drót antennával fogja, az adókat,stabilan
Szia!
Őrület amit írsz! Persze nem vitatom hogy igaz! De hogy Kínából ennyiért szállítással megéri egy gyártónak IC-t eladni (ráadásul 10 db-ot).... Én ennyiért az alkatrészboltba nem mehetek busszal megérdeklődni hogy van-e vagy nincs. Aztán még haza is kell buszoznom ennyiért... (És nálunk 450Ft egy buszjegy)
Én sem tudom hogy ez kinek éri meg, de örülök neki.
Ráadásul nem lehet itthon kapni sehol a boltban, csak így Kínából tudtam rendelni, vámolás sem volt ,egy sárga kínai írásos kis buborékos levélben volt becsomagolva, és a postaládából vettem ki, észre sem vettem mikor dobták be. Ugyanakkor hozzá kell tenni hogy voltak olyan hangok is akik azt mondták, vigyázz! A (törött szilíciumlapkás) selejtet is elküldik. De most akkor mákom volt. regeneratív q multipNéhány egyszerű vevő, regeneratívak, vagy q sokszorozós egyenesvevőkEgy-két hiba garantált.
Ezekkel a egy-két hónapja kísérleteztem, emlékezetből
rajzoltam le ezeket. Ezért tartok tőle, pontatlanságok, esetleg lényegi hibák is lehetnek a rajzokon. 2. rajz: Ezt a jfetes regeneratív vevőt Barefoot (ha jól emlékszem) Very simple regen kapcsolásából alakítottam ki. A transzformátort elhagytam, ellenállással helyettesítettem, és a fet lábáról csatoltam ki a jelet, amit alul áteresztő szűrő után erősítettem. Ez talán a legjobb a négy közül. A tekercs ferrit rúdon volt, de két gyári induktivitással is ment. A dfc 77-et is tudtam vele fogni. A schottky dióda elhagyható.
4. rajz: Itt az jfet-et npn tranzisztorral helyettesítettem.
Nem tudom, hogy a rezgőkörről a Q1 bázisára vezető kicsi kondenzátort áthidaltam e egy 1 Megás ellenállásal vagy sem. Q1-nek nem csak bc547-et próbáltam ki, hanem alacsony Hfe-s tranzisztorokat is. Pl 13001 , 13003 -at. Ezeket kompakt fénycsövek meghajtóiból vettem ki, a 13001 hfe-je 20 , a 13003-as 10 körüli volt. Azért próbáltam ki ezeket, mert valahol olvastam, hogy alacsony erősítésű tranzisztorokból épített regen vevőben a regen állítás finomabb, jobban kezelhető. Ez emlékeim szerint teljesült valamennyire. Amire tisztán emlékszem, a 13003 -as tranzisztorral a rezgőkörbe sokkal kisebb kapacitást kellett egy adott állomás vételéhez. Ezt gondolom a teljesítménytranzisztor nagy emitter-bázis kapacitása okozta.
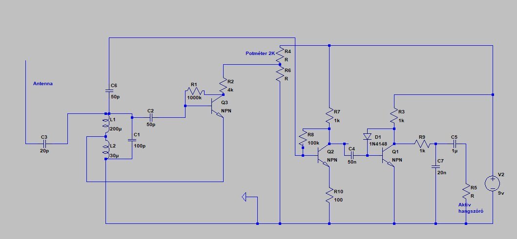
3. Rajz
Ez nem regeneratív vevő, hanem egy egyenesvevő q sokszorozóval. A rezgőkörre az antenna egy leágazáson át csatlakozik. Az jfetes q sokszorozó jfet-je közvetlenül rá van kötve. Az energia a tekercs ferritrúdjára egy tickleren keresztül (Armstrong) jut vissza, ami 2-3 menet közvetlenül a ferritre van rátekerve, merevebb drótból. A potméterrel a Q1 jfet tápfeszültségét szabályozzuk, ezáltal erősítését is. Q2 az egyenesvevő rész RF erősítője, Q3 a D1 diódával az AM detektor. A D1 dióda nem tudom, nem fordítva kell e. A hozzászólás módosítva: Okt 29, 2025
|
Bejelentkezés
Hirdetés |





.
. 


Szóval megrendeltem Kínából, megérkezett, már be is építettem, ezt könnyebb volt megvenni, meg ezt ide leírni, mint fizikailag beépíteni.. az SMD mivolta miatt.. Kicsit megfőttem, mire a gyufafej méretű 16 lábas SMD.-t betettem, s beforrasztottam a pákával. Kézremegősöknek nem való az tuti. Főleg hogy a silány, semmirevaló nyákról is lejönnek a lehelet vékony forr szemek ha 2 pillanatnál tovább van ott a páka hegye. Volt egy pont ahol majdnem feladtam, illetve forró levegős állomáson gondolkoztam, de végül sikerült.. Ez egy nagyon szelektív kis IC, (majdnem mint a SI4825), 1,6-3,6V.-ról üzemel, érdekessége hogy 100K.-s potméterrel hangol, elég szinte csak hozzáérni, már 3db adót találtál. SW/AM/FM. Nekem nagyon hamar meg is érkezett, egyik nap már a postaládában találtam! 








