Fórum témák
» Több friss téma |
Mennyi lehet a TDA8703 minimális mintavételezési sebessége. Nem találom az adatlapján. Már arra is gondoltam hogy egy demo panelon majd kimérem.
Én sem találtam semmit se róla. Lehet hogy birja az alacsonyabb frekvenciát is ? Sajnos nem tudom kipróbálni most.
Megkérdezem avrfreaks.net-en is hátha tudnak ott valamit....
MaSTeRFoXX: Te konkréten milyen tipusú és vezérlő chipes LCD-t használsz? Az ATmega128-ra úgy emlékszem találtál valami C library-t. Be tudnád linkelni? Ez a library viszi a 320*240-es kijelzőt? A CPLD starter kitemben két CPLD lesz, de még nem találtam olyan projectet ahol ilyen LCD-t kezelnének vele, ezért ATmegával akarom megoldani.
Bbatka: Találtam 512K 5 ns-os ramot a RET-nél. Keress az árlistában, nem emlékszem már hol volt.
ramot, PC-bontóbol nem lehet szerzni? kapsz 64MB-t 1-2e ft-ért. 133MHz-set.
P1-es lapokból lehet kiszedni a ramokat, a fogalaltból, ezek 40-60Mhz-esek, és pont erre jók. Ezek voltak a gépek gyorsítótárai. Nekem már van is ilyen elrakva, a neve IS61C512-15N: ez egy 512k-s 15ns-os ram. Szerintem ettől nem kell sem jobb, sem gyorsabb, legalábbis egyenlőre.
Mi is PC-ből kitermelt SRAM-kat használunk. Csak a 100Msps-hez legalább 10ns de inkább 5ns kell.
Köszi Gory , megnézem.
Megfordult a fejemben nekem is hogy dinamikus RAM-t használjak. Nehezebb használni mint a Statikusat és még fogalmam sincs róla hogy hogyan használjam.
Szia!
Én ezen az oldalon találtam C kódot hozzá (WinAVR): [link=http://www.mikrocontroller.net/topic/48456]http://www.mikrocontroller.net/topic/48456[/link] Az egyik fájl mellélketben találtam, asszem a 2. hozzásszólásban (ott írja hogy az első az rossz...) Háát, elvileg vinnie kéne neki, de azért kicsit át kell nézni a kódot. sirály12: Én 486-os lapból bányászott 61C256-os ramokat használok. (32kbyte, 15ns (66MHz)) Idézet: „Ez egy próbapanel csak. Nem?” Hat ha bele sem olvastok... ![]() Ott van a HC125 -el pufferelt programozo kapcs. is amit WebPACK-el lehet hasznlani.(sot sima letolto kabelra is van pelda.)
A HC125-töt nem lehet kiváltani 244-el v. 245-el. Tegnap megnéztem. Nekem is vennem kell belőle.
Megvettem a chipcadnél a CPLD starter kitet. Megnézem hátha a CD-n rajta van a letöltő kábel kapcsolása is amit adnak hozzá.
Sajnos nincsen a CD-n, csak a kit kapcsolási rajza. Ha az érdekel valakit akkor felteszem.
Hogyne érdekelne, bár ahogy mondtad valószínűleg olcsóbb megvenni. Azthiszem én is megveszem majd, meg néhány plusz CPLD-t hozzá.
Meg kíváncsi vagyok a véleményedre is róla, hogy mennyire használható.
Megtaláltam a RAM-ot. Aztán megkapaszkodtam mikor megláttam az árát. De hát mit lehet tenni.?
Pokot írta nekem privátban, hogy neki megvan a kábel kapcsolása csak be kell szkennelnie. Nem tud valamiért a fórumba üzenetet küldeni, de ha elküldi nekem a rajzot felteszem ide a panel kapcsolásával együtt.
Hát ez nem az igazi a -7=70ns, a -5=55ns-os
Az jutott eszembe hogy lehetne trükközni a RAM-kal. 2 SRAM-ot használni egyszerre és felváltva írni beléjük. Így elég lenne 2db. 15-20ns-os a 100Msps-hez . Ezen még gondolkodom. Csak egy ötlet volt. Eddig még nem találtam 10ns-at vagy gyorsabbat. a RET-nél.
De van 10 ns-os
42-06-58 IS 61LV12816-10T/SMD 128Kx16BIT SRAM Ut=3,3V, 10ns! TSOP-II/44 ISSI 1 030,42 Ft Ez 16 bites. Ha összevár az ember két mérési eredményt és egyben rakja be, akkor mindjárt jobb a helyzet, elméletileg 200Mhz-et is bírna úgy. Ha pedig ezt használot felváltva, akkor 400Mhz Ha pedig 4et cserélgetsz, akkor 800Mhz és 1MByte.Vagy van 8 bites is. 42-07-59 K6 R1008C1D-TC10/SMD 128K X 8-BIT SRAM 5V, 10ns 32-TSOP2 SAM 278,42 Ft 42-07-49 K6 R4008V1D-TC10/SMD 512K X 8-BIT SRAM 3.3V, 10ns 44-TSOP2 SAM 784,00 Ft 12ns-os 42-06-77 IS 61C256AH-12J 32K X 8-BIT SRAM GYORS SOJ28 ISSI 262,42 Ft
Tetszik ez a K6R1008, még nem vettem észre
A CPLD-s változatban, -ha lesz olyan- akkor ilyet fogok használni. Próbálgattam a TDA8703-mat, változó sikerrel. Vagy gerjed egy kicsit, vagy kis frekvencián nem működik. Semmi utalás a minimális frekvenciáról. Most vagy TLC5510-lesz, vagy a valamelyik maxim ic. Igaz 3.3V-os, de ezt még elvileg elfogadja H szintnek a 74hc541.
Én a digitális rész tervezem egy XC9572XL CPLD-be. Már van egy memóriacímzést intéző tetszőleges bitszámú számlálóm. Fel le képes számlálni, és szinkron reset és load van benne. Nagyon alap dolog, de valahol el kell kezdeni. (Igaz csináltam már ilyet az egyetemen, de már 2-3 éve)
Azért arra mindenképp figyelni kell hogy lehetőleg vagy 5V-ról vagy 3,3V menjen minden. Úgyhogy gondolatban keresek hozzá CPLD-t, gyakorlatban meg még egy gyors AD-t a RET kínálatából. Meg még a műveletierősítőiket is körbejárom.
Sajnos most elvagyok akadva az AD konverterrel. Írtam a maximnak, és megkérdeztem mekkora a minimális órajel a max1446-nál, ugyanezt eljátszottam az NXP-nél(phillips), ott a TDA8703-mat kérdeztem meg. Sajnos a max1446 3.3V-os. De símán bírja a 3.6V-ot is. Ezt a feszültséget meg már biztos hogy elfogadja az 5V-os rendszer.
Ha nem lesz 1kHz alattai/körüli AD konverter, akkor sajnos át kell tervezni a digitális panelt CPLD-sre, és csak minden N-ediket elmenteni.
Én, úgy választottam a CPLD-t. 3,3V-ról megy. De az I/O lábak 5V-os logikához is jók, azt írja az adatlap. Az A/D átalakító szintén 3,3V-os. És a mikrokonroller is. A műveleti erősítőket meg az AD-t ne a ret-től vedd, mert én végignéztem és 10 ezerbe lesz. Inkább Maxim.
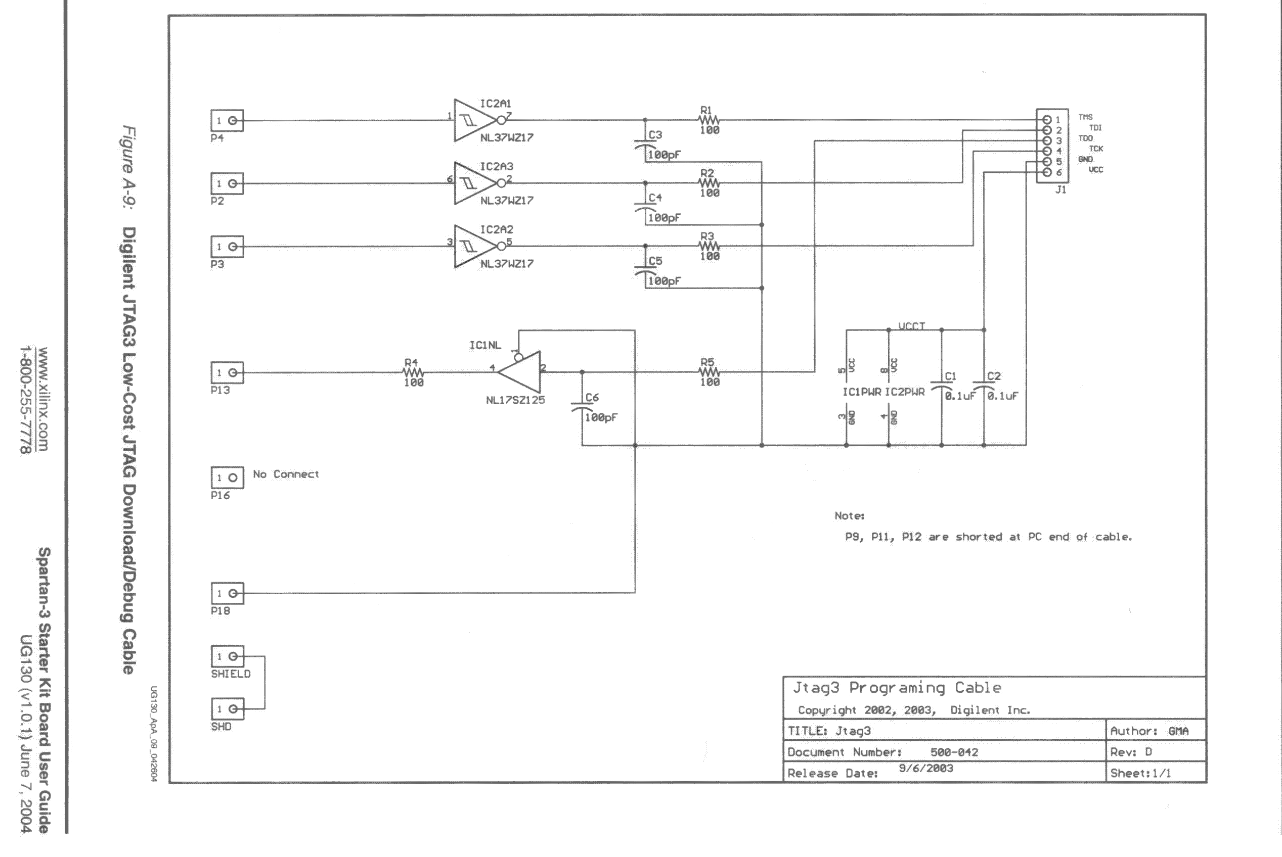
Az ígért jtag3 letöltő kábel poko jóvoltából.
Erről A CPLD programozásról nincs valami netes segítség valahol?
Nem találok AD konvertert, asszem rákényszerülök áttervezni a szkópot... Nézegettem ezt az XC9572XL-est, tetszik, de jobban tetszene valami PLCC tokozású darab... Az lehet foglalatba rakni ![]() Jó lenne ez a 3.3V-os rendszer, csak nemtom hogy mit szól neki az atmega128, meg az LCD,
Az egyszerűbb szkópodban TLC5510 van? Ha igen, akkor mekkora az a legkisebb frekvencia amin még normálisan működik? Esetleg ha van időd, és ki tudnád próbálni....
Azt gondoltam ki, hogy mivel a digitális rész az elég jól működik, de a komolyabb AD konverterekhez meg más rendszerű digitális panel kell, ezért a mostani verzióhoz építek TLC5510-el analóg fokozatot, összerakom vele, és így egy nem túl komoly, de működőképes oszcilloszkópot kapnék. A család is látna belőle valamit, hogy nem csak a pénz megy bele, és én is örülnék egy kicsit neki. Aztán ha időm meg kedvem engedné építenék egy CPLD-s digitálisrészt, gyorsabb rammal, és valamilyen analógrészt valami maxim IC-vel.
Napközben dolgozom délután meg náthás vagyok, de azért igyekszem.
Át kell írnom hozzá a PIC programját , próbálkozással. Bele telhet egy kis időbe. A héten még nem sikerült értelmeset alkotnom a nátha + Rémálomföld miatt. Egész idáig 100Msps A/D átalakítót keresgeltém a RET árlistájából,de semmi. Legalább 2db. kéne. Viszont TLC5510i-t egész kedvező áron lehet venni náluk. Azt viszont megfigyeltem hogy a 100Msps A/D átalakítók legalsó mintavételezési sebessége 20Msps, ami logikus.
Addig nem akarok szerezni TLC5510-est amíg nem tudom hogy működik-e
Ha bírja, akkor jővő hét hétvégére talán meg tudom tervezni az új nyákot hozzá.Idézet: „Azt viszont megfigyeltem hogy a 100Msps A/D átalakítók legalsó mintavételezési sebessége 20Msps, ami logikus.” Tehát akkor mindenféleképpen CPLD kell az ésszerű kezelésükhöz. Idézet: Esetleg MAXIM-ék vagy ANALOG-ék? „Egész idáig 100Msps A/D átalakítót keresgeltém a RET árlistájából,de semmi.”
Tegyük fel 150Mhz-en fut a CPLD. Mire kialakítom a számlálót (RAM címzést) benne vajon mekkora lesz annak a műveleti sebessége? Ez motoszkál a fejemben.
|
Bejelentkezés
Hirdetés |





Ha pedig 4et cserélgetsz, akkor 800Mhz és 1MByte.





