Fórum témák

» Több friss téma
Fórum » Altium Designer
 
Témaindító: Pavel, idő: Feb 19, 2006
Témakörök:
Lapozás: OK   2 / 48
(#) zzz válasza (Felhasználó 1195) hozzászólására (») Márc 19, 2006 /
 
Helló
Kilehet, mert én így szoktam!
Nyomtatás előtt print preview-re kattincs. A rajzra egy jobbos klikk és a felpattanó menüben a configuration-ra. Na itt egy pipával ki-betudod kapcsolni a furatot.
(#) JohnyBravo válasza zzz hozzászólására (») Márc 21, 2006 /
 
Sziasztok!

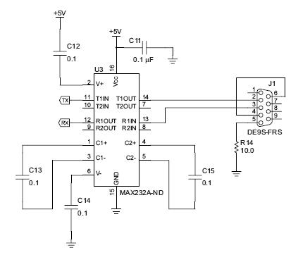
Protelben szeretnék egy nyákot elkészíteni egyoldalasra.
A prodi mindig 2 oldalasra készíti és Én nem tudom hol lehet ezt átállítani.

Az EAGLE egy kicsit egyszerűbbnek tűnt.

Egyébként, ha valaki tud orvosságot arra, hogy ha a mellékelt kapcsolásra akarok Protelben nyákot készíteni miért fáj neki hogy a 8. és 10. lábak lógnak a levegőben, de a 7. és 9. lábak "lógása" nem izgatja?

max232.JPG
    
(#) Norberto válasza JohnyBravo hozzászólására (») Márc 21, 2006 /
 
Idézet:
„Az EAGLE egy kicsit egyszerűbbnek tűnt.”


Nehogy azt hidd, hogy egy súlycsoport a két program

Az egyik a pehelysúly, másik a nehézsúly...

Egyoldalas NYÁK-ot még sose terveztem a Protel-lel, de megpróbálok segíteni:

Design > Layer stack manager > bal oldalon alul a Menu-re kattintasz > Example layer stacks > Single layer

(valszeg ez lesz a megoldás...)

Azt a MAX232-es dolgot meg nem értem...mármint hogy miért kavar be a program...nálam sose szólt ilyenért, hogy vmi nincs bekötve...hagyja, had dolgozzak én magam és had döntsem el, nekem mire van szükségem
(#) Pavel válasza Norberto hozzászólására (») Márc 21, 2006 /
 
Nekem már szólt (nekem is max232 - nél), hogy nem volt bekötve láb, de akkor rátettem azt a "piros x" - et (no erc), és utána megnyugodott !!!

Norberto köszi a segítséged! a multkori problémám megoldódott (a pic -es), a problámám az volt hogy a progi nem akarta összekötni a PIC 13 lábát a XTAL - al, aprobléma a köv volt (csak megosztom a tapasztalatot, hátha ilyennel még nem találkozatatok), mivel a pic 13 - as lába bement volt , és a XTAL lába nem kimenet, ezért nem huzalozta össze, amikor elindítottam a "compile pcb projectet" és elszált hibával, miután a pic 13 lábát átraktam I/O - ba akkor megcsinálta


Üdv: Pavel
(#) Slope válasza JohnyBravo hozzászólására (») Márc 21, 2006 /
 
Mert a 8-as és 10-es láb bemenet (zajokat szedhet össze) Inteligens kis prog.
(#) JohnyBravo válasza Norberto hozzászólására (») Márc 22, 2006 /
 
Kösz a választ!
Sajnos a probléma nem oldódott meg, de talán konkretizálódott:

1 layer= 1 rétegű nyák (aminek mindkét oldalán lehet réz fólia) ? Jól gondolom?

Kérdés:
Hogy tudnám rábírni a Protel DXP-t, hogy csak az egyik oldalra (single sided board) készítsen fólia rajzot?

Aki tud ezzel kapcsolatban infót ne kíméljen!

Lassan azon gondolkozom, hogy egyszerűbb lenne megtanulnom a kétoldalas nyák elkészítését
(#) Pavel válasza JohnyBravo hozzászólására (») Márc 22, 2006 /
 
Hi!

én úgy tudom, hogy a Dsign/rules menüben kell megkeresni a "routing layers" vagy valami ilyesmit, és ott felajálja az összes réteget 1-16 ig, ebből az első (top) és az utolsó (bottom) a használt, ott kell átállítani a top -ot "not used" re és akkor már csak 1 oldalra fogja tervezni!!!! Aszthiszem így van!!! de ha tévedek javítsatok ki!

Üdv.: Pavel
(#) JohnyBravo válasza Pavel hozzászólására (») Márc 22, 2006 /
 


Ez a helyes megfejtés!
Kösz mindenkinek, de most főleg Pavelnek.
(#) JohnyBravo válasza Pavel hozzászólására (») Márc 22, 2006 /
 
Tudnál még segíteni 2 kérdésben?

Nyomtatás:

Hogy tudom beállítani, hogy a nyákot 1:1 méretben lehessen nyomtatni, mert most pillanatnyilag A/4-re húzza.

Hogy tudom eltüntetni az autoroute utáni nyákrajzoltról az alkatrészek körvonalképeit, hogy az ne nyomtatódjon.
(#) Norberto válasza JohnyBravo hozzászólására (») Márc 22, 2006 / 4
 
Hali!

Nyomtatás:

File menü > Page setup > Scaling résznél kiválasztod, hogy
Idézet:
„Scaled print”
, és mindent beállítasz 1.00-ra (ha más lenne beírva)...ezzel az 1:1 méretarányt adod meg.
Ha az alatta lévő Corrections nevű részben is más számok vannak, mint 1.00, akkor azt is át kell írni 1-re.

Alul közben kiválaszthatod, hogy 2-színűen (Mono), színesen (Color), vagy szürkeárnyalatosan nyomtasson (Gray).

Alkatrészek körvonalainak eltűntetése:

File > Page setup > alul az Advanced gomb > és itt kijön egy lista > a listából kitörlöd jobb egérgomb segítségével (Delete-et kell választani ) az oda nem illőket (most a TE esetedben pl. a Top overlay nem szükséges) > OK-t nyomsz, és már nem is nyomtatja

(Top overlay jelenti az alkatrészek körvonalait, illetve a forrszemeken és pad-eken kívül mindent, ami a Top oldalon van...)
(#) JohnyBravo válasza Norberto hozzászólására (») Márc 22, 2006 /
 
Kösz a segítséget! Úgy volt ahogy mondtad.

Azért ha az ember segítséggel is, de el tud indulni, akkor lassan ráérez a Protel lelkivilágára.

Mégegyszer kösz!
(#) frrrrr válasza Norberto hozzászólására (») Márc 26, 2006 /
 
Azt szeretném kérdezni, hogy hogyan lehet a Protelbe behúzni, Eagleban készített rajzot az abban megtervezett NYÁKkal együtt?
(#) Norberto válasza frrrrr hozzászólására (») Márc 26, 2006 /
 
Sajnos az a helyzet, hogy én nem ismerek ilyen módszert...
(#) mspike válasza Norberto hozzászólására (») Márc 27, 2006 /
 
nagyon amatőr kérdés, hogy lehet rábírni, hogy mikor alkatrészeket dobálok be akkor csak raszterre tegye... (pl. egy furatot) mert most akárhova tehetem és persze egy sorba elég macerás összehozni...
(#) mspike válasza mspike hozzászólására (») Márc 27, 2006 /
 
ahogy megkérdeztem meg találtam, köszi mindenkinek aki elolvasta
(#) JohnyBravo válasza mspike hozzászólására (») Máj 1, 2006 /
 
Hi!

Igyekszem magam megoldani a problémáimat, de most megint a hozzáértőbbek segítségét kell kérnem:

A protel DXP-ben hol találom meg a con_usb_b csatlakozót?

Tovább tart az alkatrészeket megkeresni mint a nyákot elkészíteni

Előre is kösz!
(#) vlaci válasza JohnyBravo hozzászólására (») Máj 31, 2006 /
 
Nézegettem mostanában ezt a Protel-t, hogy mivel is tud többet az EAGLE-nél. A schematic és a PCB rajzolása számomra sokkal kényelmesebb, de olyan dolgokon akadok fenn rajta, hogy nem találok megfelelő trimmert meg potenciométert. Más gondom nagyon nincs is...
(#) Norberto válasza vlaci hozzászólására (») Máj 31, 2006 /
 
Szasz...a Protel az tényleg kényelmes program...és nagyon profi is. Profiknak találták ki, azok használják leginkább. És ugye az köztudott, hogy a profik semmit sem bíznak a véletlenre...ha nincs egy meglévő alkatrész, vagy lábkiosztás a PCB részben, nem akadnak rajta fönn...gyártanak egy precíz és pontos sajátot (amit majd jól el is mentenek), és azt használják fel.

A legtöbben hobbystaként akarják először kezelni a programot, de ugye az is köztudott, hogy a hobby-elektrosoknak nem nagyon van minden kis bolhafingnyi dologra idejük. Ilyenkor jön jól nekik az Eagle, amiben alapból megvan rengeteg lábkioszás, alkatrésztípus.

Én most ebben az írásomban nem a Protel ellen, vagy mellett voksolok, csak leírtam a tényeket, hogy melyik program mire való és milyen körökben alkalmazzák leginkább.

(Személy szerint a Protelt használom...)

Egyébként a fő különbég az, hogy míg a Protel egy kényelmes, ámbár nehezen megtanulható a kezelése (VISZONT annyi mindent állíthatsz be az egyes alkatrészeknél, illetve a PCB részben, míg a szemed ellát), addig az Eagle a maga egyszerűségével és érthetőségével ennél jóval kevesebbre képes (mind az alkatrészek paramétereit tekintve, mind a PCB részt tekintve.)

Illetve nagy különbség még a technológia. SMD-s NYÁK-ot nem szívesen terveznék Eagle-vel...az inkább hagyományosra termett...a Protel ezzel szemben "vegyesgyümölcs", mert mind a hagyományos alkatrészeket tartalmazó, mind az SMD-s NYÁK-ok gyönyörűen megtervezhetőek vele.

(Illetve még egy dolog: láttam már Eagle-vel tervezett, profin legyártott NYÁK-ot, illetve láttam jópár Protel-lel készült, ugyancsak profin legyártott NYÁK-ot...nekem egyértelmű volt ott is a Protel fölénye...egyszerűen szebbek a Protel forrszemei, illetve pad-jei az SMD-k számára...)
(#) vlaci válasza Norberto hozzászólására (») Jún 1, 2006 /
 
Szervusz!
Természetesen eszemben sem volt leszólni a ptogramot, hisz ha már sokezer dollárért el lehet adni, akkor már belegondol az ember kétsuer is, mielőtt panaszt tenne. Csak azt emelném ki, hogy hobbi célokra (olyan hobbistáknak, akiknek tényleg elég ráfordítás már a kapcsrajz megtervezése) nehézkes és pazarló. Számomra egy funkció hiányzik nagyon az Eagleből: a lekérdezésekkel testreszabható DRC szabályok.
--
Üdv: vlaci
(#) Pavel válasza vlaci hozzászólására (») Jún 6, 2006 /
 
Sziasztok!!!

Nagy bajban vagyok, mostanában átáltam linux os-re, és ami nagyon hiányzik az a Protel ! Nem tud valaki jó paneltervetzőt linuxra? csak ne az EAGLE - t!

üdv.: Pavel
(#) maestro válasza Pavel hozzászólására (») Aug 24, 2006 /
 
Hi!
Annyi mindent olvastam már itt a fórumon a különböző programokról, de már összezavarodtam. Valaki lenne szíves leírni nekem a legprofibb tervező programokat? A legújabb verziókra lennék kiváncsi. Én ezeket vettem ki a fórumból:
A legnépszerűbb (profi) programok:
- NYÁK tervező: Protel DXP2004
- szimulátor: EWB MultiSIM 2001 (Tina 5.5-t már használtam, de nem a legjobb)
- kapcsolásirajz tervező: szintén a Protel DXP2004
Ezek a legjobbak?
Megköszönném ha valaki felvilágosítani a legújabb verziókról.
-A Protel DXP2004-et most töltöm, ami 782MB. Akkor ez teljes verzió lehet?
(#) Norberto válasza maestro hozzászólására (») Aug 24, 2006 /
 
Igen, kb. úgy van, ahogy leírtad. VISZONT azt fontos megjegyeznem, hogy a Protel valóban nagyon, de nagyon profi program, de nem fogod 1 délután alatt megtanulni, az 100%...
(#) maestro válasza Norberto hozzászólására (») Aug 24, 2006 /
 
A bonyolultság nem érdekel, mert gyorsan tanulok. Nekem semmi sem nehéz ami elektronika. Időm meg mint a tenger. Akkor ezek a legújabb progik? A Protel meg akkor fullos verzió lehet, vagy ennyi demoban is? (Tudod van egy rossz szokásom: nem elégszem meg a demoval)
(#) Norberto válasza maestro hozzászólására (») Aug 24, 2006 /
 
Ilyen verzió van meg nekem is

Ugyanúgy 782 MB-os, és nekem teljes verzióként működik
(#) maestro válasza Norberto hozzászólására (») Aug 25, 2006 /
 
Ok. Kösz szépen.
Remélem nem fog kérni semmilyen serial számot.
(#) laci57 válasza maestro hozzászólására (») Aug 25, 2006 /
 
Hi!
Légyszi, honnét töltötted le a Protel DXP2004-et?
(#) maestro válasza laci57 hozzászólására (») Okt 5, 2006 /
 
Hogy kell a Protel DXP2004-ben telepíteni a könyvtárakba az alkatrészeket? Minden fajta alkatrész külön mappákban vannak, ezért hosszadalmas lenne külön installálni. Eddig a Browse Components ikonnal próbálkoztam. Azután Libraries... és Install...--> és tallóztam. Így kell csinálni minden egyes alkatrésszel? Vagy van gyorsabb megoldás is?
Remélem valaki tudja, hogy miről beszélek.
Help
(#) orizon válasza maestro hozzászólására (») Okt 5, 2006 /
 
A tálcán van egy libraries opció, erre kattintva bejön a libraries lehulló menü. Itt a libraries gobra kell rákattintani,majd available libraires-project-add library-kiválasztani az alkatrész mappát pl :motorola ,ezt megnyitni , majd bal egérgomb folyamatos lenyomásával az egész hóbelebancot kijelöljük-majd a megnyitás opció és végül bezárás -close-.Az alkatrészek ezekután a libraries lehulló ablakban fognak szerepelni.
(#) maestro válasza orizon hozzászólására (») Okt 5, 2006 /
 
Én is így csináltam eddig, de vagy 15 mappa után meguntam. Akkor ezek szerint nincs gyorsabb megoldás. De azért kösz.
(#) maestro válasza maestro hozzászólására (») Okt 6, 2006 /
 
Miért nincs a Protel könyvtárában egy olyan alkatrész sem ami kellene nekem? Nincs benne TL072, 741, CD4001 meg a 78xx-as sorozat sem. Bezzeg itt van. Például rákerestem a TL072-re és kilökött egy csomót. De melyiket kell letölteni ahhoz, hogy benne legyen a TL072, TL062, TL082...? És mi benne a 45MB? Egyetlen alkatrész?
Ezt nem értem. Valaki tudna segíteni a könyvtár bővítésében?
Következő: »»   2 / 48
Bejelentkezés

Belépés

Hirdetés
XDT.hu
Az oldalon sütiket használunk a helyes működéshez. Bővebb információt az adatvédelmi szabályzatban olvashatsz. Megértettem