Fórum témák
» Több friss téma |
Ha szkóp-képet teszel fel, legyen látható a kezelőszervek beállítása, vagy add meg a beállításokat!
Idézet: „Az alt és a chopp nem trigger mód. Az az elektronkapcsoló üzemmódja.” Köszönöm az ismétlést.... Csak azt kellene tudni, honnan is jön a trigger jel, a kiválasztott bemenő fokozatból vagy a közösített Y erősítőből. Chopper állásban a közösített Y erősítőről levett jelben egy csomó olyan átmenet is megjelenik, ami nics a bemenőjelekben. A hozzászólás módosítva: Jan 5, 2013
Szia !
Mind a két csatornát próbáld ki 100 khz körüli pl. négyszög jellel, legjobb egy tokozott kvarcoszcillátor ami 5 V körüli jelet ad. A bemeneti osztót állítsd 5 v-os állásba. Ha mindkét csatornán ugyan az a hiba, vagyis nem tudod a jelet megállítani akkor nagy valószínűséggel a triggererősítő szinkronjel feldolgozó része hibás.
Szia!
Ha esetleg a kapcsolási rajz segít el tudom küldeni. Üdv: Gábor
Köszi de meg van a szerviz dokumentációja, de szűkíteni próbáltam a hiba okát.
Minkét csatornán ugyan az a probléma, még nem próbáltam amit te mondtál, de nem állt meg sehol a jel egyik csatornán sem, mondjuk a 2 csatin "mintha jobban reagálna". Ahogy az időalapot tekerem nagyobb freki felé akkor a képen egyre elhalványul a vonal ha nem mérek semmit. Idézet: „Ahogy az időalapot tekerem nagyobb freki felé akkor a képen egyre elhalványul a vonal ha nem mérek semmit.” Ez természetes jelenség, az elektronsugár gyors futása miatt egyre kevésbé tudja gerjeszteni a katódsugárcső foszforrétegét. Az én szkópom legnagyobb eltérítési ideje 2 nsec, itt már a beállított teljes fényerőnél is éppen elfogadható kép van. A hozzászólás módosítva: Jan 6, 2013
A hiba előtt nem halványult el ugyanilyen mértékben egyre gyorsabb eltérítésnél?
Ebből kiderül, hogy hiba, vagy nem.
Még egy próba szűkítheti a kört. A bemenő jelet oszd kétfelé és a külső trigger bemenetről próbálj szinkronozni. Ha a jelenség ugyan az akkor egyértelműen a trigger fokozatban keresendő a hiba és nem az y erősítőben.
Üdv: Gábor
Még egy ötlet. A triggerszint szabályzás jó-e. Tehát alacsony frekin -ahol még jó- alapvonal középre állítva. A generátoron a szinuszjelkimenet is képernyőközépre állítva, nagy amplitudóval. A triggerszint szabályzó potit forgatva középállásban a színusz közepénél induljon a jel, lefelé-felfelé forgatva a potit ennek megfelelően kell változni a színuszjel kezdeti pontjának, azaz a triggerszintnek. Auto és normál triggerállásnál is lehet próbálni, nem tudom ennél a típusnál mikor mennyi a szabályzási tartomány. És a Trigg.coupling ac és dc állásában. Felfutó él és lefutó él állásnál is. Lehet egyre nagyobb frekin, eltérítésnél is ezt vizsgálni. Nem ismerem a kapcsolási rajzot, de biztosan ennek eredménye is mond valamit.
A hozzászólás módosítva: Jan 6, 2013
Üdv! Szerinted, szerintetek ezek közül valamelyik Bővebben: Link jó lehet a hameg hm205-be?
A hozzászólás módosítva: Jan 11, 2013
Szia !
A fűtőáramban van egy kis különbség , a 111-es 50 megás szkópban használatos, viszont valós kétsugaras tipus, mig a 11-es egysugaras, ez kellene neked. Identical to D14-11GH Base OTHER TUBEBASE in general Filament Vf 6.3 Volts / If: 0.08 Ampere / -: Indirect / -: Parallel, (AC/DC) / Identical to D14-111GH Base OTHER TUBEBASE in general Filament Vf 6.3 Volts / If: 0.3 Ampere / -: Indirect / -: Parallel / series AC/DC / A hozzászólás módosítva: Jan 11, 2013
A másik adatlapja, ez egysugaras hasonlítsd össze az adatait
A hozzászólás módosítva: Jan 11, 2013
AEG D14-651 (hullámalak belső raszterrel -- ÚJ
Ez specális cső, belső raszterral, szerintem felejtős
És talán a legfontosabb, belefér-e az eredeti helyére, kell-e másik ágyúcső.
Nem sok látszik a képeken a méretükből, azért is kérdeztem, hogy jó lehet-e bele valamelyik. Ezeken az adatlapokon nem tudom mit kell nézni, egyáltalán nem értek az elektroncsövekhez sajnos.
Kösz a segítséget! Sejtettem, hogy ezek mind felejtősek, de azért megkérdem hátha. Ez a D14-131 volt nekem esetleg gyanús. Megpróbálok rájönni ezekre az adatlapokra.
Az adatlapokon általában a fizikai méretek is rajta vannak. A gond az szokott lenni, hogy mindegyikhez kell ágyúcső, ami elég passzentos szokott lenni, a jó árnyékolás érdekében. Ha cserélni kell, akkor nem biztos, hogy beszerelhető az eredeti helyére, bár lehet elektromosan lehetne használni.
Lemezt még lehet köré csinálni valahogy, csak legyen bele olyan cső amit meg tud hajtani az elektronika!
Szerintem az elektronikával van a kisebbik baj. Alapból kétféle érzékenységű van, az egyszerűbb, és érzéketlenebb, a másik az utángyorsítós, ami érzékenyebb. Az egyes kategóriákban már nincs olyan nagy érzékenység különbség. az ágyúcső az viszont elég speciális lágyvas, amit azért elég nehéz hajtogatni, hogy megfelelő mágneses árnyékolást adjon.
Sziasztok!
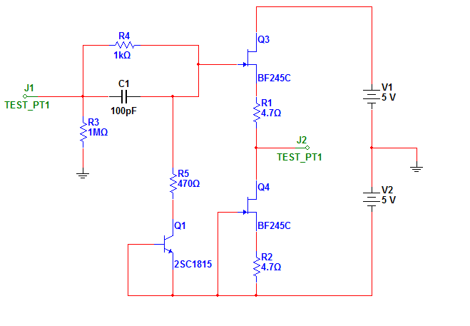
Sajnos elromlott az oszcilloszkópom, az egyik csatornája meghibásodott. Igaz ez egy digitális szkóp, de a hiba a bementi erősítő részével van, ami egy analóg szkópban hasonló. (és nem talátlam külön digitális oszcilloszkóp javítása topicot, tekintve hogy ha a digitális részén lenne a hiba, akkor a javítás esélytelen is lenne) Egy oszcilloszkóp bemeneti erősítő áramkörével van problémám. Megpróbáltam visszafejeteni az általam hibásnak vélt rész kapcsolását. Az egyik csatornán a mellékelt ábra kimenetén 0V van, míg a hibás csatornán 3,3V-ot mérek. A JFETek SST441 integrált dupla JFETek. Az ábrán szereplő tranzisztor egy SOT-23 tokú R25 jelzésű tranyó, ami az SMD kód alapján egy 2SC3356 NPN tranyó lehet. A JFETet multiméterrel kimérve a SD között alacsony ellenállást mérek. A hibás csatornánál a gate felől felé is diódát mérek mindkét irányban kb 700mV. A jó csatornánál befele 940mV-ot, kifele 1300mV-ot mérek. Ezek alapján én arra következnél, hogy a dupla JFET hibás az egyik oldalon. Szerintetek hogyan tudnák erről meggyőződni pontosabban? JFETet hogyna tudnám rendesen kimérni?
Hello!
Nagyon egyszerűen. A JFet kiürítéses típusú, vagy is 0V GS feszültségnél nyitva van a csatorna. Ha a GS feszültség negatívba viszed zár. Küszöbfeszültség alatt le van zárva, valamint nem folyhat GS áram. (Perzse N csatornás Fetről beszélek) 0V GS feszültségnél nyugodtan lehet rá tápot adni, általában kb. 2..10mA (A..C típustól függően) áram folyik, áramgenerátoros jelleggel. üdv! proli007 A hozzászólás módosítva: Jan 16, 2013
Kiszedtem a JFET-et, ráforraszttam a SOIC-8 tok lábaíra alkatrészlábakat.
Mértem multiméterrel az ellenállást, közben egy lemerült elemmel 2k vagy 11k ellenálláson keresztül engatív illestve pozitív feszültség kapcsoltam Gate és a source közé. Az egyik fele jó, az üresjárati 70 Ohm ellenállás 1,5 kOhmra emelkedik, ha megkapja a negatív feszt. A másik felénél a 70 Ohm 50 Ohmra csökken. Vagyis itt valami nincsen rendben, valószínűleg a dióda rossz, így átvezet. Eszerint a JFET biztosan kaputt. Csináltam egy oylat tesztet is, hgoy a tokot elfordítottam 180 fokkal. Ekkor a Az OPAMP bemenetén 3,2V helyett -3V körüli fesz volt, vagyis most az alsó JFET nyitva marad. Totál kaputt a JFET. Most már csak az a dolgom, hogy valahonnan kerítsek egy darab SST441-et, mivel ezt az eredeti gyártó Vishay, már nem gyártja.
A TO tokos változata kapható, egy kis ügyességgel beépíthető az eredeti helyére.
Ugyanez a hibám egy digi szkópon csak más a tipusa a JFET-nek.
Mondjuk azt nem lehet máshol kapni csak az alibabán vagy ebayen. Én nem szedtem még ki biztos voltam benne mert más nincs is a körben. Pár oldalall ezelőtt ezt ki is beszéltük.
Tudnál egy linket küldeni, hogy hol kapható a TO-72 tokú változat?
Sajnos én még nem találtam meg. Írtam már a linersystems német disztribútoráank is, hogy vennék ilyet, de még nem adtak választ (gondoolom 1000$ alatti megrendelések nagyon nem érdkelik őket). A hozzászólás módosítva: Jan 18, 2013
Az ebay-en vannak dupla FET-ek. De ha összeragasztasz két BF244-et, azt is kipróbálhatod. Bővebben: Link
A két diszkrét JFETet rakok össze, akkor ha jól sejtem jobb esetben csak offsetem lesz. Ezt a szoftver végülis tudja korrigálni. Habár az offset a hőmérskélettel csúszkálni fog. (gondolom azért mondat az összeragasztást is, hogy jó termikus kapcsolat legyen köztük).
Roszabb esetben gondolom beferheti a fejét/fenekét a jel. A BF244 mennyire hasonlít az SST441 paramétereihez? Illetve ez az általad belinkelt 2N3958?
Hasonlítsd össze az adatlapokat! Ez a FET-összeragasztásos termikus kontakt viszonylag jó eredményt ad és analóg szkópnál már bizonyított.
A hozzászólás módosítva: Jan 18, 2013
Philipsekben is ez a megoldás van, nem hinném hogy van olyan jó mint a 2FET egy tokban, de gondolom bőven megfelel ha így oldották meg. Mondjuk ezek nincsenek gyárilag összeragasztva, csak egy vékony alulemezzel össze vannak szorítva.
Szia!
Talán segít: PP
Szia! Az egy tokban lévő két FET tökéletesen egyforma, és mint írták, remek termikus kölcsönhatásban vannak egymással. A JFET-ek között elég nagy a szórás, így a válogatás nem lesz egyszerű. (esetenként 50-100db fetből jön össze 1 pár)
Egyéb műszaki paramétereiben is kiváló az SST441, nem lesz egyszerű pótolni. Kicsi a bemenő kapacitása, kicsi a gate szivárgóárama, kicsi a zaja, nagy a CMMR... |
Bejelentkezés
Hirdetés |
















